前言
近年来,传统的物资采购管理逐渐向供应链下的采购管理转变,供应链环境下,采购管理将致力于企业内部物资资源、外部供应商资源和流程的整合,物资全生命周期总成本的分析,物资价格的分析等。对存在与采购供应链上的物资资源、供应商资源、库存资源、信息资源等提出了更高的要求。物资采购的主数据能否实现共享和应用,制约着企业供应链的管理水平的提高,发挥集团化整体采购优势,对直属企业生产建设及经营所需物资、工程和服务,组织实施集中统一的对外采购。本文详细介绍物资采购域数据标准建设思路,主要数据对象是物料和供应商主数据。
图1 集团企业物资采购管理目标
图2 物资供应链业务蓝图
从上图所示,物料主数据、供应商主数据、采购专家是物资供应链管理的基础。
一
物资采购域数据对象范围
为了实现以上物资采购目标,需要对物资采购相关主数据对象作标准化管理,详细如表1所示。
表1 物资采购域数据主要数据对象一览表
二
物资主数据标准化建设思路
(1)主数据标准化体系不健全
企业内部物资主数据在分类标准、编码规则、描述规范没有统一的标准。各二级单位往往都自行制定并使用本单位的标准,没有企业总部层面的物资主数据管理体系,企业总部推行标准化工作难度大,如表2所示。
表2 某企业下属部分二级单位物资编码规则
各二级单位由于分类不科学,描述不规范,存在重码、错码、废码等现象,数据质量不高,编码利用率低,如表3所示。
表3 物资描述不规范、参数不齐全,代码不能用
在组织架构复杂的集团化公司,物资主数据提报无法实现集中统一管理,提报权限分散于各业务环节,受制于各类型业务对物资特性关注的深度和范围不同以及提报人员的技术水平、思维习惯对工作的责任心等差异,比如同一物品归入到不同类别,如表4所示。物资主数据描述缺乏细化标准,物资采购计划各种型号都有,个性化需求太多,如办公用品、杂品、劳保用品等。供应商对企业内部不同单位供应相似设备,有时会提供不同的部件号、图号信息,导致部分同型号或同系列设备的通用配件无法识别,造成一物多码。
表4 同一物品归入不同类别
表5 提报人员称谓不同
物资主数据有国家标准规范的包含大量动态因素,带原图号、原代号、带厂家、带外方图号等比比皆是,造成物料描述不一致,出现大量废码,如表6所示。
表6 标准规范物料包含动态因素,物料描述不一致
物资主数据没有细化标准的指导手段,这都给保障及时供应和降低成本增加了难度。设计方、需求方指定厂商、指定型号,采购部门无法横向比价。有的企业设置多重机构交叉储备,信息相互独立,不能共享,储备资金占用比例高。而且物料多以型号规格为属性,没有物料细化的描述标准为支撑,造成库存积压物料无法在企业横向之间调剂使用,形成大量重复储备和浪费。
有的企业物资主数据标准化形成标准,但企业没能重视数据标准化清洗工作,在原始数据量大,品种繁多、参数不全等客观条件下,没能充分重视物资数据标准化工作,未能投入较多业务骨干及专业技术人员支持数据收集清洗,导致相关属性参数填写不全、填写不规范或没有及时核实判断不同设备配件之间具有的通用性,导致出现重码,不规范编码,基本计量单位不统一等现象。
企业物资主数据管理系统功能不完善。系统没有校验功能,出现相同物资描述重复编码。没有信息系统的支撑,将无法保证物资主数据创建与维护的及时性、准确性和可控性,不能实现对主数据编码的一贯制管控要求。
物资分类标准是物资主数据编制的依据。根据下列要素建立采购类别及其分解结构,并对每个类别信息进行详细描述,从而建立起品类管理数据库。
图3 构建品类管理方法
结合企业物资特性进行分类,例如为了适应某制造业企业个性化特点,增加了“冶金设备配套件”确定合理的分类层级,删减了部分“建筑材料”“仪器仪表”等建筑原材料和科研实验类物资类别,提高物资分类的实用性。如图4所示,普通钢材H型钢,整个物资分类体系按照大、中、小类三个层级进行划分,相互之间是隶属关系,并选择最稳定、易于区分的物资自然属性作为主要分类依据,同一层级的专业维度和粗细度尽量保持一致,并能适应业务扩展对新增分类的需求。分类适应物资集中采购的管理需求,做到实用、方便。
图4 普通钢材H型钢分类隶属关系
考虑到企业物资主数据数量大,新增快等特点,结合信息系统最佳业务实践,企业采用了高位码与低位码相结合的混合式编码规则,即“分类码+流水码”的方式。图5中的物料高位码(即物料的分类代码),代码的前两位表示大类,中间两位表示中类,最后两位表示小类。图6中物料低位码(即物料的代码),属于无意义码。流水码由系统自动生成,利于编码的唯一性和扩展性,便于物资分类查询、管理。
图5 物料高位码
图6 物料低位码
物资模板描述由多个不同的特征量组成,每个描述中定义多个物料自然属性,例如名称、直径、壁厚、压力、功率、标准等,如图7所示。模板中不允许出现设备位号(因为设备位号不属于物料的自然属性),同时一般不允许出现生产厂家、品牌、型号等指向性信息,利于物资采购价格的横向对比等管理工作。
图7 物资描述示例
部分物资模板描述是依据国标、行标以及有指标意义的企业标准,针对同一物资品类下不同物资给出统一规范描述的方法,一般以技术参数的书写规范为主。例如:万能转换开关(主令控制)LW5--15D0404/4,如图8所示。
图8 万能转换开关(主令控制)LW5--15D0404/4模板描述
每个小类建立模板描述,含不少于一个描述规则,属性值尽可能以“标准特征值选项”的形式固化于系统中。并通过下拉菜单支撑物资数据提报,如图9所示,万能转换开关(主令控制)系列号的标准特征值下拉菜单,供新物资主数据申请时参照。
图9 万能转换开关系列号的标准特征值
物资模板描述针对相关术语符号、代号等参照国家、行业等标准统一规范,比如单位千伏统一使用“KV”。针对物资归类、特征值填写的基本规范要求,比如“带图纸的自制物资必须填写图号”等。
图10 带图纸的自制物资必须填写图号
为了规范物料编码应用、提高物料编码质量、缩短物料编码提报和审核周期,需要组织编码审核人员结合业务实际,对物资的分类原则、描述规则、提报时的注意事项进行详细说明,并对物资清洗过程中发现的问题进行归纳,清洗专家编制《物资分类说明及提报指南》也便于系统上线后,各业务部门需求计划上报能准确、及时。
数据清理是对企业目前现有主数据按照集团发布的新标准进行整理、规范、标准化的过程。数据清理质量的好坏直接关系到企业各业务系统运行质量,进而影响到企业的业务数据决策分析,数据清理要达到的目标如下:
1)保证数据整理核对的真实性、准确性,达到数据标准化、规范化的要求。
2)实现数据属性值的规范化、标准化,对原属性值描述不规范、不完整之处进行修正、完善,建立一套属性值描述规范的主数据代码库。
3)实现主数据编码分类归属的一致性,对于分类归属错乱的编码进行清理。
4)实现主数据编码的唯一性,对一物多码的数据进行统一清理。
5)建立一套标准、规范、唯一的企业数据代码库,各业务系统的高质量
物资数据清洗是一项复杂的基础工作,涉及到企业各项业务,各项专业,物资涉及面广,技术性强,数据量大,主要解决大宗、通用等的物资中不科学、不统一、材质、标准老化不适用、具体描述不全面等问题,例如奥氏体不锈钢旧牌号0Cr18Ni9对应新牌号06Cr19Ni10及德标,美标等问题,同时结合物资业务顾问的指导,对企业所有物资数据进行梳理和清理,删减重复的物料数据、补充残缺的参数、改正错误的信息,使对性质、功能相同但名称、品牌不同的物资利于进行标准化整合,提高物资的通用性和互换性,从而为降低采购成本创造条件,如图11所示。
图11 空调数据清洗示例
最终形成统一的、规范的企业物资主数据代码库。通过编制统一规范的物资主数据代码库,最大程度的减少代码的重码、错码现象,推动企业信息系统的集成、数据共享和深化应用。
通过物资主数据管理平台,可以采用多种查询方式进行物资主数据的查找;对没有对应特征值得小类进行特征值和物料编码的申请;管理员对错误物资数据进行冻结。数据平台实现自动效验不规范、错误或重码数据系统自动提醒,如图12所示。逐步实现系统自动化管理,减少人为差错机率。
图12 数据管理平台功能
物资采购数据标准化系统一般需要具备以下功能特点,如图13所示。
图13 物资主数据系统功能特点
建立统一的物资主数据管理运维管理组织,建立总部、企业两个层面的物资主数据管理体系。分设化工、设备、材料、电气、仪表等专业审核岗,负责物资编码审核、应用和运维情况的监督、检查;系统运行一段时间后,数据运维专家还需要定期清理垃圾数据和已经失效的数据,例如电子产品更新换代快,需要定期清理淘汰、停产电子产品类编码数据。并负责受理物料编码申请、审核过程中企业提出的问题,提供咨询、支持和服务。
三
供应商主数据标准化建设思路
规范集采供应商管理,为采购集中度提升提供支撑:完善供应商寻源和认证,从源头上确保供应商质量;加强供应商评估工作,促进集采供应商不断提高合作绩效表现;进行科学的供应商分级,对集采供应商进行差异化管理,实现供应商协同。完善闭环管理体系,促进供应商协同:建立科学全面的供应商管理体系,不断提升供应商管理水平;加强与主流供应商合作,引导产业良性发展,提升企业核心竞争力。
图14 供应商资源库
供应商准入:构建供应商寻源体系,积累优质潜在供应商资源,建立供应商寻源信息库
供应商认证:建立科学、完整、涵盖不同合作阶段的认证管理体系、认证信息库和认证队伍,确保供应商质量
供应商分级:针对不同级别的供应商制定差异化的管理措施,最终实现与重要供应商的协同
供应商评估:优化供应商评价体系,促进供应商不断提升产品质量和服务品质
供应商关系管理:通过与供应商建立长期、紧密的业务关系,来共同扩大市场需求和份额,降低成本,实现双赢
供应商风险管理:定义风险因素、进行早期风险的识别,制定积极的风险控制措施
供应商主数据是以简短的文字、符号或数字来代表供应商及相关事项的一种管理方式,是供应商在企业信息系统中的标识,是进行数据交换和分析的基础。供应商主数据采用流水码,包括供应商名称、工商登记号、税号、全国组织机构代码、邮政编码、通信地址等,如表7。供应商主数据在主数据管理平台中统一管理。参与采购业务的供应商均需在主数据管理平台进行申请,运维人员通过后,通过接口发送业务系统使用。
表7 外部单位供应商主数据模型
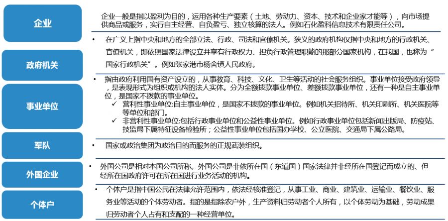
单位企业性质基本定如下:
图15 单位企业性质说明
图16 单位性质与证照之间的关系
不同的单位性质,校验的规则不同,详细逻辑关系详细如上图所示。
数据清洗前期准备工作如下:
图17 清洗前期准备
供应商代码清洗原则如下:
图18 供应商清洗原则
证件号码查询操作说明如下:
图19 供应商证件号查询
四
实施效果
总之,物资数据对标准化有效支撑采购供应链管理,如图20所示。业务需求、设备选型及设计标准化,使物资通用性达到较高水平,物资数据才能真正实现标准化。物资主数据标准化利于拓宽供应商的选择,降低采购成本,标准化程度越高,可对不同单位,不同时间的物资需求进行整合,易于集合批量集中采购,或与供应商签订长期的框架协议,利于议价获取,从而降低采购成本,利于实现调剂调拨,降低库存等。
图20 物资采购数据标准化成果
结束语
END
邮箱:ccjiu@163.com
Q Q:174856958
我们的使命:发展数据治理行业、普及数据治理知识、改变企业数据管理现状、提高企业数据质量、推动企业走进大数据时代。
我们的愿景:打造数据治理专家、数据治理平台、数据治理生态圈。
我们的价值观:凝聚行业力量、打造数据治理全链条平台、改变数据治理生态圈。