以下文章来源于炼石网络CipherGateway ,作者炼石网络
炼石是一家数据安全技术创新厂商,开创自研“免改造数据安全”产品,为政府、金融、运营商、交通、教医旅、工业等用户提供个人信息保护、商业数据保护、数据安全合规改造、国密合规改造,打造实战化数据安全防护体系。
个人信息保护法
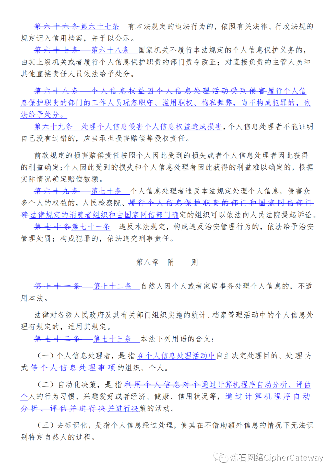
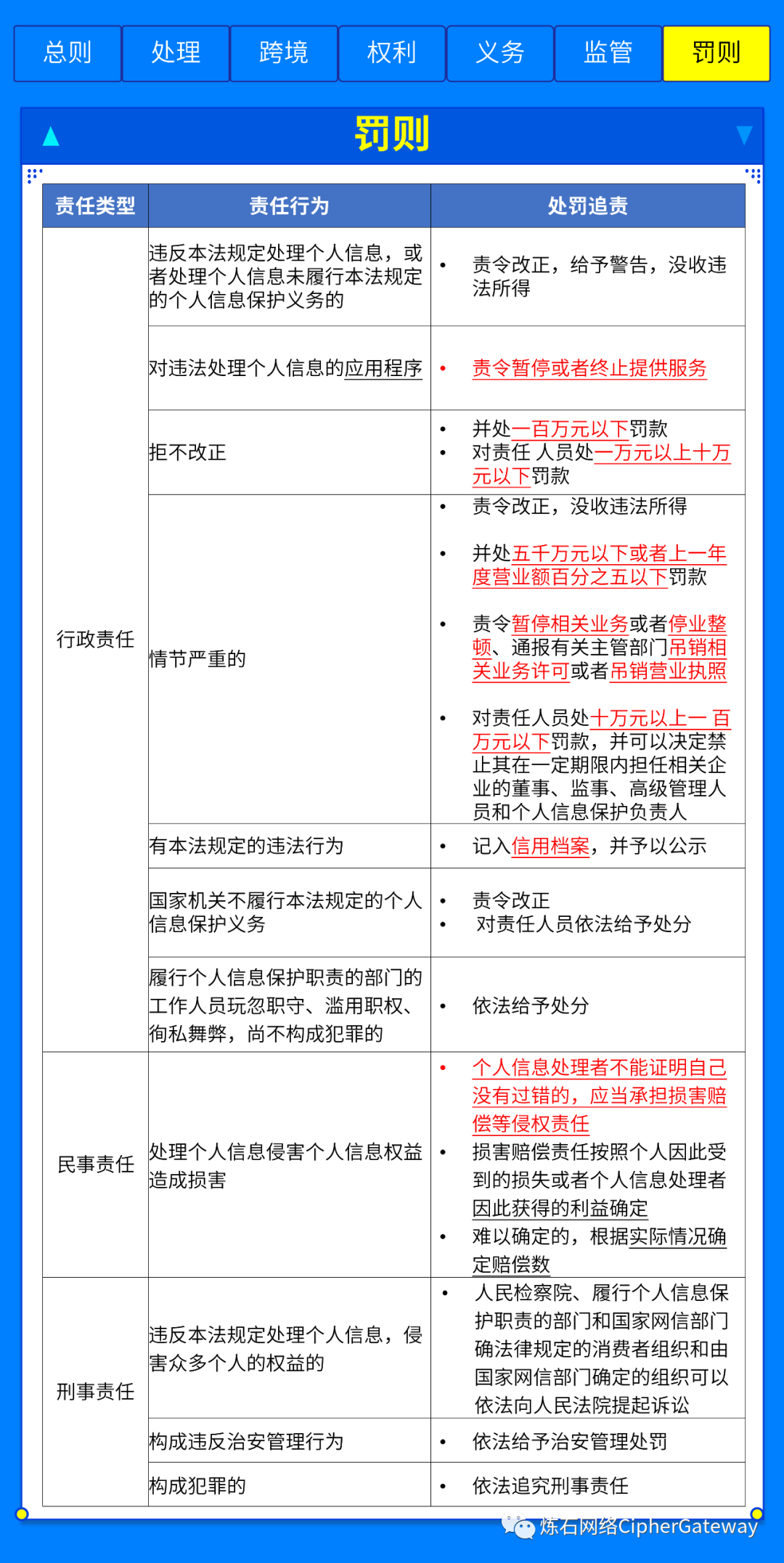
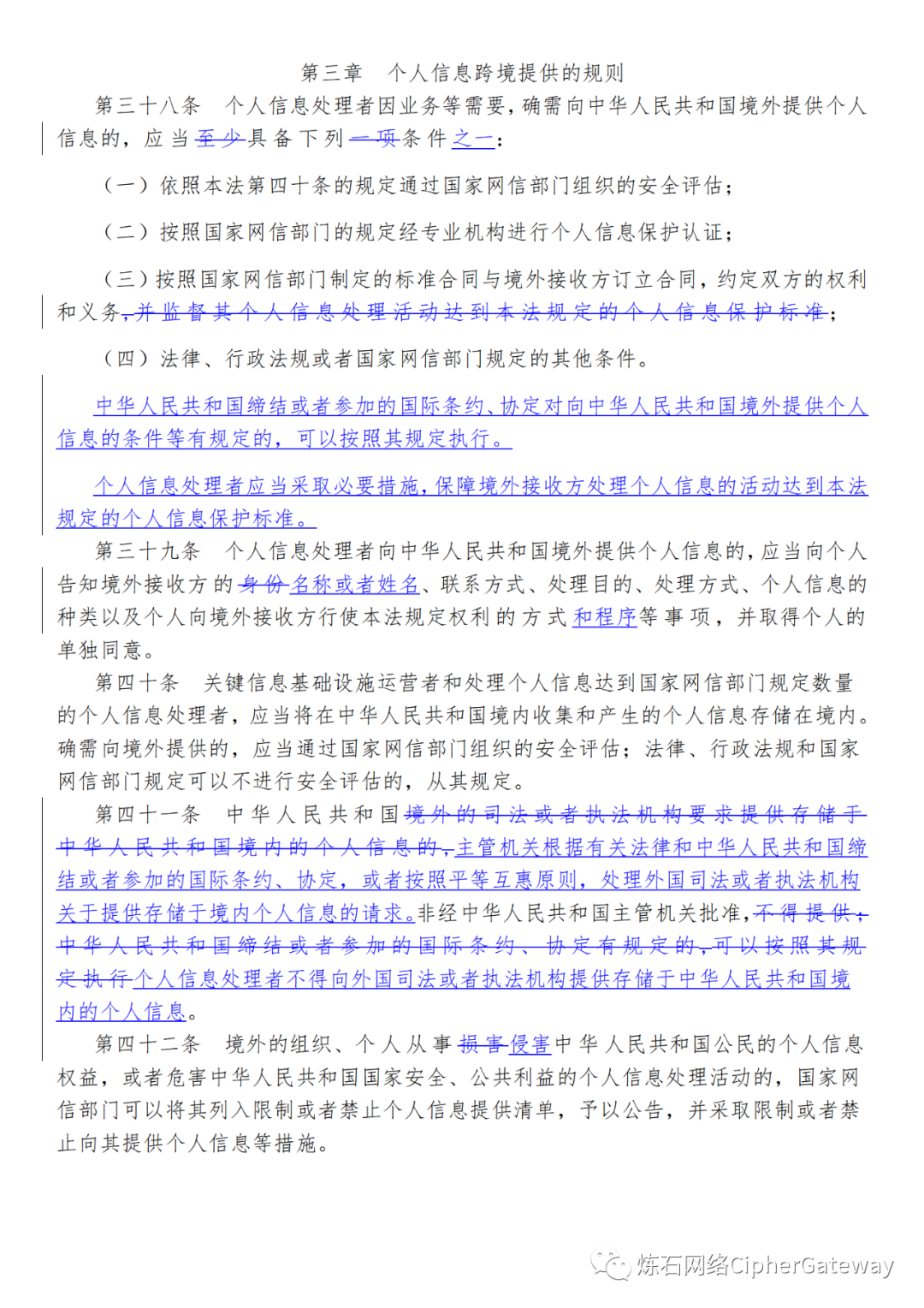
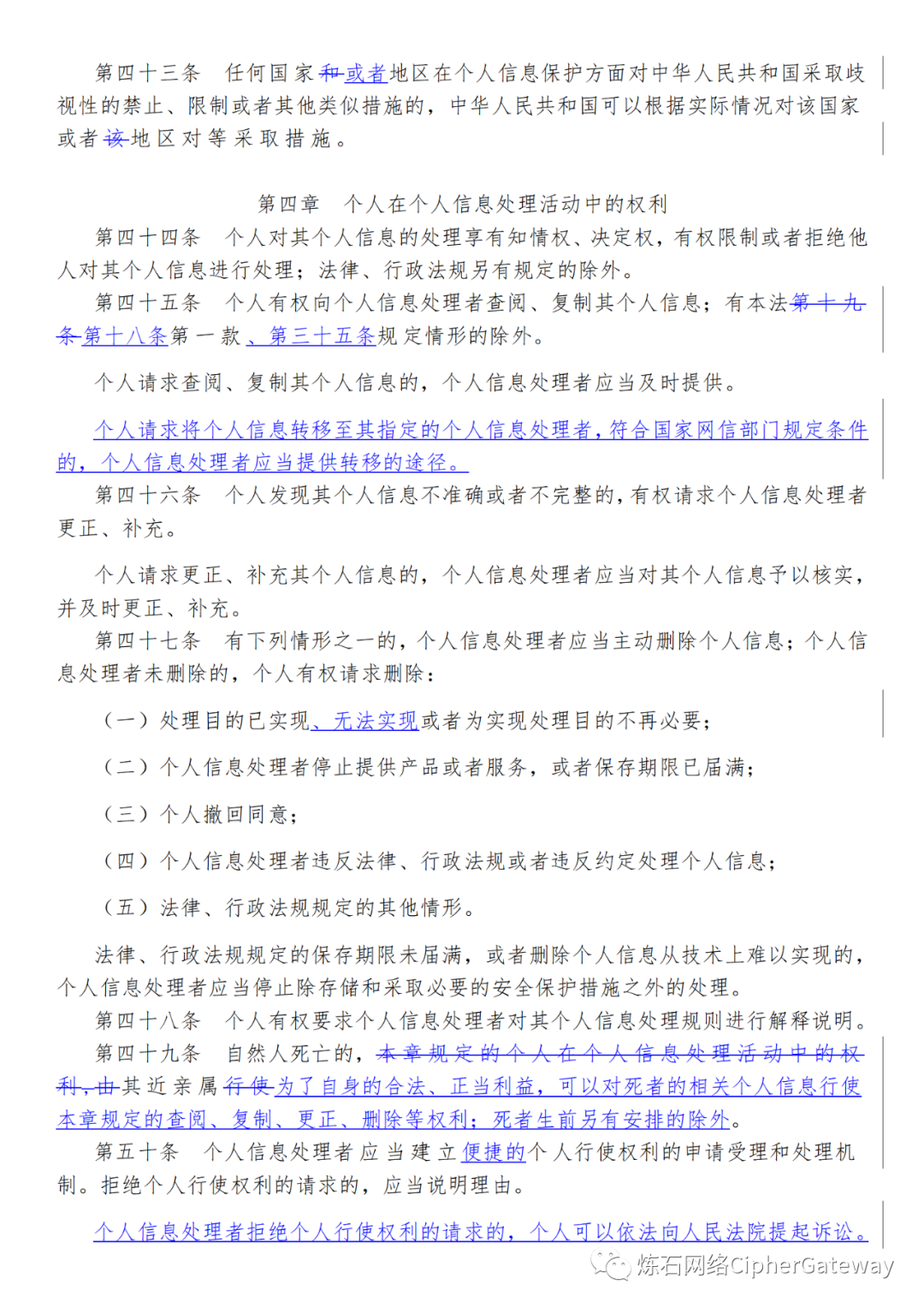
2021年8月20日,十三届全国人大常委会第三十次会议审议通过《个人信息保护法》并正式颁布,于2021年11月1日起施行。《个人信息保护法》全文共8章74条,相较于2021年4月29日发布的草案二审稿,共修订改进55条。
关注本公众号,回复关键词“个人信息保护法”,可下载《个人信息保护法》“图解版”、“最终稿”、“二审稿”以及“最终稿与二审稿的比对稿”四项文件PDF版。
一、图解《个人信息保护法》
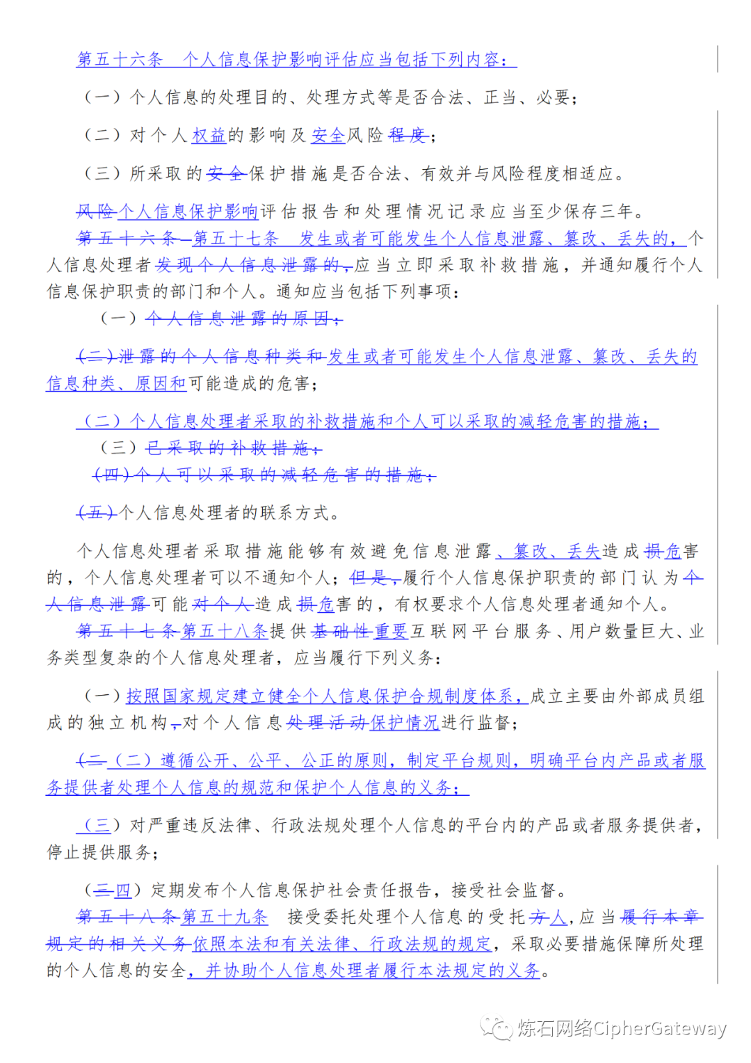
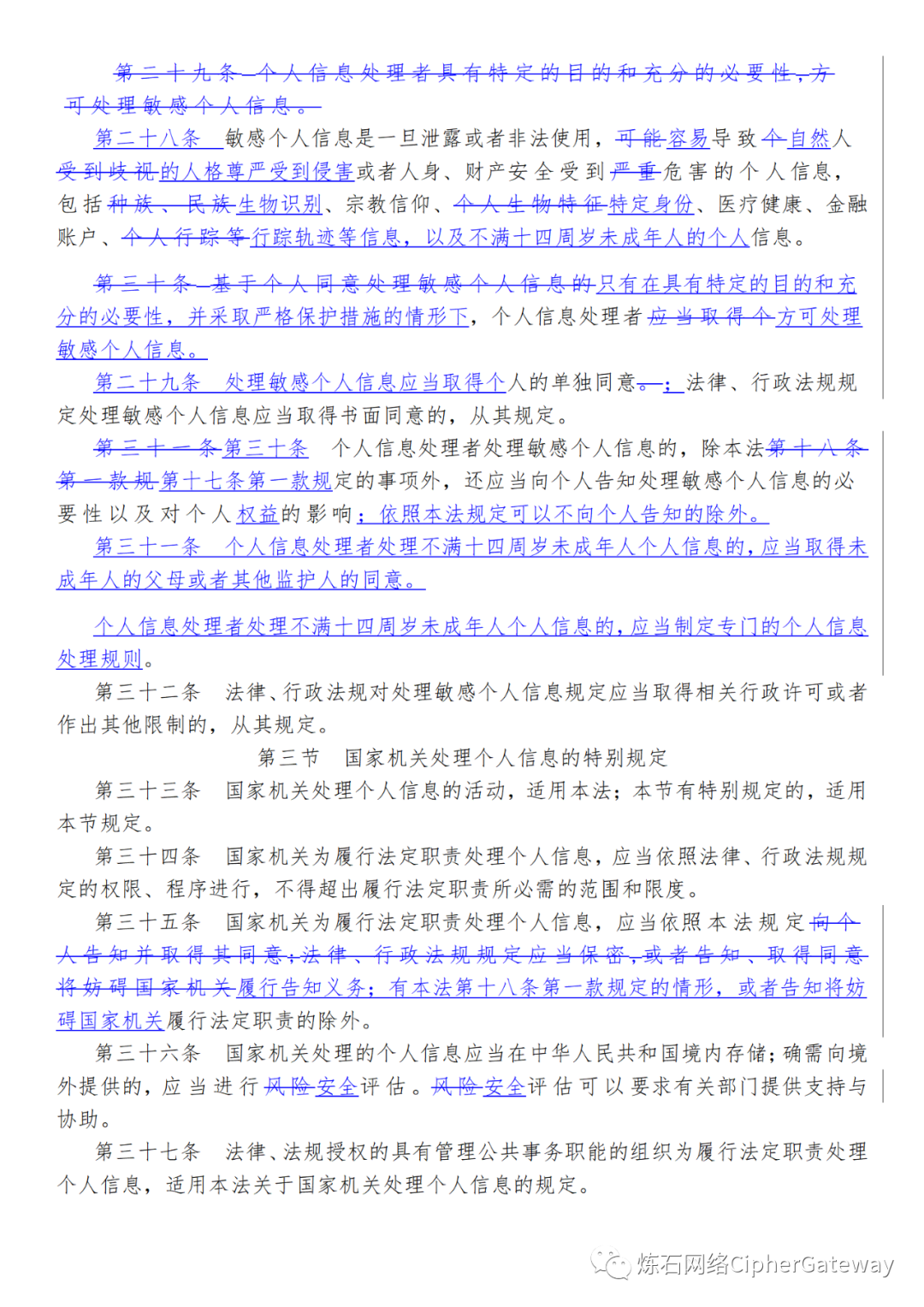
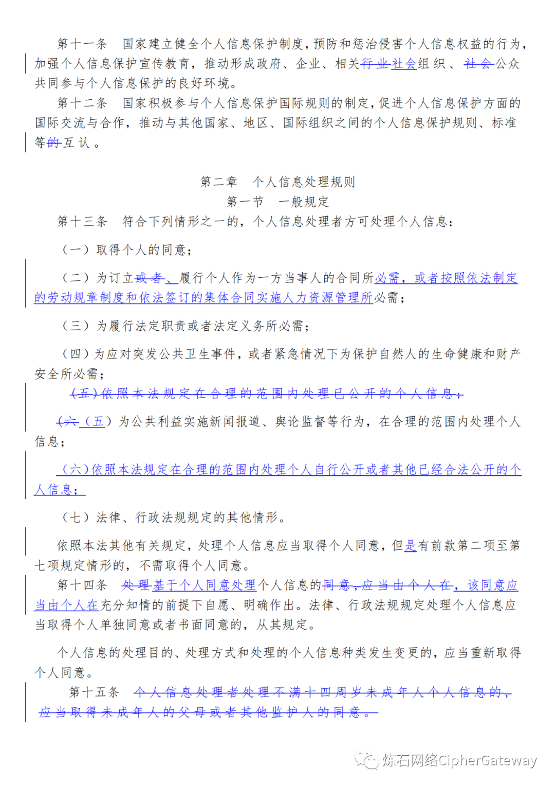
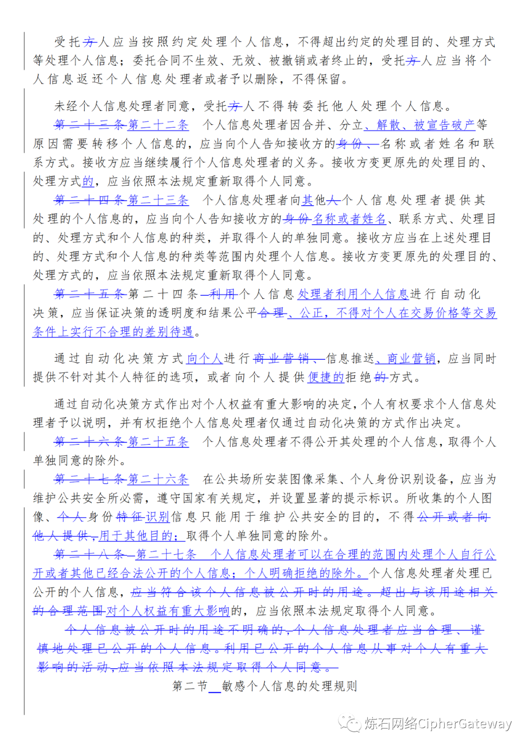
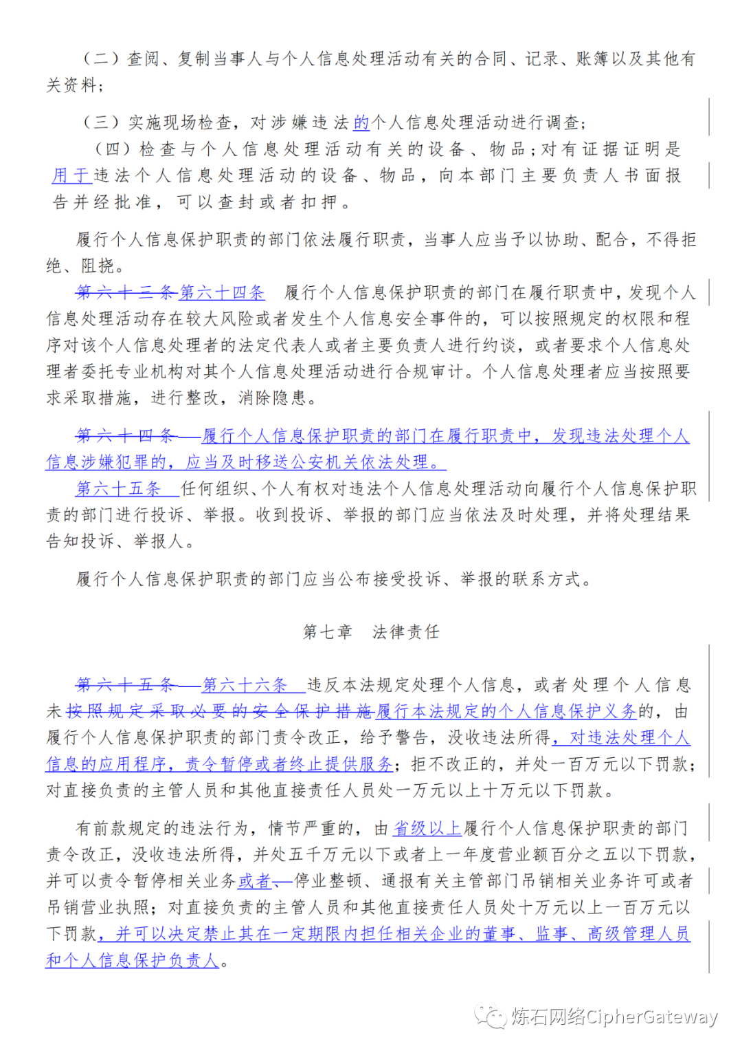
二、《个人信息保护法》终稿和二审稿对比
关注本公众号,回复关键词“个人信息保护法”,可下载《个人信息保护法》“图解版”、“最终稿”、“二审稿”以及“最终稿与二审稿的比对稿”四项文件PDF版。
(欢迎大家加入数据工匠知识星球获取更多资讯。)
扫描二维码关注我们
我们的使命:发展数据治理行业、普及数据治理知识、改变企业数据管理现状、提高企业数据质量、推动企业走进大数据时代。
我们的愿景:打造数据治理专家、数据治理平台、数据治理生态圈。
我们的价值观:凝聚行业力量、打造数据治理全链条平台、改变数据治理生态圈。
了解更多精彩内容
长按,识别二维码,关注我们吧!
数据工匠俱乐部
微信号:zgsjgjjlb
专注数据治理,推动大数据发展。