继续追踪执行流程会发现,ReluFunctor在构造UserOpExpr时会用到UserOpRegistryMgr管理的Op与Kernel。Op表示算子的描述信息,Kernel在不同设备上实现计算。注册信息保存在私有的map变量中。UserOpRegistryMgr的头文件(hhttps://github.com/Oneflow-Inc/oneflow/blob/v0.8.1/oneflow/core/framework/user_op_registry_manager.h)中定义了3个宏,REGISTER_USER_OP、REGISTER_USER_OP_GRAD、REGISTER_USER_KERNEL分别用于注册op、grad_op、kernel。REGISTER_USER_OP负责UserOp的注册。通过检索代码可以找到这个宏的使用场景。ReluOp相关的源代码在这3个文件中:- build/oneflow/core/framework/op_generated.h
- build/oneflow/core/framework/op_generated.cpp
- oneflow/oneflow/user/ops/relu_op.cpp
REGISTER_USER_OP宏在op_generated.cpp中展开后代码如下:
static UserOpRegisterTrigger<OpRegistry> g_register_trigger715 = ::oneflow::user_op::UserOpRegistryMgr::Get() .CheckAndGetOpRegistry("relu") .Input("x") .Output("y") .SetGetSbpFn(&ReluOp::GetSbp) .SetLogicalTensorDescInferFn(&ReluOp::InferLogicalTensorDesc) .SetPhysicalTensorDescInferFn(&ReluOp::InferPhysicalTensorDesc) .SetDataTypeInferFn(&ReluOp::InferDataType);
(https://github.com/Oneflow-Inc/oneflow/blob/v0.8.1/oneflow/core/framework/user_op_registry_manager.cpp#L33)会创建一个OpRegistry(https://github.com/Oneflow-Inc/oneflow/blob/v0.8.1/oneflow/core/framework/user_op_registry.h#L91)对象,这个类和UserOpRegisterTrigger(https://github.com/Oneflow-Inc/oneflow/blob/v0.8.1/oneflow/core/framework/user_op_registry_manager.h#L63)类一样,只是为构造OpRegistryResult(https://github.com/Oneflow-Inc/oneflow/blob/v0.8.1/oneflow/core/framework/user_op_registry.h#L62)用的中间类型。OpRegistry会暂存中间结果并在Finish中设置一些默认推导逻辑。UserOpRegisterTrigger的构造函数会调用注册逻辑。静态变量就是为了触发构造函数从而调用注册逻辑,将构造好的OpRegistryResult保存到UserOpRegistryMgr(https://github.com/Oneflow-Inc/oneflow/blob/v0.8.1/oneflow/core/framework/user_op_registry_manager.h#L29)(key是op_type,如relu)。ReluOp表示一个具体的op_type,负责为OpRegistryResult提供Op特有的方法。OpRegistryResult把不同的Op抽象为一个通用的结构(便于统一注册管理),主要包含描述信息,保存了op的输入输出描述,以及数据类型、sbp等的推导逻辑函数。对于relu来说,主要是记录了几个推导函数要调用ReluOp的静态方法;op_def主要包含input/output的名字。ReluKernel在relu_kernel.cpp中注册,过程和Op的注册类似。REGISTER_USER_KERNEL宏产开后如下所示:static UserOpRegisterTrigger<OpKernelRegistry> g_register_trigger0 = UserOpRegistryMgr::Get(). CheckAndGetOpKernelRegistry("relu"). .SetCreateFn(...) .SetIsMatchedHob(UnaryPrimitiveExists(ep::primitive::UnaryOp::kRelu, "y", "x")) .SetInplaceProposalFn([](const user_op::InferContext&, const user_op::AddInplaceArgPair& AddInplaceArgPairFn) -> Maybe<void> { OF_RETURN_IF_ERROR(AddInplaceArgPairFn("y", 0, "x", 0, true)); return Maybe<void>::Ok(); });
注意SetCreateFn只是把一个如下的lambda表达式赋值给result_.create_fn,这个字段很重要,后续执行就是通过它获取kernel。[]() { return user_op::NewOpKernel<UnaryPrimitiveKernel>( "y", "x", [](user_op::KernelComputeContext* ctx) { const user_op::TensorDesc* src = ctx->TensorDesc4ArgNameAndIndex("x", 0); const user_op::TensorDesc* dst = ctx->TensorDesc4ArgNameAndIndex("y", 0); return ep::primitive::NewPrimitive<ep::primitive::ElementwiseUnaryFactory>( ctx->device_type(), ep::primitive::UnaryOp::kRelu, src->data_type(), dst->data_type()); });}
对于relu来说,NewOpKernel就是new一个UnaryPrimitiveKernel对象并返回函数指针。最终注册的结果,会把OpKernelRegistryResult保存到UserOpRegistryMgr(key是op_type_name,如"relu")。![]()
上一篇提到,functional_api.yaml.cpp中的functional::Relu函数通过find("Relu")获取预先注册的PackedFunctor<impl::ReluFunctor>,调用其call方法会执行impl::ReluFunctor。(https://github.com/Oneflow-Inc/oneflow/blob/v0.8.1/oneflow/core/functional/impl/activation_functor.cpp#L38)的核心代码如下:class ReluFunctor { public: ReluFunctor() { op_ = CHECK_JUST(one::OpBuilder("relu").Input("x", 1).Output("y", 1).Build()); } Maybe<Tensor> operator()(const std::shared_ptr<Tensor>& x, bool inplace) const {
(https://github.com/Oneflow-Inc/oneflow/blob/v0.8.1/oneflow/core/functional/impl/activation_functor.cpp#L40)的构造函数中,主要是构造UserOpExpr(https://github.com/Oneflow-Inc/oneflow/blob/v0.8.1/oneflow/core/framework/op_expr.h#L131)。每一个user op 通过OpBuilder的Build()后,都会生成相应的UserOpExpr,用于存储属性、类型/shape/设备等推导方法,用于接下来op/kernel的实际计算。UserOpExpr包含以下成员:- device_and_stream_infer_fn_
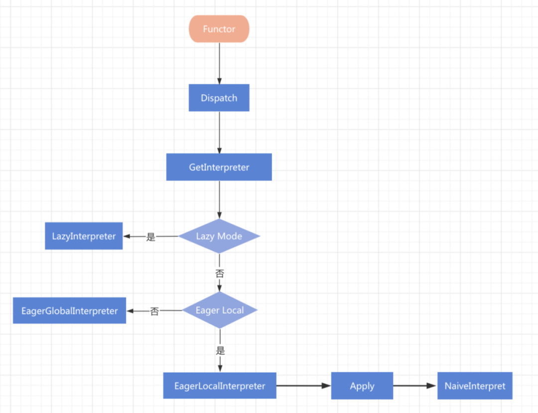
它们分别用于存储该user op相关attrs属性、input/output tensor shape推导方法、数据类型data type推导方法、设备及计算流推导方法等。除了常用的UserOpExpr、还有一些用于系统op的BuiltinOpExpr。OpBuilder的Input/Output调用主要是操作UserOpConf的proto对象,Build函数内会修改UserOpConf对象,比如根据OpRegistryResult::op_def补充默认值到attr。之后构造UserOpExpr对象,UserOpConf对象被保存到UserOpExpr的父类BuiltinOpExprImpl<UserOpConf>的op_proto_字段,对于relu来说,op_proto_主要保存input, output等信息。UserOpExpr初始化时会从OpRegistryResult拷贝函数变量。ReluFunctor执行的核心逻辑是调用OpInterpUtil::Dispatch。调运顺序如下:整个链路很长,本篇笔记只以Eager Local Mode下,对主要执行流程做一些说明。Dispatch调用的GetInterpreter(https://github.com/Oneflow-Inc/oneflow/blob/v0.8.1/oneflow/core/framework/op_interpreter/op_interpreter_util.cpp#L147)返回的是一个AutogradInterpreter(https://github.com/Oneflow-Inc/oneflow/blob/v0.8.1/oneflow/core/framework/op_interpreter.h#L168)对象,这个类是在其内含的OpExprInterpreter成员变量基础之上增加了autograd的功能。GetInterpreter内实际构造的是以下3种Interpreter,在Build函数返回时转为AutogradInterpreter。- LazyInterpreter: 用于lazy mode下的分布式静态图执行模式
- EagerLocalInterpreter: 用于eager local mode本地单卡执行模式(和pytorch单卡或DDP对齐)
- EagerGlobalInterpreter: 用于eager global mode,的分布式动态图执行模式
GetInterpreter的作用是根据输入和环境等信息,选择一个合适的解释器。接着在Dispatch中调用解释器的AutogradInterpreter::Apply方法,在这个方法内调用internal_->Apply(...)(https://github.com/Oneflow-Inc/oneflow/blob/v0.8.1/oneflow/core/framework/op_interpreter/op_interpreter.cpp#L111),也就是上述3个解释器的Apply方法。通过上面我们知道,EagerLocalInterpreter、EagerGlobalnterpreter和LazyInterpreter 都将为其包裹上AutogradInterpreter的壳,通过AutogradInterpreter触发Apply的调用。顾名思义,AutogradInterpreter的作用主要是和autograd相关,其主要为eager mode下前向的op节点插入对应的,用于反向计算grad的节点。下面以最常用的(Eager Mode)模式,讲解Apply的执行方法。在Eager Mode(无论是eager local还是eager consistent)模式下,实际都会走到EagerInterpreter的Apply(https://github.com/Oneflow-Inc/oneflow/blob/v0.8.1/oneflow/core/framework/op_interpreter/op_interpreter.cpp#L51)方法:Maybe<void> EagerInterpreter::Apply(const OpExpr& op_expr, const TensorTuple& inputs, TensorTuple* outputs, const OpExprInterpContext& ctx) const {#define APPLY_IF(op_type) \ if (const auto* op = dynamic_cast<const op_type##Expr*>(&op_expr)) { \ return ApplyImpl(*op, inputs, outputs, ctx); \ } APPLY_IF(UserOp); APPLY_IF(VariableOp); APPLY_IF(CastToLocalOp); APPLY_IF(CastFromLocalOp); APPLY_IF(GlobalToGlobalOp); APPLY_IF(CastToGlobalOp); APPLY_IF(CastFromGlobalOp); APPLY_IF(DistributeSplitOp); APPLY_IF(DistributeCloneOp); APPLY_IF(DistributeConcatOp); APPLY_IF(DistributeAddOp); APPLY_IF(FunctionOp); APPLY_IF(SelectTopNOp)#undef APPLY_IF OF_UNIMPLEMENTED() << "The type " << op_expr.op_type_name() << " has not been supported in EagerInterpreter::Apply.";}
这里通过宏定义APPLY_IF,增加了对不同类型op的分支处理,将op_expr dynamic_cast成相应子类op实现的Expr,如对于大多数用户来说,用到的op都是UserOp类型,所以这里实际上会走到这个分支中:if (const auto* op = dynamic_cast<const UserOpExpr*>(&op_expr)) { return ApplyImpl(*op, inputs, outputs, ctx);}
再看看EagerLocalInterpreter::ApplyImpl(https://github.com/Oneflow-Inc/oneflow/blob/v0.8.1/oneflow/core/framework/op_interpreter/eager_local_op_interpreter.cpp#L209):Maybe<void> EagerLocalInterpreter::ApplyImpl(const UserOpExpr& op_expr, const TensorTuple& inputs, TensorTuple* outputs, const OpExprInterpContext& ctx) const { return NaiveInterpret(op_expr, inputs, outputs, ctx);}
其最终实现是NaiveInterpret(https://github.com/Oneflow-Inc/oneflow/blob/v0.8.1/oneflow/core/framework/op_interpreter/eager_local_op_interpreter.cpp#L88)。NaiveInterpret简单来说,主要用于做以下四件事:- check input tensor的device是否一致
- 为output tensor推导和检查shape/stride/dtype
Maybe<void> NaiveInterpret(const UserOpExpr& user_op_expr, const TensorTuple& inputs, const Symbol<Device>& default_device, TensorTuple* outputs, const OpExprInterpContext& ctx) { const auto& attrs = ctx.attrs;
PhysicalRun接受一个lambda functor作为参数,这里即InstructionsBuilder->Call方法,该方法接受kernel、input/output的eager blob object、kernel执行的上下文作为参数。Call方法实际会完成OpCall指令的构建,并最终将其派发至vm指令列表中,等待VM实际调度执行。- (https://mp.weixin.qq.com/s/eF-c2irraxnH4iAesURy0Q)
- https://github.com/Oneflow-Inc/oneflow/tree/v0.8.1
- https://zhuanlan.zhihu.com/p/523884650
(本文经授权后发布,原文https://segmentfault.com/a/1190000041844858)点击“阅读原文”,欢迎体验OneFlow v0.8.0