![]()
来源:Biomaterials
药物递送系统被广泛应用于各种疾病包括恶性肿瘤的治疗。具有生物效应的药物往往通过物理包裹或者共价偶联的方式负载于药物载体。7-乙基-10-羟基喜树碱(SN38)是一种具有广谱抗肿瘤活性的喜树碱类分子,却因溶解性问题而难以临床转化。其水溶性的小分子前药伊立替康(CPT-11)已获批用于结直肠癌、肺癌、卵巢癌在内的多种恶性肿瘤的治疗。然而,其需在体内经羧酸酯酶转化为活性分子SN38才能发挥药效,极低的酶解效率(2-8%)严重限制了临床抗癌效果。同时,CPT-11还面临着较为严重的胃肠道副作用,经静脉给药后有30-40%的患者出现严重的迟发性腹泻。针对SN38的分子结构和生物学特性,王杭祥课题组采用“分子结构相似相溶”的原理和前药策略,并巧妙设计肿瘤细胞内酯酶响应的化学键对SN38进行链接,从而获得在血液循环时稳定、肿瘤细胞内能高效释放药物的递送系统。![]()
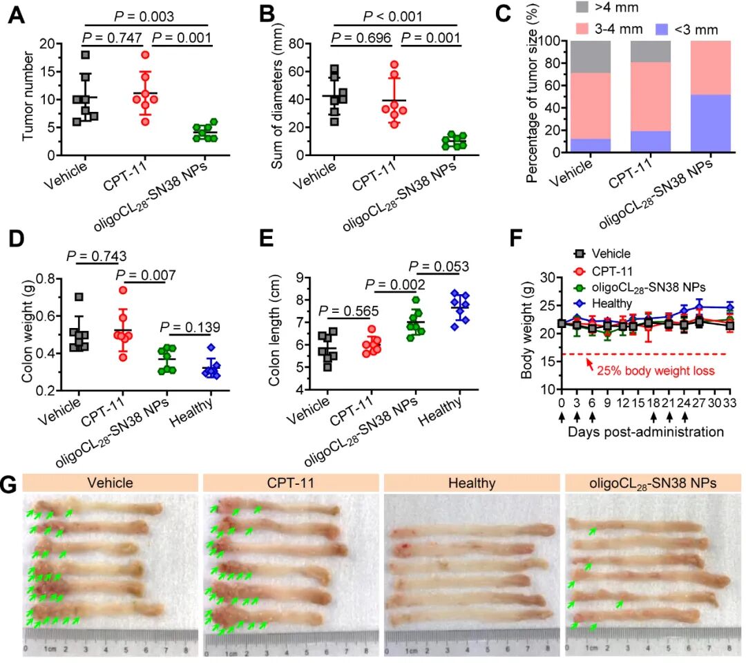
图1:具有酯酶响应功能的SN38聚合物前药的药物递送系统具有长循环和稳定性等特征,并在被动靶向肿瘤后快速、高效释放SN38药物分子。课题组通过酯键将喜树碱药物与不同聚合度的聚己内酯(oligoCL)共价偶联,构建了三种不同分子量的前药(oligoCLn-SN38, n = 7, 14, or 28)。疏水性前药分子可与两亲性聚乙二醇-聚己内酯(PEG10k-b-PCL10k)共组装形成超稳定的小尺寸纳米粒(oligoCLn-SN38 NPs, 图1)。体外数据表明,药物载体在生理pH下具有缓慢释放活性SN38分子的特性,而一旦暴露于酯酶或富含酯酶的肿瘤细胞破碎液,释放速率显著提升。体内数据显示,相比伊立替康,纳米载体显著改善了药物的药代动力学特性并增加瘤内药物蓄积。更有意思的是,通过研究发现前药结构与抗癌活性的相关性,即更高聚合度的聚己内酯修饰的前药所制备的药物载体展现出更佳的体内循环、肿瘤靶向性能和抗癌活性。在人结肠癌的皮下移植瘤模型中,纳米药物比CPT-11具有更好的抑制肿瘤生长的效果,并且呈现明显的活性随着前药聚合度增加而增强的趋势。尤其是表现最佳的oligoCL28-SN8 NPs,在CPT-11治疗失败的原位炎症相关性肠癌模型中依然显示出优异的抑瘤效果,不仅有效降低肿瘤负荷,还缓解了疾病造成的肠道短缩(图2)。最后,相比伊立替康,该药物递送系统显著降低肠道内有效SN38的暴露从而降低迟发性腹泻,具有更高的安全性。![]()
图2:在化学试剂诱导的原位炎症相关性肠癌模型中,oligoCL28-SN38 NPs显示出远优于CPT-11的抗肿瘤效果。药效实验结束时的肠道肿瘤数量(A)、肿瘤尺寸(B)、肿瘤尺寸分布(C)、结肠重量(D)和结肠长度(E)统计图;(F)C57BL/6小鼠的体重变化图;(G)治疗结束后的各组结肠解剖图。浙江大学医学院附属第一医院卫生部多器官联合移植研究重点实验室为该论文的第一和通讯作者单位,论文第一作者为浙江大学2018级硕士研究生王雨晨,王杭祥研究员为通讯作者。浙江大学医学院附属第一医院王杭祥研究员:博士,研究员,博士生导师。2002年浙江大学化学工程系本科毕业,2006年大阪大学(日本)分子化学专业硕士毕业,2010年获京都大学(日本)工学博士学位,师从日本著名的化学生物学家Prof. Dr. Itaru Hamachi教授。2011年进入浙江大学医学院从事博士后研究工作,2019年晋升研究员。课题组瞄准恶性肿瘤精准治疗及临床需求,通过临床医学、肿瘤分子生物学、药物化学、化学工程及材料科学等多学科的交叉协作,在恶性肿瘤的精准靶向治疗,前药设计和药物递送等方向取得一系列原创性研究成果。在Cancer Res.、J. Am. Chem. Soc.、Angew. Chem. Int. Ed.、Nano Today、Biomaterials、J. Control. Release、Adv. Funct. Mater.、ACS Nano等学术期刊发表第一/通讯作者论文60多篇。申请发明专利27件,授权18件。作为负责人主持浙江省自然科学基金杰出青年项目(LR19H160002)、国家自然科学基金项目(82073296, 81773193, 81571799, 21202147)等。2019年获美国癌症研究协会(AACR)和Cancer Research杂志年度最佳论文奖。
该研究得到了浙江省自然科学基金杰出青年项目(LR19H160002)、国家自然科学基金项目(31671019,82073296, 81773193)、国家科技重大专项(2017ZX10203205)的支持。
https://www.sciencedirect.com/science/article/abs/pii/S0142961221000569![]()
材料化学快讯建立了“近红外二区成像”、“水凝胶”、“3D打印”、“可逆共价键”、“纳米发电机”、“AIE发光材料”、“自修复”、“肿瘤治疗”等交流群,添加小编为好友(微信号:Damon_yazi,请备注:名字-单位-职称-研究方向),邀请入群。
![]()