来源:生物医用高分子材料
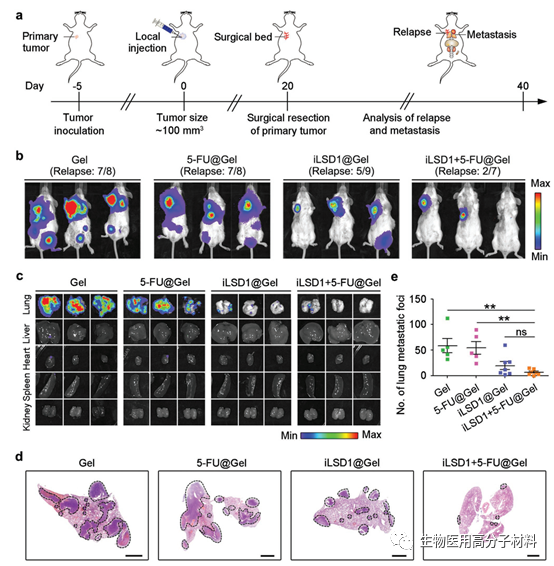
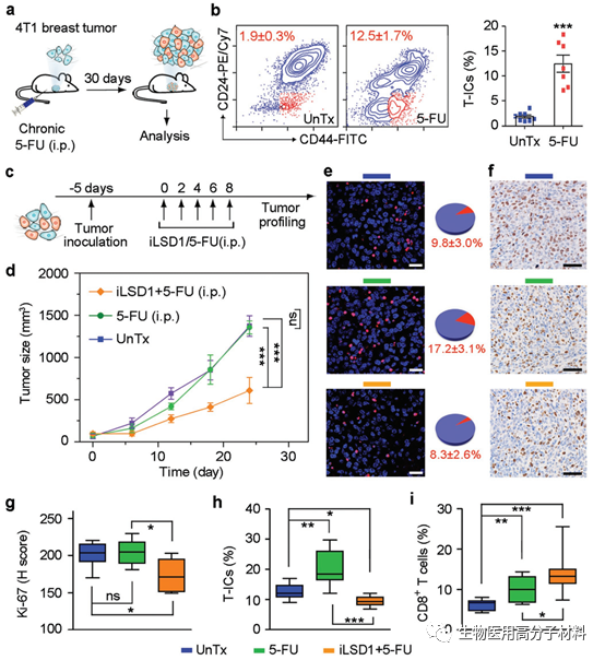
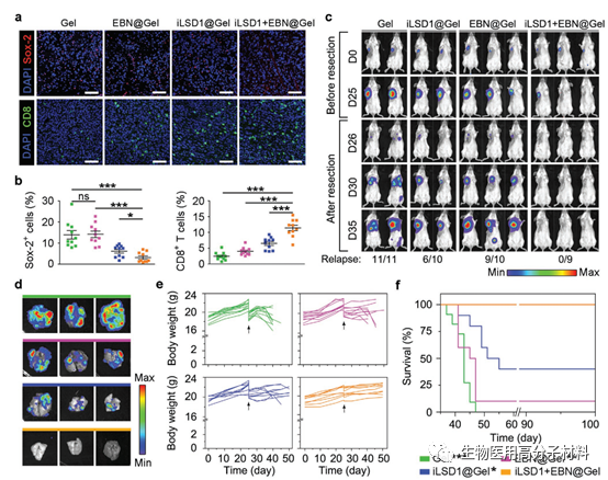
反复将肿瘤暴露于化学治疗药物后,所诱导的肿瘤起始细胞(T-ICs)的扩增是化学耐药性和癌症转移的主要原因。最近,上海交通大学樊春海院士和宋海云研究员及上海师范大学陈楠教授团队设计了一种对肿瘤微环境有反应的水凝胶贴片,以调节三阴性乳腺癌(TNBC)中T-IC的可塑性。团队利用原位形成的水凝胶贴剂将表观遗传疗法,免疫疗法和针对化学耐药性TNBC的化学疗法相结合,观察到水凝胶介导的组蛋白脱甲基酶赖氨酸特异性脱甲基酶1(LSD1)的抑制作用赋予T-IC有效的表观遗传重塑,以恢复其化学敏感性,并通过先天免疫的表观遗传激活增强了肿瘤的免疫原性并增加了T细胞浸润。LSD1抑制剂(iLSD1)和化疗药物的局部给药克服了多药耐药性,在抑制肿瘤生长和预防术后复发和转移方面表现出协同作用。该研究提供了一种新的策略来逆转TNBC的化学耐药性,从而为多模式癌症治疗打开了新的大门。
图1.可生物降解的水凝胶贴剂的设计。
图2.游离iLSD1对耐化学性TNBC的治疗作用。
图3.Epi-gel可用于T-IC分化和免疫激活。
图4.单剂量Epi-gel可抑制肿瘤生长。
图5.单剂量Epi-gel抑制肿瘤复发和转移。
图6.对抗多药耐药性的联合疗法。
论文链接:
DOI:10.1002/adma.202100949