生物材料的功能化设计是开发高效的干细胞治疗方法和产品的最有效的方法之一,具有极其重要的社会意义和经济价值。关节软骨因缺乏血液供应、神经分布及淋巴回流,一旦损伤难以自发再生修复,是全球人口老龄化面临的巨大挑战之一。四川大学生物材料工程研究中心张兴栋院士团队发现I型胶原水凝胶在不外加软骨生长因子条件下可诱导干细胞成软骨分化,装载自体间充质干细胞(mesenchymalstem cells, MSCs)的I型胶原水凝胶可实现关节软骨的再生修复。为了适应临床微创关节镜的术式要求,该团队在前期研究基础上以醛官能化的纤维素纳米晶体(a-CNC)和胶原蛋白为原料,基于席夫碱键交联构筑了具有可注射和自修复性能的纳米复合水凝胶,并且为注射过程中受到剪切应力刺激的MSCs提供保护,提高细胞注射后的存活及功能。相关研究以“Cellulose Nanocrystal Reinforced Collagen-Based Nanocomposite Hydrogel with Self-Healing and Stress-Relaxation Properties for Cell Delivery”为题发表在著名生物材料类期刊《Biomacromolecules》上。
通过在水凝胶网络中添加各向异性的纳米粒子是提高复合水凝胶可注射性的有效手段。纤维素纳米晶(Cellulose nanocrystal, CNC)是从天然纤维素中提取的棒状纳米材料,具有来源广泛、机械性能强、水分散性好、比表面积大、生物相容性好等优点,且其表面羟基为化学改性提供了丰富的可能性。在本研究中,作者在酸性条件下用NaIO4将CNC表面羟基改性为醛基(a-CNC),然后在生理条件下(pH=7.4、37℃)将a-CNC溶液和胶原蛋白溶液等体积混合,制得复合水凝胶,合成线路如图1所示。
图1. 水凝胶合成制备示意图
作者进一步比较了a-CNC/胶原水凝胶和未改性的CNC/胶原水凝胶的纤维结构、弹性模量、可注射性和自愈合性能,实验结果表明,a-CNC/胶原水凝胶具有较高的弹性模量、更好的可注射性和应力松弛能力,而CNC/胶原水凝胶不具有自愈合性能(图2)。
图2. a-CNC/胶原纳米复合水凝胶的可注射性和自愈合性能表征
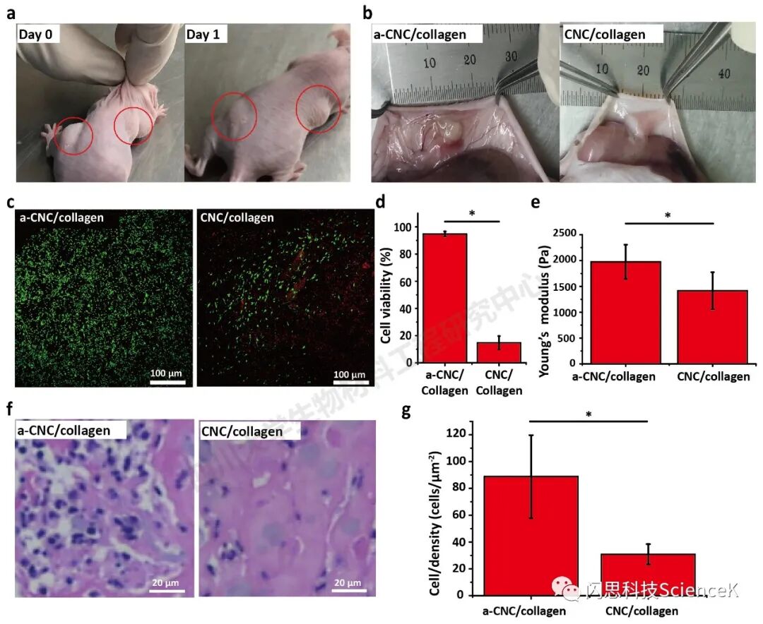
动态力学分析显示a-CNC/胶原水凝胶的力学强度较对照组显著增强,流变学表征显示a-CNC/胶原水凝胶具有更快的应力松弛能力,这动态力学性能有可能为注射过程中的MSCs提供保护。作者用水凝胶装载MSCs进行体外注射和体内皮下注射实验,均发现在a-CNC/胶原水凝胶中的MSCs注射后存活率较高,且这一差别随体内植入时间延长而更为显著。
图3. 水凝胶应力松弛测试和细胞实验
图4. 水凝胶载MSCs裸鼠皮下注射实验
本研究通过席夫碱反应成功构建了一种可注射的胶原基纳米复合水凝胶,且具有良好的自愈合性能,有望通过微创关节镜将MSCs递送至软骨缺损部位。在胶原水凝胶中复合天然纤维素纳米粒子,不仅改善了胶原水凝胶的机械稳定性,还赋予了水凝胶良好的剪切变稀性能,同时通过a-CNC的醛基与胶原的胺基之间的动态席夫碱键实现了水凝胶的自愈合和应力松弛行为,该反应条件十分温和,不需其他交联剂。这种可注射水凝胶还有望用于其他软组织的修复、载细胞3D打印和药物缓释等生物医学应用。
此外,本项目的相关技术和应用已经申请相关专利。该文第一作者为四川大学“生物材料国家工程中心创新班”2016级本科生张爽同学,通讯作者为四川大学生物材料工程研究中心肖芸副研究员。该工作得到了国家重点研发计划、国家自然科学基金委、中国博士后科学基金和四川省科协青年人才托举工程的支持。
论文链接:
https://pubs.acs.org/doi/10.1021/acs.biomac.0c00345