以下文章来源于NanoImmuno ,作者NanoImmuno
聚焦海内外纳米药物、生物材料领域最新进展,打造一流学术交流平台。
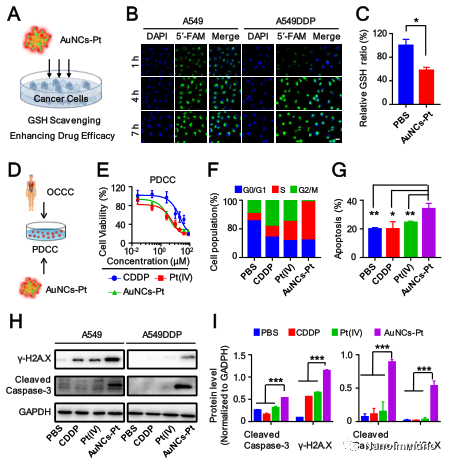
通过可视化系统杀死肿瘤细胞是肿瘤治疗中实现低副作用和高效率的有前途的策略。在此,南方医科大学喻志强教授、中科院化学研究所肖海华研究员、天津大学张晓东教授合作基于NIR-I / NIR-II成像和谷胱甘肽清除的双功能金纳米团簇,开发了一种治疗性纳米药物AuNCs-Pt。
AuNCs-Pt在深腹部致命性高级别浆液性卵巢癌(HGSOC)模型上具有NIR-II成像功能,因此使其成为监测铂转运的有效工具。同时,AuNCs-Pt消耗细胞内的谷胱甘肽以最小化铂的毒性,最大化铂的化学治疗功效。在这项研究中,AuNCs-Pt用于根除HGSOC模型和肝细胞癌(PDHC)患者来源的肿瘤异种移植模型的肿瘤负荷,在临床可视化治疗和提高铂类药物疗效方面具有巨大潜力。
为了阐明铂的转运并最大化治疗效果,本文开发了一种智能治疗纳米药物(AuNCs-Pt),同时具有NIR-II成像和GSH清除的优势。AuNCs-Pt的长发射波长实现了深度穿透,并使高分辨率的NIR-II肿瘤成像成为可能,实现了铂在深部组织中递送的可视化。此外,AuNCs-Pt通过消耗肿瘤GSH水平有效地使铂的疗效最大化,在HGSOC模型和PDHC模型上抑制了肿瘤生长。这种多功能纳米药物在临床可视化治疗和铂类药物增效方面具有巨大潜力,极大地促进了诊断治疗系统在癌症治疗中的应用。
原文链接:
https://pubs.acs.org/doi/10.1021/acsnano.0c05541