来源:生物医用高分子材料
肿瘤免疫治疗可以诱导持久的抗肿瘤反应。然而,许多患者对这种疗法反应不佳。在这里,作者描述了一种基于坏死混合家族激酶样域(MLKL)蛋白编码mRNA的瘤内传递的通用抗肿瘤治疗。在同基因小鼠黑素瘤和结肠癌模型中,这种治疗可以抑制原发肿瘤的生长,并防止远端和播散性肿瘤的形成。此外,MLKL-mRNA联合免疫检查点阻断治疗可进一步提高抗肿瘤活性。MLKL-mRNA治疗可迅速诱导T细胞对肿瘤新抗原的应答,来阻止肿瘤生长。I型干扰素信号和依赖于batf3的树突状细胞是这种mRNA治疗诱发肿瘤抗原特异性T细胞反应的必要条件。此外,MLKL-mRNA治疗可在具有重建的人类适应性免疫系统的小鼠中抑制人类淋巴瘤的生长。基于MLKL的治疗可以作为一种有效的抗肿瘤免疫治疗。
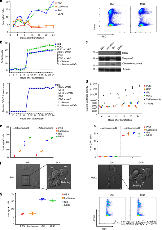
图1. MLKL编码的mRNA在体内和体外诱导细胞死亡。a)在转染后的不同时间点,收集细胞,流式细胞仪分析细胞死亡 b) tBID-或MLKL-mRNA转染B16-OVA细胞后,pan-caspase抑制剂zVAD-fmk对细胞死亡诱导(上)和caspase活性(下)的影响 c) Western blot分析mRNA转染24小时后制备的细胞裂解液中MLKL、caspase-3和cleaved caspase-3的表达 d) B16细胞共转荧光素酶NF-kB报告质粒与β牛乳糖质粒 e) 用GFP表达质粒转染B16细胞,用PBS、Fluc-、tBid-或MLKL-mRNA转染细胞,放线菌素D处理或不处理细胞 f) tBid-或MLKL-mRNA转染后0和24小时B16-OVA细胞的静态图像 g) 体内细胞死亡特征。
图2. 瘤内MLKL-mRNA保护原发性肿瘤生长a) 实验示意图 b) B16-OVA肿瘤的抑瘤曲线与小鼠生存期c) CT26-OVA肿瘤的抑瘤曲线与小鼠生存期。
图3. 瘤内MLKL-mRNA的治疗优于阿霉素治疗a) 实验示意图 b) 每组小鼠的肿瘤生长进展情况c) 生存曲线 d)实验组小鼠的体重变化 e) 血液中淋巴细胞数量的血液学分析。
图4. MLKL-mRNA对肿瘤再挑战肿瘤和远端肿瘤具有抑制作用 a) 再挑战实验示意图 b) B16-OVA再挑战每组小鼠的肿瘤生长进展情况与生存期 c) CT26-OVA再挑战每组小鼠的肿瘤生长进展情况与生存期 d) 对未治疗对侧瘤的抑瘤曲线。
图5. 瘤内MLKL-mRNA对肺转移的抑制 a) 肺转移治疗方案 b)B16肿瘤肺转移图像及转移结节c) CT-26肿瘤肺转移图像及转移结节。
图6. MLKL-mRNA联合抗PD-1可以提高治疗效果a) 实验示意图 b)B16肿瘤小鼠生长曲线 c) 异侧未治疗小鼠的生长曲线。
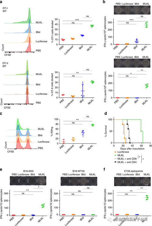
图7. MLKL-mRNA治疗瘤内可诱导抗肿瘤T细胞免疫 a) 流式细胞术分析单一瘤内治疗B16-OVA肿瘤时OT-I和OT-II的增殖情况 b) IFN ELISPOT分析了肿瘤内治疗后OVA-MHC I(上)或OVA-MHC II(下)特异性T细胞应答的诱导 c) 流式细胞术分析细胞溶解活性 d) Kaplan-Meier图显示CD4+ T细胞衰竭和CD8+ T细胞衰竭对瘤内MLKL-mRNA治疗抗肿瘤效果的影响 e-f) ELISPOT分析了B16或CT26肿瘤瘤内治疗后新表位特异性T细胞应答的诱导。
图8. 淋巴细胞浸润和T细胞激活依赖于Batf3 DCs和I型IFN信号 a) 用流式细胞术分析1型(cDC1)和2型DCs (cDC2) b) 第一次治疗后第2天肿瘤引流淋巴结内流入cDC1和cDC2细胞 c) 野生型和Batf3−/−小鼠的B16-OVA肿瘤第二次治疗3天后,T细胞体外特异性肿瘤细胞杀伤 d) T细胞分化能力表征 e) 干扰素敲除小鼠T细胞体外对肿瘤细胞的特异性杀伤。
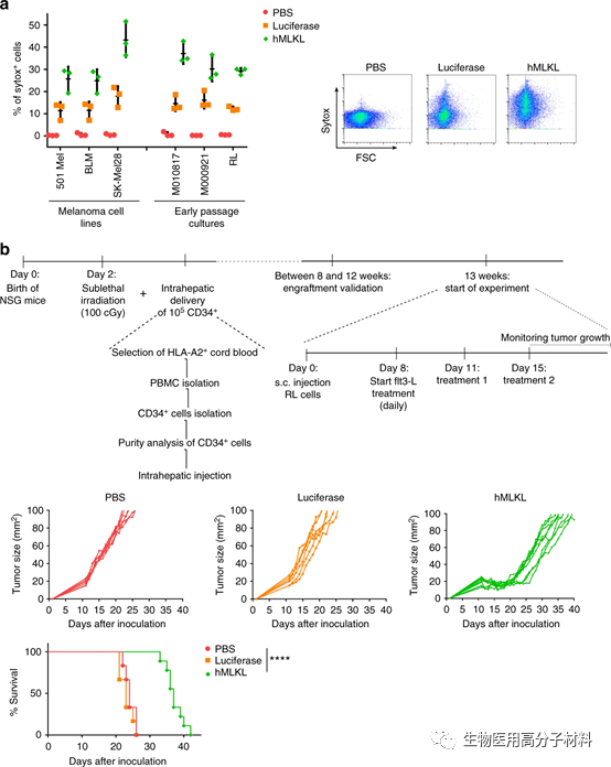
图9. 瘤内MLKL-mRNA治疗可抑制人源化小鼠的肿瘤生长 a) 人源化肿瘤细胞的细胞毒性 b) 人源化小鼠的构建及治疗曲线。
文章链接:
DOI: 10.1038/s41467-018-05979-8