来源:生物医用高分子材料
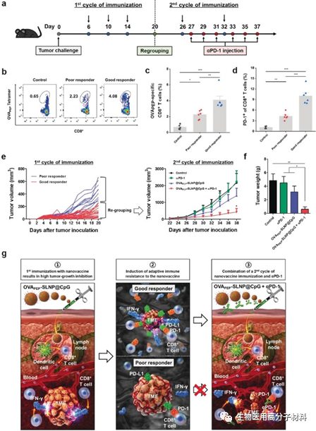
一种基于小脂质纳米颗粒(SLNP)的纳米疫苗平台和一种新的联合治疗方案。韩国科学院Sangyong Jon教授课题组利用生物相容性磷脂和阳离子胆固醇衍生物制备肿瘤抗原、CpG佐剂嵌入的SLNPs(OVAPEP-SLNP@CpG)。所得到的纳米疫苗在预防和治疗E.G7肿瘤模型中均显示出强大的抗肿瘤效果。然而,该疫苗通过提高PD-L1表达诱导T细胞衰竭,导致肿瘤复发。因此,纳米疫苗联合抗PD-1抗体同时治疗,但该方案的治疗效果与单用纳米疫苗相当。最后,第一轮接种纳米疫苗后表现出良好治疗反应的小鼠进行第二轮联合抗PD-1治疗,肿瘤复发得到抑制。这表明,纳米疫苗联合免疫检查点阻断疗法的抗肿瘤疗效取决于治疗顺序和每种治疗方式的时机。
图1. OVAPEP-SLNP@CpG纳米疫苗的合成与表征
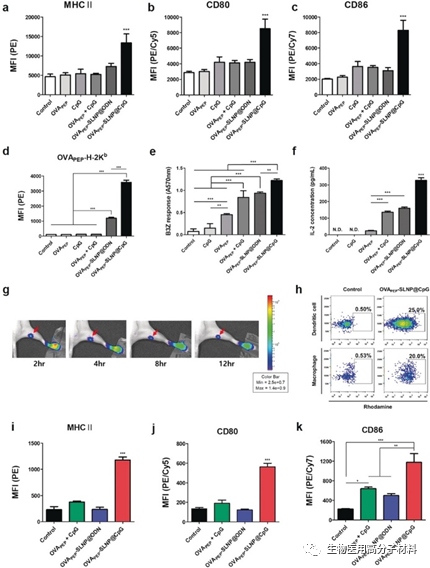
图2. OVAPEP-SLNP@CpG纳米疫苗增强体外DC成熟、抗原交叉递呈、T细胞交叉引物,以及体内淋巴结传递、摄取和促进DC成熟
图3. OVAPEP-SLNP@CpG纳米疫苗增强体内抗原特异性T细胞反应
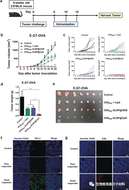
图4. OVAPEP-SLNP@CpG纳米疫苗在已建立肿瘤模型中的治疗效果
图5. 通过依次结合OVAPEP-SLNP @ CpG纳米疫苗和ICB抗体抑制肿瘤复发
论文链接:
https://onlinelibrary.wiley.com/doi/10.1002/anie.202006117