![]()
来源:Biomaterials
![]()
Down-regulation of c-Myc and mTOR reverse TMZ-resistance of TMZ-resistant glioma cells and prolong life-span![]()
Photothemal-induced glioma cascade targeting![]()
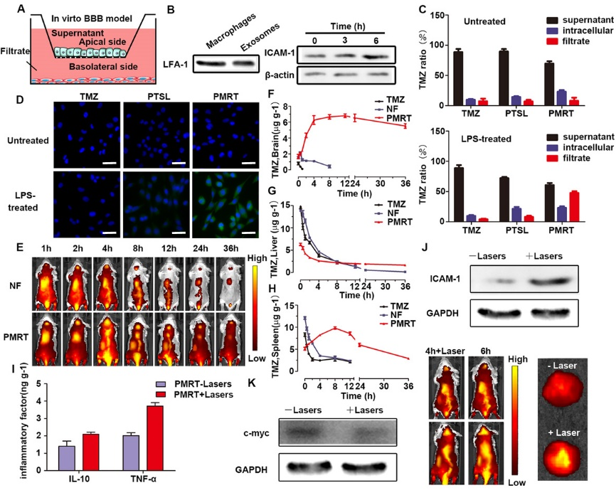
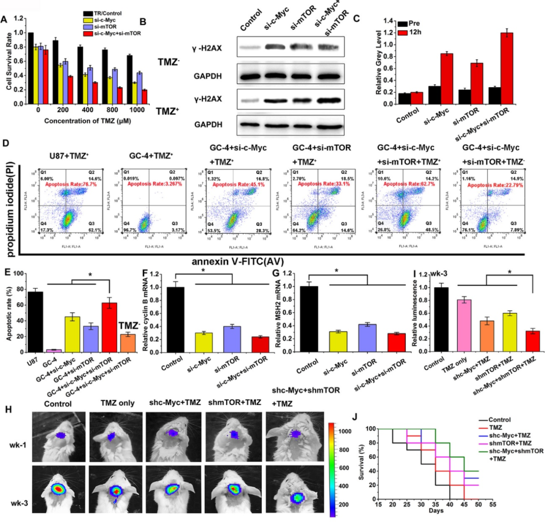
Treatment with the PMRT suppresses GBM tumor growth and extends life-span胶质瘤干细胞作为一种类似干细胞的亚群,被认为在胶质母细胞瘤耐药过程中起着至关重要的作用。因此,靶向根除胶质瘤干细胞可作为逆转胶质母细胞瘤耐药的一种有前景的治疗策略。c-Myc是一种基本的螺旋-环-螺旋转录因子,在包括脑胶质瘤在内的多种人类癌症中被观察到参与细胞增殖、分化和凋亡的各种重要细胞过程。c-Myc基因与干细胞样特性的维持和致瘤潜能的相关性,成为消除脑胶质瘤干细胞的靶点,从而发挥其治疗潜力。雷帕霉素,作为mTOR的抑制剂在临床中与替莫唑胺联合使用以提高治疗效果。mTOR的调控也在一定程度上促进了对c-Myc表达的调控。因此,本研究选择c-Myc和mTOR轴作为调控介质,下调c-Myc表达,消除脑胶质瘤干细胞,最终促进胶质母细胞瘤对替莫唑胺的敏感性。结果证实,与单基因沉默治疗组相比,双靶点治疗显著(p<0.05),协同抑制胶质瘤干细胞,从而逆转替莫唑胺耐药。在此基础上,建立了具有双重靶向治疗能力和级联脑靶向作用的生物伪装光热敏感融合脂质体(PMRT)。PMRT由巨噬细胞外泌体和光热敏感脂质体融合构成,即具有巨噬细胞外泌体生物功能可以通过与血管内皮上ICAM-1相互作用穿越血脑屏障,又具有脂质体强的载药能力。我们的数据表明,PMRT可以精确地促进药物在肿瘤部位通过血脑屏障释放,并且通过光热效应上调ICAM-1表达后会募集更多的纳米粒子穿过血脑屏障到达肿瘤部位。在原位移植的GBM模型中,研究说明该纳米系统通过减小肿瘤大小和延长寿命来逆转替莫唑胺耐药的能力。论文第一作者为中国药科大学工学院生物医学工程实验室的研究生马钰莹,中国药科大学工学院生物医学工程实验室的顾月清教授和李斯文副教授为该文的共同通讯。中国药科大学工学院生物医学工程实验室的顾月清教授:致力于肿瘤靶向探针及靶向前药的研究,结合生物信息学和分子影像技术,目前已筛选、合成并验证了多种高亲和性的肿瘤靶向配体及体外检测探针,开发了多种活细胞检测分子信标,并结合各种抗癌药物及纳米载体研究靶向抗肿瘤前药。近年来主持了1项973重大基础研究子课题,9项国家自然科学基金项目,其中包括1项重点项目(260万)和1项重大国际合作基金(280万)。以第一发明人已申请国际专利1项,国家发明专利18项, 在高水平杂志上发表论文80余篇,在国内外产生广泛影响,多篇文章已被广泛引用,并被国际著名杂志(Nature Material, JACS,Chem. Rev. 等)大篇幅报道。作为第一完成人的科研项目“生物相容性纳米系统对肿瘤的靶向诊疗及安全性评价的技术研究”被授予教育部2016年度高等学校科学研究优秀成果二等奖。现任多个国家级学术团体的常务理事,国际影像学杂志AJNMMI等国内外权威杂志编委,多个国家级科技项目评审专家,多次在权威性国际会议SPIE上做特邀报告并主持分会。
中国药科大学工学院生物医学工程实验室的李斯文副教授:博导,近年来主要从事微纳结构材料在肿瘤免疫治疗中的应用,构建多功能纳米载药系统用于肿瘤多方式联合治疗,利用微纳结构在细胞及动物活体水平实现肿瘤早期诊断。以第一作者和通讯作者身份在ACS Nano、Cancer Research、Theranostics、Nanoscale、Advanced Science等国际知名杂志发表多篇SCI论文。申请专利两项。2020年江苏省青蓝工程优秀青年骨干教师,国家自然科学基金通讯评审专家,中国生物医学工程学会-生物光子学分会青年委员、江苏省药物研究与开发协会-医疗器械与药学装备专业委员会协会秘书、江苏省诊断试剂学会委员。目前主持国家自然科学基金面上项目、江苏省自然科学基金-优秀青年项目、国家自然科学基金青年项目、国家自然科学基金-海外合作研究基金子课题、国家自然科学基金-国家重大科研仪器研制项目子课题、江苏省自然科学基金青年项目、中央高校基本科研项目。
课题组主页:
http://bmelab.cpu.edu.cn/
Yuying Ma#, Jinnan Zhang#, Yalan Rui#, Janiqua Rolle, Tian Xu, Zhiyu Qian, Yueqing Gu*, Siwen Li*. Depletion of glioma stem cells by synergistic inhibition of mTOR and c-Myc with a biological camouflaged cascade brain-targeting nanosystem. Biomaterials 2020, 120564.材料化学快讯建立了“近红外二区成像”、“水凝胶”、“3D打印”、“可逆共价键”、“纳米发电机”、“AIE发光材料”、“自修复”、“肿瘤治疗”等交流群,添加小编为好友(微信号:Damon_yazi,请备注:名字-单位-职称-研究方向),邀请入群。
![]()