来源:生物医用高分子材料
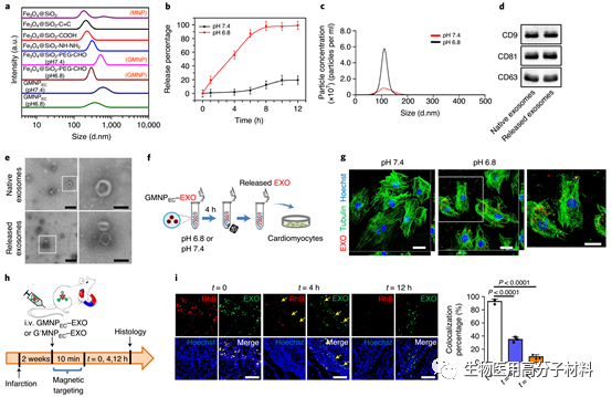
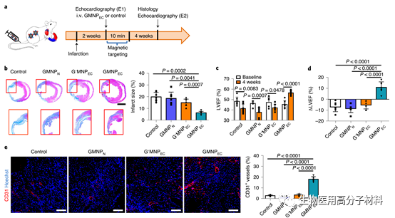
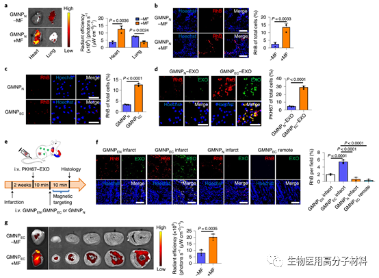
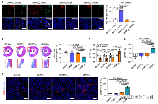
内源性胞外囊泡的全身生物分布对于维持组织动态平衡是至关重要的。第四军医大学金岩教授和西安交通大学陈鑫教授研究团队利用磁性纳米颗粒收集循环的外泌体并在梗塞的心脏组织处局部释放。外泌体可以促进梗塞的心脏组织中的血管生成,心脏的功能也得到了改善。纳米颗粒以Fe3O4作为内核,二氧化硅作为壳层,最后在二氧化硅外壳上修饰通过腙键与两种抗体键合的聚乙二醇。其中,一种抗体与细胞外囊泡表面的CD63抗原相结合,另一种抗体与受损心肌细胞上的表面标志物肌球蛋白轻链结合。在局部磁场作用下,纳米颗粒在受损的心脏组织处富集,腙键会在此酸性环境中发生断裂,使得捕获的胞外囊泡在受损的心脏组织处释放。在心肌梗塞的大白兔和大鼠模型中,在磁场的指导下,纳米颗粒可以捕获并释放外泌体,可减少梗塞的面积。通过该方法来操纵内源性外泌体的生物分布用于治疗其他疾病。
图1. GMNPs的合成与表征
图2. GMNPec的制备及其在体外进行生物功能的验证
图3. 在体外和体内验证GMNPec的双重靶向性能
图4. 在体外和体内验证GMNPec的外泌体释放性能
图5. 在心肌梗塞的大鼠模型中,静脉注射GMNPec后,心脏功能得到改善
图6. 在心肌梗塞的大白兔模型中,静脉注射GMNPec后,心脏功能得到改善
论文链接:https://www.nature.com/articles/s41551-020-00637-1