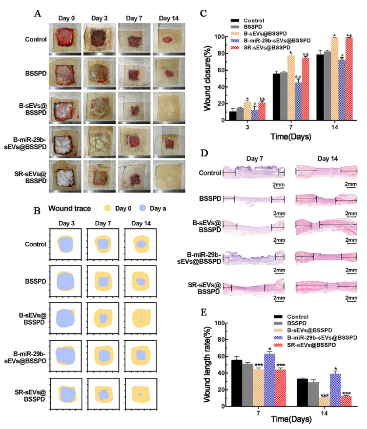
华理郎美东/上交附属六院赵世昌《ACS Nano》:PEG/SA水凝胶实现快速无疤痕伤口愈合

材料化学快讯