文丨北极星储能网
往期峰谷电价回顾
29省市2022年1月代理购电价格:19省市峰谷电价差超0.7元/kWh!(附详情)
全国2月电网代理购电价:18省峰谷电价差超0.7元!多地价差缩小!附排名→
最大峰谷电价差超1.4元/kWh!全国4月电网代理购电价有新变化!
22省市峰谷电价差超0.7元!全国各省6月电网代理购电价格发布!
以下附全国各省8月代理购电电价详情:
江苏
山东
广东
北京
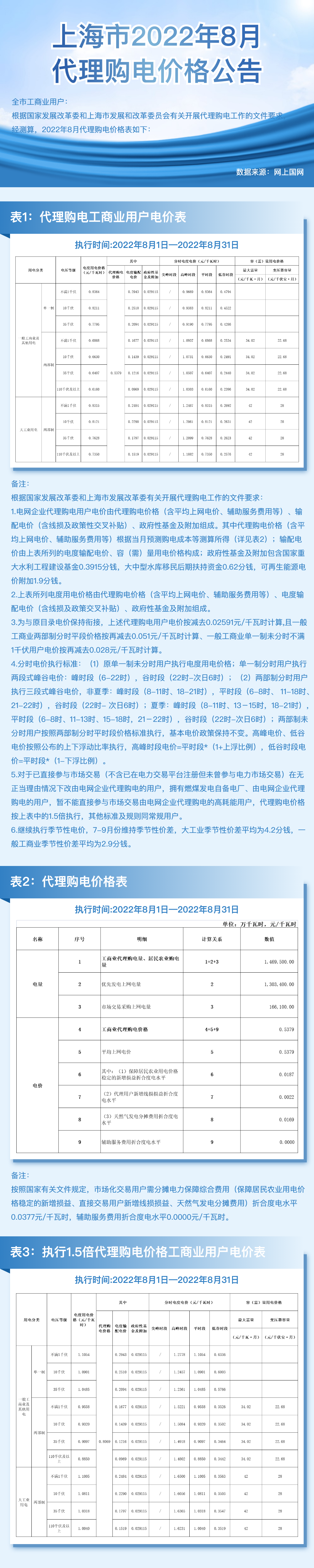
上海
海南
广西
山西
安徽
河北
甘肃
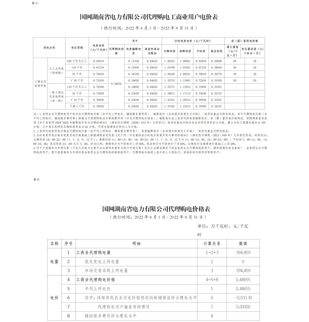
湖南
黑龙江
江西
湖北
吉林
辽宁
重庆
内蒙古
宁夏
陕西
青海
四川
天津
浙江
河南
新疆
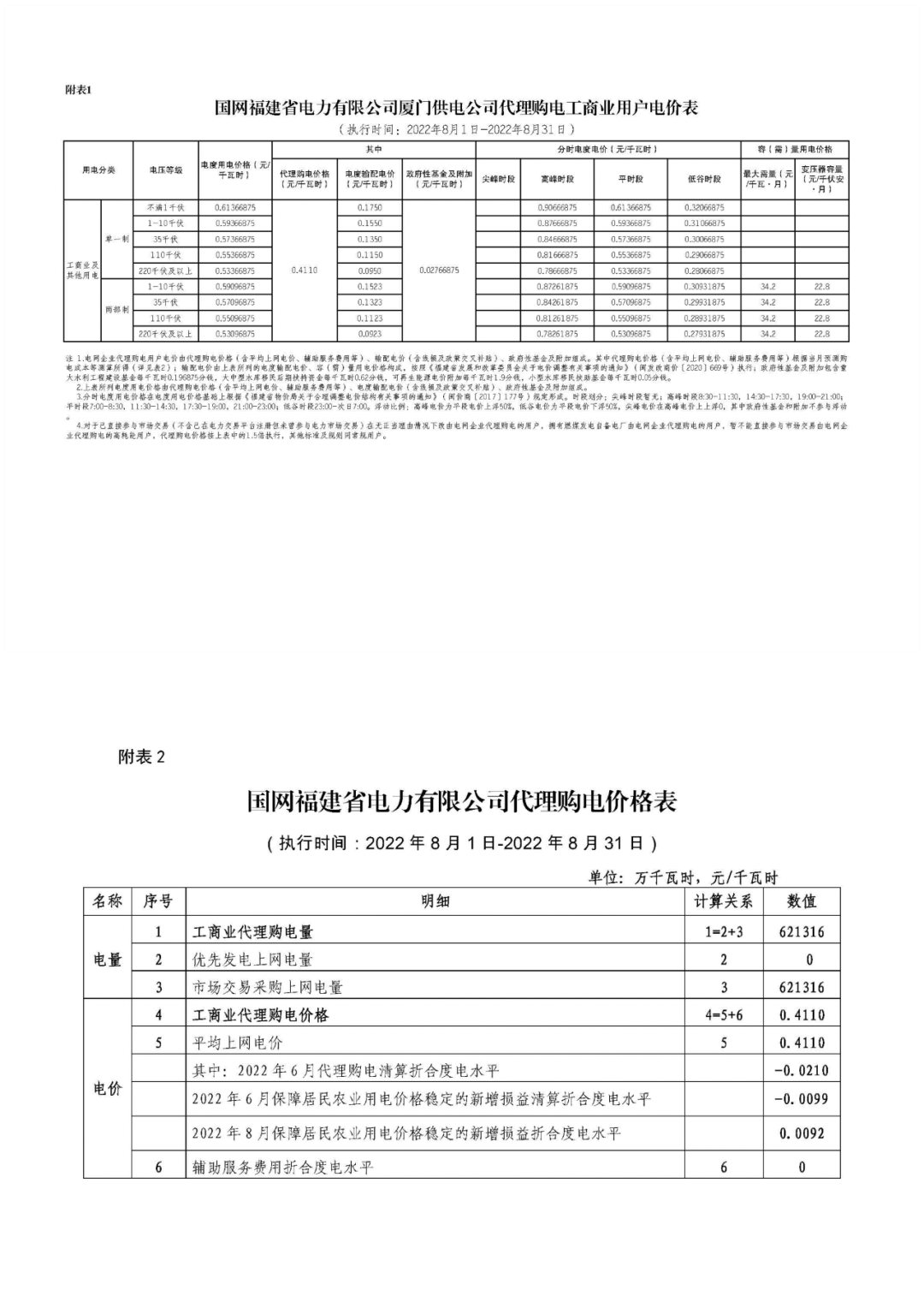
福建
特别声明:北极星转载其他网站内容,出于传递更多信息而非盈利之目的,同时并不代表赞成其观点或证实其描述,内容仅供参考。版权归原作者所有,若有侵权,请联系我们删除。
凡来源注明北极星*网的内容为北极星原创,转载需获授权。
往期回顾