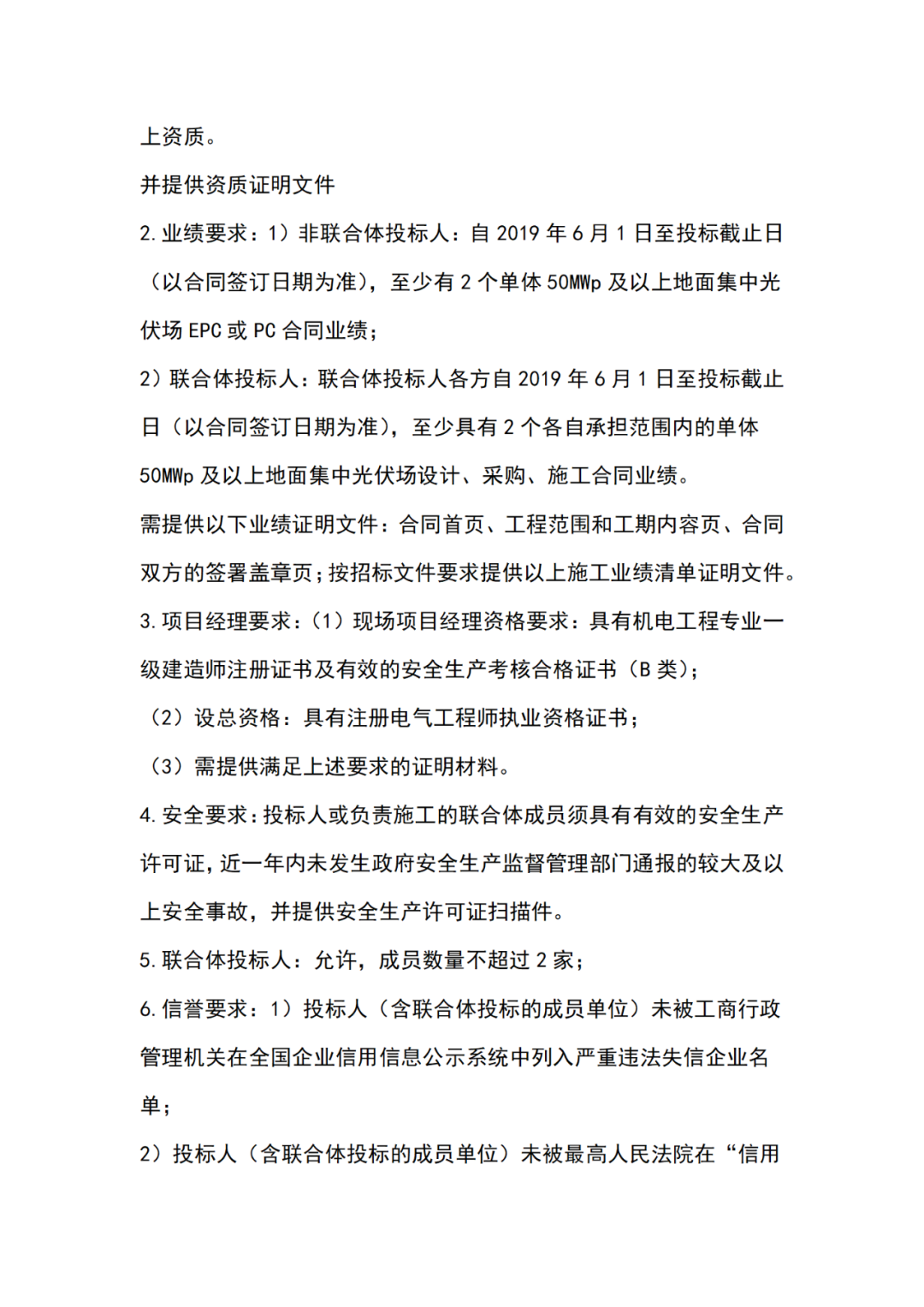
文丨北极星储能网
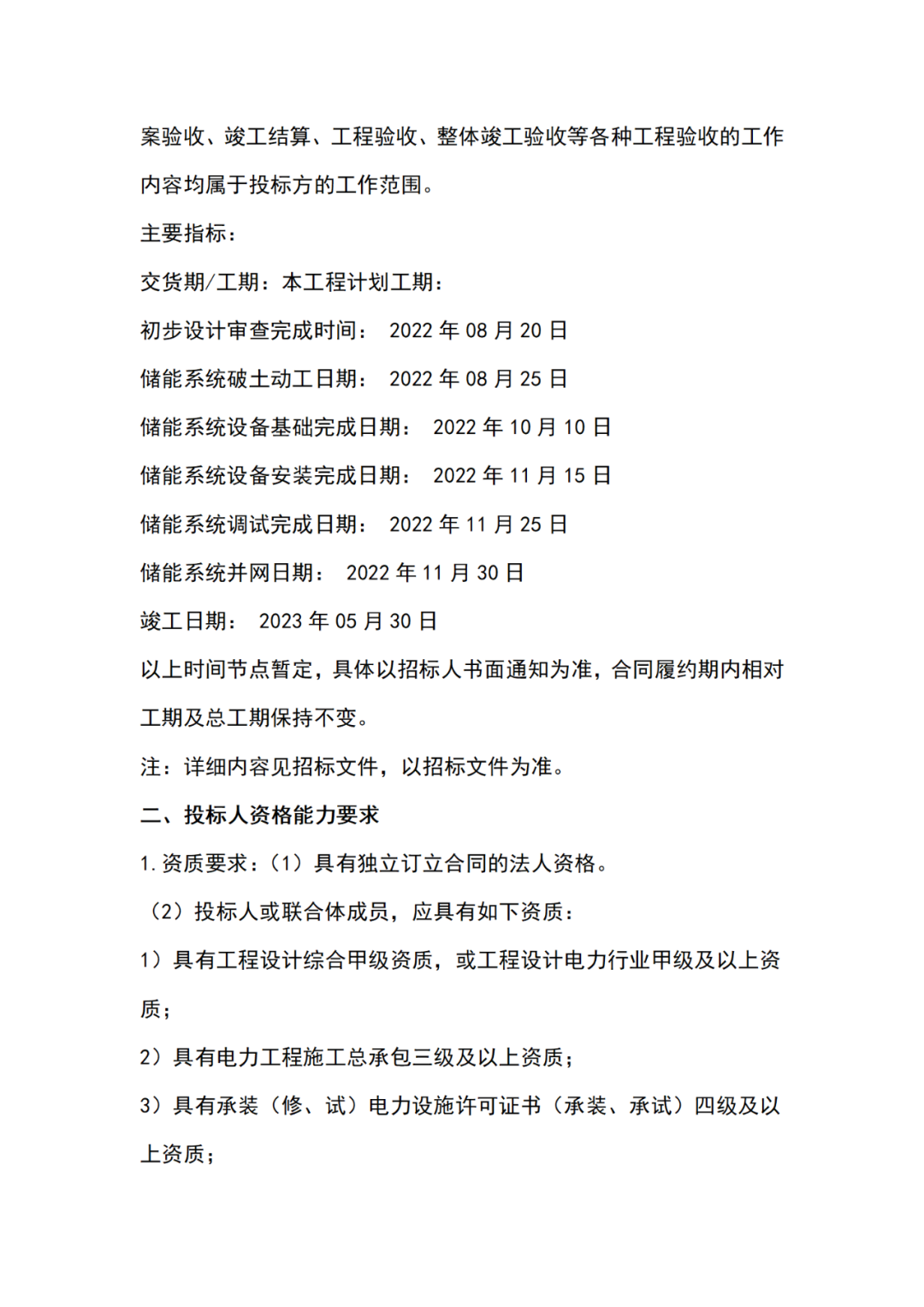
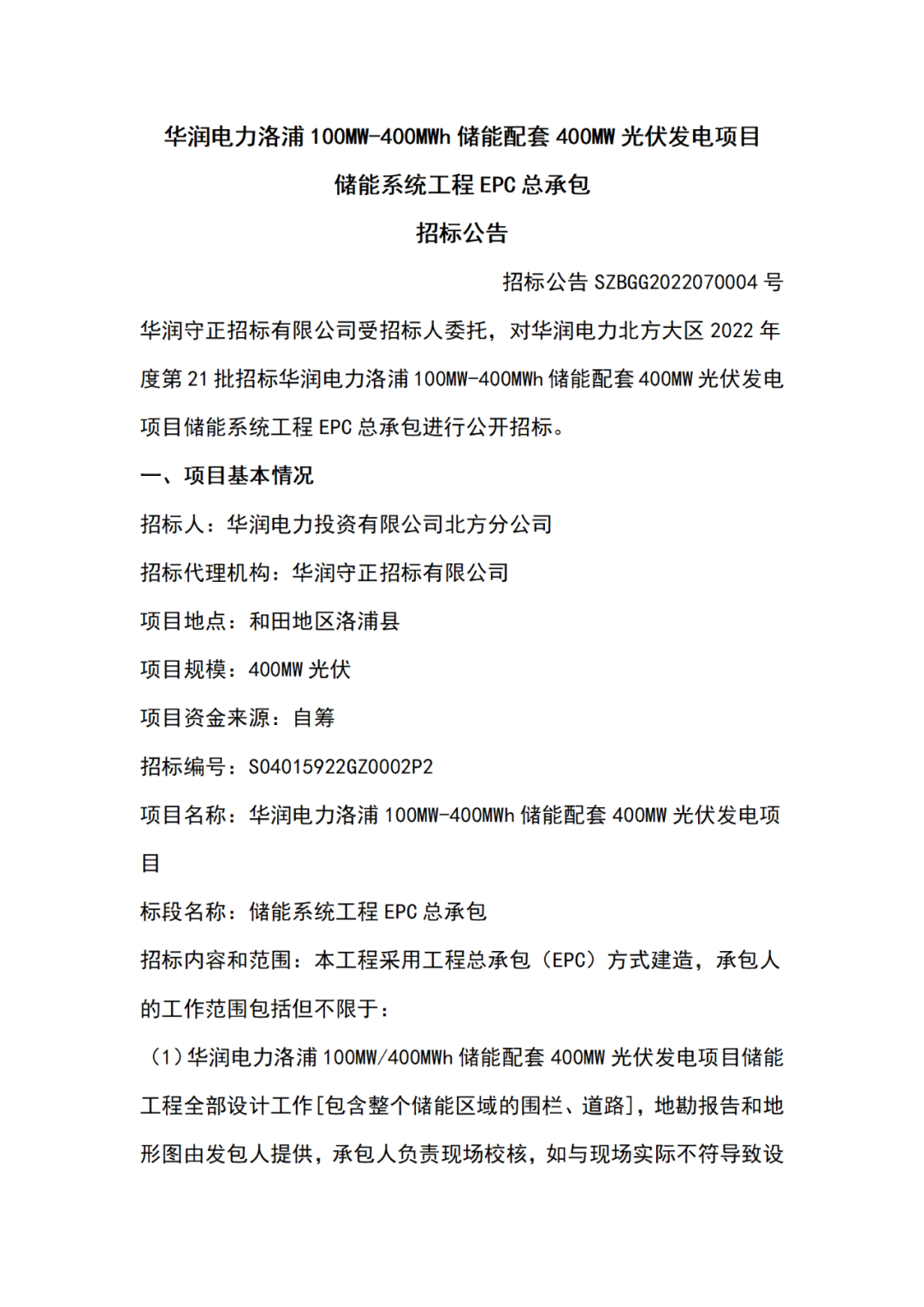
北极星储能网获悉,7月1日,华润电力发布新疆和田洛浦100MW/400MWh储能配套400MW光伏发电项目-储能系统工程EPC招标公告。这意味着储能为主体地位、反向增配新能源的发展路线在新疆正式开启!据北极星储能网不完全统计,自2021年截至目前全国已有超23省市区出台政策、要求风电光伏等新能源发电项目同步建设储能,配置储能的装机规模多为5%~20%、储能时长2小时,去年11月以来有山东枣庄、辽宁、河北、内蒙古、福建等地区要求4小时长时储能。由此可见,在部分新能源消纳需求较高的地区,长时储能正逐渐形成趋势!尤其今年3月,新疆开启了反向操作,对配建长时储能的企业、允许其按储能规模4倍以上配套建设风光项目!根据新疆发改委《服务推进自治区大型风电光伏基地建设操作指引(1.0版)》(文末附政策原文),结合电网消纳实际,对建设4小时以上时长储能项目的企业,允许配建储能功率规模4倍的风电光伏发电项目。华润或成为首个执行该政策的企业。7月1日,华润电力投资有限公司北方分公司发布洛浦100MW/400MWh储能配套400MW光伏发电项目招标。招标内容显示,华润电力将在新疆和田洛浦建设100MW/400MWh储能、以及400MW光伏,目前储能系统EPC和光伏EPC正在分别进行招标。(招标要求见下文)在以上《操作指引》基础上,7月4日,自治区发展改革委会同自然资源、生态环境、林业和草原、国网新疆公司等部门制定发布了《关于建立新能源开发管理工作机制的通知》(文末附政策原文),共包含十大机制30条措施,文件明确鼓励新型储能参与电力市场:健全完善电力辅助服务市场,探索建立电网侧独立储能电站容量电价、电源侧电力辅助服务补偿、需求侧响应补偿等新型储能价格机制,充分发挥价格信号促进储能规模化发展的作用。尤其文件还提出,完成新能源及配套储能建设任务较好的,将在下一年度新能源建设规模、安排中央资金等方面予以支持。
此外,新疆最新政策还提出实行新能源项目建设“双承诺"制,由新能源项目业主、所在地政府对项目开工、建成时间作出承诺,项目须在纳入清单后2个月内开工建设,电化学储能建设周期一般不超过3个月。![]()
![]()
![]()
![]()
![]()
![]()
![]()
![]()
![]()
![]()
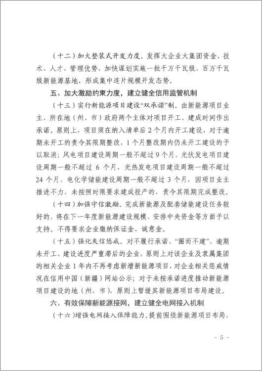
服务推进自治区大型风电光伏基地建设操作指引(1.0版)为鼓励各类投资主体充分利用沙漠、戈壁、荒漠布局建设风电、光伏发电等新能源项目,实现便利、高效服务和有效管理,加快构建我区清洁低碳、安全高效的现代能源体系,依据国家及自治区相关文件精神,制订本操作指引,明确新能源项目建设7条推进路径。基础保障任务路径是通过竞争性配置,取得我区布局新增的风电、光伏发电等保障性并网新能源规模,开展保障性并网新能源项目建设的一种途径。《国家能源局关于2021年风电、光伏发电开发建设有关事项的通知》(国能发新能〔2021〕25号)明确,国家不再下达年度建设指标,建立保障性并网、市场化并网多元保障机制。保障性并网项目是我区完成国家下达的年度非水电可再生能源电力消纳责任权重任务,需新增的风电、光伏发电等新能源项目规模。根据《新疆维吾尔自治区火电和风电、光伏等公共资源开发建设项目公开招标选定业主暂行办法》(自治区人民政府第201号令)、《自治区发展改革委国家能源局新疆监管办关于2021年风电、光伏发电年度开发建设方案有关事项的通知》(新发改能源〔2021〕419号)等相关文件精神,保障性并网项目通过竞争性配置确定项目投资主体。项目所在地的地(州、市)人民政府(行署)为保障性并网风电、光伏发电项目招标人。各地(州、市)年度新增保障性并网规模,由自治区发展改革委按照目标导向和权责一致原则,在确保风电、光伏发电合理利用率前提下,结合各地用电需求、电网网架结构、新能源消纳和调峰能力及能耗双控目标完成情况等测算确定,由国网新疆电力有限公司保障并网。企业通过竞争性配置取得项目建设规模,开展项目建设。煤电挖潜改造路径是现有煤电企业通过在役煤电机组灵活性改造,或将自备机组转为公用应急调峰电源等方式,增加系统调节能力,促进清洁能源消纳,开展市场化并网新能源项目建设的一种途径。《国家发展改革委国家能源局关于开展全国煤电机组改造升级的通知》(发改运行〔2021〕1519号)明确,各地在推进煤电机组改造升级工作过程中,需统筹考虑煤电节能降耗改造、供热改造和灵活性改造制造,实现“三改”联动。同时,要合理安排机组改造时序,保证本地电力安全可靠供应。一是根据新能源与煤电机组等效出力情况,对计划实施灵活性改造的公用机组,按照机组灵活性改造后新增调峰能力的1.5倍,配置新能源规模。单个煤电机组规模较小的企业可通过联合体形式计算灵活性改造规模。规模计算小贴士:配置新能源规模=灵活性改造新增调峰能力×1.5,如:30万千瓦煤电机组灵活性改造后,新增机组规模25%的调峰能力,配置新能源规模=30×25%×1.5=11万千瓦(新能源规模四舍五入取整,下同)。二是对主动将燃煤自备机组转为公用应急调峰电源的企业,按照燃煤自备机组规模的1.5倍配置新能源规模。自备机组转为公用电源后,实施灵活性改造的,按公用机组灵活性改造标准,继续给予新能源规模配置。规模计算小贴士:配置新能源规模=转为公用调峰电源机组规模×1.5+继续灵活性改造新增调峰能力×1.5,如:30万千瓦自备煤电机组转为公用调峰电源,可配置新能源规模=30×1.5=45万千瓦;继续实施灵活性改造后新增机组规模25%的调峰能力,配置新能源规模=30×25%×1.5=11万千瓦。合计可配置新能源规模45+11=56万千瓦。温馨提示:通过煤电挖潜改造路径建设新能源项目的,投资主体应为实施煤电机组灵活性改造、自备机组转为公用应急调峰电源的企业,不得转让新能源建设规模。申报配建新能源项目前,企业需提出煤电机组灵活性改造方案,自治区发展改革委结合国网年度机组检修安排,开展灵活性改造方案评估,印发煤电机组灵活性改造计划。或企业提出燃煤自备机组转为公用应急调峰电源的转型方案,明确转为公用电源的时间、电网接入方式等事项,自治区发展改革委会商国网新疆电力公司,确认转型方案。配套储能推进路径是可再生能源发电企业通过自建、合建、购买调峰和储能能力等方式,开展市场化并网新能源项目建设的一种途径。《国家发展改革委国家能源局关于鼓励可再生能源发电企业自建或购买调峰能力增加并网规模的通知》(发改运行〔2021〕1138号)明确,超过电网企业保障性并网以外的规模,按照20%(时长4小时)以上比例配建调峰能力的优先并网;自建合建调峰和储能能力按照“企业承诺、政府备案、过程核查、假一罚二”的原则进行确定。一是结合我区电网消纳实际,对建设4小时以上时长储能项目的企业,允许配建储能规模4倍的风电光伏发电项目。鼓励光伏与储热型光热发电以9∶1规模配建。规模计算小贴士:配置新能源规模=4小时以上时长储能规模×4,如:建设10万千瓦/40万千瓦时(4小时时长)储能规模,可配置新能源规模=10×4=40万千瓦;建设10万千瓦光热发电项目,可配置90万千瓦光伏项目。二是鼓励并网运行超过15年的风电场开展改造升级和退役,新增规模为新建4小时以上时长储能规模的4倍,促进风电产业提质增效和循环发展。规模计算小贴士:可建设风电规模=改造或退役风电规模+新建4小时以上时长储能规模×4,如:改造或退役10万千瓦风电场,同时新建1万千瓦/4万千瓦时(4小时时长)储能规模,可配置新能源规模=10+1×4=14万千瓦。温馨提示:储能项目或储热型光热发电项目应与风电、光伏发电项目同步建成、同步并网。投资建设服务一定区域的集中式储能项目,且项目规模不小于10万千瓦/40万千瓦时(4小时储能时长)的,允许以第三方辅助服务、租赁等方式,供其他企业按储能规模的4倍配建市场化并网新能源项目。新增负荷消纳路径是以企业或增量配电网等相对独立供电区域内新增负荷作为灵活调节能力,通过源网荷储一体化等方式开展市场化并网新能源项目建设的一种途径。国家《关于推进电力源网荷储一体化和多能互补发展的指导意见》(发改能源规〔2021〕280号)明确,“各省级能源主管部门应会同国家能源局派出机构积极组织相关电源、电网、用电企业及咨询机构开展项目及实施方案的分类组织、研究论证、评估筛选、编制报送、建设实施等工作”。相关项目经组织评估筛选后,列入自治区源网荷储一体化和多能互补项目名单。按照新增负荷的1.5倍配置新能源建设规模,并配建一定比例、时长2小时以上的储能规模。温馨提示:此类新能源项目原则上不向大电网送电,电网有调度需求时,经项目单位与电网协商同意后,按电网调度要求执行。与新增负荷配建的风电、光伏发电规模,各时段最大发电量不得高于新增负荷最大用电量加储能规模瞬时可储电量。国网新疆电力有限公司已供电或已正式同意用电报装的项目,不再作为新增负荷。不得以尚未开工建设负荷匹配新能源规模。新增负荷必须依法依规履行相关建设程序开工建设后,方可申请配置新增新能源规模。自备绿电保障路径是以硅基新材料企业为重点,鼓励拥有燃煤自备电厂的企业主动压减自发自用燃煤电量,推动燃煤自备机组参照公用机组逐年压减利用小时数。对压减燃煤自备电量成效明显的,支持企业按照多能互补模式建设绿电自备项目,最大程度实现用能需求绿电替代的市场化并网新能源项目建设途径。本路径执行国家《关于推进电力源网荷储一体化和多能互补发展的指导意见》(发改能源规〔2021〕280号)。企业压减的自发自用燃煤电量,由企业自主承诺,并在燃煤自备机组发电端安装相应计量仪确定,由地(州、市)电网公司负责核实。可配置新能源规模=自备机组规模×(暂定6000小时上限值-承诺压减后的年利用小时数)/暂定上限值。多能互补协同路径是企业通过整合一定区域内风光水火储资源,实现多能互补,开展市场化并网新能源项目建设的一种途径。本路径执行国家《关于推进电力源网荷储一体化和多能互补发展的指导意见》(发改能源规〔2021〕280号)。一是发挥流域梯级水电站、具有较强调节性水电站和其他储能设施调节能力,按水电站新增调峰能力等比例配建新能源规模,在不增加系统调峰压力前提下,提高新能源利用率。规模计算小贴士:配置新能源规模=原有水电项目通过技改等方式新增调峰能力。二是鼓励企业积极参与我区抽水蓄能项目建设,由项目所在地的地(州、市)人民政府(行署)招标确定的项目投资主体,在抽水蓄能项目建设推进全过程中,给予一定的新能源项目配套规模。规模计算小贴士:投资主体在按时向所在地(州、市)能源主管部门报送开发计划、项目按地州要求推进前期及开工建设进度的承诺后,配套5万千瓦的新能源规模。项目在2.5年内完成相应前期工作,经核准开工建设后,配套10万千瓦的新能源规模。之后每年项目年度实际投资量超过项目总投资的25%时,配套10万千瓦的新能源规模。温馨提示:配套的新能源规模应在抽水蓄能项目所在地(州、市)范围内建设,需按新能源规模的20%配建不低于2小时时长的储能规模。项目完成核准(备案)手续办理后未经项目许可部门同意,不得更换项目业主或变更股权结构。对违规企业,由所在地(州、市)人民政府(行署)取消对应项目开发权,所造成的损失由企业自行承担,并列入失信名单予以联合惩戒,“十四五”期间不得参与自治区新能源项目竞争配置。如投资主体在项目核准后6年未建成投产,纳入企业失信名单。三是鼓励在大电网延伸困难的偏远、边境独立供电区域,新建风光储一体化新能源供电项目,满足区域电力需求。对建设相关新能源项目的企业,在项目建成后,允许在疆内其他区域等规模建设新能源项目,按项目建设规模的20%配套建设不低于2小时时长的储能规模。关联产业互补路径是利用戈壁、沙漠、荒漠,建设与治沙、农业、畜牧业相结合的光伏发电项目,所发电量依托治沙、农业、畜牧业项目消纳,不向大电网送电的市场化并网新能源项目建设途径。本路径执行国家《关于推进电力源网荷储一体化和多能互补发展的指导意见》(发改能源规〔2021〕280号)。对建设4小时以上时长储能项目的企业,允许配建储能规模5倍的光伏项目。规模计算小贴士:配置新能源规模=4小时以上时长储能规模×5,如:建设10万千瓦/40万千瓦时(4小时时长)储能规模,可配置新能源规模=10×5=50万千瓦。一是本操作指引为试行,将根据国家新出台相关文件精神及时调整修订。同时,根据我区新能源项目建设布局推进情况,结合电网可承受情况及新能源发电技术进步、效率提高、系统调峰能力提高等,对7种实现路径中相关条件和储能配建比例等有序调整,确保风电、光伏发电等新能源产业健康可持续发展。二是第(一)条路径中项目为保障性并网项目,光伏(向大电网送电)项目由自治区发展改革委备案,风电项目由地(州、市)发展改革委核准;第(二)(三)(四)(五)(六)条路径中项目,为通过源网荷储一体化、多能互补等方式建设的市场化并网项目。根据《国家发展改革委国家能源局关于完善能源绿色低碳转型体制机制和政策措施的意见》(发改能源〔2022〕206号)中“深化能源领域‘放管服’改革,优化清洁低碳能源项目核准和备案流程”精神,自治区发展改革委经组织国家能源局新疆监管办、自治区自然资源厅、生态环保厅、国网新疆电力有限公司等相关部门和单位,按政策、技术和安全等要求论证,将符合要求的项目列入自治区项目名单后,统一由地(州、市)发展改革委核准(备案);第(七)条路径中项目为市场化并网项目,由各地(州、市)发展改革委核准(备案)。三是各地(州、市)有关部门要严格执行《国家能源局关于减轻可再生能源领域企业负担有关事项的通知》(国能发新能〔2018〕34号)要求,不得向可再生能源投资企业收取任何形式的资源出让费等费用,不得将应由地方政府承担投资责任的社会公益事业相关投资转嫁给可再生能源投资企业或向其分摊费用,不得强行要求可再生能源企业在获取项目配置资格的同时对当地其他产业项目进行投资,不得将风电、光伏发电项目与任何无直接关系的项目捆绑安排,不得强行从可再生能源项目提取收益用于其他用途。四是配建集中式新能源项目,单个建设规模不低于10万千瓦。配建规模在6兆瓦以下的分散式风电或分布式光伏,按实际测算规模建设。煤电灵活性改造、配套储能、新增负荷与新能源项目应同步建成投用,相关项目距离应符合电网安全要求。配套储能容量和相关技术指标在新能源项目全生命周期内不低于核准(备案)文件要求。五是自治区发展改革委建立按月调度机制。及时梳理掌握各地推荐上报的新能源储备项目(项目前期工作成熟),按季组织国家能源局新疆监管办、国网新疆电力有限公司、相关咨询机构评估筛选,并将筛选情况及时反馈各地发展改革委,供开展工作参考。各地发展改革委按以上路径完成核准(备案)的新能源项目,需在5个工作日内将核准(备案)情况报自治区发展改革委,并按规定录入相关项目库。每月5日前将项目建设推进情况通过相关项目库报自治区发展改革委,直至项目建成(并网)发电。![20220307_135209_035.png]()
![20220307_135209_036.png]()
![20220307_135209_037.png]()
![20220307_135209_038.png]()
自治区发展改革委等部门联合印发关于建立新能源开发管理工作机制的通知
党中央、国务院高度重视能源工作,习近平总书记多次作出重要指示批示,指出“能源的饭碗必须端在自己手里。实施碳达峰碳中和重大战略决策,要把促进新能源和清洁能源发展放在更加突出的位置”。做好能源工作,是服务国家发展大局、保障全国能源供应安全的重要举措,是推动经济社会全面绿色低碳转型、实现碳达峰碳中和重大战略决策的有效途径,是促进自治区经济高质量发展,稳住经济大盘的现实需要。为贯彻落实全国稳住经济大盘工作会议、迎峰度夏能源保供会议精神以及自治区党委十届三次全会精神,经自治区人民政府同意,在《服务推进自治区大型风电光伏基地建设操作指引(1.0版)》基础上,自治区发展改革委会同自然资源、生态环境、林业和草原、国网新疆公司等部门制定新能源开发管理十大机制30条措施,旨在进一步理顺新能源项目建设工作机制,着力解决在新能源项目建设中存在的项目布局小而散碎片化、开工前手续办理周期较长、新能源项目源网不匹配不同步等问题,打通项目建设中堵点、难点、痛点,推动我区新能源产业健康高质量发展。
![]()
![]()
![]()
![]()
![]()
![]()
![]()
![]()
![]()
![]()
![]()
![]()
特别声明:北极星转载其他网站内容,出于传递更多信息而非盈利之目的,同时并不代表赞成其观点或证实其描述,内容仅供参考。版权归原作者所有,若有侵权,请联系我们删除。
凡来源注明北极星*网的内容为北极星原创,转载需获授权。