文丨中电联
北极星储能网获悉,7月6日,中电联发布关于征求国家标准《电力储能用锂离子电池》意见的函。
考虑储能电池全寿命周期的安全要求,此次修订的国标较2018年版本,增加了更多性能要求,如循环后电池热失控的要求、循环后电池热失控扩散的要求。
编制说明指出,储能系统中存在BMS和PCS多级过充保护,过充条件需要从PCS、BMS保护往下分解,电池簇应具备过充电保护功能。
编制说明还透露,根据众多企业产品测试数据,调整了充放电能量保持、循环方面的性能要求标准。
在电池能量效率方面要求,从2018年的不应小于90%、提升到不应小于93%。
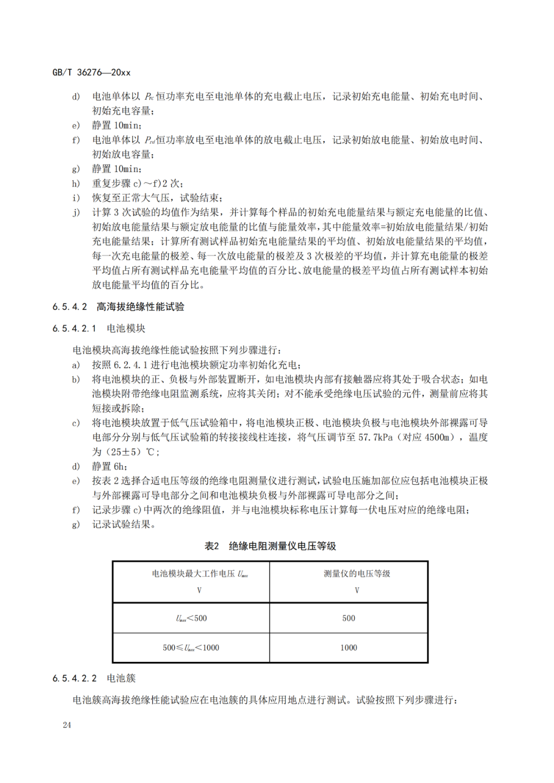
电池安全性能方面,增加了过载、绝缘等要求。电池模块或电池簇与外部裸露可导电部分之间的绝缘电阻均不应小于1000Ω/V。
原文如下:
特别声明:北极星转载其他网站内容,出于传递更多信息而非盈利之目的,同时并不代表赞成其观点或证实其描述,内容仅供参考。版权归原作者所有,若有侵权,请联系我们删除。
凡来源注明北极星*网的内容为北极星原创,转载需获授权。
往期回顾