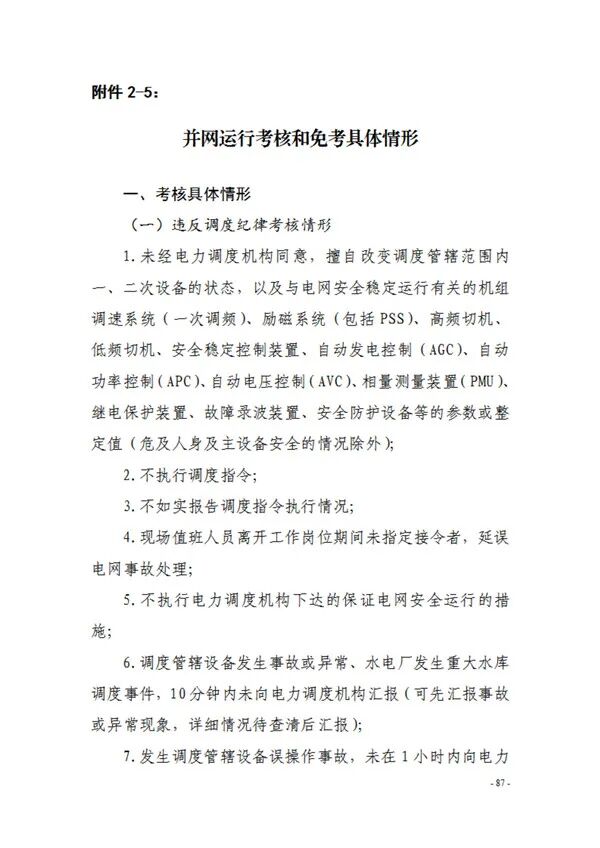
文丨国家能源局华东监管局
《华东区域电力辅助服务管理实施细则(模拟运行稿)》指出,并网主体包括发电侧并网主体、可调节负荷和新型储能等。电源侧、负荷侧电储能经所在电源侧、负荷侧法人同意并具备相关条件,可以从电源侧、负荷侧独立出来,按照公用电储能方式参与辅助服务补偿(同时参与并网运行考核)。
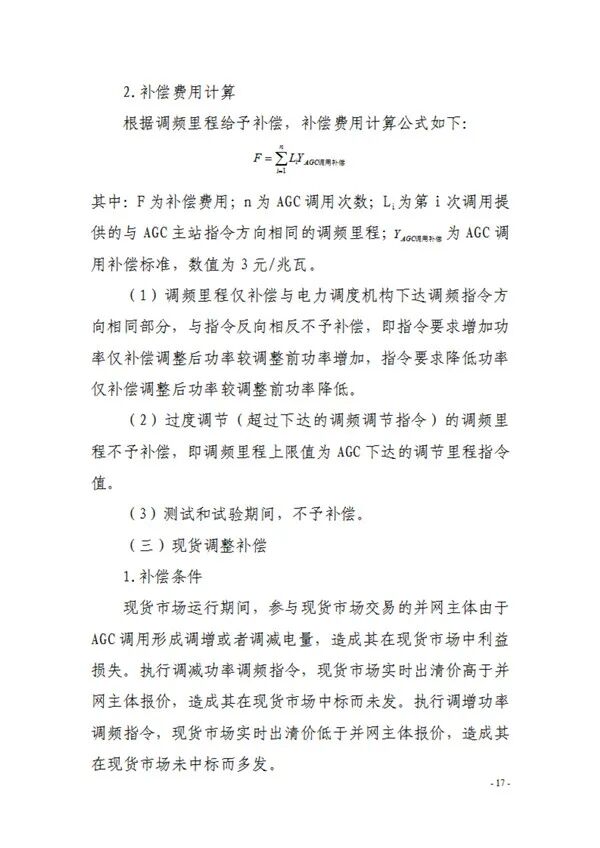
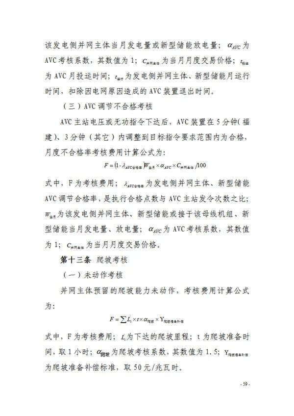
每月根据发电侧并网主体、新型储能 AGC投运情况和可调节容量给予补偿,补偿费用为360元/兆瓦·月。
特别声明:北极星转载其他网站内容,出于传递更多信息而非盈利之目的,同时并不代表赞成其观点或证实其描述,内容仅供参考。版权归原作者所有,若有侵权,请联系我们删除。
凡来源注明北极星*网的内容为北极星原创,转载需获授权。
往期回顾