第四次工业革命中,物联网、大数据、人工智能等信息技术不断发展,数据作为企业竞争力源泉的价值也持续增加。通过共享和利用气象数据、地图数据、机器运行数据、消费趋势数据等,产业界开拓了新业务,创造了可以带动日本经济的高附加值。为了保护这样的产业环境、实现“互联工业”(Connected Industries),使数据创造、收集、分析和管理上的投资得到适当回报,防止有用但易于复制的数据被不当获取[1],日本立法保护一种特殊的数据类型——限定提供数据(限定提供データ/Shared Data with Limited Access)。
日本与限定提供数据有关的法律法规、政策文件包括《反不正当竞争法》《关于限定提供数据的指针》《人工智能与数据利用合同指南》《数据利用入门》《数据利用观点集》《数据利用事例集》等。其中,日本经济产业省2019年1月发布、2022年5月修订的《关于限定提供数据的指针》(「限定提供データに関する指針」)系根据日本2018年版《反不正当竞争法》制定,虽然不具备法律约束力,但内容翔实、集中,具有重要参考价值。
“限定提供数据”释义
(一)限定提供数据的构成条件
限定提供数据,指以营业为目的向特定人提供,采用电磁方法积累了相当数量,并进行了电磁管理的技术信息或者经营信息(但作为秘密管理的除外)。其构成条件包括:
1、限定提供性:一方面,以营业为目的(「業として」,也可以理解为作为业务、事业),反复、持续地提供数据,或至少被认定有反复、持续提供数据的意思。“提供”是指将数据置于特定人可以利用的状态,如允许客户访问云上的数据。虽尚未实际提供,但数据保有者反复、持续提供数据的意思已经通过投资、贷款、厂房或者机器设备租赁、雇佣工人、广告等行为客观反映出来,并通过一般社会观念能够得到确认,也属于以营业为目的。即使数据的提供是无偿的,或者仅向个人提供,如果反复、持续提供数据的行为在一般社会观念上可以说是作为事业或事业的一环完成,也满足该要件。另一方面,提供数据的对象是特定的,如会员制数据库的会员。为了满足限定提供性,在合同中禁止向第三方提供数据非常重要。
2、相当蓄积性:在一般社会观念上,数据应当通过电磁方法积累到相当数量,具有价值。“相当数量”根据各类数据的性质判断,可参考积累数据所产生的附加价值、利用可能性、交易价格,以及创建、收集、解析和管理数据所投入的劳力、时间、费用等。
3、电磁管理性:管理的具体措施、程度根据企业规模、数据性质等有差异,但必须是第三方通常容易识别的管理,并且需要实施用户认证等控制访问的技术。一方面,电磁管理性的宗旨即确保第三方的可预见性;另一方面,虽然采取了不能复制数据的措施,例如限制了DVD上数据的复制而不限制其浏览,或只是用电磁方法限制了存有数据的电脑所在房间的出入,如果不涉及控制“访问”“数据本身”,不能满足本要件。同时对限定提供数据进行专用管理,并不是要求管理仅用于限定提供数据,可以用相同的ID和口令管理限定提供数据及其他数据。由于是否满足电磁管理性取决于提供数据时采取的控制措施,因此即使在公司内部处理数据时没有进行电磁管理,也不会立即导致不满足该要件。
4、属于技术信息或经营信息:需要注意的是,本条要求的技术信息或经营信息排除了违法或有悖公序良俗的信息。
5、作为秘密管理的数据除外:“作为秘密管理”(秘密管理性)是商业秘密制度的要求。“商业秘密”相关制度以保护经营者作为秘密管理的信息不受不正当利用为目的;“限定提供数据”相关制度以保护在满足一定条件前提下向特定人提供的信息不受不正当利用为目的。本要件的宗旨着眼于商业秘密制度和限定提供数据制度之间的这种差异,从限定提供数据中排除带有商业秘密特征的“作为秘密管理的数据”,以避免两者重复。不过,这一宗旨只意味着法律适用时两种制度的保护不能重复,但在实务上,不否定着眼于受两种制度保护的可能性而进行管理。上述排除是可行的:一方面,限定提供数据虽然也通过口令等控制访问,但数据提供者的目的在于确保数据接收者向其支付对价,而非将这些数据作为秘密来管理(也即只要获得对价,数据可以被任何人得知),所以限定提供数据不同于商业秘密;另一方面,有时合同会施加给数据接收者保密义务,但出于上述原因,客观上可能无法将该数据定性为商业秘密,此时就可能寻求限定提供数据制度的保护。
在上述五个条件之外,与公众可能无偿利用的数据(即开放数据)实质相同的信息,是限定提供数据保护制度的适用除外对象。[2]
(二)限定提供数据的应用场景
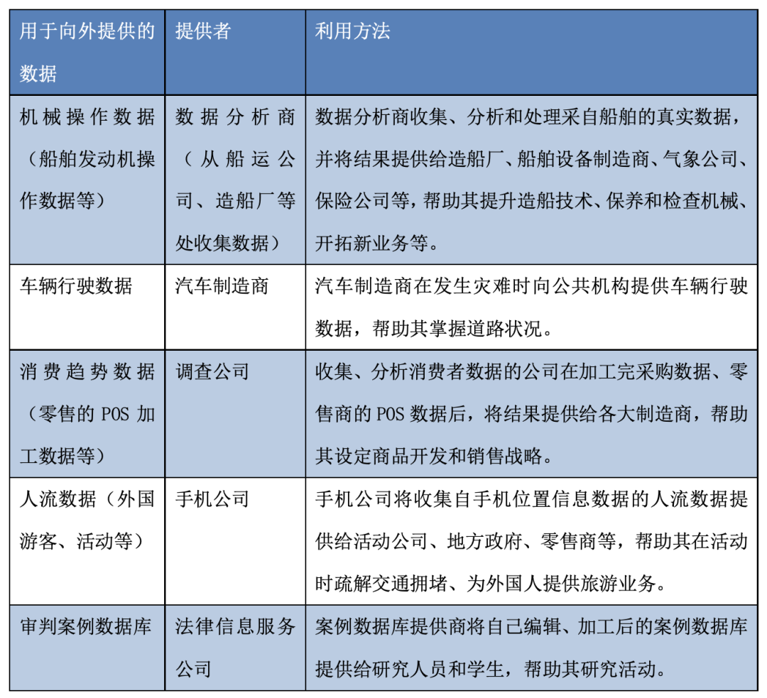
日本经济产业省发布的《反不正当竞争法2018年修订概要》阐释了限定提供数据在不同场景下的表现形式,如下表:
表1.限定提供数据场景示例[3]
侵犯“限定提供数据”的行为标准
(一)与限定提供数据有关的行为类型及其逻辑关系
日本《反不正当竞争法》第2条第1款第11-16项将侵犯限定提供数据的行为分为三类,即①不正当获取、使用或披露限定提供数据型,②显著违反诚实信用原则型,③转得型。同时该法第19条第1款第8项规定了两种适用除外行为,包括:④行为人可以获取、使用和披露与开放数据相同或实质相同的限定提供数据;⑤虽在转得数据时为善意,但在转得数据后因重新知晓不正当经历,主观状态从善意变为恶意的行为人,仍然可以通过变为恶意前已进行的交易取得权利,在原权利范围内披露该数据。
图1.与限定提供数据有关的行为类型[4]
图1解释了各类侵权行为及适用除外行为之间的逻辑关系。可见行为类型主要划分依据是:
1、行为人是否拥有数据访问权利:无权访问者B对应①不正当获取、使用或披露限定提供数据型;有权访问者C在附条件购入或受托处理数据后,以图利加害目的违背任务使用或披露数据,对应②显著违反诚实信用原则型;
2、取得数据时是否善意:取得数据时即为恶意的转得者D因恶性较高,相关的使用、披露行为全部对应③转得型侵权;而取得数据时尚为善意的转得者E仅在事后变为恶意,又在交易取得的原权利范围外披露数据时,对应③转得型侵权。同时,为了确保交易安全,在E对应的转得型侵权周边,特意设置适用除外情形⑤。适用除外情形④从全局上保障公众获取开放数据的权利。
(二)各类行为的进一步解释[5]
1、基本用语
与限定提供数据有关的不正当竞争行为涉及不正当获取、使用和披露数据三种情形。
“获取”是指将数据置于自己的管理之下,包括自己或第三人通过记录数据的媒介获得数据,或通过拍照、将存储在服务器上的数据复制到个人电脑等其他不伴随移动记录数据媒介的手段获得数据。虽然获得了访问数据的ID或口令(パスワード/password),却因为暗号化(暗号化/encryption,相当于中文里的“加密”)等技术措施事实上无法获得数据的行为,非实际获取行为。为了数据保有者的利益,或者存在其他客观的正当理由,而获取限定提供数据的行为,不属于非法获取行为。
“使用”是指将数据用于各种商业或非商业活动。如果使用获取的数据得到了成果物(例如,使用数据生成了机器学习中的已训练模型),在判断将该成果物予以“使用”的行为是否构成不正当竞争时,就要考虑成果物与原来的限定提供数据是否相同或实质相同。如果相同或实质相同,构成不正当竞争,否则就不构成。
“披露”是指将数据置于第三人可以知道的状态,但并不要求达到第三人实际知道该数据,或披露相对方获取该数据的地步。在判断将使用该数据得到的成果物予以“披露”的行为是否构成不正当竞争时,同样考虑成果物与原来的限定提供数据是否相同或实质相同。
即使只是原封不动地保存所获取的数据,但如果行为人之后以违反日本《反不正当竞争法》的方式“使用”或“披露”数据的可能性很高,危及数据原来持有者营业利益,则数据原来持有者可以对此“使用”或“披露”提出预防性差止请求,导致行为人必须删除保存的数据。
2、侵权行为之一:不正当获取、使用或披露限定提供数据型
此类行为指没有数据访问权利的人通过窃取、欺诈和不正当访问等违反法律规定的手段,或同等程度的违反公序良俗的手段,破坏ID、口令和暗号化等访问限制措施,从所有者处获取限定提供数据的行为,以及不正当获取后使用和披露的行为。
3、侵权行为之二:显著违反诚实信用原则型
此类行为指合法获得限定提供数据的行为人,出于获取不正当利益目的,或者加害限定提供数据保有者的目的(合称“图利加害目的”),使用该限定提供数据的行为(限于违反与该限定提供数据管理相关的任务而使用的行为),或者披露该限定提供数据的行为。
其中认定图利加害目的,要考虑合同是否载明禁止披露等义务、是否为过失、是否为数据保有者利益行动,以及是否有紧急情况、遵循法令、保护生命等正当理由。认定与该限定提供数据管理相关的任务,要逐案判断当事人之间是否存在为了数据保有者利益的委托信任关系。例如,为了限定提供数据保有者的利益而承揽其数据加工任务,当事人之间就存在委托信任关系;而为了新商品开发等目的,专门为数据取得者购买数据,当事人之间就不存在委托信任关系。
4、侵权行为之三:转得型
转得型包括获取时恶意的转得行为,和获取时善意但事后恶意的转得行为。前者指明知限定提供数据存在不正当经历,仍获取、使用、披露该数据的行为。后者指获取限定提供数据时不知道其存在不正当经历,但事后又重新知晓,在原交易取得的权利范围外披露该数据的行为。
认定恶意,一是要求行为人知道限定提供数据的不正当经历,二是要求行为人认识到侵权数据与自己转得的数据相同或实质相同,尤其可以参照转得者是否收到数据保有者基于明确根据的警告函。需要注意的是,日本《反不正当竞争法》并未课以转得者确认数据是否存在不正当获取或者披露事实等的注意义务和调查义务。当数据是否有过不正当经历尚真伪不明时,不能认为转得者有恶意。
5、适用除外之一:限定提供数据与开放数据相同或实质相同
获取、使用或披露的限定提供数据,如果和公众可以无偿利用的信息(即开放数据)相同或实质相同,则获取、使用、披露行为不属于不正当竞争行为。该规定确保了一般公众获取、使用数据的自由。其中“无偿”指不需要支付任何对价,不限于不支付金钱,“公众”指不特定多数人。
6、适用除外之二:虽然善意转恶意后披露数据,但该披露在原权利范围内
通过交易获取限定提供数据的行为人,如果获取时不知道该数据存在不正当获取或者披露的事实(即善意获取该数据),即使事后知道该数据存在不正当获取或者披露的事实(即善意转得后变为恶意),依旧可以通过变为恶意前已进行的交易取得权利,在原权利范围内披露该数据。需要注意的是,判断善意的基准时刻是“取得限定提供数据”时。
设置该条是因为如果不保护原权利范围内的披露行为,会使转得者在获取数据时遭受不可预见的不利(即可能在转恶意后突然被迫停止业务活动),从而危害交易安全,阻碍数据流通。“在权利范围内”指在获得限定提供数据的交易(买卖、许可等)规定的条件(关于披露期限、目的、样态等)范围内。如果合同在形式上期限届满,但能合理期待合同关系会延续下去,则延续的合同也可以被认为“在权利范围内”。例如,如果签订了不解约则以相同条件自动续签的合同,允许在合同期限内将取得的数据提供给第三人,则在转得者变为恶意后合同依旧自动更新,转得者可以在合同更新后,将转为恶意前取得的数据提供给第三人,原则上该情形属于“在权利范围内”。
侵犯“限定提供数据”的救济
(一)救济措施
不正当获取、使用和披露限定提供数据,可以适用差止请求权(日本《反不正当竞争法》第3条)、损害赔偿请求权(日本《反不正当竞争法》第4条)等民事救济措施。在讨论过程中,有意见指出应该导入刑事措施,但就现阶段看,日本数据交易并不十分充分。如果引入刑事处罚,可能导致数据交易缓滞。权衡之下,日本2018年版《反不正当竞争法》并未在限定提供数据相关条款中引入刑事措施。这一点与日本《反不正当竞争法》对商业秘密的保护不同。[6]
(二)请求权人
当涉及限定提供数据的不正当竞争行为发生时,“营业利益”(「営業上の利益」)受到侵害的人可以向不正当竞争行为人提出差止请求和损害赔偿请求。“营业利益”受到侵害的人原则上被认为是“限定提供数据保有者”(「限定提供データ保有者」)。
对于数据流通平台服务商而言,如果其平台上流通的限定提供数据流出等,在一定情况下可以被认定为“营业利益”受侵害者。在这时,数据流通平台服务商所承担的职责可如以下几个方面:
①将希望提供数据的提供者和希望取得数据的获取者相匹配。——此时,因为平台服务商不以电磁方式蓄积和管理任何数据,不属于“限定提供数据保有者”,也就不能认定为差止请求等的请求权人。
②提供一个类似媒介、促进提供者向获取者提供数据的环境,如服务器、云等,借助该环境可以实现提供者上传数据、获取者下载数据等。
③在②的角色之外,对提供者上传的数据进行注释等加工活动。——在②和③的情况下,平台服务商也被假定为从事与提供数据、加工数据相关的电磁蓄积和管理,因此当这些数据从平台上流出时,作为“限定提供数据保有者”,可以被认定为差止请求权等的请求权人。
④对提供者提供的数据进行加工,并将加工后的数据提供给获取者。——此时,如果平台服务商加工的数据满足限定提供数据要求,则平台服务商可以对涉及该加工数据的不正当竞争行为行使差止请求权等。
在涉及委托的情况下,一方面,即使限定提供数据保有者将限定提供数据的管理委托给其他主体,如果可以说是通过受托人进行电磁蓄积和管理,限定提供数据保有者可以被认定为有“营业利益”;另一方面,对于从限定提供数据保有者处受托管理限定提供数据的受托人,如果该限定提供数据从受托人的管理下流出等,且可以评估为受托人对该数据的电磁蓄积和管理有自己的责任,受托人也可以被认定为有“营业利益”。[7]
“限定提供数据”保护制度新近发展
日本国会在2018年版《反不正当竞争法》出台之初,即要求应以该法施行三年后(即2022年7月)为目标,从促进数据流通和利用的视角出发,参考数据商业的发展、技术革新的动向等,对修订后《反不正当竞争法》的实施状况进行调研,讨论所需采取的措施。
作为此调研的一部分,日本经济产业省产业构造审议会知识产权分科会反不正当竞争小委员会(産業構造審議会知的財産分科会不正競争防止小委員会,以下简称“小委员会”)在限定提供数据保护制度研究项目上考虑了制度创设以来实务的进步、政府在推进数字化上的进展等,有意从运用和制度两个层面推进限定提供数据保护制度的完善。详细背景资料参见《限定提供数据在制度、运用上的课题》[8]和《利用限定提供数据制度的实务课题(以海事界平台的事例为基础)》[9]。
(一)运用层面课题:《关于限定提供数据的指针》修订案解析
1、修订经历
如本文前言所述,《关于限定提供数据的指针》(下称“《指针》”)是日本限定提供数据保护制度的重要组成文件。其修订隶属于整个限定提供数据保护制度完善项目中运用层面的课题。日本经济产业省于2022年1月、2022年3月两次发布《指针》修订草案,2022年5月最终通过《指针》修订案;[10]同期,发布《关于数字社会反不正当竞争法未来课题的中间整理报告》(下称“《中间报告》”)。《中间报告》第二章第一节对《指针》的修订进行了概括。[11]
2、2022年5月修订案更新内容
根据《中间报告》的总结,《指针》修订案主要考虑了利用限定提供数据过程中的解释明确化需求,及数据流通平台的运营商实施制度时遇到的问题。具体更新内容如下:
表2.《关于限定提供数据的指针》2022年5月修订内容
(二)制度层面课题
1、创设制度时搁置的措施
在创设限定提供数据保护制度之初,考虑到数据保护和利用的平衡,相关机构只引进了必要的最小限度民事救济措施。这种民事措施以基于合同的自由交易为前提,在不阻碍正当经营活动的范围内,作为恶性较高的不正当利用行为之救济。虽然也讨论了侵犯限定提供数据行为的刑事处罚化、限制侵权物转让、转得型中重大过失的规制、转恶意后使用行为的规制等,最终搁置了这些措施。
而今,小委员会认为,仍不需要采取以上额外措施,因为限定提供数据保护制度正在逐步实施,在本阶段重新考虑上述措施可能会造成实务上的混乱。同时,小委员会提到了一种意见——从保障经济安全等角度考虑,若行为伴随在日本以外使用的目的,可能受到刑事处罚。
2、实施制度后从实务等角度提出的新问题
(1)“作为秘密管理的数据除外”要件的适当性
如上所述,设置“作为秘密管理的数据除外”要件本身是为了避免“商业秘密”和“限定提供数据”两种制度的重复保护,故而在“限定提供数据”的保护对象中排除带有“商业秘密”特征的“作为秘密管理的数据”。
然而,遵循该要件的前提下,如果有一种数据虽“作为秘密管理”,却不巧“为公众所知”,那么该数据面临的情况是——因“作为秘密管理”不能被限定提供数据制度保护,又因“为公众所知”,不能被商业秘密制度保护。而如果有一种数据“不作为秘密管理”,又“为公众所知”(注意:不同于前文适用除外部分提到的、可以为公众无偿“利用”的开放数据),其面临的情况是——可以受到限定提供数据制度保护。对此,有专家质疑,被更高水平管理的信息不受任何一个制度保护,是否缺乏平衡。也有人士希望着眼于商业秘密和限定提供数据两种制度的保护,为了本要件,将两种制度解释为要求不同的管理方式。
小委员会认为,从此问题和最初的立法理论旨在避免两种制度重复的角度出发,未来修改本要件的呼声较大。短期内,可以首先考虑重新审查《指针》的内容(参见上文“《关于限定提供数据的指针》修订案解析”)。
(2)“涉善意取得的适用除外”规定中“善意”的判断基准时刻
根据日本《反不正当竞争法》第19条第1款第8项,通过交易获取限定提供数据的行为人,如果获取时不知道该数据存在不正当获取或者披露的事实(即善意获取该数据),即使事后知道该数据存在不正当获取或者披露的事实(即善意转得后变为恶意),依旧可以通过变为恶意前已进行的交易取得权利,在原权利范围内披露该数据。可以认为判断善意的基准时刻是“取得限定提供数据”时。在这种情况下,如果平台A和数据提供者B签订了持续提供数据的合同,并对获取的数据进行加工等其他进一步向他人提供的服务,即使A在和B缔结合同时对B非法披露限定提供数据的行为持善意,但若在合同期间内转为恶意,那之后就因被认定为恶意转得类型不构成豁免,获取、使用、披露限定提供数据的行为都可能构成不正当竞争。有人质疑这一安排会损害平台A的交易安全(参见西田亮正报告《利用限定提供数据制度的实务课题(以海事界平台的事例为基础)》)。
就此,小委员会认为,确实存在因为考虑了限定提供数据转得者的交易安全和数据交易的持续增加而建议将转得者善意或恶意的判断标准调整为“订立合同时”的意见(在商业秘密的类似豁免规定上,也有类似讨论)。一方面,合同可以保护限定提供数据的转得者,另一方面,也有必要保护原来的限定提供数据持有者,所以也有人对修改制度持慎重意见。
(三)今后研究方向
小委员会将限定提供数据保护制度今后研究方向总结如下:首先,在运用层面,修订《关于限定提供数据的指针》。其次,在制度层面,就创设制度时搁置的措施,将继续研究,密切关注实际业务的发展;就“作为秘密管理的数据除外”要件之适当性,首先考虑修订《指针》,继而研究进一步的制度准备;就“涉善意取得的适用除外”规定中“善意”的判断基准时刻,未来需要在处理好限定提供数据转得者交易安全和原来限定提供数据持有者利益平衡的基础上,结合实施该制度的经营者需求和个别案件等,推进研究。
[1] 日本経済産業省知的財産政策室「限定提供データに関する指針」による,2022年5月17日,https://www.meti.go.jp/policy/economy/chizai/chiteki/guideline/h31pd.pdf,第6頁。
[2] 日本経済産業省知的財産政策室「限定提供データに関する指針」による,2022年5月17日,https://www.meti.go.jp/policy/economy/chizai/chiteki/guideline/h31pd.pdf,第9-19頁。日本経済産業省知的財産政策室「限定提供データに関する指針の概要」による,2019年1月23日,第4頁。
[3] 日本経済産業省知的財産政策室「不正競争防止法平成30年改正の概要(限定提供データ、技術的制限手段等)」による,https://www.meti.go.jp/policy/economy/chizai/chiteki/H30_kaiseigaiyoutext.pdf,第7頁。
[4] 日本経済産業省知的財産政策室「限定提供データに関する指針」による,2022年5月17日,https://www.meti.go.jp/policy/economy/chizai/chiteki/guideline/h31pd.pdf,第7頁。
[5] 日本経済産業省知的財産政策室「限定提供データに関する指針」による,2022年5月17日,https://www.meti.go.jp/policy/economy/chizai/chiteki/guideline/h31pd.pdf,第20-43頁。
[6] 刘影、眭纪刚:《日本大数据立法增设“限定提供数据”条款及其对我国的启示》,载《知识产权》2019年第4期,第95页。
[7] 日本経済産業省知的財産政策室「限定提供データに関する指針」による,2022年5月17日,https://www.meti.go.jp/policy/economy/chizai/chiteki/guideline/h31pd.pdf,第44-45頁。
[8] 日本経済産業省知的財産政策室「限定提供データの制度・運用上の課題について」による,2022年1月,https://www.meti.go.jp/shingikai/sankoshin/chiteki_zaisan/fusei_kyoso/pdf/014_04_00.pdf。
[9] 西田亮正「限定提供データ制度活用における実務課題(海事業界におけるプラットフォーム事例をもとに)」,2022年1月,https://www.meti.go.jp/shingikai/sankoshin/chiteki_zaisan/fusei_kyoso/pdf/014_03_00.pdf。
[10] 日本経済産業省「限定提供データに関する指針(案)」による,2022年1月,https://www.meti.go.jp/shingikai/sankoshin/chiteki_zaisan/fusei_kyoso/pdf/014_05_00.pdf。
日本経済産業省「限定提供データに関する指針(案)」による,2022年3月,https://www.meti.go.jp/shingikai/sankoshin/chiteki_zaisan/fusei_kyoso/pdf/016_04_00.pdf。
日本経済産業省知的財産政策室「限定提供データに関する指針」による,2022年5月17日,https://www.meti.go.jp/shingikai/sankoshin/chiteki_zaisan/fusei_kyoso/pdf/20220517_2.pdf
[11] 日本経済産業省産業構造審議会知的財産分科会不正競争防止小委員会「デジタル社会における不正競争防止法の将来課題に関する中間整理報告」による,2022年5月,https://www.meti.go.jp/shingikai/sankoshin/chiteki_zaisan/fusei_kyoso/pdf/20220517_1.pdf,第6-10頁。
注:本公众号原创文章的著作权均归属于清华大学智能法治研究院,需转载者请在本公众号后台留言或者发送申请至computational_law@tsinghua.edu.cn,申请需注明拟转载公众号/网站名称、主理者基本信息、拟转载的文章标题等基本信息。
撰稿 | 邓韬,清华大学智能法治研究院实习生
修改| 刘云
编辑 | 朱正熙