海淀教委最新消息:北京市第五十七中学正式承办上庄中学。这是继清华附中承办上庄二中以后,海淀区对上庄地区教育资源布局的再度调整。
近段时间,海淀区大力发展部分学区引进教育资源,其中上庄西北旺学区、西三旗学区及四季青学区三个学区内的学校均进行了相关调整。
海淀小升初学区作用:
在海淀小升初参加登记入学,各中学均以学区为单位进行区域划分招生,除海淀6小强全区学生均可报名外,其余学校只有指定学区内的小学才可以报名。
派位入学:往年小升初海淀教委会直接发布海淀区内小学派位入学所对应中学表单,与孩子小学所在学区对应中学是存在一定差异的。
2019小升初海淀3个学区变化
上庄西北旺学区
变化1:上庄中学更名为北京市第五十七中学上庄分校
承办后,学校依然保持独立建制,区属公办学校性质不变,学校办学类型变更为十二年一贯学校,目前暂时只招收初中学生,依据区教委划定的招生范围,按规定接收义务教育阶段学生入学。
变化2:上庄二中更名为清华附中上庄学校
清华大学附属中学签署承办上庄二中。承办后,上庄二中将更名为“清华附中上庄学校”,学校办学类型变更为十二年一贯制学校,包含小学、初中和高中,纳入清华附中一体化管理,同时,学校仍保持独立建制,具有独立法人地位,区属公办学校性质不变。
西三旗学区
变化:新增北大附中西三旗学校
海淀区教委委托北大附中承办中关村西三旗金隅科技园配套学校。承办后,学校性质为区属公办学校,纳入北大附中一体化管理。北大附中将为北大附中西三旗学校输出优秀师资团队和管理经验,发挥集团化办学优势,为学生提供优质教育。
据悉,北大附中西三旗学校是海淀区一所九年一贯制公办学校,共27个班,校园位于海淀区西三旗建材城西路中关村西三旗科技园区,计划于2019年秋季开学。服务于园区入驻企业和西三旗地区居民。
四季青学区
变化:北大附中香山学校更名为北京市海淀区教师进修附属实验香山分校
经海淀区委教育工委、区教委研究决定,由北京市海淀区教师进修学校附属实验学校承办北大附中香山学校。承办后,“北大附中香山学校”更名为“北京市海淀区教师进修附属实验香山分校”,学校依然保持独立建制,区属公办中学性质不变,仍作为区教委所属的独立法人单位,依据区教委划定的招生范围,按规定接收义务教育阶段学生入学,就近登记入学计划重点向四季青学区倾斜。
中关村二小承办万泉河小学
继4月9日五十七中承办上庄中学,同时羊坊店第五小学之间建立九年一贯对口直升机制后,海淀在中部教育布局调整做出的新动作。
据了解,中关村二小承办后,万泉河小学更名为“北京市海淀区中关村第二小学万泉河分校”,学校依然保持独立建制,区属公办小学性质不变,仍作为区教委所属的独立核算财政补助事业单位,仍依据区教委划定的招生范围,按规定接收义务教育阶段学生入学。
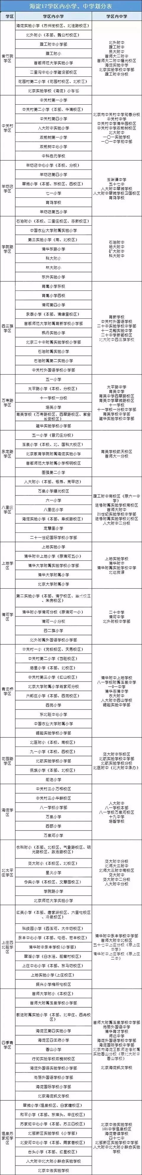
海淀17个学区内中学、小学分布
近期,海淀区部分学区采取名校承办分校等方式引进优质教育资源,具体都有哪些变化?一起来看看海淀17个学区的学校划分图↓↓↓
*注:人大附中航天城学校作为家长关注度较高的新建校,教委并未明确说明所属学区。
人大附中荣退,极高荣誉:中国人民大学正式聘任刘彭芝担任人大附中名誉校长、人大附中联合总校名誉校长
美国教育“骗局”:高中生活,4小时睡眠,4杯咖啡,4.0的成绩……
14岁“封神”,保送北大清华,数学、信息学竞赛双金牌和打败世界第一的绝世双骄,今年中国数学竞赛江湖的“风与云”传奇!
数学奇才邓明扬(数学国家队队员)父亲分享(上):是如何从人大早培班送入国家队
免费领
压轴专题班讲义
★活动&规则★
步骤 1 / 将本文或本图分享至朋友圈
步骤 2 / 集赞五十(实在不愿意集赞也可以打赏50)
步骤 3 / 截图 给小编
您只需将此分享出示给小编math1221,
活动时间:2019年1月16日~3月1日
长按识别二维码
知识链接→
人大附中初一数学期末练习2019丨如需电子打印请联系小编math1221
【海淀一模】2019届海淀区高三一模数学试题及详解答案(理科)
【海淀一模】2019届海淀区高三一模数学试题及详解答案(文科)
春季约课
约课微信math1221