阳光高考网站公示2021年高校拟录取保送生名单,全国共录取1879名保送生,其中北京大学193人,清华大学178人。
今年共有22个省份向清北输送生源,总人数为371人,比去年(367)增加4个 。据了解,清北保送生基本由中学生学科奥林匹克竞赛国家集训队成员和外国语中学推荐优秀学生构成,今年两校录取的保送生中,五大学科竞赛国家集训队成员为236人,占比达63.6%;外国语中学推荐优秀学生为135人,占比36.4%。
由于全国只有吉林、山东、湖北、浙江、河北、河南、福建、山西、江苏、四川、广东、江西、上海、天津等14个省市的16所外国语中学具有推荐保送生的资格,因此湖南的36名保送生全部为学科竞赛国集成员,北京、陕西、安徽、广西、黑龙江、辽宁也是如此。
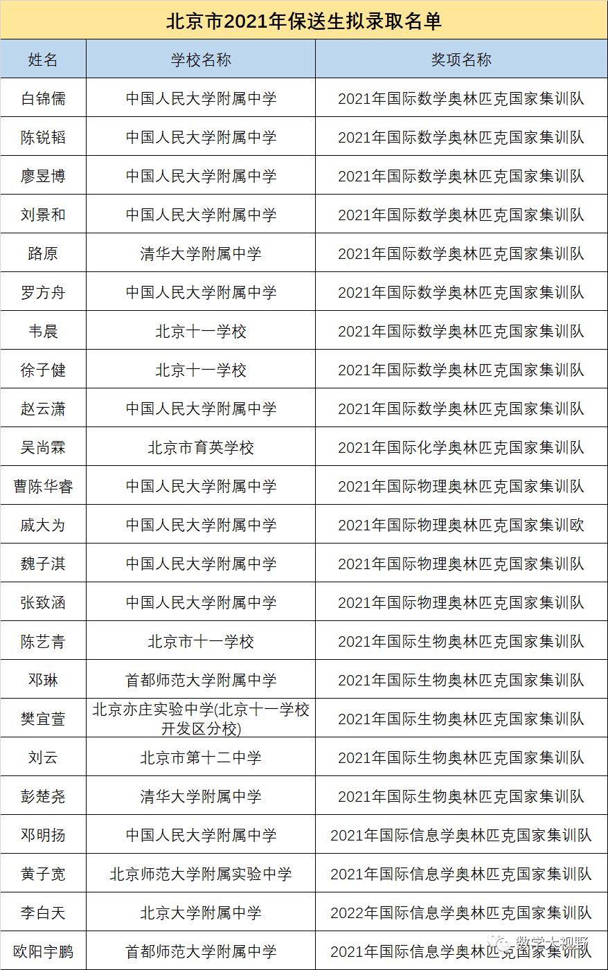
2021年,北京共有23人进入国家集训队获得保送生资格,其中18人为高三考生,5人为高一高二学生。最终18人被清北录取,其余5人将在高三后再被录取。
从学科分布情况来分析,数学、物理、化学奥赛考生多选择进入北京大学就读,生物及信息学奥赛考生多选择进入清华大学就读。今年进入清华北大的北京保送生各有9人。
今年,北京共有9所中学的学生通过保送的方式提前进入北大清华。具体学校人数分布情况为:人大附中8人,十一学校、首师大附中2人,北大附中、清华附中、北师大附属实验中学、十二中学、育英学校、亦庄实验中学各有1人入围。
这些考生将提前拿到大学的入场券,不用参加高考而直接录取进入北清。一起来看拟录取大名单——
内容来源| 阳光高考网,北京高考资讯、名校升学圈京城教育圈等
往期推荐