秋季统编版语文(上册)1-6年级教案18套 秋季人教版数学《上册)1-6年级教案17套
导语
小学语文教研室一直致力于为各位家长和老师分享好的学习资源。今天为大家整理了统编版语文上册知识点梳理,欢迎大家下载!【建议转发到班级群】
领取电子版请拉到文末
领取电子版请拉到文末
领取电子版请拉到文末
第一单元知识梳理填空
参考答案:
课文1 观潮
一、给生字注音并组词。
潮cháo(热潮、观潮、涨潮)
据jù(据守、据说、收据)
堤dī(河堤、大堤、堤坝)
阔kuò(广阔、宽阔、开阔)
笼lǒng(箱笼、笼罩、笼络)
罩zhào(罩住、口罩、眼罩)
盼pàn(期盼、盼望、盼着)
滚gǔn(翻滚、滚动、滚烫)
顿dùn(顿悟、顿时、一顿)
逐zhú(追逐、逐渐、逐鹿)
渐jiàn(渐渐、渐变、渐进)
犹yóu(犹豫、犹如)
崩bēng(崩溃、崩盘、崩塌)
震zhèn(地震、震动)
余yú(剩余、余波、余数)
二、多音字
笼:lónɡ(鸡笼)lǒnɡ(笼罩)
闷:mēn(闷热 ) mèn(烦闷)
号:háo(号叫)hào(号令)
隆:lōnɡ(轰隆) lónɡ(兴隆)
观:ɡuān(观看)ɡuàn(道观)
薄bó (薄弱) bò (薄荷)
三、近义词
顿时—立刻 奔腾—奔驰
依旧—依然 屹立—矗立
犹如—如同 宽阔—宽广
四、反义词
宽阔—狭窄 平静—喧闹
人声鼎沸—鸦雀无声
风号浪吼—风平浪静
五、文中四字词语积累
天下奇观 若隐若现 人山人海
昂首东望 闷雷滚动 人声鼎沸
风平浪静 水天相接 白浪翻滚
齐头并进 浩浩荡荡 山崩地裂
漫天卷地 风号浪吼
六、理解词语
霎时:形容时间极短。
余波:指事件结束以后留下的影响。课文中指潮头过去以后留下的水浪。
笼罩:像笼子似的罩在上面。本文形容雾很大。
颤动:短促而频繁地振动。
屹立:像山峰一样高耸而稳固地立着,常用来比喻坚定不可动摇。
闷雷:声音低沉的雷。
涌来:急速地流过来。
横贯:横着通过去。课文里是说大潮滚滚而来,横着漫过整个江面。
漫天卷地:布满天空,席卷大地。形容水势很大。
人声鼎沸:人群发出的声音像水在锅里沸腾一样,形容人声嘈杂、喧闹。
浩浩荡荡:课文里是讲大潮滚滚而来,水势很大的样子。
风平浪静:没有风浪,水面很平静,比喻平静无事。
山崩地裂:山岳倒塌,地面裂缝。文中形容浪潮声音巨大。
风号浪吼:狂风号叫,波浪怒吼。形容风浪大,声音响。
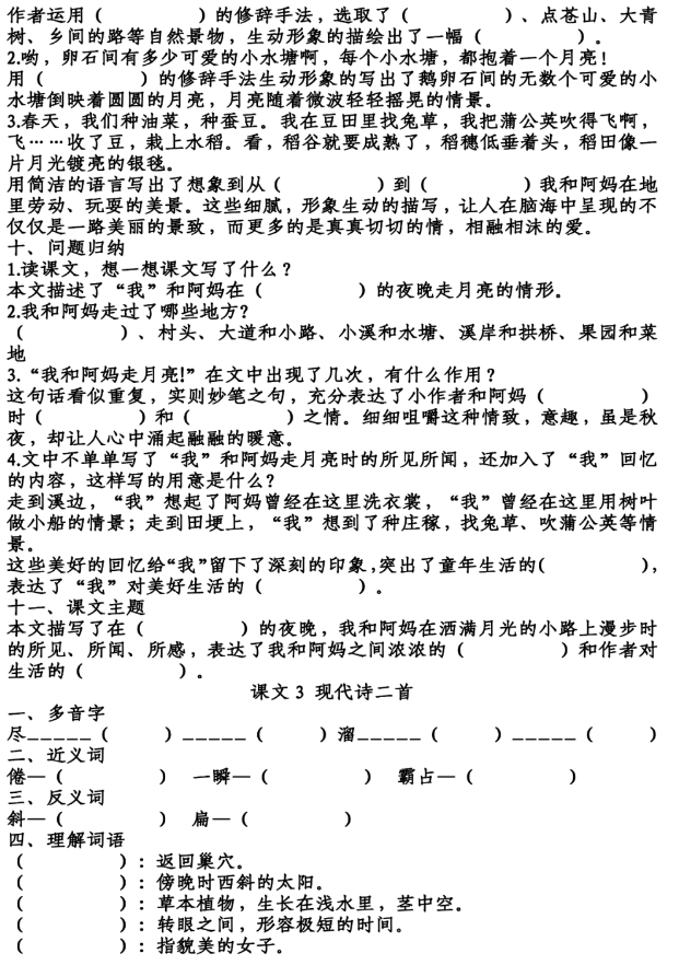
七、课文分段
第一段(第1自然段):概括的介绍钱塘江大潮。
第二段(第2自然段):写潮来前的景象。
第三段(第3--4自然段):写潮来时的壮观景象。
第四段(第5自然段):写潮退后的景象。
八、句子解析
1.江潮还没有来,海塘大堤上早已人山人海。大家昂首东望,等着,盼着。
“昂首东望”、“等着”、“盼着”说明了人们急切的心情。
2.我们随着观潮的人群,顿时人声鼎沸,有人告诉我们,潮来了!我们踮着脚往东望去,江面还是风平浪静,看不出有什么变化。
“人声鼎沸”“踮着脚”生动地写出了观潮人迎接大潮的惊喜之情,从侧面衬托了江潮的奇特、壮观。
3.浪潮越来越近,犹如千万匹白色战马齐头并进,浩浩荡荡地飞奔而来;
作者用比喻的手法把浪潮比作齐头并进的千万匹白色战马,写出了钱塘江大潮到来时奔腾的形态特点。
4.那声音如同山崩地裂,好像大地都被震得颤动起来。
用夸张的手法把潮来时的声响说成“山崩地裂”,形象地写出大潮到来时的巨大声音,这样有声有色的描绘,使人如身临其境,让人无不惊叹钱塘江大潮非凡的气势!
5.霎时,潮头奔腾西去,可是余波还在漫天卷地地涌来,江面上依旧风号浪吼。
这句话写潮头过后的余波。从余波“漫天卷地”和“风号浪吼”可以想象出潮头到来时大潮的气势是何等的巨大。
九、问题归纳
1.读课文,想一想课文写了什么?
课文按照“潮来之前”、“潮来之时”、“潮退之后”的时间顺序记叙的,重点描写了潮来之时潮水的壮观景象;从声音和样子两方面写出了潮水的宏伟气势。
2.“观潮”和“天下奇观”,两个词语中都有一个“观”字,这两个“观”字意思一样吗?
不一样。“观潮”的“观”是“看”的意思。“奇观”的“观”是“景象”的意思。“奇观”,指雄伟美丽而又罕见的景象或出奇少见的事情。千百年来,钱塘江以其奇特卓绝的江潮,不知倾倒了多少游人看客,因此人们由衷地赞叹其为天下奇观。
3.午后一点左右,从远处传来隆隆的响声,好像闷雷滚动。闷雷的响声是怎么样的?“轰隆隆”这个响声,作者用哪个词来形容?
闷雷的响声是低沉的;“轰隆隆”这个响声,作者用闷雷滚动来形容的。
4.你理解“人声鼎沸”吗?能结合生活实际谈谈在什么时候或什么情况下会出现“人声鼎沸”的情景?
喧闹的场面就可以用这个词语来形容。人声鼎沸,人 们说话的声音就像水在锅里沸腾一样,形容人声嘈杂喧闹。
十、课文主题
本文描写了作者观看钱塘江大潮的盛况,展现了潮来前、潮来时、潮头过后的景象,突出了大潮的奇特、雄伟与壮观,表达了作者对大自然的赞美之情。
课文2 走月亮
一、给生字注音并组词。
淘táo(淘洗、淘米、淘气)
牵qiān(牵挂、牵制 、牵手)
鹅 é(鹅掌、鹅蛋、鹅毛)
卵luǎn(鸟卵、鸡卵、孵卵)
坑kēng(坑洼、水坑、泥坑)
洼wā(水洼、山洼、坑坑洼洼)
填tián(填写、填平、填空)
庄zhuāng(庄稼、庄重、庄严)
稼jià(庄稼、稼穑)
俗sú(俗语、俗气、庸俗)
跃yuè(跃进、飞跃、跳跃)
葡pú(葡萄)
萄táo(葡萄)
稻dào(水稻、旱稻、稻米)
熟shú(成熟、熟睡、熟悉)
二、多音字
载zǎi(记载)zài(载客)
假 jià(放假) jiǎ(假如)
三、近义词
柔和—柔软 风俗—习俗 满意—满足 浇灌—灌溉 招待—款待
四、反义词
明亮—昏暗 坑坑洼洼—平平整整
五、理解词语
洱海:名,在云南。
淘洗:用器物盛颗粒状的东西,加水搅动,或放在水里簸动,使除去杂质。
运载:装载和运送。
坑坑洼洼:形容地面或器物表面高一块低一块。
浇灌:浇水灌溉。
镀亮:一种工艺,可以使金属起到装饰,耐磨的效果。
风俗:社会上长期形成的风尚、礼节、习惯等的总和。
汩汩:形容水流动的声音。
闪闪烁烁:(光亮)动摇不定,忽明忽暗。
奇妙:稀奇巧妙(多用来形容令人感兴趣的新奇事物)
六、词语搭配
(高高)的点苍山 (细细)的溪水
(灰白色)的鹅卵石 (新鲜)的花瓣
(月光闪闪)的溪岸 (月影团团)的果园
(美丽)的月亮 (闪闪烁烁)的小星星
七、词语扩展
AABB式词语:坑坑洼洼 闪闪烁烁
整整齐齐 圆圆满满 顺顺当当 简简单单
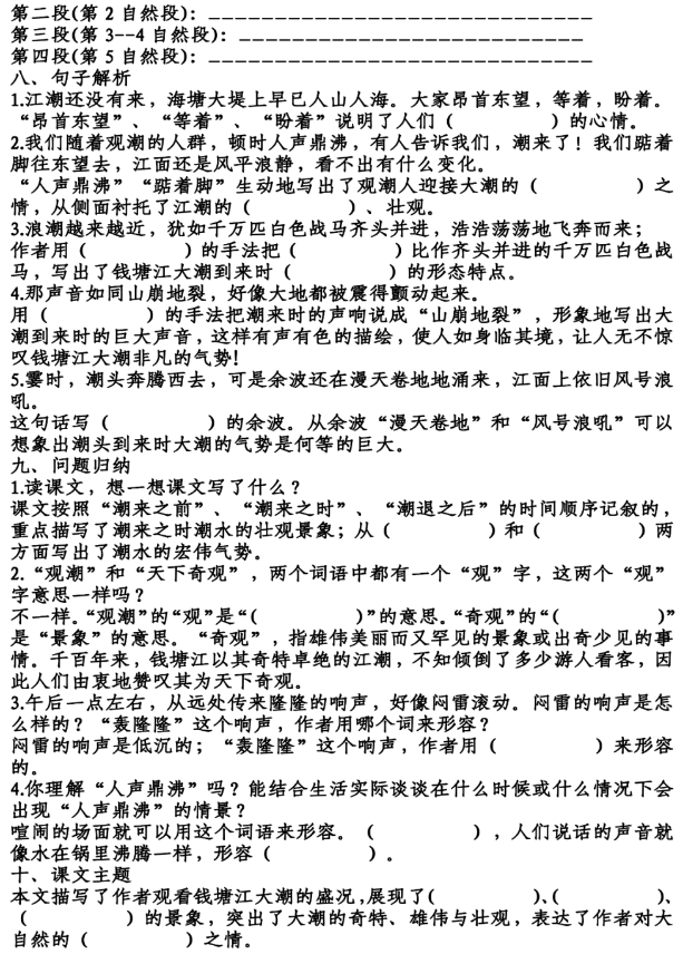
八、课文分段
第一部分(第1-3自然段):“我”和阿妈在“小路上”走月亮。
第二部分(第4-5自然段):“我”和阿妈在“溪边”走月亮。
第三部分(第6-7自然段):“我”和阿妈在“田埂上”走月亮。
第四部分(第8-9自然段):写走月亮带给“我”的感受。
九、句子解析
1.月亮照亮了高高的点苍山,照亮了村头的大青树,也照亮了,照亮了村间的大道和小路……
作者运用排比的修辞手法,选取了明月、点苍山、大青树、乡间的路等自然景物,生动形象的描绘出了一幅山村月夜图。
2.哟,卵石间有多少可爱的小水塘啊,每个小水塘,都抱着一个月亮!
用拟人的修辞手法生动形象的写出了鹅卵石间的无数个可爱的小水塘倒映着圆圆的月亮,月亮随着微波轻轻摇晃的情景。
3.春天,我们种油菜,种蚕豆。我在豆田里找兔草,我把蒲公英吹得飞啊,飞……收了豆,栽上水稻。看,稻谷就要成熟了,稻穗低垂着头,稻田像一片月光镀亮的银毯。
用简洁的语言写出了想象到从春天到秋天我和阿妈在地里劳动、玩耍的美景。这些细腻,形象生动的描写,让人在脑海中呈现的不仅仅是一路美丽的景致,而更多的是真真切切的情,相融相沫的爱。
十、问题归纳
1.读课文,想一想课文写了什么?
本文描述了“我”和阿妈在秋天的夜晚走月亮的情形。
2.我和阿妈走过了哪些地方?
点苍山、村头、大道和小路、小溪和水塘、溪岸和拱桥、果园和菜地
3.“我和阿妈走月亮!”在文中出现了几次,有什么作用?
这句话看似重复,实则妙笔之句,充分表达了小作者和阿妈走月亮时无比幸福和喜悦之情。细细咀嚼这种情致,意趣,虽是秋夜,却让人心中涌起融融的暖意。
4.文中不单单写了“我”和阿妈走月亮时的所见所闻,还加入了“我”回忆的内容,这样写的用意是什么?
走到溪边,“我”想起了阿妈曾经在这里洗衣裳,“我”曾经在这里用树叶做小船的情景;走到田埂上,“我”想到了种庄稼,找兔草、吹蒲公英等情景。
这些美好的回忆给“我”留下了深刻的印象,突出了童年生活的无拘无束,表达了“我”对美好生活的赞美。
十一、课文主题
本文描写了在秋天的夜晚,我和阿妈在洒满月光的小路上漫步时的所见、所闻、所感,表达了我和阿妈之间浓浓的亲情和作者对生活的热爱。
课文3 现代诗二首
一、多音字
尽jǐn(尽管)jìn(尽头)
溜liū(溜走)liù(溜狗)
二、近义词
倦—累 一瞬—一霎 霸占—侵占
三、反义词
斜—正 扁—圆
四、理解词语
归巢:返回巢穴。
斜阳:傍晚时西斜的太阳。
芦苇:草本植物,生长在浅水里,茎中空。
一瞬:转眼之间,形容极短的时间。
红颜:指貌美的女子。
霸占:倚仗权势占为己有;强行占据。
偷渡:偷偷通过封锁的水域或区域,现多指偷越国境。
滴溜溜:形容旋转或流动。文中指花牛的尾巴甩得速度快。
五、词语搭配
(头白)的芦苇 一(穗)剪秋罗 甩得(滴溜溜)
六、词语扩展
ABB式词语:滴溜溜 慢吞吞 慢腾腾 香喷喷 辣乎乎 甜津津 软绵绵
七、句子解析
1.归巢的鸟儿,尽管是倦了,还驮着斜阳回去。
归鸟倦了,这是诗人的想象,同时也是诗人情感的移入。鸟倦实在也是人倦。
2.双翅一翻,把斜阳掉在江上;头白的芦苇,也妆成一瞬的红颜了。
鸟翻双翅,抖落斜阳,这种夸张的描写体现了鸟摆脱重负、追求自由的精神。通过“妆”和“红颜”二字,把芦苇拟人化了,给全诗平添了一些情趣与生气。
3.花牛在草地里走,小尾巴甩的滴溜溜。
“滴溜溜”一词形象的写出了小花牛的活泼、可爱。
八、问题解疑
1.《秋晚的江上》这首诗描绘的是一幅怎样的画面?
这首诗描绘了一幅碧空清江、倦鸟归巢、夕阳西下、芦苇在夕阳的映衬下变得格外漂亮的画面。
2.怎样理解《秋晚的江上》中的“鸟儿”和“斜阳”?
“鸟儿”代表人,“斜阳”可以理解为人要做的事。一开始,鸟儿背负着重担(斜阳)努力飞行,面当完成任务(抖落斜阳)时,眼前一片红色,此时鸟儿该多么高兴、轻松啊。
3.《花牛歌》这首诗表面上写花牛,其实是在告诉我们什么呢?
告诉我们要珍惜美好自由的生活,珍惜时间,不辜负青春。
十、课文主题
《秋江的晚上》描写了夕阳西下,江面上的美丽景色,表达了作者无比喜悦的心情。
《花牛歌》写了小花牛在草地上发生的一些有趣的事情,表现了小花牛的活泼、可爱。
课文4 繁星
一、多音字
觉jué(觉得)jiào(睡觉)
数shù(无数)shǔ(数不清)
二、近义词
静寂—安静 梦幻—梦境 微小—细小
三、反义词
模糊一清楚 静寂—嘈杂 密密麻麻—稀稀疏疏 摇摇欲坠一稳稳当当
四、理解词语
繁星:多而密的星星。
纳凉:乘凉。
静寂:没有声音;很静。
群星密布:像天上的星星一样摆布着,形容事物很多。
摇摇欲坠:形容非常危险,就要掉下来或垮下来。
半明半昧:形容有时明亮,有时昏暗。
梦幻:如梦的幻境;梦境。
五、词语搭配
(密密麻麻)的星星 (静寂)的夜 (星群密布)的蓝天
六、词语扩展
AABC式词语:摇摇欲坠 滔滔不绝 井井有条 彬彬有礼 落落大方 侃侃而谈 津津乐道
ABAC式词语:半明半昧 自言自语 不紧不慢 若隐若现 绘声绘色 不折不扣 患得患失
七、句子解析
1.渐渐地我的眼睛模糊了,我好像看见无数萤火虫在我的周围飞舞。
这句话将“我”眼睛模糊时所见的无数星星摇摇欲坠的情态,比作“无数萤火虫在我的周围飞舞”,十分生动形象,富有情趣,有一种朦胧的美、梦幻的美。
2.海上的夜是柔和的,是静寂的,是梦幻的。
作者运用排比的修辞手法,依次从触觉、听觉、幻觉的角度写出了海上柔美、静谧和奇妙,营造出童话般的意境,给人一种梦幻般的美感,使读者受到强烈的感染。
八、问题归纳
1.读课文,想一想课文写了什么?
课文按照时间顺序,紧紧围绕“繁星”展开描写,状写了“我”在不同时期不同地点观看繁星的情景。
2.课文是按什么顺序来写的?
按时间顺序。“从前”、“三年前”、“如今”、“有一夜”。
3.为什么三次看星空情况和感受会不同?
因为随着作者年龄和阅历的增长,对星空的观察和感知逐步深入精微了。
九、课文主题
课文按照时间顺序,紧紧围绕“繁星”展开描写,状写了“我”在不同时期不同地点观看繁星的情景,表达了“我”对繁星和大自然的热爱、对光明的追求和对美好生活的向往。
语文园地一
一、根据意思写出成语。
1.人声鼎沸:人群发出的声音像水在锅里沸腾一样,形容人声嘈杂喧闹。
2.锣鼓喧天:敲锣打鼓的声音响彻天空。形容激烈搏斗或热烈喜庆的景象。
3.震耳欲聋:耳朵都快震聋了,形容声音很大。
4.响彻云霄:响声直达高空,形容声音十分嘹亮。
5.低声细语:形容小声说话。
6.窃窃私语:私下里小声交谈。
7.鸦雀无声:形容非常安静。
8.悄无声息:形容没有声音或声音很轻。
人声鼎沸、锣鼓喧天、震耳欲聋、响彻云霄是描写声音响亮的词语,
低声细语、窃窃私语、鸦雀无声、悄无声息是描写声音细小或没有声音的词语。
二、根据古诗回答问题。
鹿柴
空山/不见/人,
但闻/人语/响。
返景/入/深林,
复照/青苔/上。
1、用“/”画出这首古诗的停顿。
2、写出下面词语的意思。
①鹿柴:“柴”同“寨“,栅栏。
②空:诗中为空寂、幽静之意。
③但闻:只听到。但:只。闻:听见。
④返景:夕阳返照的光。“景”古时同“影”。
⑤复:又
⑥照:照耀(着)。
3、用自己的话说说这首诗。
幽静的山谷里看不见人,只能听到那说话的声音。落日的影晕映入了深林,又照在青苔上景色宜人。
4、根据古诗回答问题。
《鹿柴》是唐代诗人王维的作品。这首诗写一座人迹罕至的空山,一片古木参天的树林,意在创造一个空寂幽深的境界。第一句先正面描写空山的杳无人迹,侧重于表现山的空寂清冷。之后紧接第二句境界顿出,以局部的、暂时的“响”反衬出全局的、长久的空寂。第三、第四句由上幅的描写空山传语进而描写深林返照,由声而色。
来源:资源来自网络。整理编辑小学语文教研室。商务合作微信:lhp6966
点击左下方【阅读原文】
关注后发送消息“知识点梳理”
即可领取电子版打印