点击蓝字关注,海量语文资料免费领
☟☟☟优秀资源+同步教学+点击领取☟☟☟
教研室的老师一直致力于为各位家长和老师分享好的学习资源。为方便大家提前预习,小燕老师特地整理了部编版语文三年级(下)第1-8单元基础知识复习卷(含答案),大家可以下载打印,提前给孩子预习!(建议朋友们享到班级群,让更多朋友受益!)
领取电子版请拉到文末
领取电子版请拉到文末
领取电子版请拉到文末
这是此前发布的基础知识卷——
5-8单元基础知识卷
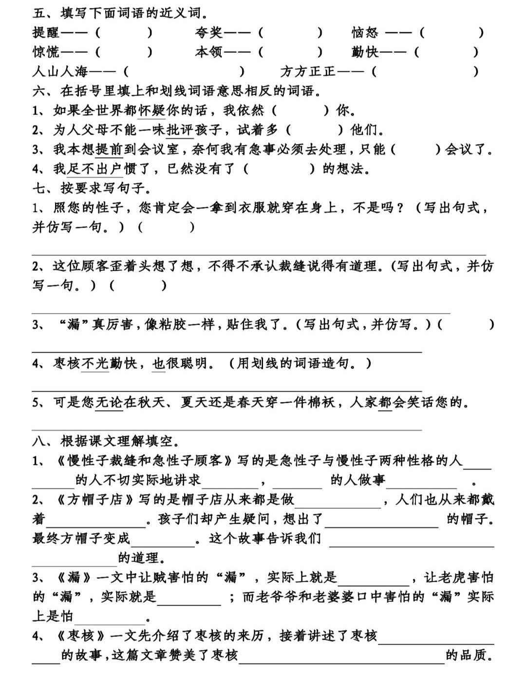
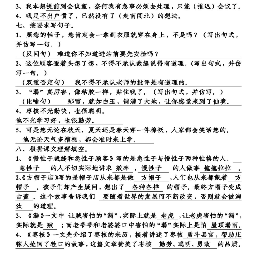
第五单元
第六单元
第七单元
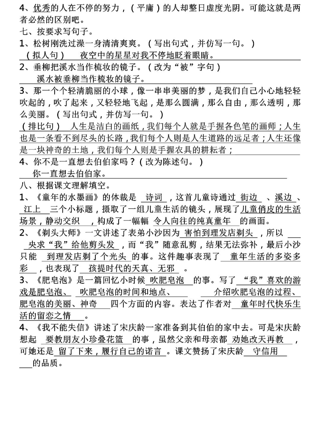
第八单元
免责声明:以上图文,旨在分享,版权归原作者所有。如有侵权,请联系我们立刻删除。商务合作:lhp6966
点击左下方【阅读原文】
关注后发送消息“单元复习”
即可领取电子版打印