研究背景
聚酰亚胺(PI)是高分子材料中的瑰宝,是目前最好的高温绝缘材料,其为电机绝缘的核心材料。PI纳米电介质更是在电气绝缘、电子通信、军事航空等多领域有不可替代的重要应用,是否拥有高性能纳米电介质自主生产技术关乎未来国民经济的持续高速发展。然而最先进的高端纳米电介质制备技术不是无源之水,无本之木,汲取最前沿的材料、化学与物理学科的创新结果,探索纳米电介质新材料体系,发现表征其构效关系的新规律,具有重要的科学意义和工程价值。自90年代以来,国内外学者对其进行了卓有成效的研究与探索,利用各种无机纳米组分聚酰亚胺等常用绝缘聚合物电介质改性,获得的纳米电介质在击穿场强、闪络电压、介电常数与介电损耗等电气性能上得到了长足改善。但目前该研究领域仍面临着传统绝缘理论有待更新;国内军工与民用需求量巨大;而大部分高端市场被美日企业占领,高端产品不能自给;具有高机械强度与绝缘强度的聚酰亚胺制备技术仍然属于“卡脖子”问题。
成果简介
近期陕西科技大学刘晓旭教授团队与哈理工殷景华教授课题组合作,汲取材料学科最前沿的研究成果,发现利用新兴的金属有机框架(MOF)材料与传统的PI电介质复合,二者间可形成三维多点键和网络,复合电介质的绝缘强度与力学强度同时得到了本质性的提升。复合电介质在负载1wt % MOF颗粒时,其直流击穿强度高达516.3 kV/mm,比纯PI (279.8 kV/mm)高约85%。原位同步辐射测试表明,MOF的不饱和活性位点通过热激活与PI分子键合,形成三维多位点键合网络,提高了复合材料的杨氏模量,降低了介电损耗,进一步提高了复合材料的击穿强度。分子动力学(MD)计算表明,多位点键合网络可有效地捕获电荷,并加固高场强下的电离阈值。复合电介质在用于薄膜电容器储能时,其放电能量密度明显优于PI和最先进的商用双轴取向聚丙烯BOPP(约为后者的5倍),同时利用不同的MOF颗粒证实了此种策略具有一定的普适性,该研究为设计高性能的PI基电介质材料提供了新思路。该工作以“Metal-organic Framework/Polyimide Composite with Enhanced Breakdown Strength for Flexible Capacitor”为题,发表于工程技术领域TOP期刊Chemical Engineering Journal (影响因子:13.273)。该论文第一作者为博士研究生李彦鹏,该研究也得到了国家自然科学基金等项目支持。(陕西科技大学课题组已近获得该项技术的专利权ZL201810749234.4,欢迎企业洽谈合作。)
图文导读
从图1可见MOF材料大幅提升了PI薄膜的绝缘强度。从MOF/PI复合电介质的2D同步辐射 SAXS图谱(图2A)可知,在140度时发生了有趣的变化:出现了新的散射环。新的散射信号意味着在140度时,复合电介质中形成了有序的周期结构。洛伦兹修正的SAXS曲线(图2B)被用来量化这个周期结构的大小。原位XRD(图3C)和FTIR(图3D)的结果也表明,在140度时,MOF/PI复合材料的相结构和化学结构发生了显著变化。在相结构方面,在140度时,MOF/PI复合电介质的衍射强度显著增加,说明在140度时,分子链排列变得更加有序。在化学结构方面,在140度时,复合材料中开始出现与PI特征基团对应的吸收峰,表明亚胺化反应的开始。此外结合MOF颗粒自身的热失重行为,140℃对应着MOF配体2-MiM的熔点。所以在140度时,整个MOF/PI复合体系处于一个亚稳态。因此,在此温度下,MOF上不饱和配位的酸性金属位点Zn会更倾向于与供质子能力更强的ODA上的-NH2基团配位,多位点键合反应达到最活跃状态。并通过X射线吸收精细结构(XAFS)分析进一步证实多点键合网络的形成,并预测出了键合位点Zn原子周边的结构示意图。
图 1不同MOF掺杂组分MOF/PI复合薄膜的介电性能。(A)和(B)分别为直流和交流击穿场强的Weibull分布;(C)为复合薄膜交流电导率-频率依赖曲线。(D)为复合薄膜介电常数-频率曲线和介电损耗-频率曲线。
复合薄膜的热力学表征表明MOF诱导的三维键合网络能有效抑制分子链滑移,提高复合材料的玻转温度和机械强度,从而进一步降低热致弛豫损耗提高击穿场强。MOF/PI复合电介质优异的综合性能增益不仅可以满足传统电绝缘领域的需要,而且在新兴的柔性储能电容器领域也有潜在的应用前景。结果表明,复合材料的绝缘强度明显优于PI和最先进的商业双轴取向聚丙烯BOPP,与此同时,复合材料的储能效率η均保持在90%以上,这表明MOF/PI复合材料在薄膜电容器领域有很好的应用前景。此外,与目前先进复合材料的设计策略(如构建交联结构、多层梯度结构、引入零和二维填料的高带隙宽度等)以及已经商业化的PI产品相比,MOF在提高介电强度方面具有明显优势。
图 3 MOF/PI复合薄膜的热力学性能。(A) 热重分析(TGA)曲线。(B) TGA曲线的一阶导数。(C) DSC曲线。(D) MOF/PI复合材料的热参数。(E)和(F)复合材料在102 Hz时介电常数和损耗正切的温度相关函数。(G) MOF/PI复合材料的应力-应变曲线和(H)力学性能参数。
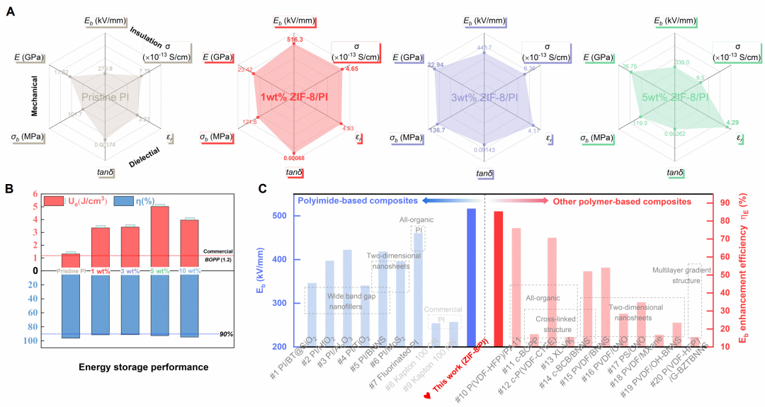
图 4 MOF/PI复合薄膜的综合性能及储能应用。(A) MOF/PI复合材料与PI在雷达图中的综合性能比较。(B) MOF/PI复合材料和PI的储能性能。(C)与其他策略下的复合材料绝缘性能比较
通讯作者介绍
殷景华,教授,博士生导师,黑龙江省政府特殊津贴获得者,材料物理与化学省级领军人才梯队带头人,黑龙江省教学名师。主要从事纳米电介质制备、结构表征及性能研究,在Chemical Engineering Journal, COMPOSITES PART B-ENGINEERING、EUROPEAN POLYMER JOURNAL,IEEE Trans. on Dielectrics and Electrical Insulation,NANOSCIENCE AND NANOTECHNOLOGY LETTERS等期刊发表SCI论文100多篇。主持完成2项国家自然科学基金、1项省自然科学基金;现主持1项国家自然基金。获得黑龙江省自然科学一等奖1项、二等奖1项,省级教学成果二等奖1项、教育部优秀教材二等奖1项。
刘晓旭,陕西科技大学教授/博导,材料物理系主任,2014年入选哈尔滨市青年创新人才支持计划,2015年入选黑龙江省普通本科高等学校青年创新人才培养计划;2016年获得黑龙江省留学归国人员择优资助(特别资助),2017年经公开答辩,本人主持的青年基金被国家自然基金委工材五处授予优秀结题项目,2018年入选陕西省“青年高层次人才”计划。曾留学于新加坡南洋理工大学2年,哈尔滨工业大学博士后,国家自然基金评审专家(工材2处与5处)。近几年来承担与完成国家级与省部级科研项目15项。申请及授权发明专利20余项,企业转化4项。在国内率先开展了利用同步辐射技术探索纳米电介质微观结构的相关研究,研究成果获得黑龙江自然科学二等奖与技术发明一等奖各1项。目前,担任Nano energy、ACS nano、Journal of Materials Chemistry A、Chemical Engineering Journal等多种国际期刊审稿人。期刊《Frontiers in Materials》的客座编辑,中国电工学会青工委委员、电子元器件关键材料与技术委员会委员。
论文信息
论文链接:
https://doi.org/10.1016/j.cej.2021.132228
(点击底部“阅读原文”即可直达原文)
-END-
《电介质Dielectrics》微信公众号诚邀各位读者投稿,投稿方向包含但不局限于:近期科研成果介绍、经典文章深入解读、测试原理介绍、科研软件分析、软件操作教程类、科研入门类教程、相关书籍推介、科研技巧分享、学术会议讲座推荐、以及招生招聘等。详情请点击:电介质Dielectrics-诚邀投稿
觉得有用,请点击这里↓↓↓