猪业听风,农财问道。2019年,农财宝典推出“每周一问”固定栏目,就养殖行业最关注的热点话题与养殖技术提出问题并分享部分观点。欢迎各位朋友参与。
问
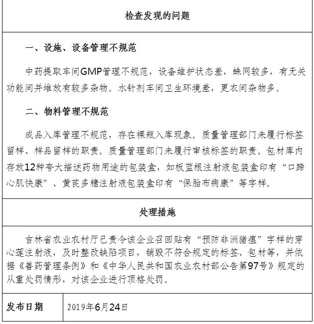
第二十七期
6月26日,农业农村部发布《关于对吉林省康达动物药业有限责任公司飞行检查情况的通报》。吉林省农业农村厅已责令该企业召回贴有“预防非洲猪瘟”字样的穿心莲注射液,及时整改缺陷项目,销毁不符合规定的标签、包材等,并依据《兽药管理条例》和《中华人民共和国农业农村部公告第97号》规定的从重处罚情形,对该企业进行顶格处罚。
除此以外,最出名的非瘟神药非“今珠多糖”莫属。随着6月28日,海南省农业农村厅发布通知,不予受理海南今珠农业发展有限公司新兽药临床试验备案,持续近一个月的今珠多糖事件或将告一段落。
本文来源:农业农村部
当下的中国养猪业可谓是被非洲猪瘟疫情蹂躏的外焦里嫩、哀鸿片野,行业内盼有效防治非瘟的疫苗或药物望眼欲穿。哈兽研科研人员表示,目前疫苗研究已经小有进展,但仍在研发阶段。有效的疫苗和药物究竟什么时候能研发出来,你对目前市场上号称能够预防非瘟的药物有什么看法?欢迎在文末留言。
1.每期留言获赞最多者,将获赠当月《农财宝典》畜牧版杂志一本。
2.获赞数统计截至后一期开始前,每期获赞最多的评论将在后一期进行展示。
3.所有评论都将经过审核,请参与者理性分析,友善发言,言语过激的评论将不予通过。
4.本活动最终解释权归《农财宝典》畜牧版编辑部所有。
@江边月亮:有猪就能赚钱,坚信不发瘟就发财!
上期话题:猪价破十,半数猪场存栏已不到20%,你的猪场还能赚钱吗?|诗华诺倍威特约·每周一问
觉得本文不错的,点个“在看”吧↓↓