请点击上面蓝色“如柳说"关注并星标本公众号
资深调查记者 为你拨开世界与人生迷雾
期待更多精彩内容,请长按二维码关注本公众号“如柳说”
为防失联,请大家同时关注备用公众号“如柳说2”
作者/如柳
来源公众号/如柳说,ID:ruliu3166
01.
这段时间,北大退档事件一直引发不少关注,处于舆论漩涡的北大,最终经受不住舆论压力,于8月11日发表公告,将此前在河南省国家专项中被退档的两位考生予以补录处理。
媒体奔走相告,舆论又一次取得了胜利。
刚开始“北大退档”事情爆出来时,如柳(公众号“如柳说”)就在自己的粉丝群里说过,这件事情又是一次舆论绑架,北大退档真的错了吗?有多少吃瓜群众由于不了解事实真相而人云亦云?
既然北大最终还是没有顶住舆论压力妥协了,那么如柳(公众号“如柳说”)有必要说一下自己看法,因为实在看不惯这些想象:某些媒体为了吸引眼球,不分青红皂白地炒作,然后吃瓜群众跟着起哄被带节奏,最终舆论绑架导致一些事件的处理偏离正常方向。
02.
首先,我们简单了解一下事件经过。
北大2019年在河南省有8名理工类“国家专项计划”招生名额。“国家专项计划”属于提前录取批次。
“国家专项计划”是面向贫困地区的专项招生计划,是国家促进教育公平的特殊政策,旨在为贫困地区考生开辟特殊通道,让成绩优异的贫寒学子有更多改变命运的机会。
填报专项计划志愿的考生,必须符合规定的相应条件并通过资格审核认定
以下是北大的声明公告内容:
2019年7月10日,在河南省“国家专项计划”投档前,河南省招生办公室与北京大学招生办公室就生源分布情况进行沟通,说明第一志愿报考考生有8人,其中,第6名考生考分为667分,第7名考生考分为542分,第8名考生考分为536分,第二志愿报考考生中有高分考生。
河南省招生办公室向北京大学投出“国家专项计划”理工类第一志愿8人档案,双方招生办公室经过充分沟通,在录取系统中进行正常交互手续后对第7名、第8名考生予以退档;完成退档手续后,河南省招生办公室向北京大学投出“国家专项计划”理工类第二志愿2人(考分均为671分)档案,北京大学招生办公室予以录取,由此完成2019年在河南省的“国家专项计划”招生工作。
我们仔细看清楚上面黑体部分,在“投档”前,河南省考试院主动向北大招生办公室说明“第二志愿报考考生中有高分考生。”
然后双方经过充分沟通,退档,投第二志愿档,北大录取第二志愿两名高分考生。
河南考试院投档第一志愿的两名低分考生,然后北大退档,符合第一志愿优先投档原则。
北大退掉比第二志愿低一百多分的考生的档,录取第二志愿高分考生,违规了吗?北大录取程序真的破坏了公平性吗?
03.
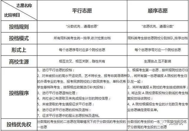
要搞清楚北大退档到底是否违规,是否合理,我们先要了解顺序志愿与平行志愿的区别。
顺序志愿:志愿>分数。甲第一志愿填了A校的,乙第二志愿才填A校——那么就算甲比乙分低,还是甲优先于乙被系统投档到A校。
顺序志愿是过去年代的传统录取方式。
平行志愿:分数>志愿。如果乙分比甲高,那么系统优先看乙的所有志愿,不管乙报的是第几志愿,投档是以高分往低分排,所以乙被优先投档。
近些年来,高考招生主要以平行志愿为主。
顺序志愿的最主要特征是,按志愿优选投档。但只是有优选投档权,并不是有优选录取权。
河南省的“国家专项计划”的录取模式是顺序志愿,而普通批次录取是平行志愿。据说其它一些省份的“国家专项计划”也是平行志愿模式,如河北省。
我们再看一下关于招生工作的相关规定。
《2019年普通高等学校招生工作规定》第41条规定:
【各省级招委会和高校要结合本省(区、市)和本校的实际情况,科学合理制定投档录取规则,处理好考生成绩与志愿的关系。省级招办应向社会公布投档规则,在投档前向各有关高校提供生源分布情况。高校根据在生源省(区、市)的招生计划数,结合生源分布情况,与省级招办协商确定调阅考生档案的要求。省级招办按高校的调档要求向其投放考生电子档案。按照顺序志愿投档的批次,高校调阅考生档案的比例原则上控制在120%以内。按照平行志愿投档的批次,高校根据模拟投档情况在正式投档前完成计划调整,调档比例原则上控制在105%以内,并确保符合录取规则的调档考生能够录取。】
根据这条调档比例规定,北大2019年在河南省“国家专项计划”理工类招生8名,那么调取档案的人数可以达到10人。
我们要搞清楚,顺序志愿只是第一志愿有优先调档权,并不是说第一志愿有优选录取权。
《2019年普通高等学校招生工作规定》第42条规定:【按对思想政治品德考核合格、身体健康状况符合相关专业培养要求、投档成绩达到同批录取控制分数线并符合学校调档要求的考生,是否录取以及所录取的专业由高校自行确定,高校负责对已投档但未被录取考生的退档原因做出解释,高校不得超计划录取。】
从北大的声明公告里,可以看出,河南省考试院遵循了按顺序志愿的第一志愿优选投档原则,河南考试院没有错,北大退档也没有错,因为按招生工作的42条规定“是否录取以及所录取的专业由高校自行确定,高校负责对已投档但未被录取考生的退档原因做出解释”。
北大作出了退档原因解释:分数偏低。也符合事实。
如果按招生工作的第41条规定,按照顺序志愿投档的批次,高校调阅考生档案的比例原则上控制在120%以内。
那么,北大第一次就可以要求河南省考试院投档10名,把2名第二志愿高分考生包括在内。
顺序志愿只是说有优选投档权,并不是规定有优选录取权,这次退档事件过程中,不论是河南省考试院还是北大招生办,都遵循了第一志愿优选投档权,但是,北大退档两名低分考生,并没有违反招生工作的任何规定,因为按招生工作规定,北大有权调取120%以内的志愿考生档案,第一志愿只有8名,那么顺延第二志愿2名,在10名考生中,按高分从低分录取原则,退档两名低分考生,没有任何违规。
两名第二志愿的高分考生,同样符合“专项计划”的报考资格。
而且,北大招生办最终按分数录取了两名第二志愿考生,才体现了录取工作的真正公平原则。
因此,从上面的分析中,可以看出,北大退档两名低分考生没有任何违规的地方,没有破坏任何不公平原则,因为另外两名第二志愿的考生,也属于符合“专项计划”的考生,也符合120%调档原则,在120%的调档范围内,北大招生办当然优选选择高分考生。
两名低分考生被退档不存在任何不公平和冤情。他们第一志愿刚好报了北大“专项计划”,只是他们有优选投档权,并不代表他们比另外两名671分的第二志愿考生有优选录取权。
但是退档事件却被舆论普遍炒作成这两名低分考生受到了不公正对待,令人费解。
假如北大当初没有退档,直接录取了两名低分考生,而让两名671分的同样符合“国家专项计划”的考生落榜,是不是更不公平?
04.
我们再谈谈这次退档事件中的诡异之处。
河南省的“国家专项计划”是顺序志愿,意思是按第一志愿的顺序投档,其它普通批次又是实行“平行志愿”,以按分数顺序投档,这中间就存在报志愿的猫腻性和录取出差错的可能性。
《河南省2019年普通高等学校招生工作规定》关于专项计划是“顺序志愿”,只有28条第1款有如下规定说明:(1)本科提前批、专科提前批、国家专项计划本科批、地方专项计划本科批,第一志愿可填报1个高校志愿,第二志愿为平行志愿,可填报1-4个高校志愿,每个志愿可填报1-5个专业和是否同意调剂专业。
有的学生报志愿时,不一定了解“国家专项计划”第一志愿不是平行志愿,还是以“平行志愿”的方式来报,就容易出现高分落榜、低分却进了名校的情况。
这个退档事件比较蹊跷的是,为什么北大在河南省的“专项计划”招生名额是8人,而那两个五百多分的低分考生却敢报名北大,且那么凑巧的是刚好就凑够了8名第一志愿?
为什么如此巧合?
我们可以这样设想一下,由于河南省的“专项计划”的“第一志愿”实行的是“顺序志愿”,投档是以第一志愿来优先投档,会不会有这种情况出现:能看到河南省考试院计算机报名数据的人,在报志愿结束前的节点,通过电脑汇总的人数可以看见“专项计划”“第一志愿”只报了6名,虽然第6名的分数是667分的高分,但是看过电脑汇总数据的人,这时可以让与自己有关联的学生,迅速以第一志愿报考“国家专项计划”,只要分数过了一本线。
当然,这只是如柳(公众号“如柳说”)的个人推测。
因此,我们不禁要问,两名分数分别是536分、542分,比第6名低一百多分的考生敢报北大,是否存在猫腻?
在这次退档事件刚爆出来时,北大的退档流程截图就被考生曝光在网上,而退档流程截图属于考试院内部资料,并不能对外公开,我们同样不禁要问:考生又是通过什么途径违规拿到退档流程截图的?
河南省符合“专项计划”的600分以上的贫困考生应该还有很多,起码后面就有同样以第二志愿报“专项计划”的两名671分的考生。为什么那些更高分的贫困考生却不敢第一志愿报北大的“专项计划”?
而这次退档事件被炒的这么热,为什么没有人疑问:专项计划招8名,为什么刚好有两名那么低的五百多分的人敢报北大、凑够第一志愿8名人数?为什么如此巧合?他们真的是碰运气碰上的吗?
两名671分同样符合“专项计划”条件的高分学生,如果不是北大退档录取他俩,这两名高分贫困学生会落选北大。这公平吗?
既然设置“国家专项招生计划”是为了照顾贫困学生,体现公平,为什么河南省的这个’专项计划”不能实行跟普通批次一样的“平行志愿”,实行按分数从高到低投档,不是更公平吗?
正是由于河南省自己规定的“国家专项计划”的“第一志愿”是顺序志愿,才会出现这样的低分也敢报北大,相反高分落榜的情况。
这个政策是否应该改进?是否应该统一改变成“平行志愿”方式?
大家为什么不质疑政策的漏洞呢?
总之,不论从哪一方面来说,北大在这次退档事件中并没有违规和破坏公平性,相反维护了高考招生志愿和分数兼顾的公平性。
在这次事件中,北大唯一的缺陷是,给出的退档理由表述不妥当,成了被人攻击的把柄。
当然,事件的最后处理结果,皆大欢喜,北大补录了两名退档考生,最终增加了两个名额,在河南省录取了10名理工类“国家专项计划”考生。
但是,出于社会责任感,如柳(公众号“如柳说”)还是要还原一下事件的真相,因为某些媒体常常不顾事实真相就炒作舆情,然后许多吃瓜群众往往由于不了解真相,而被带了节奏,导至某些机关团体及企事业单位常常在应对一些舆情时,只能被舆论绑架,进而作出一些偏离正常方向的应对措施。
这种舆论绑架现象长此以往,负面后果将会越来越大,因为如果将来舆情被某些别有用心的政治势力操控、煽动,对社会的危害是无法估量的。
(本文图片来源于网络)
(本文是原创文章,转发朋友圈无需授权。任何自媒体平台或其它平台转载请务必获得授权按规范转载:1.在文首注明作者:如柳,来源公众号:如柳说,ID:ruliu3166;文末 注明作者介绍并申请获得授权。违规转载必究!)
作者介绍:如柳,资深调查记者,名校硕士。具有悲天悯人的情怀和家国情怀。个人公众 号:如柳说,ID:ruliu3166,私人微信:ruliu316
忠实粉丝长按以下二维码加个人微信:ruliu316,入粉丝交流群(请注明忠实粉丝入群并开放半年朋友圈,非忠实粉丝请勿扰!有时添加后需要等待一下统一拉群)
更多往期原创文章:(点击以下链接可看)
【如柳】复旦女博士劈腿四男、导致一男博士自杀事件与顾城情人英儿的故事