请点击上面蓝色
“如柳说"免费关注本公众号
资深调查记者 为你拨开世界与人生迷雾
作者/如柳
发出来后,虽然有许多读者比较赞同如柳的观点,但有一些中医喷子总是喜欢找茬,也有一些学习中医死读书的人总有各种理由质疑,也有一些没有中医知识的人不确定方子是否可靠,当然,绝大多数人都是赞同如柳的文章和方子的,包括大多数有中医学养的人。虽然凭如柳(公众号“如柳说”)的经验,有80%的把握,只要在起病初期开始服用如柳推荐的两个方子之一,武汉肺炎就不会发展成重症。但是如柳(公众号“如柳说”)写上篇文章还是犹豫了好久(原因在上一篇文章也提及过),毕竟,在武汉形势危急关口,如柳挺身而出,呼吁用中医治疗,而且直接很有把握地把自己认为有效的方子公布于众,是需要勇气的、是要承受巨大压力的,毕竟如柳没有去过现场,也不是学中医的,如柳只是把自己平时使用经典中医方子的经验总结介绍给大众,出于帮助更多的人的目的,帮助一些人救急救命时用。
![]()
很欣慰的是,如柳(公众号“如柳说”)的文章是23日写的初稿(腊月二十九),24日(腊月三十日)第一次发出的。昨晚(25日)和今早(26日),有读者把“北京市新型冠状病毒感染的肺炎防治方案(试用第一版)”(26日早晨的文章)和北京中医医院院长接受媒体专访发布的治疗方案(25日晚的文章)发给我看,果然,我公布的两个经典方子的主方就包含在上述权威中医治疗方案之列。![]()
![]()
25日晚上8:58分,国家中医药管理局的官方账号“中国中医”发布了“北京中医医院院长刘清泉武汉归来,健康报专访实录”,刘院长是第一批参与抗击武汉肺炎的中医专家,在武汉一线亲自会诊了各类轻重症肺炎患者,得出武汉肺炎患者的病机在“湿毒”,因此联合中医专家组拟定了基本中医治疗方案:![]()
就是说以麻杏薏甘汤为基本方之一,进行加减对症治疗。而这个麻杏薏甘汤就是如柳(公众号“如柳说”)上一篇文章提到的两个方子之一的麻黄汤的附方(即变方),这个麻杏薏甘汤就是来源于麻黄汤,只是把麻黄汤中的桂枝换成了薏米,麻黄汤是经典原方。![]()
凭如柳(公众号“如柳说”)的实践经验,武汉肺炎这个病一般人只要在起病初期,用上麻黄汤原方,基本有效,能阻止这个病向更严重方向发展,而且效果一般立竿见影。
因为麻黄汤原方是“医圣”张仲景治的经典方子,具有更普遍的适应性,而那些变方是根据不同人体质加减的,但是起主要药效的还是经典原方的几味药,所以,如柳根据自己的经验,很有把握判断疾病初期,应该用麻黄汤。
刘院长在专访中,提到他们拟定的中医方案在武汉达到了较好的治疗效果,当然,轻重症患者有不同的辩证用药。![]()
就在今天(26日)早晨,北京市发布了“新型冠状病毒感染肺炎防治方案(试用第一版)”,北京方案的第一个方子如下:
![]()
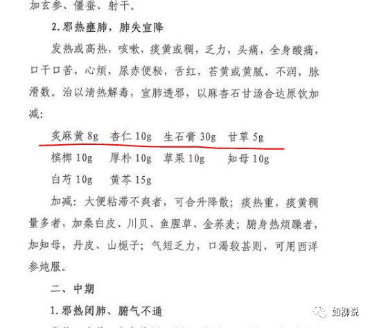
这个方子的主方就是如柳介绍的第二个方子麻杏石甘汤,由麻杏石甘汤加减而成。 就在今天(26日),广东省也公布了中医治疗方案,与北京的方案大同小异,也包括以如柳文中介绍的经典方麻杏石甘汤为主方加减。![]()
![]()
而且,媒体早已经报道,北京通过中医治愈一名冠状病毒患者已出院。刚刚,北京又有一名患者经中西医结合治愈出院。![]()
刘清泉院长在专访中提到,通过在武汉临床会诊了60多位新型肺炎病人,他得出新型肺炎的病机在“湿毒”,属于中医“疫病”、“湿温”的范畴,这个权威专家诊断结果与如柳的判断基本一致。![]()
如柳(公众号“如柳说”)在上一篇文中,已经阐述过,武汉肺炎发病在冬天,而武汉今年的冬天湿冷,而前段时间网上普遍流行的关于这次肺炎的中医说法是“温病”,流传的防治方子都是以清热解毒的金银花、板蓝根等药为主,如柳凭经验判断,这些诊断的思路是不对的,这些方子是没有多大效果的,冬天本来就很寒,而网上流传的大多数防治方子却以清热解毒为主,冬天吃寒凉药会伤身体的,导致普通人身体更加虚弱,不仅不防病,反而会更加容易感染疾病。
刘清泉院长在专访中对武汉肺炎的病机介绍印证了如柳的判断,只是由于考虑到为了让方子具有普遍适应性,如柳只介绍了医圣张仲景的两个经典原方,没有附加除湿的中药。但是,凭如柳的经验,一般服用原方,只要对症,一般会有立竿见影的效果,可以阻止病情向严重方向恶化。
张仲景是“医圣”,他的每一个经典原方都是严格配伍,具有最普遍的适应性,而且药方常常既简单又有奇效。
为了帮助更多的人救急救命,如柳冒着风险与压力,把给自己及家人多年用药的实践经验介绍给大众。![]()
虽然如柳介绍的是两个经典方子,但是方子的每一味药的用量并没有按照书中或百度百科里的用量。方子每一味药都是如柳自己在实践中总结的用量和煎药法,包括麻黄先煎20分钟,这都是如柳自己实践总结的,炒杏仁按常规都是要后下的,如柳平时煎药并没有后下。而且,在两个经典方子里,如柳都用的是生麻黄而不是炙麻黄,因为虽然炙麻黄毒副作用小,但是如柳在实践中得出,是生麻黄效果更好,而且在急症重症时麻黄用量必须达到10克,才有比较好的效果。武汉肺炎是重病,必须用重方,所以如柳介绍的麻黄汤和麻杏石甘汤两个方子中的麻黄用量都是10—15克,而且用生麻黄。如果平时普通流感,用炙麻黄就可以了。![]()
说一个实例:如柳有朋友在武汉工作,1月22日从武汉回到老家,当晚开始发烧,1月23日晚喝了如柳介绍的麻黄汤,24日已经痊愈,当天只有一点拉肚子症状。虽然不知道他是不是得了武汉肺炎,但是麻黄汤一剂消除他的恐慌。如柳(公众号“如柳说”)写今天这篇文章,就是为了解除一些人的疑虑。如柳能在武汉肺炎形势越来越严峻关口,挺身而出,呼吁用中医治疗肺炎,并把自己认为有效的两个方子介绍给大众(那时并没有权威中医部门出来公布中医治疗方案),是需要极大的勇气的。虽然如柳凭经验判断,对这两个方子很有把握,但毕竟是重大疫情面前,涉及人命关天的事,如果不是出于悲悯之心,如柳完全可以不去这样做,毕竟如柳不是学中医的,没有义务这样干。而且,这两个含麻黄的中药方子,大多数中医师平时并不会随便开,或者很少使用,如柳多次去医院找中医大夫开麻黄汤,十有八九的中医师会惊讶,建议不要随便使用麻黄汤,因为麻黄药性太猛烈,容易引发副作用。如柳(公众号“如柳说”)在上一篇文章已经介绍过麻黄的使用禁忌。![]()
今天如柳(公众号“如柳说”)再次声明,如柳介绍的两个药方并不是如柳自己发明的,这两个方子是医圣张仲景的经典方子,如柳只是把自己的使用经验介绍给大众,在武汉肺炎的危急关口,希望能帮到大众救急救命之用,但是,如柳要强调的是,不论是现在还是以后,请大家如果患了流感或肺炎,都不要擅自使用如柳介绍的两个药方,有病还是一定要去看专业的中医师,由医生开药方。
如果读者因为看了如柳的文章,擅自使用这两个方子,导致不良或严重后果的,如柳概不负责,特此声明!今天(26日),北京和广东中医药管理局都相继发布了新型肺炎的中医防治方案,武汉肺炎有救了,不仅全国人民、武汉人民都不需要恐慌了,对中医来说,病毒感染的流感或肺炎只要在早期用对症的中药治疗,根本就不会发展成重症,根本就不需要恐慌!![]()
不过,如柳(公众号“如柳说”)觉得要消除大众的全面恐慌,必须由国家卫生健康主管部门调整武汉新型肺炎治疗思路,把这次肺炎的话语权交给中医权威,而不是西医权威,因为西医无对症治疗思路,西医治不了感冒,治不了肺炎,只能配合对肺炎重症患者的感染及并发症进行治疗。因此如柳认为,国家对武汉新型肺炎治疗的最佳指导思想,应该是中西医结合,早期以中医为主,重症配合西医治疗。补充声明:今天是大年初二,如柳的文章都是出于利国利民的立场写,恶意投诉举报如柳的文章或以各种手段恶意攻击打压限制如柳的文章或如柳的公众号或辱骂如柳的人,必遭恶报!作者介绍:如柳,资深调查记者,名校硕士。具有悲天悯人的情怀和家国情怀。个人公众号:如柳说,ID:ruliu3166,私人微信:ruliu316
声明:
1..读者转发朋友圈或微信群,无需授权,欢迎读者分享转发并点“在看”!
2..本文是原创文章,任何自媒体或其它媒体平台,未经作者本人或公众号“如柳说”书面授权,不得转载!违者必追究法律责任!3.本号已加入版权保护,聘请了专门的律师维权团队,任何敢于盗用、抄袭洗稿者,都将受到“视觉中国”式维权打击,代价高昂,切勿因小失大,特此声明!
[如柳] 说说心里话(三):关于广告
【如柳】华为"251事件":一个奸诈小人引发的舆论战
【如柳】揭秘中国人在国外无法“腾达”的真相
【如柳】香港问题的根源与本质(二)
【如柳】香港问题的根源与本质(一)
【如柳】电影《哪吒》中的文化殖民
【如柳】《打,打个大西瓜》其实是个“大毒瓜”!
揭秘袁隆平走上神坛背后的真相
【如柳】NBA背后的文化心理战
原创 | 揭秘转基因真相(一):本质是什么?
“混血儿聪明”是弥天大谎
冯小刚为什么被人民抛弃——从《集结号》、《芳华》说起
性解放:阴谋, 智力退化与种族灭亡
俞敏洪事件背后的秘密:女权主义与种族灭亡
崔永元炮轰事件:比偷税、高片酬更可怕的事正在发生
自闭症为什么越来越多?麻风腮疫苗惹的祸?
一位女记者对毛主席认识的自述
注:由于有粉丝反应“如柳说”的文章被技术限流了(有人收不到推送的某些文章,有人点“在看”出现异常,有人转发朋友圈一部分朋友看不到等各种情况)请大家尽量关注备用号“如柳说2”,一些文章会在小号推送,也请忠实粉丝添加微信,入粉丝群,文章一般会在粉丝群转发。“如柳说”一般最长间隔也就一周左右,如果一周左右没有收到新文章推送,就要怀疑被技术限流推送了,可以留言。也请大家平时尽量转发和点“在看”。