来源:微信公众号:教育好声音(china56168)
央视网消息:今天(22日),教育部发布关于《中小学教师实施教育惩戒规则(征求意见稿)》公开征求意见的通知。
由象征国家教育最高权威的教育部,出台发布《中小学教师实施教育惩戒规则(征求意见稿)》,为教师撑腰说话,为教育拨乱反正,可以预见——
贪玩、任性、天马行空、不受约束,是很多孩子的朴素的野性。
面对这种情况,如果作为学校教育的老师、作为家庭教育的家长,仍然不能“该处罚时就处罚”,“该处罚时仍溺爱”。
比如晚年得子的著名歌唱家李双江,因为溺爱过度,惩戒不足,儿子李天一2011年9月,因与人斗殴被拘留教养1年。2013年9月,因为强奸罪被判处有期徒刑10年。
青少年问题专家孙云晓说:“没有惩戒的教育,是不完整的教育。”夸美纽斯在《大教学论》中说:犯了过错的人应当受到惩罚。但是他们之所以应受惩罚,并非因为他们犯了错……而是为的要使日后不去再犯。
上初中二年级的儿子,昨天晚上一进家门,就向我抱怨:“老师太偏激,竟然罚我在教室后面站一节课!”
儿子说,上课铃声响过后,不是课代表的他,从座位上站了起来,把其他同学给他的最后一份试卷,发给了一位同学。
他觉得不够公平。因为他也是在帮老师的忙,给同学发试卷。
我问儿子,“已经上课了,你离开座位前,请示老师没有?”
“你没有请示老师,就从座位上站起来,已经违反了课堂纪律。难道不该受罚吗?”
“老师罚你,是在帮你呀,帮你树立规则意识,老师爱你欣赏你,才会严厉惩罚你。”
“你觉得罚站很丢人,这种羞耻感,恰恰可以帮助你勇敢面对错误,及时纠正自己。”
每一位老师,当他处罚批评孩子的时候,都是一种爱的本能的流动。
老师认真负责,对孩子的处罚批评才会,从不间断,缠绵始终。
为孩子着想的老师,才甘愿冒着被家长举报的风险,继续惩罚并纠正你的孩子。
皮鞭是特制的,在油里浸泡过。确保每一鞭打下去,入骨,入髓。
受过鞭刑的人,或者已经感触到鞭刑味道的人,其遵纪守法意识,立马高到了天花板。
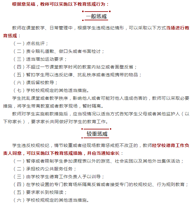
《中小学教师实施教育惩戒规则》引入惩罚、罚站、面壁思过、请家长,等等等等,处罚措施,让教育惩罚成为管理常态。
孩子的每一个过错,都会受到批评和处罚。甚至会被剥夺上学机会、求学机会,到特殊场合接受教育等等。很严厉,很残酷。
孩子的内心就会受到震动:每一个微小的犯错,都需要付出代价。
曾经的满不在乎、吊儿郎当,立马兑换成战战兢兢的的忏悔意识、主动纠错。
受到过严罚的孩子,才会更加珍惜当下,懂得奋进,感念师恩。
现在,全国各地的中小学,都已经形成了一种可怕的惯性:多赏识、有快乐,才是最有效的管理手段。
因为要变着法子赏识学生,讨好学生,不少老师的最基本的批评惩戒权,都被剥夺了。比如某老师因为让迟到的学生罚站,而被学生的当派出所副所长的父亲,扣押到派出所,长达十几个小时。
更多老师为了自保,不得不沦为佛系老师、三不管老师。
“批评不敢说重,学生犯错误,教师不能不管,但又管不了、不敢管。”全国人大代表、河北邢台学院文学院教授陈凤珍在接受记者采访时表示,目前中小学生管理处于两难境地,有的教师对犯错误的学生不敢管、不愿管、不再管,严重影响了教育效果。
最近,于谦因为一部口碑很好的电影《老师·好》,火了。因为他饰演的苗宛秋老师,很倔,很严。
上个世纪80年代,看到学生抹口红、烫发、穿高跟鞋等等过于时髦和新潮的行为,苗老师总是当面纠正,毫不留情。
女生的富有个性的烫头烫发,被他责令,“马上给我烫回来”。
他在班里信誓旦旦:“我不管你们之前的老师是怎么教育你们的,也不管你们以前是什么三教九流,从今天开始,这个教室里的规矩它姓苗!”
正是有了这种近乎残忍的批评和惩罚,学生们在这位“南霸天”面前,很是收敛,有点害怕。
持续时日,无论是做人,还是考分,都取得了巨大进步。
我在杞县高中复读的时候,曾遇到一位以严厉而著称的谢友明老师。
有点散漫的我对他的管理规定,不以为然,满不在乎。认为,都是大孩子了,不必管得太宽了。
有一次,谢老师规定,为了节省时间,第一遍预备铃响过后,就不要上厕所了。
谢老师闻讯后,立马处罚:“站到讲台上,时间不能少于两节课。”
十八/九岁的大小伙子,被拉到讲台上罚站,面对大家,羞啊。
有人说:老师就好比唐僧,学生好比无法无天的孙猴子。唐僧若不念紧箍咒对孙悟空进行强制管教,孙悟空早就跑回花果山了,哪会最后取经成功修成正果呢?
教育效果要想强起来,教育惩戒权就要硬起来,“武装到牙齿”!
只有教师们敢于大胆批评、大声批评了,教育才能告别寒蝉效应!走进美好春天。同意这个观点,记得点
“在看”哦,为了孩子的美好未来,我们一起努力!
版权说明:本文首发微信公众号:教育好声音(china56168)。教育好声音,为家校服务不离不弃,为教育发声不亢不卑。这里是老师、学生、家长的教育资源、交流平台。转载请联系微信:kfgyp1