教育好声音
海量教育资源免费领
1-6语文朗读|1-6数学微课|1-6数学优课 1-6电子课本|1-6语文微课|1-6生字字帖 单元期中试卷|1-6语文微课|1-6课课
今天,话筒君老师给大家分享人教版数学三年级下册1-8单元精编版的课时练,有需要的家长,可以领取电子版打印给孩子做一做,巩固知识点!
领取电子版打印请拉到文末
领取电子版打印请拉到文末
领取电子版打印请拉到文末
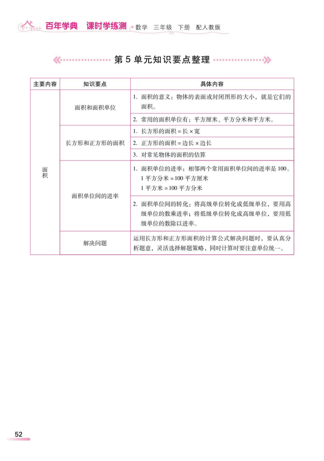
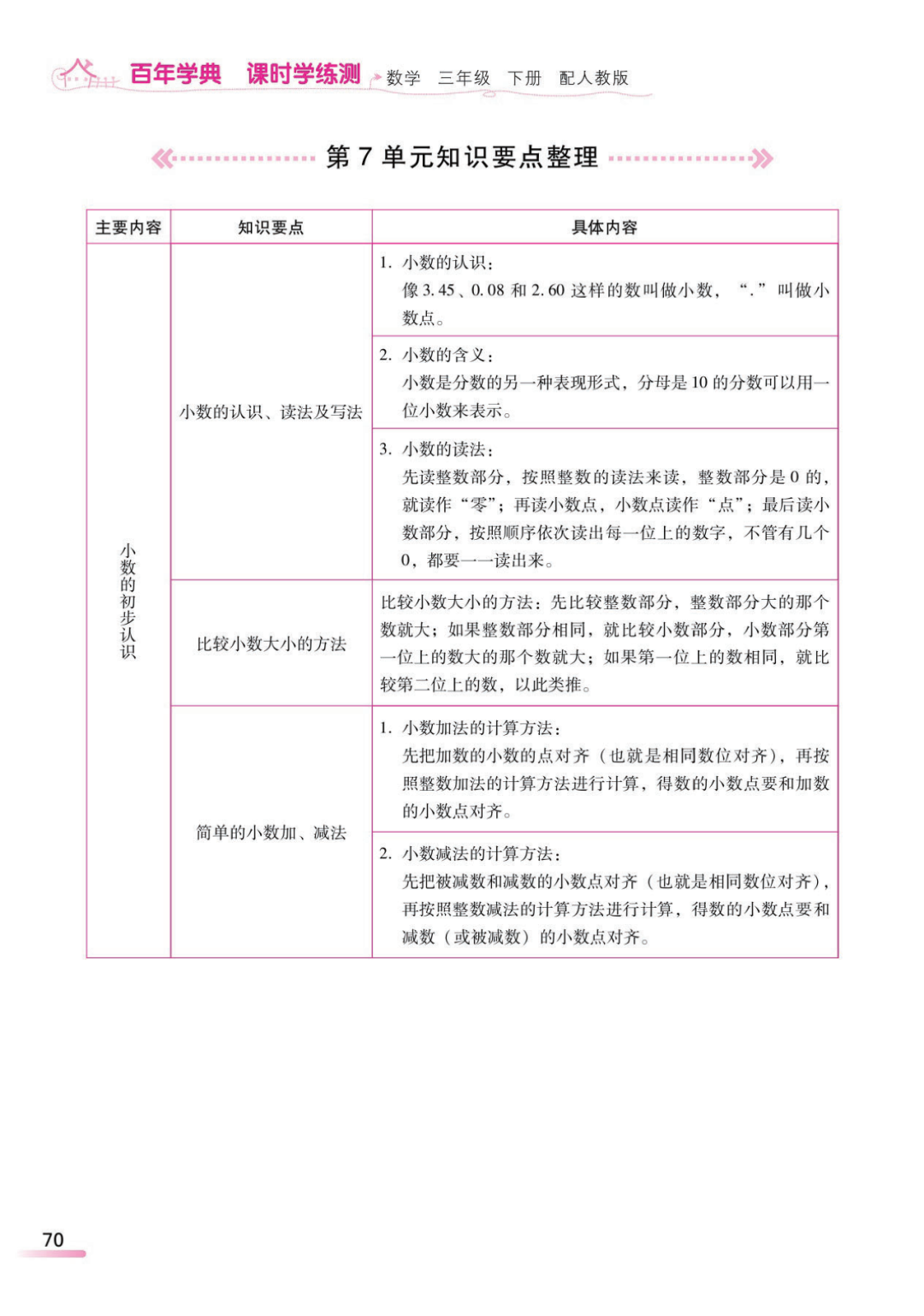
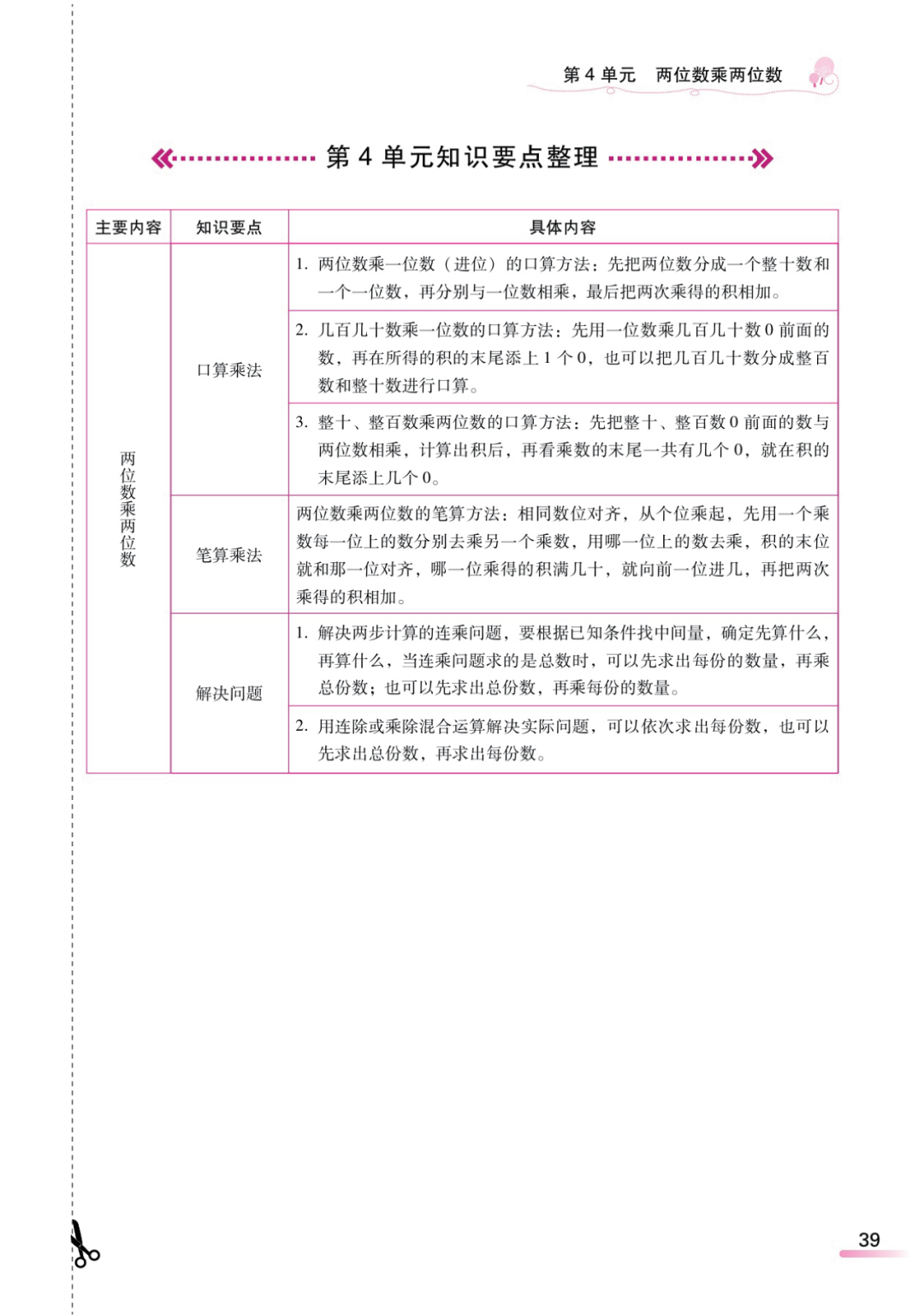
人教三下数学1-8单元课时练
(点击图片可查看高清版)
免责声明:本资料来源于公开网络,中小学研究会仅做公益分享,帮助孩子学习,如若侵权,请留言联系我们删除。
点击左下方【阅读原文】
关注后发送消息“课时练”
即可领取电子版打印