微信号 china56168
功能介绍 为家校服务不离不弃,为教育发声不亢不卑。专注于小学语、数、外的教育教学、研究探讨、资源优化。每天分享海量精品学习资料,分享学习方法、科学理念。服务家长,帮助老师,提高成绩。是真正的小学教育的乐园!
最新298类|统编语文1-6年级(上)资料汇总语文1-6年级(上)1-8单元试卷、知识点
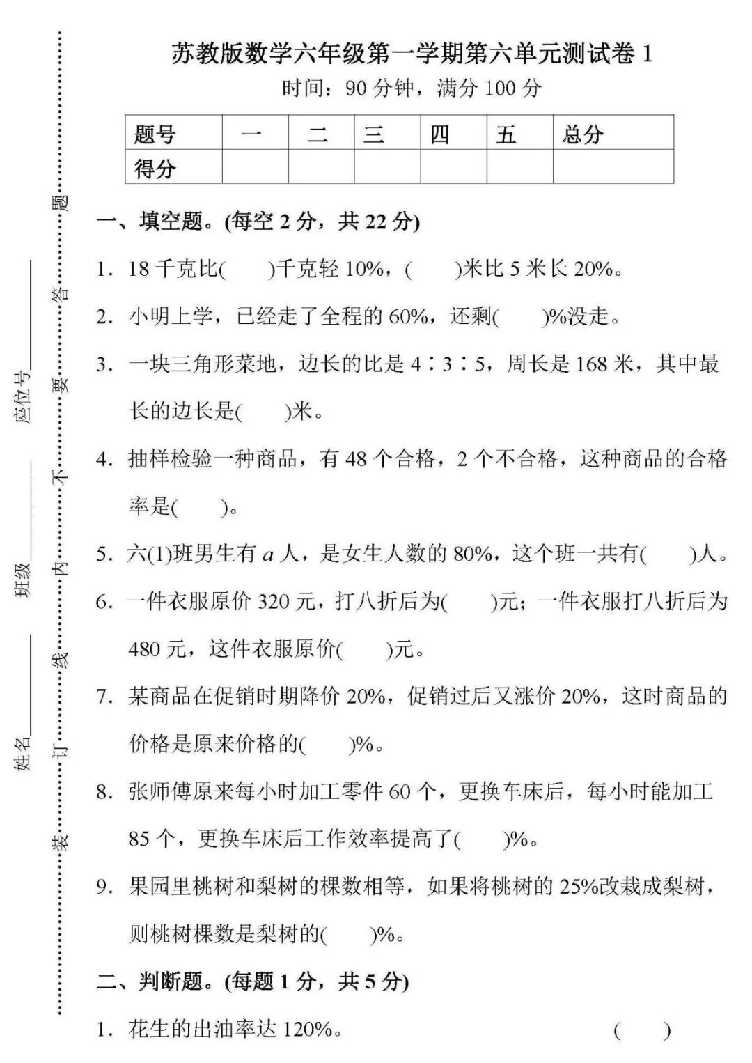
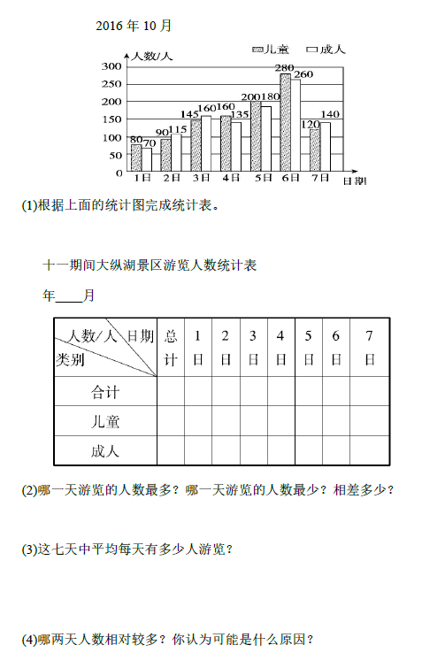
教育好声音一直致力于为各位家长和孩子提供优质的学习资源。今天给大家分享:苏教版数学1-6年级上册第六单元检测卷。这些试卷都有参考答案,下载后可直接打印,非常适合给孩子进行单元复习,巩固知识,查漏补缺。
领取电子版及答案请拉到文末
此份资料非常实用
建议各位家长都领取一份打印
点击左下方【阅读原文】
关注后发送消息“数学单元试卷6”
即可领取下载链接
微信扫一扫关注该公众号