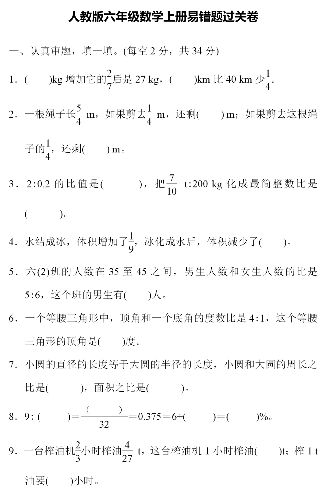
离期末考试不远啦!话筒君老师给大家整理了人教版六年级数学上册期末冲刺专项复习过关卷4套,有需要的家长,可以打印给孩子学习!
领取电子版及答案请拉到文末
领取电子版及答案请拉到文末
领取电子版及答案请拉到文末
双击图片,查看大图
▼▼▼
电子版,请拉到文末
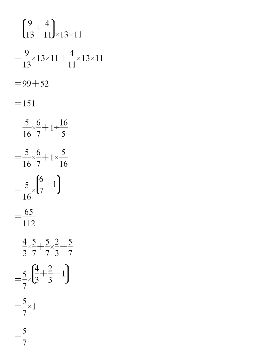
双击图片,查看大图
▼▼▼
电子版,请拉到文末
双击图片,查看大图
▼▼▼
领取电子版,请拉到文末
双击图片,查看大图
▼▼▼
领取电子版,请拉到文末
设教育好声音为★星标★公众号,天天阅读好文章,领取优质学习资源。
1.一、二年级看图写话满分指导67篇+200篇范文+200篇作文PPT
2.统编语文1-6年级(上)单元达标卷+期末过关卷&提优卷+名校真题模拟卷
3.期末专项六类 | 语文1-6年级(上)句子+词语+课外阅读+写作+生字+提分卷
5.统编版语文1-6年级(上)1-8单元,知识梳理填空(附答案)
6.学期末,请严肃地告诉孩子:不怕老师批评你,就怕老师不管你
点击左下方【阅读原文】
关注后发送消息“数学专项试卷”
即可领取电子版打印