全校各单位:
根据学校《关于2022年放暑假及做好暑期相关工作的通知》精神,7月17日至9月3日为学校放暑假时间,7月18日(星期一)至8月15日(星期一)期间,教师带薪休假,管理人员和其他职工轮休。为更好地服务广大师生,经协调各有关部门,现就暑假期间学校管理运行、服务保障、公共资源开放有关事项通知如下:
一、学校印章服务安排
7月18日-8月15日期间,学校综合事务服务中心所有窗口每周一、周四面向全校师生开展集中服务,时间为8:30—11:30、15:00—17:00,气温在39℃以上(含39℃)时,工作时间为半天。一楼自助服务设备(包括天燃气圈存机)保持每天开放,开放时间为8:00—20:00。
8月16日起综合事务服务中心所有窗口恢复正常办公。
二、财务部对外办公安排
(一)办公时间、地点
7月18日至8月15日期间,财务部核算一科(文理学部财务部办公楼2楼201室)每周一至周五对外办公,办公地点不变;核算二科、核算三科、核算四科、核算五科会计业务合并到核算一科办理。基建财务科每周一、周四在原地点对外办公。
科研经费管理办公室、薪酬及学生事务管理办公室每周一、周四在原地点对外办公。
财务部在学校综合事务服务中心二楼的财务服务窗口每周一、周四对外办公。
部办公室每周一至周五在原地点对外办公。
其他办公室、中心每周一、周四在原地点对外办公。
带班部领导保持手机畅通,暑假期间随时处理各种特殊业务。
(二)办公联系电话
核算一科:68754005、68752998;
基建财务科:68753536;
科研经费管理办公室:68756610、68754012;
薪酬及学生事务管理办公室:68756212、68754252、68752430;
综合事务服务中心财务服务窗口:68772296、68774976;
部办公室:68752400、68752832;
内控与财务监督管理办公室:68754243、68756779;
预决算管理办公室:68752286、68755207、68754053;
资金管理办公室:68754015、68754163;
财务信息化管理办公室:68756621、68752761;
核算中心:68756771、68752133;
会计服务中心:68754082、68753533;
国有资产监督管理委员会办公室:68756860、68754223、68753541。
(三)办公其他说明
7月18日至8月15日期间,财务部执行学校暑期作息时间,对外办公时间为上午8:30—11:30,下午15:00—17:00。气温在39℃以上(含39℃)时,工作时间为半天。双休日不对外办公。为减少师生员工等待时间,暑假期间受理网报接单业务。请前来办理业务的师生佩戴口罩,保持安全社交距离,做好防疫。
8月16日起财务部恢复正常办公、作息时间。
三、因公临时出国(境)业务对外办公安排
1.办公时间:暑假期间,工作时间为每个工作日上午8:30—11:30,下午15:00—17:00,8月16日起恢复正常作息时间。
2.办公地点:信息学部国际交流服务中心。
3.办公咨询电话:87689059。
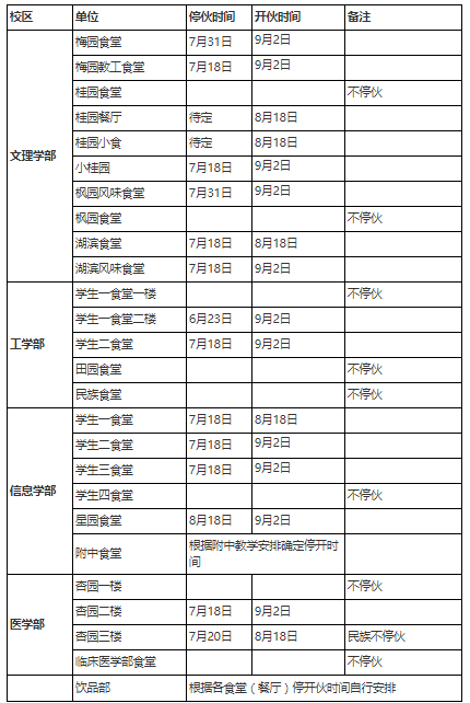
四、饮食服务安排
暑假期间各校区食堂、餐厅开伙时间安排如下:
注:
1.所有食堂开伙时提前三天做好消杀、卫生及疫情防控等工作。
2.饮品部根据各食堂停开伙时间确定停开时间。
3.“待定”:根据学生进餐人数确定停伙时间。
五、运输服务安排
(一)暑期值班班车运行保障工作
根据学校暑期工作安排,7月18日至8月15日期间,做好12条暑期值班职工班车线路的运行保障,8月16日恢复正常服务。
具体值班班车线路及发车时间:
1.桂子花园——校工会——文理学部行政楼
上午7:50—11:40,下午14:30—17:10
2.桂子花园——信息学部——工学部
上午8:00—11:40,下午14:30—17:10
3.文理学部老车队——行政楼——枫园文科群
上午8:20—11:40,下午14:50—17:10
4.文理学部老车队——万林博物馆——工学部
上午8:20—11:40,下午14:50—17:10
5.文理学部老车队——信息学部
上午8:20—11:40,下午14:50—17:10
6.文理学部老车队——工学部校医院——医学部主席像
上午8:20—11:40,下午14:50—17:10
7.珞涵屯——文理学部——工学部——信息学部
上午8:20 (往) 下午14:50(返)
8.工学部篮球场——教五——文理学部行政楼
上午8:20—11:40,下午14:50—17:10
9.星湖园——教五楼——工学部一号楼
上午8:20—11:40,下午14:50—17:10
10.陈家山——水果湖——工学部——文理学部行政楼
上午8:20—11:40,下午14:40—17:10
11.陈家山——水果湖——化院——信息学部
上午8:20—11:40,下午14:40—17:10
12.珞珈雅苑——信息学部——文理学部--工学部
上午7:20 (往) 下午17:10(返)
注:暑期值班班车服务电话68752144、68752441,联系人:曾翔18086620720
(二)暑期校巴运行保障工作
校巴暑假期间保留大循环线路,做好师生校内通勤保障,小循环、医学部线路停运,每天安排车辆10辆,具体安排如下:
运行时间:7月18日—8月15日7:30-21:00,15分钟/班次。
运行线路:珞喻二门→→测绘遥感信息工程国家重点实验室→→星湖园→→珞珈门→→文理学部教五楼→→落英湖→→马克思主义学院→→珞珈山庄→→枫园学生十四舍→→枫园学生四舍→→经济与管理学院→→法学院→→湖滨食堂→→边海院→→松园网球场→→英诺创新创业实践中心→→明珠园→→桂园食堂→→文理学部教五楼→→珞珈门→→信息学部学生十六舍→→珞喻二门
8月16日所有线路全线恢复正常运行(8月18日本科生新生报到全部校巴停运),暑假期间气温在39℃以上(含39℃)时,上午运行至11:00,下午17:00恢复运行。
注:暑假值班校巴服务联系人 周万利15927322572
六、图书馆开放安排
7月17日至9月3日期间,图书馆开放时间为7:00—22:30。网上电子资源服务每天24小时开放。
全馆具体开放安排公布如下(如有变动,请注意各馆的具体公告):
各单位要严格做好常态化疫情防控工作,高度重视暑期期间值班值守工作,确保通信联络和信息渠道畅通,及时为有需要的师生提供服务,细化防控举措,层层压实责任,稳妥有序落实各项防控任务,确保师生平安和校园安全。
学校24小时应急值班电话:68772305
校园110报警求助电话:68777110
后勤保障部服务电话:68771388
大学生科研入门:如何写好一份项目申报书?
同学,你的问题有答复啦!
同学,请放心!患者症状已消失,未发现新增病例,校园防控全面细致
想要第一时间获得我们的推送
点击星标不迷路噢~
来源 | “勤学珞珈”学业支持工作室
排版 | 凯迪丽亚
运营 | 凯迪丽亚
审核 | 陈晓玥 孟勇