近日,黄埔区人民政府公示《关于萝岗地铁车辆段上盖配套学校南校区建设项目可行性报告》。
据报告显示,萝岗地铁车辆段上盖配套学校南校区建设项目已完成批复,准许建设。按照规划,新建学校为九年一贯学校初中部,共24个班,建成后将于北侧的北校区,体育馆合建为72班九年一贯制公立学校。项目规划用地面积8725.6平方米,总建筑面积12217.74平方米。
按照今年1月21日公示的可行性研究报告审批前公示,该项目将于今年7月开始建设,预计2024年7月完工。
其实,本次批复的学校便是品秀星樾的配建学校。除了本次公布的45班九年一贯制学校以外,同日,广州规划和自然资源局还萝岗车辆段上盖综合开发项目的另一所学校。据规划图显示,该学校为15班幼儿园。
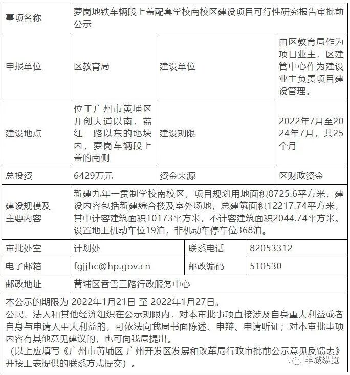
审批前公示表
事项名称:萝岗地铁车辆段上盖配套学校南校区建设项目可行性研究报告审批前公示。
申报单位:黄埔区教育局;建设单位:由黄埔区教育局作为项目业主,黄埔区建管中心作为建设业主负责项目建设管理。
建设地点:位于广州市黄埔区开创大道以南,荔红一路以东的地块内,萝岗车辆段上盖的南侧。
建设期限:2022年7月至2024年7月,共25个月。
总投资:6429万元;资金来源:区财政资金。
建设规模及主要内容:新建九年一贯制学校南校区,项目规划用地面积8725.6平方米,建设内容包括新建综合楼及室外场地,总建筑面积12217.74平方米,其中计容建筑面积10173平方米,不计容建筑面积2044.74平方米。设置地上机动车位19泊,非机动车停车位368泊。
审批处室:计划处;联系电话:82053312;电子邮箱:fgjjhc@hp.gov.cn; 邮政编码:510530;邮政地址 黄埔区香雪三路行政服务中心。
本公示的期限为 2022年1月21日 至 2022年1月27日。公民、法人和其他经济组织在公示期限内,对本审批事项直接涉及自身重大利益或者自身与申请人重大利益的,可依法向我局书面陈述、申辩、申请听证;对本审批事项内容有其他意见建议的,也可向我局提出。(以上应填写《广州市黄埔区 广州开发区发展和改革局行政审批前公示意见反馈表》并按上表提供的联系方式提交)。
本文转载自黄埔区人民政府,广州规划与自然资源局、羊城纵览、领导人留言板;版权归原创者所有,如有侵权,请后台联系删除。
收看更多资讯,点击下面公众号并添加关注