我们公开某财商诈骗集团的退费问题处理话术的目的旨在全国停止这类针对中低收入人群的诈骗!大家可以看到他们话术和设计的情况,你就明白为啥让你疯狂的点视频的原因,就是以这个它给政府说,你看他都学了这些,要退只能没有学的,这都是他们的精心设计的圈套和忽悠政府的套路!为的是他们骗到手的钱不吐出来!
以下为文档正文:
标注:1,鼓励安抚学员,解决退费
2,还有退费标准不能公布给学员,不然就以为都可以退,不能告诉学员我们规定几个视频怎么退。是不能退,他的情况特殊班班特意申请看能退多少。3、强调,退费学员不理你不代表问题解决,如果安抚不了可以直接走退费流程出来退费
4、说退不了,学员会认为你不管,会找其他渠道,解决问题是问出他的问题,能解决就解决,看着解决不了就退费
5、另外,如果学员报名之后要求退款,不得引导学员退部分课程,如果学员主动要求退财报企业课程的,最多只能退3000元。避免对班里其他学员造成不好影响,如果有特殊情况,说明情况再申请
一、解决退费模板
1、退是肯定可以退,但要毕业以后,毕业以后拿到毕业证两日内想退,是绝对给你退的,前面小白营的课你也听了,视频你也开通了,你可以先看看视频的内容,完全可以学会的,价值也是绝对超过价格的,有机会改变,而且你也想改变,为什么又要变回去?相信老师,给自己一个变得更好的机会,先静下心来看看视频,进实践班去听听课,既然想改变现状,就不要打退堂鼓,努力一把,逼自己一下,难道不工作就能挣钱不是你想要的吗?每天朝九晚五的工作挣着死工资就是你向往的生活吗?
你如果不想变的更好,你当初也不会报名对吧?你妻子不相信我们,那你信不信呢?你可以给你妻子也报一个小白营,里外一共就两块钱,而且等你进实践班以后,第一周就是指数基金,当你有收益以后你妻子还会怀疑我们,怀疑你的学习吗?走出舒适圈困难肯定是有的,坚持一下,等看到结果你就会感谢自己的坚持,还没开始就打算放弃了?学不会都是借口,还记得小白营里的知识吗?穷人为什么穷?一是因为懒,二是因为怕改变,怕学习,不改变永远都是这个样子,不学习你也不知道该怎么改,富人每天学习不是鸡汤,他们真的不管多忙都会每天看书,学习,已经那么有钱了,为啥还学习?这不就是普通人和富人的区别吗
2、大海聊天记录
3、司颜聊天记录
二、付款后加这句话,防止出现退费情况
三、退费标准(内部,不能发给学员)
标注:还有退费标准不能公布给学员,不然就以为都可以推。不能告诉学员我们规定几个视频怎么退。是不能退,他的情况特殊班班特意申请看能退多少。
2998的学员在必须要退费的情况下
1、看视频小于等于5个并且没参加实践课的,可退2998元。
2、看视频大于5个小于50个但没参加实践课的,可退2000元。
3、看视频大于5个并且上实践课小于等于2周的,可退1500元。
提示:
1、按照标准退费,正常扣实际退款金额业绩;在退费标准之外给学员全额退费,需从当月业绩中扣除2*2998元。
2、视频课原价为2998元,实践课原价为3000元,合计5998元。2998元仅是最低优惠价。
6998的学员在必须要退费的情况下
1、看视频小于等于5个并且没参加实践课的,可退6998元。
2、看视频大于5个小于50个但没参加实践课的,可退6000元。
3、看视频大于5个并且上实践课小于等于2周的,可退4000元。
提示:
1、按照标准退费,正常扣实际退款金额业绩;在退费标准之外给学员全额退费,需从当月业绩中扣除2*6998元。
2、操作系统课的视频课原价为2998元,实践课原价为3000元,合计5998元。全套课程的原价为16998元。6998元仅是最低优惠价。
如果学员认为自己吃亏了,建议学员认真学习,拿到毕业证,如果还是认为不值,可以退6998元,那他就赚大了。
四、退费责任划分
1、学员没进实践班退费的,小白营老师负全责;
2、学员进实践班上了1次课退费的,小白营老师负全责。学员明确指出是实践班老师的责任的,由实践班老师付全责;
3、学员进实践班上了2次实践课退费的,实践班老师负全责。学员明确指出是小白营老师责任的,由小白营老师付全责。
备注:责任人及部门需要从当期金额中减去学员退费金额后计算提成、奖励。
2019年11月26日
五、退费流程
声明书模板,退休学员需要这样先拍照发过来,退费后把原件快递过来
霍尔果斯:https://shimo.im/docs/XXXX/
北京诈骗集团:https://shimo.im/docs/XXXX/
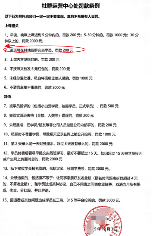
退费处罚条例
你这个情况太特殊了,正常情况退不了的,但是老师理解你现在的处境,你放心我今天啥也不干,到公司第一时间给你处理退费,你视频看了多少我看下能申请退多少一
特别提示:
微淼已经被全国多地以涉嫌诈骗立案,请全国各地被微淼诈骗的学员尽快就近报案或是直接向北京昌平分局沙河派出所报案!
特别关注:
【特别关注】网友发来“微淼商学院”股票学习群的非法荐股的截图证据!恳请公安机关和证监会共同联合打非!
推荐视频
网友深度揭秘财商课骗局,很深度,请转发!
X科技实验室:小白理财课,理财还是骗财?