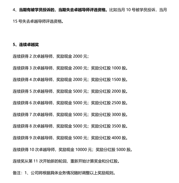
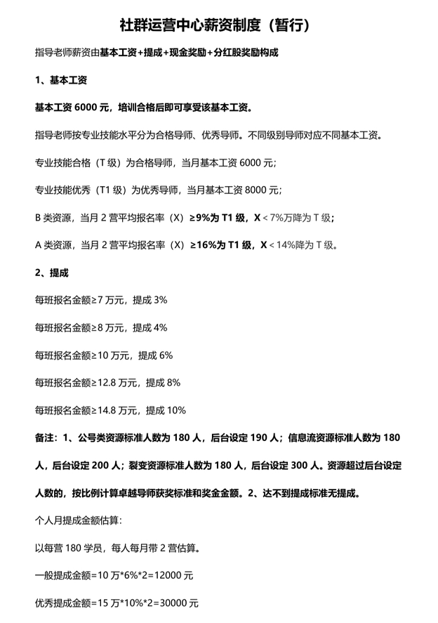
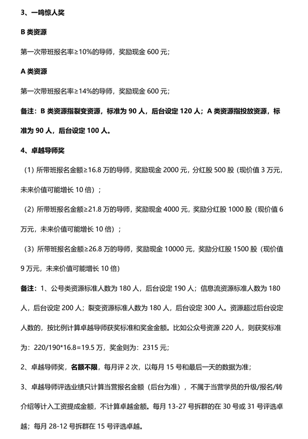
网友发来一个文档,具体也不知道是哪家财商诈骗集团的文档,大家看看就好了!懂的人就懂了!从文档中我们看出财商诈骗集团管理很细致哦。还有未来的上市规划的期许,还有分红股奖励!牛逼!
特别提示:
微淼已经被全国多地以涉嫌诈骗立案,请全国各地被微淼诈骗的学员尽快就近报案或是直接向北京昌平分局沙河派出所报案!
特别关注:
【特别关注】网友发来“微淼商学院”股票学习群的非法荐股的截图证据!恳请公安机关和证监会共同联合打非!
推荐视频
网友深度揭秘财商课骗局,很深度,请转发!
X科技实验室:小白理财课,理财还是骗财?