本文 3600 字,预计阅读 12 分钟
5月7日,四部委联合发布了《关于规范网络直播打赏 加强未成年人保护的意见》。文件重点提及,网络平台应在本意见发布1个月内全部取消打赏榜单,禁止以打赏额度为唯一依据对网络主播排名、引流、推荐,禁止以打赏额度为标准对用户进行排名。不难看出,本次意见稿主要针对是以打赏为主要收入来源的秀场直播。
一石激起千层浪,卡思所在的一个直播从业者交流群中,有人感叹:“越来越难了”。平台也作出了回应。5月11日,快手发布《关于进一步规范直播机构运营管理行为的公告》,称直播机构应不为未成年人提供经纪服务,所有内容制作环节严控未成年人参与,涉未成年人内容建立专审机制。实际上,在本次意见稿发布之前,已有大批秀场直播从业者不寒而栗,早早离场。
火星文化创始人李浩告诉卡思数据,过去两三年有大量公司撤出了秀场直播行业。他所认识的多家直播公会,都在2021年底之前转行。“秀场直播已经在走下坡路了,退出的公会远大于新进来的。”李浩认为,“整个社会的导向,不能是娱乐至死,要及时给青少年树立榜样,需要限制秀场直播无边界发展,这就是监管趋严的核心原因。”不过还有一些从业者仍然保持乐观。上海一家秀场直播公会的负责人Y先生告诉卡思数据,“行业增速放缓,但还没到顶点。新规也不是要封杀行业,重点是保护青少年。”高压之下,平台、主播和公会,谁最受伤?秀场直播 ,是否已经走到终局?![]()
被监管的秀场直播
如果搜索公开媒体报道,秀场直播似乎天然带有原罪,且始终被大众审视。
2021年5月,#央视曝光网络直播打赏乱象#的话题登上微博热搜,央视新闻频道详述了现今直播打赏的乱象,如找人冒充粉丝、伪造流量数据等。
今年的“315晚会”上,央视第一个节目揭露“女主播背后的秘密”,指出公会聚享互娱的男运营冒充女主播,和粉丝互动、刷礼物获取收益。节目播出后,被曝光的主播伍伍的直播间被抖音封禁,当时她正在直播。
不只是这两次热搜,长期以来,关于巨额打赏的负面新闻层出不穷。“贫困生贷款十几万打赏南京女主播”“16岁少年3个月打赏女主播158万”“90后男出纳挪用公款4826万用于打赏”等等,都使秀场主播这份职业成为众矢之的。然而,年轻人对网红和网络主播职业的喜爱却不容忽视。有媒体调查统计显示,54%的95后最向往的新兴职业是主播和网红。
与负面报道相映照,最近两年,秀场/娱乐直播行业已遭遇了多轮管理和规范,具体条款越来越细致和严格。
其中几个比较重磅的通知如下:
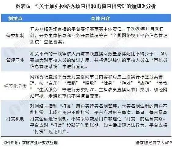
2020年11月23日,国家广播电视总局在其官网发布一则《关于加强网络秀场直播和电商直播管理的通知》。这一通知在当时被媒体解读为“最严直播打赏规定”。
其中指出,网络秀场直播平台要对网络主播和“打赏”用户实行实名制管理,未实名制注册的用户不能打赏;未成年用户不能打赏;禁止黑名单主播更换“马甲”开播;设置打赏延时到账期;处理传播低俗内容、有组织炒作、雇佣水军刷礼物的主播及其经纪代理等内容。
2021年9月18日,国家税务总局办公厅发出通知,要求进一步加强文娱领域从业人员税收管理。该通知主要表达了两个信息,一是加强日常税收管理,网络主播个人工作室或企业,建账建制,采用查账征税,也就是不再允许以往的核定征税;二是加大避税案件查处力度。
图源:国家税务总局官网
到了2022年,新的监管要求还在陆续公布。
2月9日晚间,七部委联合发布《关于加强网络直播规范管理工作的指导意见》,其中第四点第10条明确提出:“明确平台向用户提供的打赏服务为信息和娱乐的消费服务,应当对单个虚拟消费品、单次打赏额度合理设置上限,对单日打赏额度累计触发相应阈值的用户进行消费提醒,必要时设置打赏冷静期和延时到账期。”
3月30日,国家互联网信息办公室、国家税务总局、国家市场监督管理总局联合印发《关于进一步规范网络直播营利行为促进行业健康发展的意见》,旨在“加强对网络直播营利行为的规范性引导,鼓励支持网络直播依法合规经营,切实推动网络直播行业在发展中规范,在规范中发展”。
5月7日,四部门联合发布了《关于规范网络直播打赏 加强未成年人保护的意见》。部分意见重申了此前的规定,比如禁止未成年人参与直播打赏;严控未成年人从事主播。也有新出的规定,比如网站平台应在该意见发布1个月内全部取消打赏榜单;在每日20时至22时的直播高峰时段,单个直播间“连麦PK”不能超过2次,不得设置“PK惩罚”环节。卡思总结了多个管理文件后发现,监管细则可以分为两个大方向:一是要求直播平台从严管理主播行为和打赏规则,如设置打赏上限、未成年人禁止打赏、禁止传播低俗内容;二是针对主播偷税行为,进行大力整治。在部分从业者看来,规范行为的条例或许并不是致命伤,因为这些规定适用于每一个秀场直播从业者和平台,是无差别打击。一家腰部公会的直播负责人吴婕告诉卡思数据,监管细则是在营造更规范的行业环境,这有利于公会招募主播。因为秀场直播行业常被戴着“有色眼镜”审视,在逐渐被主流文化所接受后,很多女生就不会对主播职业有道德顾虑。她认为,对于部分大主播来说,查税行动显然是更致命的。因为对他们来说,收入可能会明显降低。
![]()
平台、公会、主播:如何应对变化?
上述一系列监管条例都是为了促进秀场直播行业进一步健康发展所制定的。可以预见的是,在未来的一段时间里,监管部门对直播行业的管控只会越来越严格。对于平台、公会、主播而言,谁受到的影响最大呢?
Y先生认为,公会本身就是连接平台和主播的“夹心饼干”,赚钱不易,大头收入仍然属于主播和平台。因此,对近期的监管政策感触最深的可能不是公会和主播,而是平台。为了整体营收不受影响,平台一定会配合监管,同时想办法降低对打赏的负面影响。
具体到5月7日的新规上,其中“未成年打赏”这条属于此前早有规定。卡思询问的两家公会都表示,“没有实质性的影响”。很早之前,未成年打赏就会原路退回,并不计算到公会当月流水之中。更值得关注的是,从最新的监管条例来看,禁止出现打赏榜单排序,意味着“榜一大哥”永远消失在直播间了。那么,依靠打赏赚取分成收入的主播们,何去何从?Y先生表示,榜单消失,可能确实会影响一部分“大哥”打赏的积极性,但平台一定会通过产品设计和运营策略去改善用户体验。![]()
伴随越来越严格的监管政策落地,行业归于平淡,平台亦再难大手笔挖角主播,反而越发依赖主播的礼物分成。就大多数主播而言,依靠颜值,轻松名利双已不可能。平台的扶持和用户的礼物,几乎是主播收入的全部来源。偌大的直播行业中,能名利双收的只是少数人。能够脱颖而出的人,颜值、才艺,人设、直播节奏感,缺一不可。卡思认为,一个优秀的主播要懂得通过多种方式,展现出自身丰富多层次的人格魅力。那么,在现阶段,主播应当做些什么去迎接考验、更好地适应变化?李浩认为,“纯粹陪用户聊天、唱歌、跳舞的秀场主播,发展空间越来越小了。抗风险力强的主播,需要满足两个条件。其一,要给用户以价值感,通过直播将自己的特长分享出来,帮助到更多的人,比如领读读诗,教弹钢琴,教人吹萨克斯,带人健身;其二,必须保持垂直,即在某一个细分领域持续深耕。”在吴婕看来,主播可以适当延长开播时间,并且加强内容能力,还可以通过转型电商直播去拓展职业的可能性。秀场直播,走向终局了吗?
2009年,UGC带起了全民互联网直播模式,从此“主播”成为当时不可动摇的网红。至2016年初,已催生出300多家泛娱乐类移动直播App,全新的千亿市场中游走着游戏直播、全民直播、赛事直播等多样玩法。
这也是直播行业的巅峰时刻,这段时间后来也被媒体称为“千播大战”。十年的时间,秀场直播实现了模式快速复制的野蛮生长。
然而,千播大战在短短3年后落幕,数以千计的直播平台如今已经成为了历史的尘埃。
从大盘数据来看,在迎来严厉监管之前,2019年,秀场直播就进入了成熟期。前瞻产业研究院的数据显示,2018年秀场直播市场规模为51亿,但在短视频爆发后的2019年,其市场规模下降为48亿。
但到了2020年,疫情影响下,线上直播行业反倒显示出愈来愈热闹的一面。而在后疫情时代,直播行业仍然吸引大批人入局,尽管宏观数据显示,秀场直播行业增长见顶,且早已过了繁荣发展阶段,但身处其中的公会却并非全然悲观。有的公会选择All in 抖音。吴婕所在的公会从2014年入局,中间尝试了多个直播平台,包括映客、花椒、一直播等等,在2020年跟随行业大潮选择转到抖音,目前机构90%的收入都来自抖音平台。吴婕了解的行业数据是,2021年抖音平台的直播流水金额同比增长约20%,今年也会保持同一水平增长,所以她认为抖音平台的秀场直播仍有前景。Y先生认为,微信视频号仍然存在机会。“抖音的用户增长见顶了,但是微信的日活是高于抖音的。微信里还有很多秀场直播的新增用户,这就是增量。”虽然Y先生旗下的MCN此前走了不少弯路,但需要转变的是玩法,而不是平台。跟随着有人流量的平台,优秀的主播就有更多的机会脱颖而出。当下,行业风声鹤唳,网络直播平台、主播、公会面临的挑战仍只多不少。但在新平台和新技术的发展下,秀场直播的终局似乎还没有到来。
课程推介 ![]()