zgdzdcj
中国地质调查局官微。第一时间权威发布中国地质调查重大决策,重点工作部署和重要成果信息。
中国地质调查局发展研究中心(全国地质资料馆、自然资源部矿产勘查技术指导中心)是中国地质调查局直属正局级公益一类事业单位,承担开展地质工作发展战略研究、地质资料管理与社会化服务、境外地质调查战略与政策研究、全国地质找矿技术指导工作,服务地质调查综合业务管理和地质行业转型改革发展。
根据工作需要,现面向社会公开招聘应届毕业生11人。有关事宜公告如下。
一、招聘对象
2023年国内应届毕业生(非定向,在校期间为非在职人员;京外生源毕业生需符合北京市落户政策)。
二、招聘岗位
详见《中国地质调查局发展研究中心2023年度公开招聘应届毕业生岗位信息表》(附件)。
三、报考条件
(一)具有中华人民共和国国籍;
(二)遵守宪法和法律;
(三)具有良好的品行;
(四)岗位所需的专业条件;
(五)适应岗位要求的身体条件;
(六)岗位所需的其他条件;
(七)符合国家有关部门或北京市关于接收应届毕业生或在职人员的有关规定。
(八)具有下列情形之一的人员不得报考:
1.因犯罪受过刑事处罚的。
2.曾被开除党籍、公职的。
3.曾在各级公职人员招考中被认定有舞弊等严重违反考试录用纪律行为,还在禁考期的。
4.被依法列入失信联合惩戒对象名单的。
5.曾有学术不端等不良行为的。
6.聘用后构成回避关系的。
7.法律法规规定不得报考的其他情形的。
四、招聘安排
(一)报名
1.报名时间: 公告发布之日起至2022年12月5日。
2.报名方式:请于报名期限内登录“自然资源部中国地质调查局直属事业单位公开招聘系统”(网址: http://gkzp.cgs.gov.cn/zkptPC,推荐使用Chrome、火狐浏览器登录),仔细阅读注意事项,按照系统要求浏览招考岗位并选择报名。
(二)资格审查
1.我单位对报名人员的资格条件进行审查,通过资格审查人员名单在我单位门户网站发布。招聘过程中发现资格不符情况,一律取消应聘资格。
2.通过资格审查人数不足1:3的岗位,由我单位研究是否取消该岗位招聘。
(三)考试
1.笔试。通过资格审查人员进行笔试。笔试采用百分制,笔试合格分数线60分。笔试安排另行通知。
2.面试。每个岗位按照1:5的比例和笔试成绩由高到低的顺序确定面试人选。面试人选不足1:5的岗位,按实际人数进入面试,若某岗位有考生主动放弃面试机会,则按该岗位成绩由高到低的顺序依次递补;如遇末位同分情况,一并进入面试。面试人员名单在我单位门户网站发布。
面试采用百分制,合格分数线85分。面试前将进行心理健康测评,面试着重测试专业知识、业务能力和综合素质等方面。
面试前对面试人选进行资格确认,对报考时填报的信息进行查核。如发现填报虚假信息获得考试资格者,取消面试资格。
(四)考察
按照笔试成绩占40%、面试成绩占60%的比例确定综合成绩,按照综合成绩由高到低的顺序等额确定考察对象。考察对象名单在我单位门户网站发布。考察对象因个人原因主动放弃考察资格或未通过考察的,由我单位研究是否进行递补,如果递补则按照综合成绩排序依次递补。
(五)体检
我单位组织考察对象进行体检,体检标准参照国家规定的公务员录用体检通用标准执行。
(六)拟聘用人员公示
根据综合成绩、考察情况、体检结果,经我单位党组织集体研究后确定拟聘用人员,并在招聘公告发布范围内进行公示,公示期7个工作日。
(七)办理聘用手续
公示期满无异议,按相关规定办理聘用手续,签订聘用合同。
(八)试用期
按规定实行试用期制度,试用期包括在聘用合同期限内。试用期满考核合格的,正式聘用;不合格的,取消聘用。
五、其它事项
(一)聘用人员入职后按事业单位编制人员管理,相关工资待遇等按国家和本单位有关政策规定执行。
(二)应聘人员应保证所提供的各种材料真实、准确,招聘过程中如发现有弄虚作假、舞弊等行为,一经查实,立即取消考试资格及聘用资格。
(三)公开招聘有关信息向社会公布,请应聘人员及时关注网站相关信息,对未通过资格审查、笔试或面试者,不再单独通知。
联 系 人:林老师
联系电话:010-58584462
电子邮箱: drc_zp@163.com
单位网址:www.drc.cgs.gov.cn
通讯地址:北京市西城区阜外大街45号
广州海洋地质调查局是直属自然资源部中国地质调查局的多学科、多功能海洋地质调查研究机构(正厅级事业单位),主要从事国家基础性、综合性、战略性和公益性的海洋地质调查与研究工作。根据工作需要,2023年面向院校公开招聘应届毕业生及社会在职人员若干名,有关事宜公告如下。
一、招聘对象
2023年国内应届毕业生(非定向)、近两年内(截至入职前)获得国家认证的国(境)外学历学位的留学生、具有相关工作经历的在职人员(含博士后)。
二、招聘岗位及要求
具体招聘岗位详见附表《广州海洋地质调查局2023年公开招聘计划表》。
三、报考条件
(一)具有中华人民共和国国籍;
(二)遵守宪法和法律;
(三)具有良好的品行;
(四)岗位所需的专业条件;
(五)适应岗位要求的身体条件;
(六)岗位所需的其他条件;
(七)符合国家有关部门或招聘单位驻地关于接收高校应届毕业生的有关规定。
具有下列情形之一的人员不得报考:
(一)因犯罪受过刑事处罚的。
(二)曾被开除党籍、公职的。
(三)曾在各级公职人员招考中被认定有舞弊等严重违反考试录用纪律行为还在禁考期的。
(四)被依法列入失信联合惩戒对象名单的。
(五)曾有学术不端等不良行为的。
(六)聘用后构成回避关系的。
(七)法律法规规定不得报考的其他情形的。
四、招聘安排
(一)报名
1.报名时间: 公告发布之日起至2022年12月8日。
2.报名方式:请于报名期限内登录“自然资源部中国地质调查局直属事业单位公开招聘系统”网址:http://gkzp.cgs.gov.cn/zkptPC,推荐使用Chrome、火狐浏览器登录),仔细阅读注意事项,按照系统要求浏览招考岗位并选择报名(报名上传相关附件时,如未取得毕业证学位证的应届毕业生,请上传学信网学籍在线验证报告)。
(二)资格审查
我局根据岗位要求进行资格初审,通过资格初审人员名单在广州海洋地质调查局门户网站发布。招聘过程中发现资格不符情况,一律取消应聘资格。
(三)考试
考试(笔试、面试)人数原则上不得低于该岗位拟招聘人数的3倍,如果考试人数不满足要求,则视情况研究是否取消该岗位招聘。
1.笔试。通过资格审查的人员进行笔试。笔试采用百分制,合格分数线60分。笔试安排另行通知。
2.面试。对于通过笔试合格分数线的应聘人员,每个岗位按照1:5的比例和笔试成绩由高到低的顺序确定面试人选。面试人选少于规定比例人数的岗位,按实际人数进行面试。如遇末位同分情况,一并进入面试。面试人员名单在广州海洋地质调查局门户网站发布。面试采用百分制,合格分数线60分。
面试内容:面试人员向面试专家组汇报个人基本情况,应届毕业生需简单汇报学习期间专业课程成绩、英语成绩,重点汇报科研工作和学术论文发表,以及论文研究方向和相关研究成果;社会在职人员重点汇报学习和工作期间的工作和论文发表情况,以及取得相关研究的成果。仅限博士研究生报考的岗位面试人员汇报时间为8分钟,非仅限博士研究生报考的岗位面试人员汇报时间为5分钟。汇报结束后,专家组进行提问,提问答辩时间5分钟。
面试过程不得向考官透露本人社会关系和笔试成绩。
(四)考察
笔试成绩和面试成绩各占40%和60%的比例确定综合成绩,按照综合成绩由高到低的顺序等额确定考察对象。考察对象名单在广州海洋地质调查局门户网站发布。
(五)体检
广州海洋地质调查局组织考察对象进行体检,体检标准参照广东省事业单位公开招聘人员体检标准执行。不按要求参加体检者,视同自行放弃应聘资格。
(六)拟聘用人员公示
根据综合成绩、考察情况、体检结果,经我局党委集体研究后确定拟聘用人员,并在招聘公告发布范围内进行不少于7个工作日的公示。
(七)办理聘用手续
公示期满没有异议的,按相关规定办理聘用手续,签订聘用合同。
(八)试用期
按规定实行试用期制度,试用期包括在聘用合同期限内。试用期满考核合格的,予以正式聘用;不合格的,取消聘用。
五、其它事项
(一)聘用人员入职后按事业单位编制人员管理,相关工资待遇等按国家和本单位有关政策规定执行。单位提供周转宿舍,可享受五年免租优惠。工作地点在广州市的,入户广州市南沙区(符合广州市入户政策),可按照南沙新区(自贸片区)相关政策享受相应的人才待遇;工作地点在三亚市的,入户三亚市(符合三亚市入户政策),可按照三亚市相关政策享受相应的人才待遇。
(二)应聘人员应保证所提供的各种材料真实、准确,招聘过程中如发现有弄虚作假、舞弊等行为,一经查实,立即取消考试资格及聘用资格。
(三)公开招聘有关信息向社会公布,请应聘人员及时关注网站相关信息,对未通过资格审查、笔试或面试者,不再单独通知。因应聘者本人原因错过重要信息而影响考试聘用的,责任自负。
(四)本次招聘的岗位分为应届毕业生仅限博士研究生报考的岗位和非仅限博士研究生报考的岗位,以及社会在职人员报考的岗位,请有意愿报考的人员留意相关要求。
六、联系方式
单位名称:广州海洋地质调查局
联 系 人:梁老师、唐老师
联系电话:020-28020759、020-28020752
电子邮箱:ghjrenshichu@vip.163.com
通讯地址:广东省广州市南沙区海滨路1133号广州海洋地质调查局人事教育处
邮 编:511458
广州海洋地质调查局
2022年11月25日
中国自然资源航空物探遥感中心创建于1957年,是自然资源部中国地质调查局直属事业单位,是我国从事航空物探和自然资源遥感技术研究、开发和勘查应用的专业技术中心。承担自然资源航空物探、遥感调查与监测及相关地球物理勘查和地质测绘、工程测量等工作。现因业务发展需要,面向社会公开招聘应届毕业生19人。有关事宜公告如下。
一、招聘对象
1.应届毕业生须于2023年12月底之前毕业,并取得学历学位证书和派遣资格,在校期间为非在职人员。留学生须入职前获得国(境)外学历学位。
2.京内生源指已具有北京市常住户口的应聘人员,不含北京高校集体户口。
3.京外生源毕业生须符合应届毕业生进京或留京的有关政策。硕士研究生不超过30岁(1993年1月1日后出生),博士研究生不超过35岁(1988年1月1日后出生)。
二、招聘岗位
详见附件。
三、报考条件
(一)具有中华人民共和国国籍;
(二)遵守宪法和法律;
(三)具有良好的品行;
(四)岗位所需的专业条件;
(五)适应岗位要求的身体条件;
(六)岗位所需的其他条件;
(七)符合国家有关部门或招聘单位驻地关于接收应届毕业生的有关规定。
(八)具有下列情形之一的人员不得报考:
1.因犯罪受过刑事处罚的。
2.曾被开除党籍、公职的。
3.曾在各级公职人员招考中被认定有舞弊等严重违反考试录用纪律行为,还在禁考期的。
4.被依法列入失信联合惩戒对象名单的。
5.曾有学术不端等不良行为的。
6.聘用后构成回避关系的。
7.法律法规规定不得报考的其他情形的。
四、招聘安排
(一)报名
1.报名时间:公告发布之日起至2022年12月8日。
2.报名方式:请于报名期限内登录“自然资源部中国地质调查局直属事业单位公开招聘系统”(网址: http://gkzp.cgs.gov.cn/zkptPC,推荐使用Chrome、火狐浏览器登录),仔细阅读注意事项,按照系统要求浏览招考岗位并选择报名。
3.考生需以最高学历、专业报考。
(二)资格审查
对报名人员的资格条件进行审查,通过资格审查人员名单在本单位门户网站发布。资格审查通过的应聘人员方可参加统一笔试。通过资格审查而笔试未到场的考生视为自动放弃报考资格。
(三)考试
1.笔试。笔试人数原则上不得低于该岗位拟招聘人数的3倍,如果考试人数不满足要求,中心则视情况研究是否取消该岗位招聘。
笔试采取闭卷考试方式(因疫情情况实行线上考试),满分为100分,笔试合格分数线为60分。达到合格分数线方可进入面试。笔试具体安排将在我单位门户网站发布。
2.面试。对于通过笔试合格分数线的应聘人员,按该岗位1:5的比例确定面试人员。不足1:5的,按实际人数进行面试。如遇末位同分情况,一并进入面试。面试以听取考生陈述、回答考官提问的方式对其进行综合评价,总分为100分。面试人员名单和面试安排将在我单位门户网站发布。
(四)考察和体检
考生面试成绩不低于70分方可被确定为考察对象。各岗位按照综合成绩(笔试成绩×40%+面试成绩×60%)从高到低的顺序等额确定体检和考察人选,组织体检和考察。考察包括复查资格条件、了解现实表现、查阅人事档案等。体检按照《公务员录用体检通用标准(试行)》执行。考察对象因个人原因主动放弃应聘或未通过考察的,按照综合成绩排序依次递补。考察对象名单将在本单位门户网站发布。
(五)拟聘用人员公示
根据综合成绩、考察情况、体检结果,经本单位党组织集体研究后确定拟聘用人员,名单将在中央和国家机关所属事业单位公开招聘服务平台、中国地质调查局门户网站以及我单位门户网站进行公示。公示时间为7个工作日。
(六)办理聘用手续
公示期满没有异议的,按相关规定办理聘用手续,签订聘用合同。
(七)试用期
按规定实行试用期制度,试用期包含在聘用合同期限内。试用期满考核合格的,正式聘用;不合格的,取消聘用。
五、其它事项
1.聘用人员入职后按事业单位编制人员管理,相关工资待遇等按国家和本单位有关政策规定执行。
2.应聘人员应保证所提供的各种材料真实、准确,招聘过程中如发现有弄虚作假、舞弊等行为,一经查实,立即取消考试资格及聘用资格。
3.公开招聘有关信息向社会公布,请应聘人员及时关注网站相关信息,对未通过资格审查、笔试或面试者,不再单独通知。
联 系 人:罗老师
联系电话:010-62060010
电子邮箱:agrsrenshichu@163.com
单位网址:http://www.agrs.cgs.gov.cn/
通讯地址:北京市海淀区学院路31号航遥中心
自然资源实物地质资料中心是中国地质调查局直属公益一类事业单位,是国家级实物地质资料馆藏机构。主要承担全国重要性、典型性和代表性实物地质资料采集、保存、处理、数字化、使用、信息共享和研究工作,支撑自然资源部实物地质资料管理,指导省级实物地质资料馆藏机构业务建设,并向社会提供公益性服务和科学普及工作。
根据工作需要,现面向社会公开招聘工作人员13人,其中应届毕业生12人,在职人员1人。有关事宜公告如下。
一、招聘对象
1.2023年应届毕业生(非定向)、近两年(截至入职前)获得国(境)外学历学位的留学生。
2.具有高级专业技术任职资格,45周岁以下具有相关工作经历的在职人员。
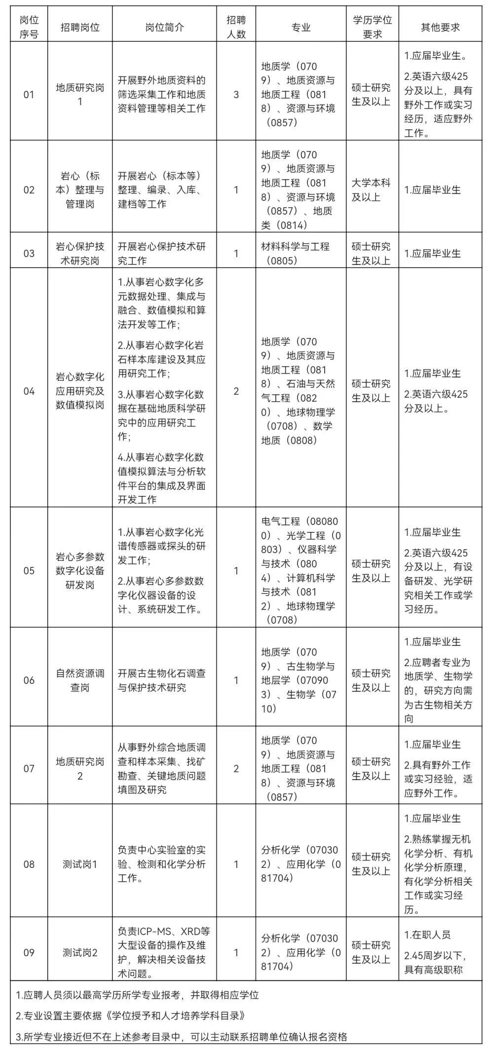
二、招聘岗位
三、报考条件
(一)具有中华人民共和国国籍;
(二)遵守宪法和法律;
(三)具有良好的品行;
(四)岗位所需的专业条件;
(五)适应岗位要求的身体条件;
(六)岗位所需的其他条件;
(七)符合国家有关部门或招聘单位驻地关于接收应届毕业生或在职人员的有关规定。
(八)具有下列情形之一的人员不得报考:
1.因犯罪受过刑事处罚的。
2.曾被开除党籍、公职的。
3.曾在各级公职人员招考中被认定有舞弊等严重违反考试录用纪律行为,还在禁考期的。
4.被依法列入失信联合惩戒对象名单的。
5.曾有学术不端等不良行为的。
6.聘用后构成回避关系的。
7.法律法规规定不得报考的其他情形的。
四、招聘安排
(一)报名
1.报名时间: 公告发布之日起至2022年12月22日。
2.报名方式:请于报名期限内登录“自然资源部中国地质调查局直属事业单位公开招聘系统”(网址: http://gkzp.cgs.gov.cn/zkptPC,推荐使用Chrome、火狐浏览器登录),仔细阅读注意事项,按照系统要求浏览招考岗位并选择报名。
(二)资格审查
对报名人员的资格条件进行审查,通过资格审查人员名单在本单位门户网站发布。招聘过程中发现资格不符情况,一律取消应聘资格。
(三)考试
公开招聘社会在职人员采取面试,共1个岗位。公开招聘应届毕业生采取笔试和面试,共计8个岗位。考试人数原则上不低于该岗位拟招聘人数的3倍,如考试人数不满足要求,则视情况研究是否取消该岗位招聘。
1.应届毕业生笔试
通过资格审查人员符合开考比例进入笔试。笔试采取在线测试,根据各岗位所需专业情况,共设置2套题目。地质研究岗1、岩心(标本)整理与管理岗、岩心数字化应用研究及数值模拟岗、自然资源调查岗、地质研究岗2设置1套地质学专业题;岩心保护技术研究岗、岩心多参数数字化设备研发岗、测试岗1等其余岗位设置1套综合测试题,包括职业能力测试和主观测试两部分。笔试采用百分制,合格分数线60分。
2.面试人员确定
社会在职人员通过资格审核后符合开考比例直接进入面试,对于通过笔试合格分数线的应届毕业生,每个岗位按照1:5的比例和笔试成绩由高到低的顺序确定面试人选。如各岗位有考生主动放弃面试机会,则按该岗位成绩由高到低的顺序依次递补;如遇末位同分情况,一并进入面试。面试人选少于规定比例人数的岗位,按实际人数进行面试。确定面试人员后,通过中心门户网站发布面试人员名单。面试满分为100分,合格分数线为80分,内容主要测试应聘人员的专业知识、业务能力、沟通协调、口头表达等。
(四)考察
按照笔试成绩和面试成绩各占4:6的比例确定综合成绩(招聘在职人员的岗位面试成绩即为综合成绩),按照综合成绩由高到低的顺序等额确定考察对象。考察对象名单在在本单位门户网站发布。考察对象因个人原因主动放弃应聘或未通过考察的,由我单位党委研究确定是否递补。
(五)体检
组织考察对象进行体检,体检标准参照国家规定的公务员录用体检通用标准执行。
(六)拟聘用人员公示
根据综合成绩、考察情况、体检结果,经本单位党组织集体研究后确定拟聘用人员,并在招聘公告发布范围内进行公示,公示期不少于7个工作日。
(七)办理聘用手续
公示期满没有异议的,按相关规定办理聘用手续,签订聘用合同。
(八)试用期
按规定实行试用期制度,试用期包括在聘用合同期限内。试用期满考核合格的,正式聘用;不合格的,取消聘用。
五、其他事项
(一)聘用人员入职后按事业单位编制人员管理,相关工资待遇等按国家和本单位有关政策规定执行。
(二)应聘人员应保证所提供的各种材料真实、准确,招聘过程中如发现有弄虚作假、舞弊等行为,一经查实,立即取消考试资格及聘用资格。
(三)公开招聘有关信息向社会公布,请应聘人员及时关注网站相关信息,对未通过资格审查、笔试或面试者,不再单独通知。
(四)公开招聘工作严格执行回避制度,未如实报告亲属在中心工作情况的,一律取消应聘资格。
(五)中心为此次招聘的工作人员办理燕郊户口。
联系人及电话:
赵老师 010-61598274 15832640976
汤老师 010-61598274 18600097809
单位网址:http://www.gsc.cgs.gov.cn/
通讯地址:河北省三河市燕郊经济技术开发区燕灵路245号
邮 编:065201
自然资源实物地质资料中心
2022年11月25日
中国地质调查局地学文献中心(中国地质图书馆)是中国地质调查局直属正局级公益一类事业单位,主要承担地球系统科学和自然资源文献资源保障与服务、情报分析与研究、成果评价、科学技术普及、地质文化研究和期刊编辑出版与发行等工作,并向社会提供公益服务。
根据工作需要,现面向2023年应届毕业生公开招聘工作人员3人,有关事项公告如下。
一、招聘对象
2023年全国应届毕业生(非定向)。入学前签订了定向培养协议的定向生或委托培养协议的委培生不属于本次招聘范围。京内生源指已具有北京市常住户口的应聘人员,不含北京高校集体户口,京外生源需符合办理进京落户政策规定的条件。
二、招聘岗位
三、报考条件
(一)具有中华人民共和国国籍;
(二)遵守宪法和法律;
(三)具有良好的品行;
(四)岗位所需的专业条件;
(五)适应岗位要求的身体条件;
(六)岗位所需的其他条件;
(七)符合国家有关部门或北京市关于接收非本地生源毕业生的有关规定。
(八)具有下列情形之一的人员不得报考:
1.因犯罪受过刑事处罚的。
2.曾被开除党籍、公职的。
3.曾在各级公职人员招考中被认定有舞弊等严重违反考试录用纪律行为,还在禁考期的。
4.被依法列入失信联合惩戒对象名单的。
5.曾有学术不端等不良行为的。
6.聘用后构成回避关系的。
7.法律法规规定不得报考的其他情形的。
四、招聘安排
(一)报名
1.报名时间:自公告发布之日起至2022年12月8日。
2.报名方式:请于报名期限内登录“自然资源部中国地质调查局直属事业单位公开招聘系统”(网址: http://gkzp.cgs.gov.cn/zkptPC,推荐使用Chrome、火狐浏览器),仔细阅读注意事项,按照系统要求浏览招考岗位并选择报名。
(二)资格审核
招聘单位根据岗位要求进行资格审核,通过资格审查人员名单在本单位门户网站发布。招聘过程中发现资格不符情况,一律取消应聘资格。
(三)考试
通过资格审查的人数与招聘人数的比例达到3:1方可开考,达不到该比例的,在考试开始前视情况研究决定是否取消该岗位招聘。
1.笔试。通过资格审查人员符合开考比例进入笔试,笔试采用百分制,合格分数线60分,具体安排另行通知。(仅限博士研究生报考的岗位不参加笔试,通过资格审查人员直接进入面试)。
2.面试。对于通过笔试合格分数线的应聘人员,每个岗位按照1:5的比例和笔试成绩由高到低的顺序确定面试人选。面试人选少于规定比例人数的岗位,按实际人数进行面试。若某岗位有考生主动放弃面试机会,则按该岗位成绩由高到低的顺序依次递补;如遇末位同分情况,一并进入面试。面试人员名单在本单位门户网站发布。
面试主要测试应聘人员适应岗位要求的专业素质和实际工作能力,将根据疫情防控要求灵活组织进行,具体时间、地点、形式届时通知。面试成绩应达到80分(含)以上,方可进入考察和体检。
(四)考察
招聘岗位实行等额考察,按照应聘人员的综合成绩(笔试、面试成绩各占50%,仅限博士研究生报考的岗位,面试成绩即综合成绩)由高到低确定体检和考察人选,人选名单通过文献中心网站公布。考察对象因个人原因主动放弃或未通过考察的,由地学文献中心视情况研究是否进行递补(如果递补则按照综合成绩排序依次递补)。
(五)体检
体检须在地学文献中心指定的医院或体检机构进行,体检标准参照国家规定的公务员录用体检通用标准执行。
(六)拟聘用人员公示
根据综合成绩、考察情况、体检结果,经中心党委集体研究后确定拟聘用人员,并在招聘公告发布范围内进行公示,公示期不少于7个工作日。
(七)办理聘用手续
公示期满没有异议的,按相关规定办理聘用手续,签订聘用合同。
(八)试用期
按规定实行试用期制度,试用期包括在聘用合同期限内。试用期满考核合格的,予以正式聘用;不合格的,取消聘用。
五、注意事项
(一)聘用人员入职后按事业单位编制人员管理,相关工资待遇等按国家和本单位有关政策规定执行。
(二)应聘人员应保证所提供的各种材料真实、准确,招聘过程中如发现有弄虚作假、舞弊等行为,一经查实,立即取消考试资格及聘用资格。
(三)请密切关注中央和国家机关所属事业单位公开招聘服务平台、中国地质调查局门户网站、文献中心门户网站,及时掌握有关信息对未通过资格审查、笔试或面试者,不再单独通知。
联 系 人:张老师、陈老师
联系电话:66554869、66554872
电子邮箱:zgdztsg2023@126.com
单位网址:http://www.cgl.org.cn/
通讯地址:北京市海淀区学院路29号(邮编:100083)
北京探矿工程研究所是自然资源部中国地质调查局直属科研单位,主要承担钻探理论研究和前沿技术工艺与装备研发,承担深地深海探测、能源资源调查和浅层绿色勘查的钻探任务与工程示范,开展钻探科技成果转化与推广应用,向社会提供公益性服务。根据工作需要,现面向社会公开招聘应届毕业生9人。有关事宜公告如下。
一、招聘对象
2023年国内应届毕业生(非定向)。应届毕业生在校期间应为非在职人员,京外生源需符合办理进京落户政策规定的条件。
二、招聘岗位
三、报考条件
(一)具有中华人民共和国国籍;
(二)遵守宪法和法律;
(三)具有良好的品行;
(四)岗位所需的专业条件;
(五)适应岗位要求的身体条件;
(六)岗位所需的其他条件;
(七)符合国家有关部门或招聘单位驻地关于接收应届毕业生或在职人员的有关规定。
(八)具有下列情形之一的人员不得报考:
1.因犯罪受过刑事处罚的。
2.曾被开除党籍、公职的。
3.曾在各级公职人员招考中被认定有舞弊等严重违反考试录用纪律行为,还在禁考期的。
4.被依法列入失信联合惩戒对象名单的。
5.曾有学术不端等不良行为的。
6.聘用后构成回避关系的。
7.法律法规规定不得报考的其他情形的。
四、招聘安排
(一)报名
1.报名时间: 公告发布之日起至2022年12月8日。
2.报名方式:请于报名期限内登录“自然资源部中国地质调查局直属事业单位公开招聘系统”(网址: http://gkzp.cgs.gov.cn/zkptPC,推荐使用Chrome、火狐浏览器登录),仔细阅读注意事项,按照系统要求浏览招考岗位并选择报名。
(二)资格审查
对报名人员的资格条件进行审查,通过资格审查人员名单在我单位门户网站发布。招聘过程中发现资格不符情况,一律取消应聘资格。
(三)考试
考试人数原则上不得低于该岗位拟招聘人数的3倍,如果考试人数不满足要求,我单位可视情况研究是否取消该岗位招聘。
1.笔试。通过资格审查人员符合开考的进入笔试。笔试满分100分,合格分数线为60分。笔试安排另行通知。
2.面试。对于通过笔试合格分数线的应聘人员,每个岗位按照1:5的比例和笔试成绩由高到低的顺序确定面试人选。面试人选少于规定比例人数的岗位,按实际人数进行面试。若某岗位有考生主动放弃面试机会,则按该岗位笔试成绩由高到低的顺序依次递补;如遇末位同分情况,一并进入面试。面试人员名单在我单位门户网站发布。面试满分为100分,合格分数线60分。面试主要测试应聘者的语言表达能力、逻辑思维能力、基础知识能力、专业水平能力、沟通协调能力等。面试环节根据需要增设专业知识或技能测试。
(四)考察
按照笔试成绩和面试成绩各占50%的比例确定综合成绩,按照综合成绩由高到低的顺序等额确定考察对象。考察对象名单在我单位门户网站发布。考察对象因个人原因主动放弃应聘或未通过考察的,按照综合成绩排序依次递补。
(五)体检
我单位组织考察对象进行体检,体检标准参照国家规定的公务员录用体检通用标准执行。
(六)拟聘用人员公示
根据综合成绩、考察情况、体检结果,经所党委集体研究后确定拟聘用人员,并在招聘公告发布范围内进行公示,公示期不少于7个工作日。
(七)办理聘用手续
公示期满没有异议的,按相关规定办理聘用手续,签订聘用合同。
(八)试用期
按规定实行试用期制度,试用期包括在聘用合同期限内。试用期满考核合格的,正式聘用;不合格的,取消聘用。
五、其它事项
(一)聘用人员入职后按事业单位编制人员管理,相关工资待遇等按国家和我单位有关政策规定执行。
(二)应聘人员应保证所提供的各种材料真实、准确,招聘过程中如发现有弄虚作假、舞弊等行为,一经查实,立即取消考试资格及聘用资格。
(三)公开招聘有关信息向社会公布,请应聘人员及时关注网站相关信息,对未通过资格审查、笔试或面试者,不再单独通知。
联 系 人:黄老师
联系电话:010-82321072
电子邮箱: hrbjiee@163.com
单位网址:http://www.bjiee.cgs.gov.cn
通讯地址:北京市海淀区学院路29号探工楼302室
中国地质科学院郑州矿产综合利用研究所成立于1978年,是自然资源部中国地质调查局直属正局级科研机构,是国家非金属矿资源综合利用工程技术研究中心依托单位,主要承担矿产综合利用评价、综合地质调查、生态地质调查与修复示范,综合利用技术创新和标准化工作,开展科技成果转化与推广应用,向社会提供相关公益性服务。
根据研究所业务发展需要,现面向社会公开招聘工作人员13名,其中应届毕业生12名,在职人员1名。有关事宜公告如下:
一、招聘对象
1.2023年应届毕业生(非定向)、近两年(截至入职前)获得国(境)外学历学位的留学生。
2.具有相关工作经历的在职人员(含博士后)需满足以下条件之一:(1)硕士研究生学历(35岁以下);(2)硕士研究生学历且具有中级专业技术职务任职资格(40周岁以下);(3)博士研究生学历(40周岁以下);(4)具有高级专业技术职务任职资格(45周岁以下)。
二、报考条件
(一)具有中华人民共和国国籍;
(二)遵守宪法和法律;
(三)具有良好的品行;
(四)具备岗位所需的专业条件;
(五)适应岗位要求的身体条件;
(六)岗位所需的其他条件;
(七)符合国家有关部门或招聘单位驻地关于接收应届毕业生或在职人员的有关规定。
(八)具有下列情形之一的人员不得报考:
1.因犯罪受过刑事处罚的。
2.曾被开除党籍、公职的。
3.曾在各级公职人员招考中被认定有舞弊等严重违反考试录用纪律行为还在禁考期的。
4.被依法列入失信联合惩戒对象名单的。
5.曾有学术不端等不良行为的。
6.聘用后构成回避关系的。
7.法律法规规定不得报考的其他情形的。
三、招聘岗位
四、招聘安排
(一)报名
1.报名时间:自公告发布之日起至2022年12月20日,逾期不予受理。
2.报名方式:请于报名期限内登录“自然资源部中国地质调查局直属事业单位公开招聘系统”(网址: http://gkzp.cgs.gov.cn/zkptPC,推荐使用Chrome、火狐浏览器登录),仔细阅读注意事项,按照系统要求浏览招考岗位并选择报名。
(二)资格审查
报名结束后,我单位将按照招聘条件对应聘人员进行资格审查,通过资格审查人员名单在我单位官网公布。招聘过程中发现资格不符情况,一律取消应聘资格。
(三)考试
考试人数原则上不得低于岗位拟招聘人数的3倍,不足3倍的,我单位视情况研究决定此岗位招聘事宜。(含只需面试的岗位)
1.考试采取笔试、面试两种方式,笔试分数与面试分数各占总成绩的50%。其中岗位1、2、4、6、7、9、10、12不笔试,面试成绩为最终考试成绩;岗位3、5、8、11、13需同时进行笔试和面试。
2.笔试。采用闭卷考试,主要测试应聘人员的专业知识、业务能力和工作技能等,满分100分, 合格分数线60分。时间、地点另行通知。
3.面试。笔试成绩60分以上的应聘人员,每个岗位按照1:5的比例和笔试成绩由高到低的顺序确定面试人选。面试人选不足1:5比例的岗位,按实际人数进行面试。
通过资格审查的岗位1、2、4、6、7、9、10、12博士研究生和高级专业技术人员达到开考比例1:3的,所有人员直接进入面试环节。
若某岗位有考生主动放弃面试机会,则按该岗位成绩由高到低的顺序依次递补;如遇末位同分情况,一并进入面试。
面试分为自我陈述和提问回答两部分,主要考察应聘人员的业务能力、综合分析能力、应变能力、综合素质等,满分100分, 合格分数线80分。面试人员名单在我单位官网公布。时间、地点另行通知。
(四)考察
面试成绩80分以上的应聘人员方可被确定为考察对象,各招聘岗位按照总成绩由高到低等额确定考察人选。考察对象名单在我单位官网公布,并按照有关规定和程序对考察对象进行考察。考察对象因个人原因主动放弃应聘或未通过考察的,按照综合成绩排序依次递补。
(五)体检
我单位组织考察对象进行体检,体检标准参照国家规定的公务员录用体检通用标准执行。
(六)拟聘用人员公示
拟聘人员名单将在中央和国家机关所属事业单位公开招聘服务平台、中国地质调查局门户网站及研究所门户网站进行公示,公示期不少于7个工作日。
(七)办理聘用手续
公示期满无异议的,按相关规定办理聘用手续,签订聘用合同。
(八)试用期
按规定实行试用期制度,试用期包括在聘用合同期限内。试用期满考核合格的,正式聘用;考核不合格的,取消聘用。
五、其他
1.聘用人员工资待遇按照事业单位和本单位相关政策规定执行。
2.应聘人员应保证所提供的各种材料真实、准确,招聘过程中如发现有弄虚作假、舞弊等行为,一经查实,立即取消考试资格及聘用资格;对已经聘用的人员,解除聘用合同,予以清退。
3.公开招聘有关信息向社会公布,请应聘人员及时关注网站相关信息,对未通过资格审查、笔试或面试者,不再单独通知。
4.应聘人员在应聘工作过程中发生的费用自理。
六、联系方式
联 系 人:闫老师、李老师
联系电话:0371-68615399,68632016
18624911822,13838126460
电子邮箱:zzsrsc@163.com
单位网址:www.imu.cgs.gov.cn
通讯地址:郑州市陇海西路328号
中国地质科学院矿产综合利用研究所是中国地质调查局直属正局级单位,主要承担矿产资源综合利用技术研发,承担基础性、公益性地质调查任务,承担战略性矿产调查评价,承担以稀土为重点的“三稀”矿产资源开发利用,承担矿山生态调查与修复,开展科技成果转化和产业化推广,向社会提供公益性服务。根据工作需要,现面向社会公开招聘工作人员15名,有关事宜公告如下。
一、招聘对象
1. 2023年国内应届毕业生(非定向)、近两年(截至入职前)获得国(境)外学历学位的留学生。
2. 年龄35周岁以下,具有相关工作经历的在职人员(含博士后)。具有中级专业技术职务任职资格或博士学历学位年龄放宽至40周岁,具有高级专业技术职务任职资格年龄放宽至45周岁。
二、招聘岗位
见附件。
三、报考条件
(一)具有中华人民共和国国籍;
(二)遵守宪法和法律;
(三)具有良好的品行;
(四)岗位所需的专业条件;
(五)适应岗位要求的身体条件;
(六)岗位所需的其他条件;
(七)符合国家有关部门或招聘单位驻地关于接收在职人员的有关规定。
具有下列情形之一的人员不得报考:
(一)因犯罪受过刑事处罚的。
(二)曾被开除党籍、公职的。
(三)曾在各级公职人员招考中被认定有舞弊等严重违反考试录用纪律行为尚在禁考期的。
(四)被依法列入失信联合惩戒对象名单的。
(五)曾有学术不端等不良行为的。
(六)聘用后构成回避关系的。
(七)法律法规规定不得报考的其他情形的。
四、招聘安排
(一)报名
1.报名时间:自公告发布之日起至2022年12月8日。
2.报名方式:请于报名期限内登录“自然资源部中国地质调查局直属事业单位公开招聘系统”(网址:http://gkzp.cgs.gov.cn/zkptPC,推荐使用Chrome、火狐浏览器登录),仔细阅读注意事项,按照系统要求浏览招考岗位并选择报名。
(二)资格审查
根据招聘条件和招聘岗位要求,对报名人员的学历、专业、职称、科研业绩等情况进行资格审查,通过资格审查人员名单、考试人员名单在所门户网站进行公示,公示7个工作日,请报名人员务必确保通信畅通。
(三)考试
通过资格审查而笔试未到场的考生视为自动放弃报考资格,考试采取笔试、面试两种方式。考试人数原则上不得低于该岗位拟招聘人数的3倍,如果考试人数不满足要求,招聘单位则视情况研究是否取消该岗位招聘。
1、笔试:内容为综合能力测试,总分100分,合格分数线60分。根据笔试成绩,按1∶5的比例从高到低确定面试人员。不足1∶5的,按照实际人数开展面试。若某岗位有考生主动放弃面试机会,则按该岗位成绩由高到低的顺序依次递补;如遇末位同分情况,一并进入面试。进入面试人员名单、时间地点等信息将在中国地质科学院矿产综合利用研究所门户网站公示。
2、面试:分为考生陈述和回答问题两部分,主要考核应聘人员的业务基础知识、综合分析能力、组织协调能力、应变能力、业务工作能力和岗位综合素质,时间不超过10分钟,总分为100分,合格分数线80分。
(四)考察
各岗位按照综合成绩(笔试成绩*50%+面试成绩*50%)从高到低的顺序等额确定考察人选,考察对象因个人原因主动放弃应聘或未通过考察的,按照综合成绩排序依次递补。考察对象名单在所门户网站发布。
(五)体检
考察对象需到指定医院进行体检,体检标准参照国家规定的公务员录用体检通用标准执行。
(六)拟聘用人员公示
根据综合成绩、考察情况、体检结果,经本单位党组织集体研究后确定拟聘用人员,并在中央和国家机关所属事业单位公开招聘服务平台、中国地质调查局门户网站以及所门户网站进行公示,公示期不少于7个工作日。
(七)办理聘用手续
公示期满如无异议,按相关规定办理聘用手续,签订聘用合同。受聘人员按规定实行试用期制度,试用期满考核合格者正式聘用。
五、其他事项
(一)聘用人员入职后按事业单位编制人员管理,相关工资待遇等按国家和本单位有关政策规定执行。
(二)应聘人员应保证所提供的各种材料真实、准确,招聘过程中如发现有弄虚作假、舞弊等行为,一经查实,立即取消考试资格及聘用资格。
(三)公开招聘有关信息向社会公布,请应聘人员及时关注网站相关信息,对未通过资格审查、笔试或面试者,不再单独通知。
六、联系方式
咨询电话:028-85592157
联 系 人:陈老师
邮 箱:xingwei@mail.cgs.gov.cn
单位网址:http://www.imumr.cgs.gov.cn/
单位地址:四川省成都市二环路南三段五号人南大厦A座
邮 编:610041
中国地质科学院矿产综合利用研究所
2022年11月25日
微信扫一扫
关注该公众号