![]()
香港中文大学社会学博士,中山大学博雅学院副教授,主要研究:文化社会学、社会学理论、政治社会学、中国的现代性。译有《话语和社会心理学:超越态度和行为》、《产出和货币角色》等作品。[图源:中山大学搜狐号]
![]()
内容提要
晚近“新革命史”的历史叙述重新引发对新中国成立后的前三十年的国家与社会关系的研究关注,且明确挑战迄今仍具强烈影响力的集权主义模式,但尚未提供较为详细的替代性的国家与社会关系的理论框架,也忽略了社会科学背景下的海外中国研究的学术积累。本文系统梳理了海外中国研究的相关进展,对有关理论概念进行了批判性的辨析和评述,指出这些研究都从不同角度挑战了集权主义模式,这是可与“新革命史”引发共鸣的地方。基于这一系统的述评,本文特别指出,国家与社会互动互构模式是迄今最好的解释框架,但需要整合国家能力模式与其他国家理论。本文的探讨将为更具整合性的国家与社会关系理论框架提供基础,而这将是超越集权主义模式的最佳路径,也将为“新革命史”等历史叙述提供理论参照。
一、引言
晚近十余年来,新中国成立后的前三十年(以下简称“前三十年”),特别是20世纪50年代的历史,逐渐成为学界研究的热点。基于笔者有限的观察,这一新动向目前主要是由中国近现代史学界推动的。相关研究主要关注的是新中国成立初期的社会史和文化史,而不是作为宏大叙事的政治史,研究方式也往往采取地方史和微观史的视角。得益于档案文献的不断开放和方法论的更新,这些研究往往能以细腻的笔触去呈现当时日常生活的种种细节。正是对这些日常生活的细致刻画,使得一些学者能够发现当时社会生活的不少“灰色地带”(张济顺,2012),进而挑战传统的历史叙事模式。专注于20世纪50年代上海城市史的张济顺在最近的数篇文章中提出“新革命史”的概念,并认为这一历史叙事有利于超越旧的革命史叙事、现代化叙事和集权主义叙事(张济顺,2015)。“新革命史”的说法和不少观点确实给人耳目一新的印象,其在相当程度上也涉及对新中国成立初期的国家与社会关系的再思考,但或许是由于学科边界的缘故,“新革命史”的论述似乎未提及主要以社会科学为学科背景的相关海外中国研究已经取得的相关进展。此外,“新革命史”仍然缺乏较为详细的概念辨析和理论思考,而更多体现为历史个案研究。本文的目的在于系统梳理相关的海外中国研究的学术积累与进展,其中可以与“新革命史”论述引发共鸣的地方,就在于其从不同的角度系统挑战了集权主义模式。通过这一梳理,我们将激活学科之间的对话与融合,并且提供一种超越具体历史叙述的理论思考的可能性。
![]()
“前三十年”和“后三十年”这种说法大体是在新中国成立六十周年前后流行开来的,它指的是,以 1979 年为界,可将新中国从 1949 年到 2009 这六十年的历史分为前后各三十年,大体对应前改革开放时期和后改革开放时期。图为1978年第十一届三中全会表决场景。[图源:光彩]
尽管国内学界已有类似的文献梳理(如周晓虹,2010),但本文关注的主要限于国家与社会关系这个维度,在时间段上也限制在“前三十年”。另外,本文也将引入晚近研究的一些新进展,特别是“国家能力模式”,本文的目的不在于介绍研究进展,而更侧重于从国家与社会关系这个维度来审视相关研究提供的理论概念,并进而提出新的国家与社会关系的概念建构之方向。本文希望这样的讨论能够为“新革命史”以及其他的新中国成立初期的历史叙述提供一定的理论参照。
这一梳理之所以必要的另一个原因,是集权主义模式仍然是影响甚广的对“前三十年”的国家性质以及国家与社会关系的理论解释框架。不少民众仍然是透过集权主义的眼镜来审视和想象毛泽东时代的中国,而在中外学术文章中也不乏用集权主义来指称毛泽东时代的中国社会(如Chen and Deng,1995;黎安友,2007)。正因为这一概念的广泛影响,我们今天仍有必要在学理的层次上来反思这一概念的适用性问题。这特别需要我们将相关讨论落实到具体的社会科学与历史学的实证研究之上。
此外,正如魏昂德(Andrew Walder)所言,中国研究领域同东欧研究领域一样,目前更关注改革开放之后中国社会之变迁,但如果忽略以往研究的成果,我们就难以弄清楚新的研究视角到底对中国研究有什么贡献。改革开放之后的政治社会变迁“在根本上不同于过去20年所描述的国家与社会关系形式,还是不过是同一趋势的延续?如果是不同的,什么导致了这种不同?熟悉这一领域的学者不无理由怀疑这些新的术语不过是新瓶装旧酒,复述过去对基层政治的看法”(魏昂德,1999:67)。对这些问题的回答,也同样需要强化对“前三十年”以及相关学术讨论的了解,这将有利于我们对改革开放前后的国家与社会关系之断裂与延续进行全面的思考。
本文将对相关海外中国研究的进展放置在国家与社会关系这个框架下予以简要的述评,最后提出可能的国家与社会关系理论建构的方向。必须声明的是,本文对集权主义模式的反思,仅仅着眼于社会科学与历史学层面上的关于国家与社会关系的实证研究与相关中层理论的讨论,而不涉及与集权主义争论相关的政治哲学的讨论。此外,本文着眼的是“前三十年”在整体上的国家与社会关系的讨论,而不涉及对具体历史事件的评价。
二、对集权主义模式的理论反思
集权主义这一概念最初是墨索里尼执政时期的一种政治口号,而非一种政治分析概念。在20世纪四五十年代,这一概念主要被用来描述纳粹德国。在“冷战”开启之后,被越来越广泛地应用于对斯大林时期的苏联的历史研究与政治学研究。乔治·奥威尔(George Orwell)的《1984》则用文学的方式表述这一意象,并令其更加深入人心(Geyer and Fitzpatrick,2009)。由于新中国一度以苏联为全面学习的样板,及其意识形态上与苏联的历史关联,毛泽东时代的中国往往被贴上集权主义国家的标签。由于“冷战”这一历史背景,批评者认为这一概念承载了太多的意识形态因素而缺乏足够的客观性,这一概念甚至就是“冷战”史的内在线索(Gleason,1995)。
如何界定集权主义这一概念,本身就众说纷纭。比较有影响力的界定是出自美国政治学家弗里德里希(Carl Friedrich)。他认为集权主义政体包括以下一些要素:一个大一统的意识形态;一个执着于该意识形态的单一政党(通常由一个人即独裁者来领导);充分发展的秘密警察;还有三种垄断,包括对大规模通讯、军事武器和一切组织(包括经济组织)的垄断型控制(吉登斯,1998:367)。尽管不同学者的概念界定各不相同,但大体呈现出的集权主义国家的形象是一个高度一体化(monolithic)的国家与社会,或者说根本就不存在社会,而是由国家吞噬了社会。正如吉登斯所说,集权主义认为“存在一个全面渗透的国家,民众的需要和愿望被置于武断专横的国家权威当局的政策之下”(吉登斯,1998:348),而1991年的一本俄文版的哲学词典则将集权主义界定为“集权主义是一种社会政治系统,其特点是国家对社会组织生活与私人生活的所有层面进行无孔不入的专横介入”(Geyer etal.,2009:12-13)。这样一些界定传递的都是前述意涵。整体来说,吉登斯认为弗里德里希对集权主义概念的界定是准确而有用的。但是,他认为,集权主义不能用来指称一种国家类型,比如它不必用来指一般意义上的苏维埃风格的国家。它指的只是一种统治类型,而且在大的方面并不稳定(吉登斯,1998:352-353)。
![]()
The Nation-state and Violence 1987年版书封。
我们在后面会看到,很多相关研究并不支持吉登斯对集权主义概念有所保留的支持。本文认为,吉登斯对集权主义概念的支持可能是基于一种高度一体化的国家观,而这一点是值得斟酌的。对此,另一位社会理论家就提出不同的看法。在布迪厄看来,集权主义的概念是一种术语蔽障,它遮蔽了苏维埃模式社会中的实际情况。因为在这种社会中虽然确实存在压迫,但社会的张力始终存在,并具有影响。他以路易十四时代专制王朝宫廷社会的状况为例指出,所谓“绝对权力”的拥有者本人也必须置身于这一场域,受制于场域的逻辑。在布迪厄的术语体系中,国家作为一种政治场域,始终存在着各种相互对抗的趋势,场域是在这样一个对抗过程中而不断发展变迁的(布迪厄、华康德,1998:299)。换言之,即便在所谓的“集权主义国家”里,权力格局也不可能是高度一体化的。布迪厄的这种说法,实际上与美国政治学家米格达尔(Joel Migdal)提出的“社会中的国家”理论所强调的社会的多元化有一致之处(Migdal,2001)。米格达尔认为,我们不应将国家视为单一整体,而应对国家进行分解分析,不应只关注国家的上层领导与组织,同时也需要关注边缘地带的国家与社会的互动。国家的有效性取决于它与社会之间的关联,国家几乎从来就无法自主于社会力量之外,国家的触角有其限度。国家与社会始终处于一种冲突之中,而且社会内部也存在各种各样的斗争,在这样的斗争之中,国家并非总能占据上风(米格达尔,2009:33)。就此而言,集权主义模式提供的是一种静态的,整齐划一的国家观,而布迪厄和米格达尔都赞成国家处于一种动态的生成(becoming)过程之中,而且国家与社会并非高度一体化的。
集权主义预设了一个高度有效的强国家的存在。与此相关,霍尔(John Hall)等曾指出,由于集权主义国家寻求控制而不是合作,喜欢统治社会关系被原子化的人口,而不是同自治性市民社会的多元团体一起工作,这样的国家不可能成为高度有效的生产者(霍尔、艾坎伯雷,2007)。换言之,如果我们接纳集权主义概念当中的这些基本理论要素,其推论出来的国家形象与集权主义预设的国家形象可能是有冲突的。集权主义认为在集权国家中存在着高度一元化的意识形态,这种意识形态对社会拥有全面的主宰。对此,英国社会学家特纳(Bryan S. Turner)等人曾专门批驳存在一种全面渗透的主宰性意识形态这一命题(Abercrombie,Hill,and Turner,1980)。这一观点,也得到很多历史学与社会学研究的支持(参见Berezin,1991;Cuomo,1995)。
概而言之,集权主义模式所呈现的国家社会关系凸显了以下特征,即国家与社会的高度一体化、意识形态的高度一元化、人际关系的原子化与强国家高度有效的特质。本文前述的讨论对这几个特征都提出了质疑,而下文将要论述的海外中国研究也基于实证研究对这一集权主义模式提出了批评,并试图提供替代性的理论概念。
三、既有的海外中国研究成果
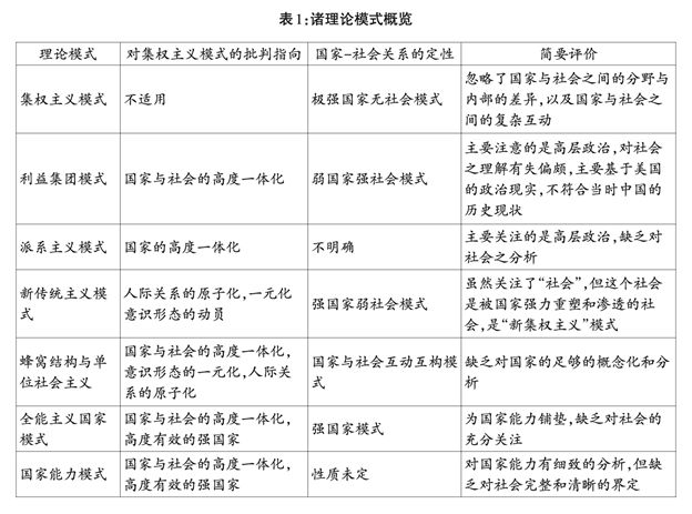
整体来说,早期中国研究的主导框架是集权主义模式。这一模式倾向于认为,中国并不存在独立的社会,社会的各领域都受到国家的控制和影响,社会本身没有自主性,更没有西方意义上的“市民社会”,个体是高度原子化的。在这一模式下,对中国社会本身并没有过多的探讨。评论者认为,这一模式的兴盛主要是因为当时欧美学界对于共产主义国家普遍性的刻板印象,也是因为当时欧美学者掌握的相关研究材料很少,无法进行细致分析,只能做粗放的整体模式定性(陈家建,2010)。例如,在美国社会学界的第一代中国研究学者中,舒尔曼(Franz Schurmann)的经典研究《共产主义中国的意识形态与组织》就更吻合集权主义模式,尽管与一般持有集权主义模式立场的学者不同,他对新中国的转变有较为正面的看法。在他看来,旧的社会体系已完全消失,而中国共产党重建了组织与意识形态,进而重建了社会秩序。同属第一代学者的傅高义,在《共产主义制度下的广州:一个省会的规划与政治(1949-1968)》一书中大体呈现的是与舒尔曼相似的观点,即国家对社会的全面征服,但傅高义也展示了社会中的一些现象,诸如本地官员背离乃至抵制中央政府的指示,较广泛的黑市、移民失控以及其他国家难以有效控制的社会活动(赵文词,1999:40-43)。
后起的研究对集权主义模式的超越, 在于对社会以及普通民众的重新发现,并指出,社会并未被吞噬,普通民众也并不是任由支配的傀儡。这种转向当然特别受益于改革开放以后海外中国研究学者可以直接进入中国进行实证研究,相关的档案材料也更加容易获取。图为海外中国研究系列丛书第二辑。[图源:江苏人民出版社]但是,伴随着中国研究的推进,也有越来越多的学者挑战集权主义模式。其时代背景一方面是中苏之间的论战升级与关系的逐渐恶化,这使得中国研究者意识到不能想当然地将中国与苏联划到一起研究(徐浩然,2011)。与此同时,欧美学界对于社会主义国家分析概念框架也在发生转变(如苏联研究中的利益集团模式的出现与兴起),而对中国社会更深入的了解与更多相关材料的掌握(如不少下乡知青或红卫兵后来去了香港,成为访谈对象)也深化了对中苏差异的认知。欧美学界逐渐发现,中国社会并不等同于苏联东欧模式,更不能简单地被归为集权主义模式(陈家建,2010)。有学者就指出,毛泽东对中国共产党的领导体制并不能与斯大林的统治相提并论,因为毛泽东的统治更多地依赖灌输和说服的心理压力,依靠干部进行严格的个人监督,而不是依靠警察的恐怖手段。此外,在1957年以后,中国共产党有意推行一定的分权化措施,这使得中央官僚计划和控制不像苏联那么突出(汤森、沃马克,2003)。另一方面,中国社会自身的一些历史发展,如“文革”的爆发,更是极大地冲击了对中国社会的认知,这一事件让中国研究者认识到中国政治并非铁板一块,并根本性地动摇了集权主义模式的统治地位。因此,美国中国研究的第二代社会学者如怀默霆(Martin King Whyte)等人就更多地关注国家改造社会之不易,而政府对社会生活的控制还引发不少负面反应。因此,国家无法完全改造社会,而必须与社会建立一定的妥协。第三代社会学者如赵文词,则进一步强化了国家与社会相互渗透的观念(赵文词,1999),并且更自觉地将理论融汇到对中国国家与社会关系的研究之中。换言之,社会并非被动接受国家之改造,与此同时,社会也在不断地改变国家。赵文词在《一个中国乡村中的道德与权力》中指出,“文革”时期的中国文化系统绝非浑然一体,而是包含了很多不协调甚至相互矛盾的部分(Madsen,1992)。这里面,既有毛泽东思想、刘少奇的务实马克思主义,又有多层面的儒家传统。不过,赵文词在强调这种多元性和不统一的状态时,也指出一种共同文化毕竟是存在的。农村干部的行为就充分呈现了前述事实,也说明国家深受传统中国社会的影响,同时社会也被国家改造。到了第四代社会学者,他们已经开始考虑市民社会对国家的改造了,但这样的讨论关注的主要是改革开放后的中国,故此不在本文的讨论范围之列。上述讨论主要是按照时间线索进行概要介绍,下面我们将集中讨论几种集权主义之外的替代概念模式。我们大体也是按概念出现的时间先后进行论述,但重点将放在对相关理论与概念的辨析之上。正如前述,在20世纪60年代末,苏联和东欧研究中流行利益集团(interest groups)模式。受此影响,中国研究领域也开始追随这一模式,而“文革”的爆发与发展也似乎为这一模式提供了佐证。当时不少学者都将“文化大革命”理解为中国社会各种利益集团间的冲突,而冲突结构则反映了不同群众群体和精英间的不断变动的联盟。关于红卫兵和造反运动更为细致的研究,揭示了拥有不同利益的子群体如何推动造反运动。因此,到20世纪六七十年代,中国研究学界的主流观点是,中国的国家与社会关系中充斥着由于各利益集团争权夺利而导致的种种冲突。强调利益集团模式的学者注意到在权威的运作中有大量的讨价还价和自下而上的影响,并将这些活动类比为民主竞选制下的多元主义政治,甚至称之为“没有选举下的多元主义”(魏昂德,1999:62-63)。对这一模式的常见批评是,这一模式错误地理解了中国的社会关系性质,是透过基于美国经验的社会科学概念来审视毛泽东时代的中国。例如,戴慕珍(Jean C. Oi)就批评说,在当时的中国社会,正式的利益表达机制与公共参与都是很微弱的,因此民众对利益的追求并非通过利益集团这样的正式组织形态,而更多的是诉诸非正式的关系网络(Oi,1985)。学者也认为,利益集团模式可能仍然受到当时影响深远的以美国为标杆的现代化模式的影响,即认为各个国家最终都会殊途同归,走上与美国相同的现代化道路。在此视角下,苏联与中国最终都会出现与美国类似的政治格局。后来的其他理论模式对此提出了严厉的批评。但是,无论如何,这一理论模式动摇了过去的集权主义模式的主导地位,让我们注意到中国社会内部更为复杂多元的一面。与利益集团模式较为相近的观点是派系主义(factionalism)模式,其最早的提倡者有黎安友(Andrew J. Nathan)等学者。派系主义模式同样受到“文化大革命”事件的启发,认为“文化大革命”即是派系政治的产物,而派系主义模式不仅可以解释“文革”这一事件,更是贯穿整个中共政治的基本逻辑。换言之,这些学者认为,中共政治存在着不同派系之间的相互竞争、斗争或结盟,而派系之间的互动直接影响政治决策及其后果。派系主义模式与利益集团模式一样,突破了此前中国政治“铁板一块”的形象,而凸显了多元主义的色彩,将冲突的视角引入对中国政治的分析。但是,派系(faction)与集团(group)这两个概念仍有重要的区别,作为集团,其人员的聚集有更强烈的组织性,制度化程度较高,其遵循的游戏规则甚至就是正式政治过程的一部分(美国政治即是这方面的典范)。与之相对,派系的制度化程度较低,其形成往往系于某个领袖人物,因此领袖人物的离去或倒台往往意味着这个派系的终结,其遵循的游戏规则更不明确,也往往并非正式政治过程明确允许的(Nathan,1973)。因此,派系主义模式相比利益集团模式,会更关注中国社会中的庇护关系、“关系”文化等因素,因而将更多社会因素引入对政治过程的分析,并激发关于非正式政治(informal politics)的讨论,这与本文下面要讨论的新传统主义有相似之处。但是,该模式存在几个明显的缺陷。首先,该模式充斥着一种对权力的狭隘理解,将权力理解为一种零和博弈的过程。其次,这种模型对政治的理解基本将其化约为纯粹物质性的实力政治,而不太考虑理念在政治过程中扮演的角色。更为重要的是,派系主义模型主要关心的是高层政治的“社会”的倾向。新传统主义(neo-traditionalism)是由美国社会学家魏昂德基于其对中国工厂制度的研究而提出的理论概念(魏昂德,1999)。这一理论概念最初源自苏联研究专家乔维特(Ken Jowitt)对苏联社会的描述,但魏昂德赋予它很不同的意涵。乔维特强调苏联政体延续了很多传统的特征,而魏昂德明确表示他所论述的新传统主义与传统无关,而是由共产主义制度体系自身塑造出来的。魏昂德的新传统主义概念与戴慕珍所强调的中国社会中广泛存在的庇护主义(clientelism)在实质上是一致的,因此学界也往往将新传统主义视为庇护主义模式下的一员。庇护主义指的是角色之间的交换关系,是两人之间工具性友谊关系的一种特殊情况,其中占据较高社会经济地位的庇护者(patron)利用其影响力和资源向社会经济地位较低的被庇护者(client)提供保护和利益,作为回报,被庇护者向保护者提供一般性的支持、帮助与忠诚。戴慕珍的这一概念主要是基于她对基层生产队干部的研究。她认为,基层生产队干部面对有限农业收成与各方需求之间的矛盾,会采纳种种策略来获得更多截留,在这一过程中,上层官员、基层官员与普通社员之间形成一种理性共谋,并缔结起庇护关系(纪莺莺,2012)。在庇护主义模型中,民众既不像集权主义模式描述的那样被动无助,也不像利益集团模式所说的类似于自由资本主义社会中的多元政治参与者。集权主义模型将共产主义体制中的控制理解为是正式的、非个人的、自上而下的控制,而庇护主义模式则赋予这种控制更多的灵活性、主观性和个人情感(Oi,1985)。戴慕珍主要关注的是乡村地区,而魏昂德的经验研究对象是城镇工厂,但魏昂德提出的新传统主义概念与庇护主义一样,也是试图批驳当时中国研究领域盛行的集权主义模式与利益集团模式。魏昂德首先指出,集权主义概念所描述的社会有两个特点。第一个特征表现在集权政党及其积极追随者的关系的性质上,不是以个人好恶而是以意识形态信仰为前提的,动员群众不是基于物质利益而是基于心理需求的驱动。第二个特征是人际关系的隔绝,所有不能直接帮助实现集权政党的目标的社会关系一概会遭到清除。魏昂德批评集权主义理论强调的是政治压迫与正式组织化的社会控制,这种理论忽略了这类社会给予个人的正面鼓励,着重于人类的恐惧以及谨慎造成的心理上的畏缩,而新传统主义注重经济与政治权力的结合,也就是集权政党提供的系统性的利益刺激。在这一论述上,新传统主义与苏联史研究中的修正主义模式是有相似之处的。新传统主义模式反对所谓人际关系隔绝以及不符合集权政党的目标的社会联系被清除的说法,而是断定,共产党领导的国家产生了一种丰富的实用性私人关系的亚文化。党的基层组织在忠实的基本群众(loyal clients)里发展出一套固定关系网,以及一套高度制度化的上下互惠关系网(network of patron-client relations),这是共产党意识形态的意料之外的后果。中国革命领导人并没有打算创立一种建立在上下级之间的施恩回报关系网络基础上的新传统主义的权力结构,但由于他们以计划方式来解决难以应付的人口和社会问题,还有新形式的制度所产生的意料之外的结果,他们的理想最终变成了完全两样的现实:一个强大的党政合一国家从无到有地制造出一个在政治与经济上都依附于企业和管理企业的下级政府官员的工人阶级。新传统主义同样认为,共产党领导的国家在每个层面上都渗透着竞争和冲突,但与利益集团模式有根本的区别。新传统主义不同意后者的前提,也就是真正的政治与社会力量是集团力量,而这种力量造就了正式的政治组织机构并通过这些机构来施加自己的影响。新传统主义认为,共产党的组织机构首先是为党进行现实的政治控制而设计的。这一模式不把集团作为政治行为的基本单位,也不将集团联系看作社会结构的基本因素。它是将社会网络而不是集团作为主要的结构性概念。最后,新传统主义不同意共产党领导的国家将与发达的资本主义社会的发展趋向殊途同归。有学者批评魏昂德夸大了新传统主义与历史的断裂。中国的制度绝不像魏昂德说的那样,是一种一般性的制度体系。因为中国的领导人向来对苏联模式持怀疑和保留态度,强调要结合中国的实际情况,所以,中国传统文化的生存空间比魏昂德所说的要大很多。新传统主义没有魏昂德强调的那么“新”,单从共产主义体制的制度结构中寻找解释不能给出一个令人满意的回答。他们认为,更为妥当的做法应像赵文词在《一个中国村庄中的道德与权力》中试图做到的那样,兼顾国家与社会之间的互动,中国基层社会被国家改造,与此同时,国家也深受传统中国社会的影响(李路路、王晓修、苗大雷,2009)。在这方面,许慧文(Vivian Shue)与沃马克(Brantly Womack)提出的理论概念显然要更优。The Reach of the State: Sketches of the Chinese Body Politics 1988年书封
许慧文在其影响深远的《国家的触角》一书中指出,中国的乡村社会具有类似于“蜂窝结构”(honeycomb structure)的特性(Shue,1988)。她批评集权主义理论,认为毛泽东时代的国家渗透和农村社会远比我们想象的要复杂。在国家试图寻求主宰的过程中,往往会引发抵抗,这种抵抗可能是直接的,也可能是间接的或者迂回的。同时,社会中存在着各种亚文化,并仍然深受各种以前的社会结构及相应的文化传统的影响。例如在农村,农民并没有变成无产阶级,家庭仍然是主要的社会纽带,相应的农村文化也保留下来了。许慧文也批评利益集团模式,认为这一模式或许能解释政府事务,但无法解释国家与社会关系,而且它的理论预设是社会的原子化特征,这并不适用于中国社会。许慧文强调中国的乡村与苏联是不一样的,中国的乡村是自给自足的,而不是与城市工业紧密结合的。她认为苏联一直在农村推动城市化,但中国则是将农民束缚在土地上。中国的经济模式与典型的计划经济也有所不同,对地方保护主义是有容忍的,甚至强化了这种地方保护主义的条件。乡村经济的自给自足性以及户籍登记制度等都促成了乡村社会的细胞化,中国的乡村社会就形成一种蜂窝结构。在此背景下,乡村干部与地方社会的紧密关联,使他们或多或少地在施政过程中保护地方利益,进而使得国家政策的推进遭到一定程度的抵制或扭曲。在这方面,乡村干部扮演着类似传统社会乡绅的角色,他们是国家与农民之间的中介,是乡村社群的保护人。正因此,毛泽东时代国家对乡村社会的渗透与控制就远没有我们想象的那样强大,而集权主义模式所宣称的国家对个体和社会生活全方位的渗透,自然也就不成立了(Shue,1988:69-70)。许慧文的这些洞察都是发人深省的,但她在某种程度上夸大了台面政治与实际政治之间的距离,低估了国家对社会的渗透转化能力,她甚至认为“文革”后期国家几乎无力介入社会。因此,许慧文在强调国家不能渗透社会与社会内部的多元性时,可能忽略了国家具有相对自主性以及能够转化社会的那一面,也正是在这一方面她遭到另一位中国研究学者萧凤霞(Helen Siu)的批评(Siu,1989)。萧凤霞强调,在毛泽东时代国家通过用整套行政机器取代层层叠叠的民间社会,进而成功地把繁复的乡村共同体转变成单一的官僚细胞。在国家与社会关系这两端,萧凤霞过分强调了国家的力量而无视社会的存在,而许慧文则强调了社会对国家的抵制与渗透,而未能充分体认国家对社会进行转化的可能性。或许,一种同时兼顾国家与社会以及二者之间的互动之分析框架,才是更为妥当的分析路径。许慧文的讨论主要是基于对乡村社会的社会结构的分析,这一点恰与魏昂德形成对比。相应的问题是,许慧文的这一说法是否同样适用于城市地区。对这一问题的反思,构成沃马克讨论的出发点。沃马克在一篇精彩的评论性文章中对新传统主义提出了系统的批评,并提出单位社会主义(work unit socialism)的概念(Womack,1991)。沃马克认为,魏昂德的新传统主义实际是一种新集权主义(neo-totalitarianism),因为新传统主义同样意味着总体性权力(total power)的集中化,国家干部几乎掌握着所有权力,而基层民众则在各个方面都完全依附于组织和国家,但实际情况并非完全如此。这既是因为官僚制度内部存在着形式上的权力安排与实际的权力格局之间的巨大落差,也是因为当时的工作是“铁饭碗”,使得基层民众有力量去对抗干部的管理。因此,魏昂德忽略了领导干部权力所面对的软约束。与此相关,裴宜理也注意到魏昂德和许慧文提供了两种不同的景象,魏昂德强调的是一种新型的党国控制的,虽然分化但却顺服的网络社会,而许慧文强调的是持续的地方化的抗争。裴宜理认为,这种不同是因为他们所研究的对象不一样,一个是都市工厂,一个是农村农民(Perry,1989)。对此,沃马克提出了不同看法,他认为二者之间的不同不是区域的不同,而是现象本质上的不同,也就是说,魏昂德没能注意到许慧文持续关注的地方性的反抗与制衡。沃马克实际指出了,魏昂德与许慧文的区别实际是对当时的国家与社会关系理解上的差异,而城乡区域差异则是次要的问题。沃马克也批评魏昂德有一种潜在的对单位制的反对,将单位所提供的全方位的福利视为一种陷阱和圈套,而暗中颂扬市场个体主义的乌托邦。沃马克(Brantly Womack),弗吉尼亚大学卡明外交学院教授。他的大部分工作涉及中国的国家和国际政治,曾著有《毛泽东政治思想基础》。[图源:Victoria University of Wellington]沃马克提出单位社会主义是一个更好的概念。他认为单位是一种社区,它被国家塑造,同时也服务于国家。单位既是地方性的社区(这是许慧文所强调的),又是国家权力的表达(这是魏昂德所强调的),二者同时并存,相互之间却又存在着张力。单位内部奉行的确实是如魏昂德所言的“有原则的特殊主义”(principled particularism),这固然意味着庇护主义与操控行为的存在,但沃马克更强调的是,“有原则的特殊主义”同时意味着对家庭关系、领导者的人格、社区成员的需求与长幼尊卑的强调。这种领导统治,很多情况下带来的是一种家长式的支配而非恐怖主义。此外,单位内部奉行的是一种共识政治(consensus politics),由于大家都是“铁饭碗”,且工作流动性较小,抬头不见低头见,所以大家都避免发生公开的冲突,但这种共识政治不意味着意见完全一致。单位制内部的关系是一种强关系,它并不等同于魏昂德所刻画的过于狭隘、功利的纵向庇护关系与横向交换关系。无论是有原则的特殊主义、共识政治还是强关系,都存在着公共功能与私人利益之间的并存交错与可能的冲突张力。这三点构成了单位这一被转化了的社区的核心特质。沃马克强调单位是一个社区,但又不是传统的社区,而是现代性下的基于社会分工的社区,它同时也提供了通往现代性的不同于市场资本主义的另一路径,甚至是更佳路径。但是,一旦市场选择成为可能,这种单位制就变得很脆弱。不难看出,沃马克提出的单位社会主义概念是基于对单位体制的正面评价,这一态度迥异于魏昂德。单位社会主义的概念能够在解释国家与社会高度融合的同时,又赋予内部的多元性一定的空间与可能。就此而言,单位社会主义这一概念能够展现出国家与社会之间的相互渗透与互动,这也正是赵文词所强调的。同时,单位社会主义也可以解释社会主义国家的部分合法性所在,这也是苏联史研究中的修正主义史学关注的地方。同时,这一概念连同许慧文的“蜂窝结构”的概念,可引领我们注意到新中国的社会主义实践所置身的悠久历史传统,恰如沃马克所言,中国革命极佳地证明了,历史并非一张白纸。概而言之,许慧文的蜂窝结构与沃马克的单位社会主义都注意到国家与社会关系之间的相互渗透与相互作用,国家在很大程度上改变了社会,但社会也在此过程中改变了国家。邹谠力主用全能主义国家(totalistic state)来界定毛泽东时代的中国甚至邓小平时代的中国。邹谠认为,集权主义模式预设国家—社会关系与一国之政权性质(独裁或民主)之间存在高度相关关系,但事实并非如此,因为一个民主国家对社会空间的占据有可能比一个独裁的国家更大(邹谠以瑞典和法西斯意大利为例,前者对社会空间的控制可能比后者更大)。因此,邹谠认为必须在国家-社会关系以及政权性质之间做出区分,而全能主义国家这个概念专指一种特殊的国家与社会的关系,但这个概念并不对政权是否专制做出判断。“全能主义”这个概念意味着国家原则上能够干预社会的任何领域,但在实践中这种干预能力是高度可变的。正是在这个意义上,邹谠同意奈特(J. P. Nettle)的观点,即国家是一个概念性的变量(conceptualvariable),国家的这种渗透力度是可变的(Nettle,1968)。邹谠这一提法对后来的国家能力模式,有一定的铺垫作用,但并未直接就国家能力进行研究。邹谠(英文名:TsouTang,1918- 1999),美籍华裔政治学家。生于广州,1940年毕业于西南联大,1951年获得芝加哥大学政治学博士学位。代表作品有《美国在中国的失败(1941-1950)》、《文化大革命与毛后改革》等。此外,邹谠也指出中国成为全能主义国家是有其具体的历史背景,这也为我们的分析增加了历史的视野。按照邹谠的观点,古代中国政治、社会、文化和心理秩序是高度一体化的整体,这与日本不同,日本没有形成这样的格局(邹谠,1994:55)。由于这样一个格局,清帝国的崩溃以及与此同时西方列强的入侵,所带来的不仅是政治秩序的更迭,而且是中国的政治、社会和文化秩序的全面危机。要应付这一危机,不能像胡适说的那样,点点滴滴经过一段长时间的演进,排除使用政治手段,无组织、无计划地由社会中的群众和个人去改造社会各个领域的思想制度与生活方式。这需要的时间太长了,来不及做;只有用政治的力量对社会进行全盘改造,才能解决全面的危机。随着日益加剧的危机意识,知识分子日益认为只有彻底的革命才能使中国免于灭亡。相应的,全面危机需要一次全面的革命,也就是将政治革命、社会革命与文化革命毕其功于一役。新中国成立以后,这种全面危机的格局可以说告一段落,但新政权仍然沿袭固有的模式,建立起来的则是一种全能主义国家模式,而自上而下建立起来的科层体制又使得全能国家更有可能和能力去进一步推动全面革命。邹谠意在说明,全能主义模式既有悠久的历史文化传统的铺垫,又源自晚清以降中国面对的特殊历史情境。因此,新政权开创的全能主义国家模式并非如魏昂德所言,系无中生有,由共产主义创造,而是其来有自的。当思考当代中国的国家与社会关系的现状与演变的可能性的时候,我们需要如邹谠一样将其放置在较长的历史脉络中审视。全能主义国家这个概念凸显了国家与社会关系的历史向度与文化向度,这是比集权主义概念更为优胜的地方,而且这一概念也有意剥离了一些可能的意识形态负载。此外,全能主义国家这一概念也为国家能力的研究做了铺垫,这也是下一部分的关注内容。在国家与社会关系的讨论中,我们需要同时处理国家与社会这两端。从前面的讨论可以看到,集权主义模式凸显的是国家与社会的高度一体化,无论国家还是社会,都是被当作铁板一块的实体来对待。随后的种种替代概念,则让我们意识到社会内部的多元性以及相应的对国家转化的抵制。后续的研究显然丰富了我们对社会的认识,但它们似乎仍然是把国家作为一个整体来讨论,而没能对国家内部进行差别化的细致分析。前述邹谠的全能主义国家概念已经触及这个问题,但尚未能实质性地展开相关研究。在这方面,美国社会学家斯科波(Theda Skocpol)等学者于20世纪80年代倡导的“国家中心观”(state-centered approach)与邹谠的全能主义国家的相关性特别高(Evans,Rueschemeyer,andSkocpol,1985),该理论引发了学界对国家的重新关注,也特别强调需要重视对国家能力(state capacity)的分析。或许得益于这一研究趋势,晚近的中国研究领域已经在不同程度上触及毛泽东时代的国家能力问题,但在观点上莫衷一是。一些研究较为关注国家能力的不足,甚至提出“笨拙的共产政权”概念(布朗,2009:199)。例如,戴蒙德(Neil J. Diamant)关于中国家庭革命的研究就指出,国家没能成功地推行基于阶级的“好婚姻”,在除知识分子以外的群体当中,爱情、容貌、居住区域(城市或农村)、财产等因素都要比阶级的观念更重要(Diamant,2000)。另外一些研究则注意到强大的国家能力带来的意外后果。例如,阎云翔的著作强调社会主义国家改变了农民生活的道德世界,也改变了传统的家庭。集体化与其他社会主义实践使家庭不再承担过去许多社会功能,中国农村的家庭本身被私人化并且不再主导社会生活。然而,其意料之外的一个后果是,集体化虽然打破了传统以血缘关系为基础的社会等级,但也培育了具有自我意识的个人,而在20世纪80年代以后的消费欲望的带动下,塑造出的是一种极端形式的自我中心观念(Yan,2003)。许慧文在另一篇非常有启发性的文章中较为系统地分析了毛泽东时代中国的国家能力议题,也同样指出国家能力的悖谬问题。例如,在财政上,由于国家的控制能力和汲取能力的增强,财政收入迅速增加,但这种能力的增加导致了民众消费和生产劳动积极性不足,故而在20世纪60年代财政增长开始减缓(Shue,1991)。阎云翔(1954 - ),现为美国加州大学洛杉矶分校社会人类学教授。主要研究中国的社会发展和社会变迁、家庭与亲属制度、个体化等。他在黑龙江省哈尔滨双城区下岬村长期田野调查的基础上,写成了《礼物的流动——一个中国村庄的互惠则与社会网络》与《私人生活的变革:一个中国村庄里的爱情、家庭与亲密关系 1949—1999》等著作。参见往期推文:阎云翔 | 国家、家庭与个人尽管前述研究对于毛泽东时代的国家能力观点不一,但它们都有益于我们反思集权主义模式。集权主义模式所呈现出来的是一个高度有效的强国家的存在,在一些文学化的描述里,集权主义国家似乎无所不能,无孔不入。对国家能力的细致分析则呈现出不同的历史景象,前述研究说明国家并非无所不能,如婚姻观念的改造就不是那么成功;在不同领域当中的国家能力也存在一定的欠缺;此外,即便是那些强大的国家能力,也可能带来意料之外的后果,从而导致国家计划的挫折与失败。笔者认为,无论是集权主义模式,还是晚近提出的“笨拙的共产政权”的看法,都没有对新中国的国家能力进行具体、全面的分析,故而得出这样一些有失偏颇的看法。一个更为妥当的进路,应是充分分析新中国各个方面的国家能力,并在具体的历史情境中探究国家能力的流变。在这一基础上,我们方可对毛泽东时代的国家能力与国家性质有一整体客观的了解,这一方面的工作仍有待拓展。在中国研究领域,利益集团模式和派系主义模式是最早出现的挑战集权主义模式的理论范式。它们都带有某种多元主义色彩,突破了以往集权主义模式主宰的对中国政治的认知。但是,利益集团模式描述的场景显然与当时的中国社会现实有距离,而更贴近美国政治的实际运作。派系主义模式加入了更多的对中国社会之分析,如对庇护关系的强调,但由于其主要局限于对精英政治的分析,对精英与大众之间的勾连以及基层政治未能给予足够的关注,因此未能呈现较为完整的国家与社会的关系。在这一方面,新传统主义、单位社会主义与蜂窝结构等概念显然要更胜一筹,后者对“社会”的探究要更进一步。新传统主义模式揭示了毛泽东时代中国社会的正面激励机制,强调了社会内部广泛的社会关系网络的存在,这些都是有益的洞察。通过魏昂德的分析,我们也能够明白当时的国家何以能够建立一种相对稳定的体系,进而为国家的相对自主性提供可能。但是,新传统主义过分看重制度分析以及由此衍生出的对利益动机的单一关注,忽视了文化意涵上的正当性思考。在这方面,单位社会主义的概念要更胜一筹。新传统主义的分析主要是结构化的,而单位社会主义赋予行动者更积极的角色,并意识到,行动者不单是理性选择的个体,同时也是有意义感的个体。此外,确实如沃马克所说,魏昂德的说法实际是一种“新集权主义”,他强调了国家无处不在的渗透,而没能注意到许慧文等强调的地方性的反抗与制衡。这种反抗与制衡的源头就在于社会,在于传统社会的延续与遗产,而魏昂德恰恰将这种体制视为完全是共产主义体制的产物,所以无法注意到过往历史的持续影响,也无法注意到共产主义体制下的社会的存在。相对而言,单位社会主义与蜂窝结构表现出更强的亲和性。单位社会主义在强调单位是一种社区的时候,能够将过往的历史传统与现代性的冲击结合起来,这是它强调单位是一种“被转化的社区”(transfigured community)的意蕴所在。类似地,许慧文提出的“蜂窝结构”这一概念,意识到乡村干部与士绅阶层之间的某种历史延续性,同样是很有历史眼光的看法。单位社会主义强调了单位作为一种社区的历史性与现代性,是国家与社会互动的产物,而许慧文注意到蜂窝结构是传统纽带与计划经济体制相结合之共同产物。在这一点上,沃马克、许慧文与赵文词是一致的,也就是注意到国家与社会之间的相互塑造和相互渗透。魏昂德和萧凤霞则只注意到国家对社会的塑造,而未能注意社会对国家的影响,这是他们更接近集权主义模式的根源所在。不过,尽管单位社会主义与蜂窝结构这些概念强调了国家与社会之间的相互影响和相互渗透,但整体而言其论述的重点是社会而非国家,缺乏对国家的正面论述,也缺乏国家能力之类的概念。在这方面,全能主义国家模式与国家能力模式对此进行了矫正。全能主义国家这一概念强调原则上国家可以干预社会生活的各个领域,但在实践中并不一定如此。强调“国家性”(stateness)的可变性,就要求研究者不可将国家视为当然,视为一个固定不变又模糊不清的背景,而需要对国家进行具体细致的分析。这是全能主义国家概念对国家能力概念所起的铺垫作用。另外,全能主义国家这一概念值得借鉴的地方也在于其强烈的历史感,这一概念试图把握晚清到新中国这段历史的基本脉络及其新中国的国家格局。但是,在具体的使用中,无论是英文的“totalistic”,还是中文翻译的“全能”,都似乎在传递一种无孔不入的国家形象。全能主义国家缺乏一个明确的国家能力的概念,因此它没有正面阐述国家能力的不均衡性问题,也没有阐述国家内部的张力问题。此外,全能主义国家概念更侧重的是国家,而社会仍然是一个被动的被塑造者。我们应该注意到全能主义国家强大的转化能力,但另一方面也必须注意到米格达尔的“社会中的国家”这一理论所带来的启发,也就是说,无论全能主义国家多么强大和具有自主性,它始终会遭遇内在的冲突,存在不一致和不和谐。在对国家的研究方面,国家能力模式比全能主义国家模式更为具体细致。国家能力模式矫正了以往研究中潜在的对国家的忽视,并以国家能力的视角呈现出国家的不同面向,但相关研究似乎尚未形成一种清晰的理论取向。而且,相关研究对国家能力的探讨都各有侧重,缺乏一种整体的对国家能力的认识。事实上,我们需要注意国家能力具有不均衡性的问题,同时要注意国家能力强大的一面,强大的国家能力所带来的悖谬,国家能力的限制,不同的国家目标之间的冲突以及国家能力的不足。透过对这些不同面向的掌握,我们可以获得一个对国家性质更为全面、均衡的认识。这种对国家能力的不均衡性的认识,也将有助于我们超越集权主义模式。概而言之,前面评述的这些不同的理论视角极大丰富了我们对“前三十年”的国家与社会关系的认知(请参见表1)。不过,前述理论视角多半是提供某一概念对社会事实的某一面向的剖析,它们各自发现了当时中国社会真实的一面,以一种合理的方式融通它们各自的洞察,才能提供更为真实的毛泽东时代中国的国家—社会关系景象。基于前述讨论,本文认为赵文词等人所倡导的国家与社会互动互构模式是最为平衡的国家-社会关系框架,但我们需要借助国家能力模式及其他国家理论来矫正并补充其国家概念缺失的一面。为整合前述诸概念,我们需要一种整体的国家与社会关系的理论框架。一个理想的整体理论框架需要兼顾历史与当下(如本文所讨论的“前三十年”的国家与社会关系是源自中国历史传统抑或共产体制,这也涉及传统与现代性冲击的问题)、国家与社会(国家与社会之间的相互塑造)、利益与文化(在此体制下的行动者之行动是基于恐惧感与经济利益的推动,还是基于文化理念)、城市与乡村、宏观与微观,以及结构与能动性等二元对立的不同面向。我们这里需要着重论述“国家与社会”这一面向。一方面,我们对国家与社会需要有差别化的认识,换言之,在分析性与经验性的层面上,我们需要对国家与社会予以区分对待,并对各自进行细致分析。关于国家这一端,我们可以通过借助“国家中心观”、国家能力模式,还有“社会中的国家”等分析视角进行讨论;在社会这一端,可通过非正式组织、传统社会结构的延续、新社会结构与传统社会结构的交错并置、庇护关系等来切入。但是,另一方面,我们也要注意国家与社会之间的复杂互动与联接。在切入国家与社会之间的互动时,我们需要特别注意一些中间机构,包括城市中的单位、工会与居委会等,以及乡村中的人民公社与生产大队,因为如沃马克分析的那样,国家与社会的互动正是在这些机构当中展开。我们强调对国家与社会的分析不可太过笼统化和简单化,而需要予以细致和差异化的分析,但是,这不意味着国家与社会都是碎片化的存在。例如,我们强调需要对国家的不同领域与不同面向进行更细致的差别化的分析,但这并不否定国家中心观所强调的国家具有其相对自主性以及国家可以作为一种整体的行动者来行动。我们在差别化认识与整体化认识之间,需要寻找一种平衡。如果说集权主义模式代表了一个极端,即将国家与社会视为一个高度一元化的整体对待,那么后现代主义模式代表了另一个极端,这一模式将国家与社会都视为高度碎片化的存在,乃至认为国家不存在,国家仅仅是一种虚构(Mitchell,1991)。在集权主义模式与后现代主义模式之间构成一个连续统(continuum)或光谱,对于“前三十年”的国家与社会关系乃至“后三十年”的国家与社会关系,我们需要在这一光谱上找到一个准确的定位。对这一定位,我们需要加入时间与空间的因素,因为国家与社会关系在不同的时段与不同的区域都可能存在差异。在引入时空维度的时候,我们也需要特别留意斯科波所说的社会政策的反馈效应(feedback effects)(Skocpol,2008),也就是说,我们需要注意国家推行的具体社会政策所带来的后果又是如何反过来影响了国家,进而重塑国家与社会关系。需要指出的是,本文强调要超越集权主义模式,并不是否定当时国家权力足够强大,正如张济顺所言,“否认或低估了国家集权因素显然抛开了国家空前强势这一基本的时代特征,也无法解释1949年以后中国的社会结构变迁为何如此深刻剧烈,无数的个人命运际遇又为何如此起伏跌宕”(张济顺,2015:15)。超越集权主义模式想强调的是,在强调国家权力之强大的同时,我们也必须意识到国家触角的限度。这种限度既可能来自国家内部的非一体性和国家能力的不均衡性,也可能来自社会的韧性。正是基于这一认识,我们才强调,一种更为健全的国家与社会关系模型,需要同时融摄国家与社会互动互构模式与国家理论研究的晚近发展。此外,不少当代中国的研究者也试图超越国家与社会之间的零和博弈认识框架,提出改革开放之后的中国,甚至是改革开放初期的中国,便是一种国家与社会的互相依赖关系(Zhou,2013),或者强调市民社会的两栖性(Ding,1994)。放置在历史的视野里,我们需要意识到这样一种国家与社会关系并非一夜之间就转变而成的,而是有其历史之基础,本文的讨论已经揭示了“集权主义模式”所遮蔽的改革开放之前的复杂微妙的国家与社会关系。“前三十年”与“后三十年”的国家与社会关系之断裂与延续,仍值得我们在一个较长的时段中予以考察。概而言之,我们需要在吸纳既有的理论研究和经验研究的基础上建构一种更具整合性的国家与社会关系理论。在这方面,“新革命史”及其他形态的历史叙事需要与社会科学背景下的中国研究有更为紧密的对话和融合。在此过程中,通过对毛泽东时代的中国的更深入认识,以及对苏联和东欧的社会主义实践更为深入系统的比较历史研究,我们可能会获得更多、更新的认识,并进而建构出更完善的国家与社会关系的理论模型,而这将是超越集权主义模式的最佳路径。*本文选自《开放时代》2018年第6期。为阅读及排版便利起见,删除了注释,敬请需要的读者参阅原文。**封面图为1950年代生产队分肉的情景。[图源:sohu]