没有赢家的结局。
文 | 陈首丞
编辑 | 张友发
本身没有热度的双十一,却在结束后一个星期,被吵上了热搜。
事情起源于一条带有虚假宣传嫌疑的微博,在巴黎欧莱雅的官方口径里,10月20日在李佳琦直播间的商品会是“全年最大力度”,对应的价格则是,429元50片。
为了拿到这一“全年最大力度”,不少消费者都在李佳琦直播间蹲守许久,同时,拿到的还是预售款,需要到1号付尾款之后才能发货。
但消费者没有想到的是,费尽心思获取的折扣,居然并非真正的“全网最低价”,当天在欧莱雅自己的品牌直播间,同样的商品在叠加各种折扣后仅需要257块钱,同时还是现货。
消费者无法面对这种“费时费力还多花了200块同时还不是现货”的心理落差,当天便开始了一轮一轮的投诉,有消费者分别找到了李佳琦薇娅和欧莱雅,但事情并没有得到根本解决。到了11月17日,李佳琦和薇娅几乎同时发布了声明,还给了欧莱雅一个24小时的最后通牒:如不解决,就终止合作。
事情随即冲上了热搜,围绕其中的讨论也立刻超越了事件本身。
双十一复杂的优惠券机制,大主播的高额抽成,品牌自播的发展,都成了讨论的焦点,一时间舆论汹涌,众说纷纭。
目前来看,无论是欧莱雅还是李佳琦薇娅,都没能真正占据用户心智,舆论纷纷下,甚至有人开始旗帜鲜明地反对整个直播带货行业。在众多媒体的分析中,李佳琦薇娅不能后退,欧莱雅不能后退,消费者自然也不能后退。
这是一个没有赢家的结局。
错的不是欧莱雅,而是优惠券?
呼兰“算都算了”的吐槽段子,毫无意外的在这次双十一上又成为了现实。欧莱雅和李佳琦薇娅之间的矛盾,一切都源起于一张“看起来多了”的优惠券。
从429元50片到257元50片,中间隔了一张999-200的大额券。同时,消费者还必须满足购物金美妆券加津贴等多项条件,才能真正达成另一个全网最低价。
矛盾的争议之处就在于此。
错信了李佳琦直播间即为“全年最大力度”的消费者,并没有考虑到店铺大额券的存在,而从店铺的立场来看,优惠券在李佳琦薇娅直播间和品牌自有直播间都能使用,似乎是一视同仁。
这也不难理解。店铺方以“出示领取优惠券截图”为退差价要求的原因之一。
不过,事件从10月20日就开始产生,直到11月17日李佳琦薇娅才发布声明,中间几乎隔了一个月之久,刚开始的小事情演变成如今的风波,欧莱雅官方店铺含糊不清的态度,难辞其咎。
有消费者表示,在得知自己买贵了之后,便迅速联系了欧莱雅客服,但得到的只是“不回复也不处理”的态度。
官方甚至还为此下架了产品链接,让消费者无处追究。在面对不同消费者的时候,官方也差别对待,同样的订单有的给退差价而有的则不退。在联系了淘宝客服后,客服也与商家站在一起,并不支持消费者的维权行动。
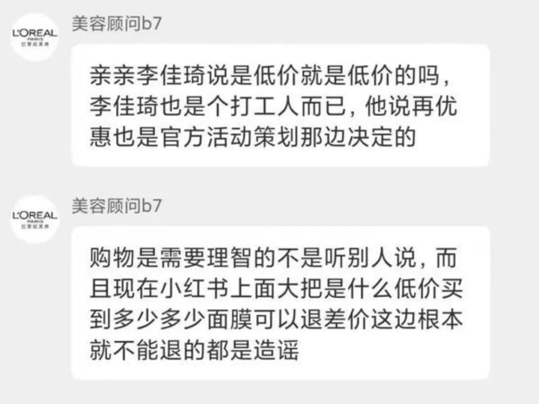
而一个流传甚广的“李佳琦也是打工人,说了不算”的客服回应截图,通过社交平台的流传,进一步激化的大众的不满情绪。
在客服的说法里,李佳琦无法决定优惠的程度,一切都由官方活动策划决定。但事实上,这个“全网最大力度”的说法最先并非出自于李佳琦薇娅本人,恰恰源自于欧莱雅的官方微博。某种程度上正代表了官方活动策划的意思。
官方无法给出明确的解决方案,消费者去找客服讨说法反而被教训了一波“要理性”,这事更加无法善罢甘休了。
盛怒之下的消费者群体又找到薇娅和李佳琦。在事件还未发酵前的11月7号,李佳琦还在直播间说了一句意味深长的话:我再跟一些品牌说一下啊,您说品牌们以后想再合作好不好,如果你想要做长久的生意,请你们把十月二十号得最低价给我定住了。
无从得知李佳琦薇娅和欧莱雅私下之间是否有过沟通,不过,可以推测的是,11月7号就已经有所表示的李佳琦,和欧莱雅之间不可能完全没有交流。
显然,可能会有的私下沟通并没有产生结果。直到11月17号,事情被闹到了台面上,李佳琦和薇娅相继发布了声明,措辞几乎相同,表述基本一致,连最后通牒的时间也都一样:24小时。
一石激起千层浪,欧莱雅还未先发布声明,互联网上就先吵翻了天。
有网友表示,257元50片的价格并非可以简单易得的,需要叠加各种优惠机制,同时,10月20日当天,即使参与了李佳琦薇娅的直播间预售,同样可以在欧莱雅领取优惠券并叠加使用,拿到低价的消费者属于是信息差和劳动力的胜利。
这么看来,本来都要势不两立的大主播和品牌,似乎都没有错,错的只是没有注意到大额券的消费者?
这显然是不合逻辑的。商家有向消费者解释清楚优惠逻辑的责任,信任大主播和“最大力度”说法的消费者,自然也想不到再去官方品牌直播间重新领券。
而若要李佳琦和薇娅为此负责,也有些不公平,毕竟,已经和品牌商谈好合作方式并达成合约的李佳琦和薇娅,也万万没有想到品牌方还有大额券这一手。
问题出在欧莱雅身上几乎是必然的,但究竟是有意还是无意,仍然迷雾重重。
欧莱雅没有退路?·
在很多人看来,欧莱雅的这种行为并非是无心之过,而是有意为之。
一种相对主流的解读,将欧莱雅的行为看作品牌自播间普遍在从大主播手中抢回议价权的信号。
据20社报道,今年双十一李佳琦直播间还有许多“翻车”实例,包括蒂佳婷、OLAY、安踏、fila、悦薇、茵芙纱等多个品牌在李佳琦直播间均不是最低价,而在双十一最后一天,包括OLAY和巴黎欧莱雅等品牌都在其自有直播间中派发了大额优惠券。
供应链品牌信良记CMO高阳就告诉毒眸,在她看来,像欧莱雅这样的大公司很难发生这样的低级错误,欧莱雅和李佳琦薇娅也并非第一次合作。品牌方常常被抽取高额佣金,因此一定会在夺取议价权的路上更进一步。天猫和抖音对品牌自播的大力扶持,也可以看作是一种信号。
而另一方面,有人举出2019年欧莱雅公司旗下的修丽可曾经做过的营销活动,彼时,修丽可便曾发布微博称预售时售价为“最划算”,而当消费者听信“最划算”后,在其天猫店预售中购买的商品并没有享受到最低价,双十一当天,在李佳琦直播间中购买商品反而得到更大的折扣。
与2021年不同的是,2019年的事件里,最终是在品牌方直接购买的消费者吃了亏,在李佳琦处购买商品的消费者反而占了便宜。但情况相同的是,欧莱雅在前后两次的事件中,都无视了此前给出的类似“最优惠”的承诺。
这些例子,看上去都证实了欧莱雅确实有意挑战头部主播。毕竟,从2019年到2021年,直播行业发生了巨大变化,今年以来品牌自播强势崛起,经常有热点事件出圈,同时品牌自播对大主播的高佣金抽成感到不满,最终反而使得最低价的存在相比两年前倒置,不诞生在大主播直播间而是存在于品牌自播间。
百联咨询创始人,知名电商零售专家庄帅则提供了另一种可能性,相比于小公司,欧莱雅作为大公司内部部门之间沟通复杂,负责与李佳琦进行合作的部门和品牌自身的电商部门很有可能互不通气,双十一本身的优惠券机制也极为复杂,最终导致了误会的产生。
欧莱雅各部门kpi不一样,或许也是矛盾产生的原因之一,据20社报道,有人从欧莱雅内部得知,欧莱雅今年双十一定的目标没能达成,不过欧莱雅官方否认了这一消息。
庄帅还告诉毒眸,尽管外界有声音认为此次事件中有为品牌自播整体起到宣传效果的作用,但就欧莱雅本身来说,明显的差别待遇最终伤害的是消费者,这必然会使得许多用户对品牌产生负面印象,这样的损失显然不值得欧莱雅“挺身而出”。
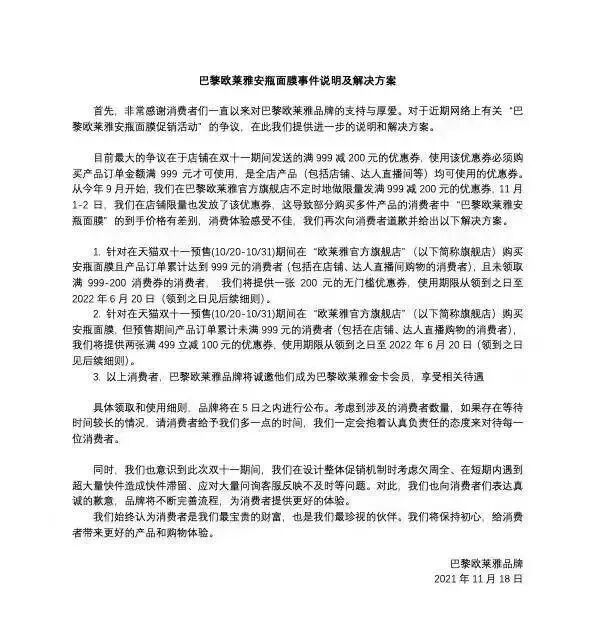
无论有意还是无意,24小时后,欧莱雅官方还是发布了赔偿措施,但所谓的补偿也仅仅只有两张优惠券,这也就意味着,消费者若想要兑现优惠,还必须在规定时间内再次在欧莱雅官方下单。这样的补偿措施有多大意义,恐怕也不言而喻。
不过,补偿措施毕竟使双方都下了台。在公布赔偿之后,李佳琦恢复了正常直播,而薇娅也在直播间当中念出了欧莱雅的声明。事件终于告一段落。
但大主播和品牌之间的“战争”,或许才刚刚开始。
李佳琦需要最低价吗?
欧莱雅事件,让李佳琦和薇娅站在了舆论中心。
首先是品牌长期以来对头部主播怨气。有品牌控诉到,在和大主播的合作过程中,会受到十分严苛的合同限定。如果产品质量出现问题,要付出上百万的赔偿用以补偿主播的信誉损失。
和大主播的合作时高达30%的佣金,则让品牌方不得不加价面对自己的顾客。为了保证大主播拿到的是最低价,在合作后很长一段时间里,也不能搞促销活动。
为此,这位品牌方“无不凄惨”地说道,商家卖贵了,消费者买贵了,最终市场上的钱都被李佳琦薇娅这样的“二道贩子”赚走了。
甚至有媒体和从业人士,在相关报道中探讨头部主播是否涉嫌垄断。不过北京日报援引中南财经政法大学数字经济研究院执行院长盘和林的观点,否定了垄断的说法,“这属于流量聚集。流量聚集必然有更高的议价能力,实际上和过去冲销售排名的道理一样。”
而对消费者而言,更重要的是直播商品是否真的优惠。在相当的一部分非核心“直播带货”受众的用户眼中,“流量聚集”并没有带来实实在在的优惠。有人甚至晒出18年的购物截图,表示当年没有直播间的时候,购物反而更加便宜。
不过,这些说法也还有商榷余地。
相比于2018年,2021年的各种成本都在上升,拿2018年的物价对比2021年的单价,未免有些不公平。而品牌方的控诉,在庄帅看来,也只是一种市场上的动态平衡。
“大主播佣金过高,品牌就会自发选择自播,而品牌选择自播过多,大主播便会主动让利降低佣金吸引品牌”,在这样的博弈过程中,大主播和品牌之间的关系会一直以一种商业理性的动态平衡关系存在。只不过,有时候这种市场上的反馈是有延缓的,未必会在当下即刻体现。
高阳也告诉毒眸,在她看来,欧莱雅这样的事情出现以后,直播带货这一行业会逐渐回落于理性化、规范化,也正是这样的逻辑。
而对于消费者“哪里低价就往哪里去”这样的言论,庄帅认为也是坐不住的。
“在零售行业,价格、品牌和体验是三位一体的,缺一不可。”因此,全网最低价并非一个制胜优势。
“沃尔玛的生存不是因为低价,王府井百货也不是。反倒是认为低价是优势的品牌,在这几年把自己干死了。”在庄帅看来,线下零售的逻辑和线上直播电商的逻辑是相似的,作为渠道的李佳琦和薇娅有着其他主播难以取代的优势,最终落到的仍是线上的“体验”中去。
同时,李佳琦薇娅也都在积极把自己本身变成“品牌”,这或许一方面来自于价格优势的逐渐减弱,但二人的转变也相当顺遂。
“本质上,直播电商的出现是因为我们消费者购物太寂寞了。即使到线上电商如此发达的年代,导购不也没消失对吗?”在庄帅看来,直播电商没出现的那几年,消费者选品需要经过复杂的检索和比价,最终也未必能买到自己想要的东西,李佳琦和薇娅的出现,显然帮助消费者跳过了复杂的环节。
从上半年的鸿星尔克到现在的欧莱雅,品牌自播受到的关注度相比以往一波比一波高,这在大主播的时代是无法想象的。但这是否是一个品牌崛起的信号呢?庄帅表示存疑。
“我们很多时候都高估一件事情的影响力了。特斯拉也曾在拼多多上卖过车,但拼多多卖车并没能成为主流。”
而在他的观察中,许多品牌的直播仍然相当不专业,直播的核心在于主播,李佳琦和薇娅能成为淘系一哥一姐,绝不仅仅只是拿到了流量和低价那么简单,而在于两者相当强大的控场和推销能力。
这是其他主播难以企及的地方,而同时,品牌自播受到成本限制,也很难大力投入建设直播间。身在其中的主播们,能力上与李佳琦薇娅相比有所欠缺,也缺乏足够的动力去做直播这件事。
毕竟,相比起薇娅李佳琦,品牌自有的主播们,才是真正的打工人。
鸿星尔克崛起,但品牌自播还取代不了薇娅李佳琦
明星的尽头是直播带货,直播带货的尽头是脱口秀?