对于咱们做药物研发的人来说,一天天的做实验、写报告,要参考多少资料,恐怕除了同行就只有天知道了。
我们不怕信息多到看不过来,只怕没有任何信息。。。。。。
只有沉甸甸的资料拿在手里,才能感觉到些许的安全。
药渡数据库,数据虽多,但是那毕竟是库里的资料,公司网不好咋办?账号轮不到我用咋办?在实验室里做实验手头没有可联网的电脑咋办?回家的班车上想努个力,卷一卷咋办?
现药渡数据导出报告功能全新升级,绝大多数信息可以导入同一份报告,一键即可导出,可下载可打印。
按照如下步骤操作,满满安全感的药渡药物报告立马到手,只要不怕累死公司的打印机。
且药物报告在只有碎片时间可以看资料,没有时间查资料或者数据库账号紧张多人排队使用的时候尤为适用。
在本报告中我们可以看到本药物的基本信息、研发里程碑的概述、药物研发的生命周期、本药品在中国的研发进度、在全球批准的概况、中国注册申报情况、特殊审评情况、全球销量情况、合成工艺和结构信息、临床试验的研究情况和专利情况。
1
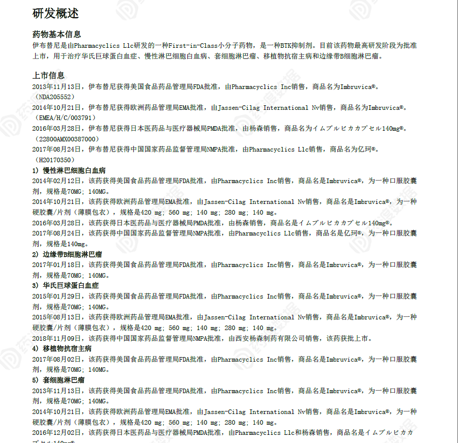
药物的基本信息,收录了药物的名称、靶点、适应症、在研公司、首次批准时间等基本情况
2
药物的研发概述,收录了药物的重要里程碑事件。以伊布替尼为例,可看到伊布替尼各个适应症批准的日期和批准的国家等,还有各个临床试验的关键进展事件。
3
药物的生命周期,可以一目了然的看到本药物在各个国家批准上市的时间以及各适应症当前的进展状态及其详情。
4
中国研发进度,可了解本药品在CTR的临床申请概况和当前最高研发状态。
5
全球批准,可以看到本药物在CDE和NMPA申报的注册和批准情况以及美国、日本、欧洲等国家的上市批准情况。
6
特殊审评,可以看到本药物曾经申请过的特殊审评事件。
7
全球销量,可以看到本药物在年报中公布的历年销售的情况。
8
合成工艺,可以看到本药物的合成路线及其相关文献。
9
结构信息,可以看到本药物的化学名、CAS号、无规则数据等结构基本信息。
10
临床试验,可以看到本药物在美国、中国申请的主要临床试验的统计情况及其详情。
11
专利,可以看到本药物在全球专利的统计情况。
以上,如果你对药渡报告动心了,请赶快扫描下方二维码添加客服微信申请试用吧~