![]()
概述
眼睛是身体中最复杂的器官之一,可以分为两部分,即前段和后段。前段由角膜、结膜、房水、虹膜、睫状体和晶状体组成,后段由巩膜、脉络膜和视网膜色素上皮组成。眼病直接影响患者的视力和生活质量。据估计,2020年全球有5.96亿人患有眼病,且有4300万人失明。因此,有效的眼病治疗技术一直是科学家们研究攻克的重点。本文将为大家介绍眼部给药的一些屏障,以及眼部给药的常用技术手段。眼部给药障碍
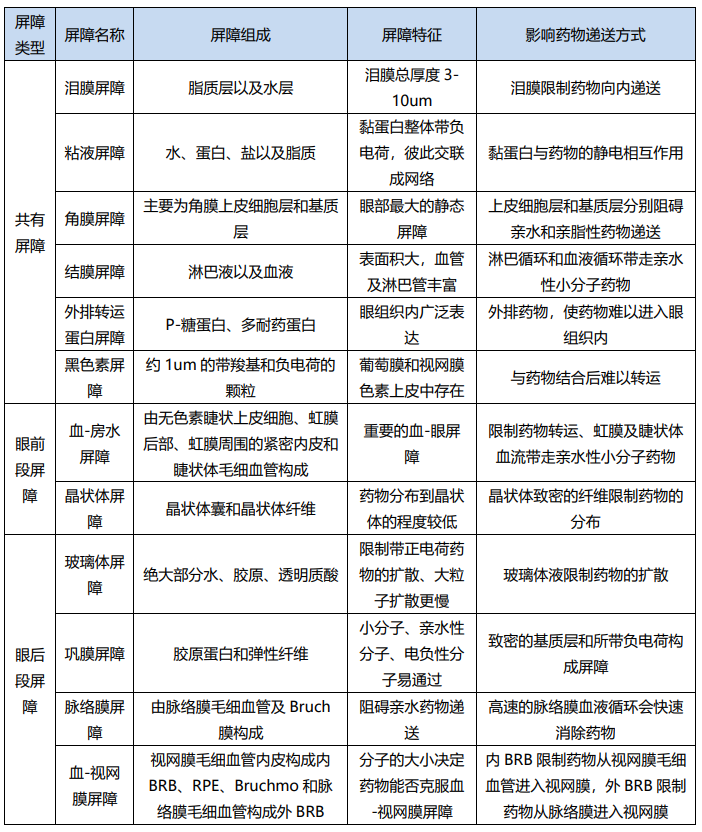
眼睛的解剖和生理学屏障使眼部在很大程度上可以不受外界因素的影响。眼部的特殊结构在防止病原体进入的同时也阻碍了药物的渗透。所以眼部的前段和后段在给药时都面临着独特的挑战。眼部给药屏障主要包括结膜、泪膜、角膜、血-眼屏障以及血-视网膜屏障,下图为眼部给药一些屏障的解剖示意图。![]()
泪膜的厚度约为3-10um,从外到内依次为脂质层和水层。泪膜主要具有分泌泪液的功能。当眼部受到药物刺激后由于泪膜分泌泪液,导致药物被稀释。大部分药物随泪液流走而损失,导致药物停留时间减少而降低了疗效。角膜是另一个限制药物在眼部递送的屏障。角膜由上皮细胞层、前弹力层、基质层、后弹力层以及内皮细胞层组成。上皮层由紧密连接的细胞组成,由于其脂类含量较高,所以限制了亲水性分子的通过。基质层是亲水层,其厚度约为450-500um,厚度占角膜厚度的90%。与角膜相比,基质层限制了疏水药物分子的通过。结膜是一种高度血管化的结构。所以即使通过眼部给药,最后也会直接进入全身体循环,导致眼内局部的药物浓度较低。血-眼屏障位于眼球前方,由紧密的交叉点组成,从而阻止药物从体循环输送到眼前段。血-视网膜屏障与血-眼屏障一样,是由紧密连接构成的,因此限制了药物的递送。![]()
传统的眼部药物递送系统
水溶液滴眼液是我们平时接触最多的,也是最常见的眼部给药剂型。滴眼液在滴注后可以实现药物在眼部的递送,但是由于眨眼、流泪等因素,药物浓度会快速下降,导致药物停留时间很短,生物利用度较差,所以需要频繁给药。眼用混悬剂相对应用也较为广泛,在美国可以占据20%的眼用药物市场。混悬剂在使用前必须将其摇匀,使原料均匀分布。乳剂和微乳剂都由水相、亲油相和表面活性剂组成,乳剂和微乳剂可以提高疏水性药物的溶解度和生物利用度。例如环孢素,环孢素本身为一种多肽,其水溶性较低,将其配制成阳离子微乳后,延长了药物与角膜接触时间,进而增强了药物的吸收。眼部药物递送新技术
除了上述一些传统的治疗手段,目前也涌现了一些新兴眼部疾病治疗技术,以下为几种眼前段的治疗新技术:泪小点栓是一种插入泪道以阻止泪液的装置,其大小为2-5mm。泪小点栓是非侵入性的,可以控制药物释放到眼前段。泪小点栓是目前治疗干眼症最常用的方法之一,泪小点栓可以保存患者自身分泌的自然泪液,使其在眼表面停留时间延长,是治疗中重度干眼的首选方案。眼植入物可以被植入到眼前段,以控制药物的递送,并且延长药物停留时间。这种植入物可以通过手术植入到结膜下区、房水区和巩膜外区。与滴眼液相比,植入物具有持续的局部给药以及更高的患者依从性的优势。药物洗脱隐形眼镜(CLs)是一种透光的角膜敷料,作为药物储库并在晶状体附近维持药物释放,药物洗脱隐形眼镜主要用于治疗眼前段疾病。载药隐形眼镜是一种创新的眼部药物递送系统。与传统滴眼液相比,CLs不仅可以延长和维持药物释放,还可以增强药物透过角膜上皮的能力,通过增加药物的接触时间来增加药物的生物利用度。眼部给药前景及挑战
当前眼部给药依旧存在一定的缺点,例如局部给药生物利用度低、眼后段植入物的侵入性,这些都给眼部疾病的治疗带来了挑战。在未来,随着白内障、干眼症、青光眼等眼部疾病的患者数量增加,我们也迫切的需要开发出能够克服眼部屏障、持续药物释放并在眼后段维持有效药物水平的新型无创给药技术。相信随着技术的发展,这些眼部给药屏障我们可以一一克服。以上就是本次分享的内容,如有错误以及不足之处,敬请各位老师批评指正。参考文献
[1]李秀敏, 汤湛, 王俏. 眼部给药系统的研究进展[J]. 中国现代应用药学, 2021, 38(18):9.
[2]Topical ocular drug delivery systems: Innovations for an unmet need.
[3]A review of nanocarrier-mediated drug delivery systems for posterior segment eye disease: challenges analysis and recent advances.
[4] Fang G , Yang X , Wang Q , et al. Hydrogels-based ophthalmic drug delivery systems for treatment of ocular diseases[J]. Materials Science and Engineering C, 2021(Suppl. 1):112212.
[5]彭后平, 孙丽萍, 李晓林,等. 眼表局部给药的屏障及克服屏障的方法研究进展[J]. 药学进展.
[6]Advances and future perspectives in epithelial drug delivery.
[7]Ocular Drug Delivery: Present Innovations and Future Challenges.
[8]周湘颖, 李佳俐, 王亚敏,等. 新剂型在眼部给药系统的应用进展[J]. 中国新药杂志, 2020(1):8.
声明:本公众号发布的各类文章重在分享资讯、传播知识和普及科学。文章不构成任何投资建议,也非治疗方案建议。
免责声明:“药渡仿制”公众号所转载文章来源于其他公众号平台,主要目的在于分享行业相关知识,传递当前最新资讯。图片、文章版权均属于原作者所有,如有侵权,请及时告知,我们会在24小时内删除相关信息。
![]()
点击"阅读原文",随时掌握行业动态