重要提示:《证券期货投资者适当性管理办法》于2017年7月1日起正式实施,通过本微信订阅号发布的观点和信息仅供海通证券的专业投资者参考,完整的投资观点应以海通证券研究所发布的完整报告为准。若您并非海通证券客户中的专业投资者,为控制投资风险,请取消订阅、接收或使用本订阅号中的任何信息。本订阅号难以设置访问权限,若给您造成不便,敬请谅解。我司不会因为关注、收到或阅读本订阅号推送内容而视相关人员为客户;市场有风险,投资需谨慎。
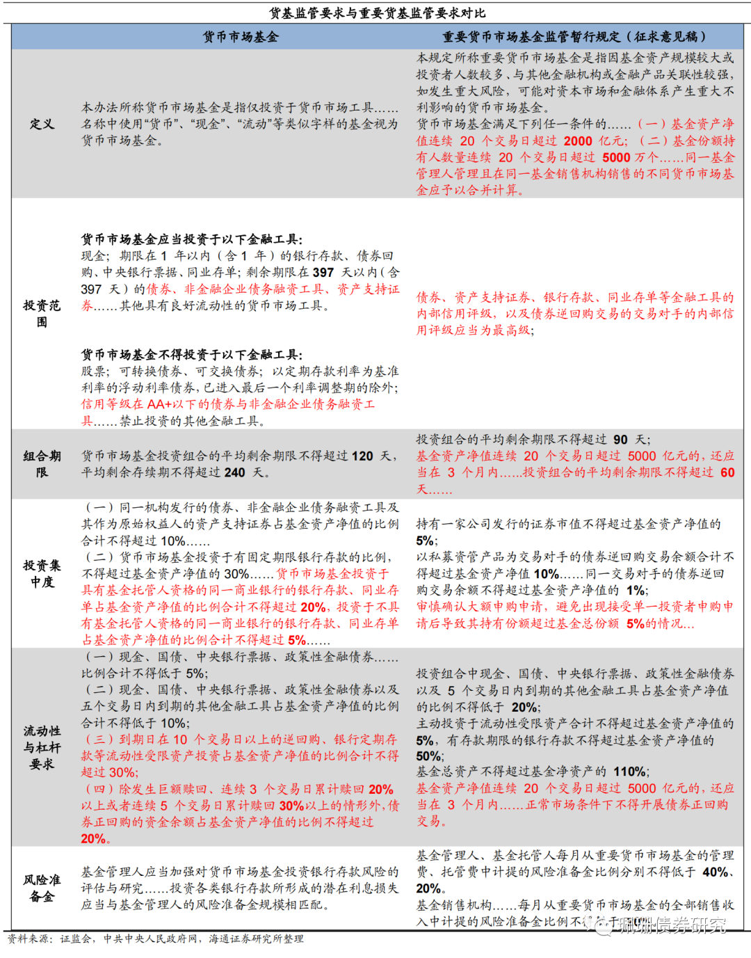
1月14日证监会发布《重要货币市场基金监管暂行规定(征求意见稿)》。监管要求重要货币市场基金应当符合本规定要求,要点主要有:投资要求更加分散、对现金类资产占比要求提升、投资范围的资质要求更高、压低杠杆率以控制风险、对流动性有更加高的要求、投资组合要求更加短期化、有明确风险准备金计提比例要求、此外基金资产净值超过5000亿元的投资组合的平均剩余期限不得超过60天且不能加杠杆。重要货基的确定先是初评范围、再由证监会评估与确定、后续动态跟踪以进行移出或继续确认重要货基。依据《规定》,我们筛选出满足初评范围条件的114只基金,显示其基金净资产规模合计约为6.64万亿元,占全部货币市场型基金总净值的71%(可能会被高估,原因详见报告正文)。其二、重塑货基市场格局。重要货基降杠杆+短久期将降低其产品吸引力,有助于加大货基分散度,可能会使得资金分流至其他非重要货基、存单指数基金、短期债基等相近产品,以及配置资金搬家或将放缓货基规模增幅。其三、市场影响偏小,整体影响或较为温和。若前十大基金确定为重要货基,其合计基金净资产规模占市场总规模比重为31%,其中杠杆率、平均剩余期限不满足要求基金规模占比分别为3%、6%,市场整改压力或较小。带动期限利差或趋于缩窄、等级利差或趋于走阔。重要货基严监管迫使其资产配置的风险降低、流动性要求提升、期限更加趋短,我们认为重要货基的买债风险偏好整体或将大幅降低,导致货基对短债(短融存单等)的风险偏好或进一步下降,债市期限利差或趋于缩窄,同时或将更加偏好高等级资产而低资质资产面临较大抛压,使得等级利差或趋于走阔。重要货基出钱受限,专户类产品借钱成本更高。从21年日均回购余额数据来看,货基资金融出规模占全市场资金供给比例约32%,是仅次于大行和政策行的资金供给方,本次重要货基监管政策要求意味着重要货基给专户产品资金融出的规模受限且质押券要求更高。总体来说,回购市场上资金融出机构压缩,专户借钱成本提高,或将加大资金利率波动率,从而对债市形成一定利空。-------------------------------1.重要货基规定与现有货币基金规定有何不同?
1月14日证监会发布《重要货币市场基金监管暂行规定(征求意见稿)》(下文简称《规定》)。监管要求重要货币市场基金应当符合本规定要求,要点主要有:- 投资要求更加分散(持有一家公司发行的证券市值占比上限10%下调至5%);
- 对现金类资产占比要求提升(投资组合中现金、国债、中央银行票据、政策性金融债券以及5个交易日内到期的其他金融工具占基金资产净值的比例从下限10%上调至20%);
- 投资范围的资质要求更高(内部信用评级应当为最高级);
- 压低杠杆率以控制风险(杠杆率从普通货基的120%压低至110%);
- 对流动性有更加高的要求(流动性受限资产上限从10%下调至5%,以及有存款期限的银行存款上限从30%上调至50%);
- 投资组合要求更加短期化(投资组合的平均剩余期限上限从120下降至90天);
- 有明确风险准备金计提比例要求(基金管理人、基金托管人、基金销售机构每月从重要货币市场基金计提的风险准备金比例分别不得低于 40%、20%、20%)。
此外,基金资产净值连续20个交易日超过5000亿元的,还应当在3个月内满足投资组合的平均剩余期限不得超过60天以及不能加杠杆。![]()
2.重要货币基金涉及哪些货基?
重要货基的确定先是初评范围(规模2000亿元以上或投资者数据大于5000万个或中国证监会认定)->评估与确定(证监会根据规模、关联度、可替代性和复杂性四个指标进行评估确认)->移出或继续确认(看规模和投资者数量是否连续3个月不满足要求)。![]()
依据《规定》,我们从706只存量货币型基金中剔除重复基金后得到331只货币市场型基金,再从中筛选出满足初评范围条件的114只基金(详见表2)。
![]()
结果显示,根据21Q3数据(下同),初选重要货基基金净资产规模合计约为6.64万亿元,占全部货币市场型基金总净值的71%。从基金管理人情况来看,共涉及18家基金公司,其中,基金公司1和基金公司2涉及基金数量最多,均为11只。从单只基金净资产规模来看,仅货基1和货基2两只基金规模超过2000亿元,有23只基金在1000-2000亿元之间。需要注意的是政策要求同一基金管理人管理并在同一销售机构销售的不同货币市场基金应予合并计算,实际情况是一个基金有好多销售机构,此处我们是只要有销售机构重合就予以合并,因此存在高估重要货币基金初选范围的可能性,以及最终名单由证监会根据四个指标进行评估,因此存在高估整改风险的可能性。例如,根据每家基金公司货基在不同销售平台进行拆分合并,所得出的结果可能要远小于我们的初步测算。3.对存量货基有何影响?
证监会出台《重要货币市场基金监管暂行规定(征求意见稿)》,其目的是为了完善重要货币市场基金的监管,保护基金份额持有人合法权益。那么重要货基监管意见稿对市场有什么影响呢?影响大吗?具体来看:其一、货基收益趋于降低。继18年4月资管新规落地持续推进理财产品净值化、21年9月财政部发布《资产管理产品相关会计处理规定(征求意见稿)》指导资管产品的会计处理和净值生成、21年12月银保监会于正式发布《理财公司理财产品流动性风险管理办法》之后,货币型基金是以摊余成本法计量最主要的存量产品,此次重要货基监管将抑制摊余产品规模的盲目扩张,推动资管产品净值化更进一步,以及处置低评级债券、增配高评级资产和现金类资产等也将带动重要货基收益率下降,去年11月获批的首批存单指数基金也是对货基形成替代,也是降低了货基的竞争力。其二、重塑货基市场格局,加大货基分散度,货基规模增幅或放缓。重要货基面临更严监管,如投资范围更加受限、杠杆率要求更低、组合久期要更短、流动性要求更高且有明确的风险准备金计提比例要求等。若被认定为重要货币市场基金则需在3个月内完成整改,届时重要货基的投资组合需要重新调仓,资产抛售将加剧短债波动,同时被动赎回风险加大可能会使得资金分流至其他非重要货基、存单指数基金、短期债基等相近产品。此外,降杠杆可能会使得货基资金融出规模下降从而带动市场资金成本上行,反过来进一步降低重要货基的吸引力。综合来看,配置资金搬家或将放缓货基产品的增长速度,21年以来每季度同比20%左右的高增长或将难以为继。![]()
其三、市场影响偏小,整体影响或较为温和。若按初选名单来看,规模占比高达71%,其中杠杆率不满足要求的产品规模占比达到15%、平均剩余期限不满足要求的规模占比达到19%。但考虑到,投资者数量、基金规模是初评指标,满足二者之一是纳入参评范围,最终名单是证监会综合四个指标(包括但不限于)进行评估后并确定名单。也就是说规模越大、关联度越高、可替代性越强、复杂性越大的更可能被列为确定名单。因此,我们从单只基金规模或投资者数据量来看,若前十大基金确定为重要货基,其合计基金净资产规模占市场总规模比重为31%,其中杠杆率、平均剩余期限不满足要求基金规模占比分别为3%、6%。此外,货基1的基金资产净值高达7646亿元(21Q3),投资者数量也高达71239万人,若被确定为重要货基,则需要在3个月内满足投资组合平均剩余期限不得超过60天以及不能加杠杆的要求等,截至21Q3该产品杠杆为101%、平均剩余期限为56天,分别略高出监管要求1个百分点、满足监管要求。总体来看,整改压力较为温和。4.对债市有何影响?
带动期限利差或趋于缩窄、等级利差或趋于走阔。重要货基严监管迫使其资产配置的风险降低、流动性要求提升、期限更加趋短,因此我们认为重要货基的买债风险偏好整体或将大幅降低,导致货基对短债(短融存单等)的风险偏好或进一步下降,债市期限利差或趋于缩窄,同时或将更加偏好高等级资产而低资质资产面临较大抛压,从而使得等级利差趋于走阔。重要货基出钱受限,专户类产品借钱成本更高。从21年日均回购余额数据来看,货基资金融出规模占全市场资金供给比例约32%,是仅次于大行和政策行的资金供给方,本次重要货基监管政策要求以私募资管产品为交易对手的债券逆回购交易余额合计不得超过基金资产净值的 10%,相关质押券内部信用评级应当为最高级且《规定》第八条第(一)项规定的比例,这意味着重要货基给专户产品资金融出的规模受限且质押券要求更高。总体来说,回购市场上资金融出机构压缩,专户借钱成本提高,或将加大资金利率波动率,从而对债市形成一定利空。![]()
-------------------------------
机构行为
机构降久期,交易所债市加杠杆——债市情绪高频指标跟踪
基金增持破万亿,回购规模创新高——11月债券托管数据点评
隔夜回购创新高,杠杆久期继续上行——债市情绪高频指标跟踪
房贷集中度略降,配债空间有望提升——债市角度看上市银行中报
理财规模首现小降,增配信用减配利率——21年H1银行理财报告点评
整改初见成效,后续压力仍存 ——以两款案例分析现金管理类理财整改进度
流动性与债市供给
三个视角看存单利率下行的持续性
预留额度至年末,Q3供给压力较大——地方债供给点评
存款利率改革——利率市场化再下一城
解析5月央行资产负债表异常之处
本公众订阅号(微信号:珮珊债券研究)为海通证券研究所债券行业运营的唯一官方订阅号,本订阅号所载内容仅供海通证券的专业投资者参考使用,仅供在新媒体背景下的研究观点交流;普通个人投资者由于缺乏对研究观点或报告的解读能力,使用订阅号相关信息或造成投资损失,请务必取消订阅本订阅号,海通证券不会因任何接收人收到本订阅号内容而视其为客户。本订阅号不是海通研究报告的发布平台,客户仍需以海通研究所通过研究报告发布平台正式发布的完整报告为准。市场有风险,投资需谨慎。在任何情况下,本订阅号所载信息或所表述的意见并不构成对任何人的投资建议,对任何因直接或间接使用本订阅号刊载的信息和内容或者据此进行投资所造成的一切后果或损失,海通证券不承担任何法律责任。本订阅号所载的资料、意见及推测有可能因发布日后的各种因素变化而不再准确或失效,海通证券不承担更新不准确或过时的资料、意见及推测的义务,在对相关信息进行更新时亦不会另行通知。本订阅号的版权归海通证券研究所拥有,任何订阅人如预引用或转载本订阅号所载内容,务必联络海通证券研究所并获得许可,并必注明出处为海通证券研究所,且不得对内容进行有悖原意的引用和删改。海通证券研究所债券行业对本订阅号(微信号:珮珊债券研究)保留一切法律权利。其它机构或个人在微信平台以海通证券研究所债券行业名义注册的、或含有“海通证券研究所债券团队或小组”及相关信息的其它订阅号均不是海通证券研究所债券行业官方订阅号。