重要提示:《证券期货投资者适当性管理办法》于2017年7月1日起正式实施,通过本微信订阅号发布的观点和信息仅供海通证券的专业投资者参考,完整的投资观点应以海通证券研究所发布的完整报告为准。若您并非海通证券客户中的专业投资者,为控制投资风险,请取消订阅、接收或使用本订阅号中的任何信息。本订阅号难以设置访问权限,若给您造成不便,敬请谅解。我司不会因为关注、收到或阅读本订阅号推送内容而视相关人员为客户;市场有风险,投资需谨慎。
摘要:
永煤事件后,市场对煤企信用资质出现担忧,煤企债券一级市场发行不利,二级市场上出现多数抛盘,机构对煤企信用资质出现恐慌情绪,视弱资质煤炭债为“烫手山芋”。另一方面,受到供需错配等因素影响,2020年底至今煤炭价格处于高位,这对煤企羸弱的信用基本面无疑是一利好,但是多空针锋相对,当前如何对煤炭企业信用资质进行分析进而为投资决策提供参考成为机构的一个普遍关心话题,综合上述背景,我们通过报告来阐述相关观点。
观点一:决定煤企信用资质因素之排序。我们认为决定煤炭企业信用风险高低的影响因子排序为:政府及股东调度能力及意愿>再融资能力>盈利及创现能力,在信用基本面未受到重大冲击的情况下,我们对煤炭企业的看法类比普通产业债,但是一旦信用基本面恶化,银行及非银债权人对企业进行广义断贷,该种极端情况下就要考虑股东甚至政府的救助能力和意愿,本质上是政府托底煤炭产业链的责任、需求和压力。
观点二:煤企非煤业务对信用资质的影响。一般煤企会沿着产业链进行纵向多元化、纵向一体化业务拓展,例如从煤炭开采向下游延伸至煤炭发电、煤化工及煤炭贸易,我们认为多元化并非一剂毒药,关键还是应该看多元化业务的实质,具体情况具体分析。
观点三:煤企资质应该结合区域来看。当前煤炭发债主体区域集中度较高,我们认为思考煤企信用风险应该结合区域来整体通盘统筹考量,不同省份在对待煤炭行业、煤炭企业的视角存在显著差异,这就构成了救助意愿及救助能力的边际上的区别。
观点四:看好山西煤企重组改革进程及成果,山西煤炭行业违约风险不高。针对市场上关注度较高的山西七大国有煤炭企业重组及整合,我们也做了简要分析,重组的进程和结果也对重组方及被重组方的信用资质产生一定影响,但是我们坚定看好山西煤企重组改革的进程和成果,同时我们认为山西煤企实质性违约风险不高。
观点五:需要警惕山西煤企的估值风险及关注影响信用资质因素的边际变化。本次山西大型国有煤企整合秉承“人随资产走”、“负债随资产走”等基本原则,但是优劣资产承担的债务负担、人员负担、历史负担不相匹配,这也成为市场的担忧,应该持续关注山西国资对不同煤企的定位差异的边际变化及其带来的估值风险。此外,山西国资持续推行一系列举措来恢复资本市场对煤企的信任和信心,建议持续关注当地政府、当地金融机构对改善发债主体信用资质及恢复再融资的实质性举措。
----------------
永煤事件后,市场对煤企信用资质出现担忧,煤企债券一级市场发行不利,二级市场上出现多数抛盘,机构对煤企信用资质出现恐慌情绪,视弱资质煤炭债为“烫手山芋”。另一方面,受到供需错配等因素影响,2020年底至今煤炭价格处于高位,这对煤企羸弱的基本面无疑是利好,但是多空针锋相对,当前如何对煤炭企业信用资质进行分析进而为投资决策提供参考成为机构的一个普遍关心话题,综合上述背景,我们通过报告来阐述相关观点。
1. 煤企信用资质的决定因素之排序
1.1 政府及股东调度能力及意愿
政府的调度能力和支持意愿起到决定性因素。关于调度能力,用地方金融机构、区域内城投及国企之间的资金拆借来平衡。以山西省为例,当地金融机构主要有18家活跃在资本市场,其中包括12家商业银行、2家资产管理机构、2家证券公司、1家信用增进公司及1家金融控股集团,资产规模合计9857.97亿元,现金及现金等价物合计为1361.23亿元。相比六大行及股份制银行在山西省当地的分行,山西省协调当地金融机构为当地的煤炭企业及国企提供各种支持的难度要有所降低。政府调度意愿一方面要看煤炭产业及煤炭产业链在当地经济中的体量和比重,另一种思路是可以将政府调度意愿看做政府调度能力的边际值,因为本质上二者不可单独分离去作为考量,政府在调度能力显著降低的时候,调度意愿会化为乌有。
![]()
1.2 再融资能力
影响发债主体的再融资能力的核心因素。我们认为外部中微观环境的变化、发行人自身信用资质的变化、市场的资金的供需及投资人风险偏好等都会显著影响发债主体的再融资能力。一般而言,发债主体的主要融资渠道包括银行借款、债券、非标三大类,各个融资渠道的融资占比可能是公司主动调整也可能是被动选择,亦可以反映一个公司的融资思路和融资松紧程度。总体而言,发债主体的综合融资成本、融资渠道下沉程度、融资期限短期化程度、债券成交偏离估值程度、债券批文内剩余发行额度、剩余授信额度是比较好的度量指标,此外,其抵质押借款占比高、保证金占比高、频繁取消发行也均可以看做对再融资能力提出较高的挑战的衡量。
![]()
1.3 盈利及创现能力
1.3.1 资源禀赋
煤炭开采行业的商业模式决定了资源禀赋成为盈利能力最核心的影响因素。具体包含煤炭品种及品质、可采储量、开采条件等,其中对于煤种用途而言,炼焦煤和无烟煤相对稀缺,对应下游客户主要为钢铁、化工行业,动力煤相对丰富,对应下游客户主要为火力发电企业;对于可采储量而言,三西地区及新疆成为重要的煤炭储备和生产基地,以上区域的部分煤企资源储备量大;开采条件决定了吨煤成本的压缩极限,包括煤炭的采深、地形地质、地压、水压、瓦斯含量等。
![]()
1.3.2 运输条件
地域上供需错配,形成“北煤南运”、“西煤东调”的格局。在地域上,我国煤炭生产主要集中在北部和西部部分省份,而华东、京津冀等能源消耗大的地区又不是产煤地,这种地域上的供需错配带来了“北煤南运”、“西煤东调”的煤炭运输需求。《煤炭工业发展“十三五”规划(公开发布稿)》中提及我国目前主要的煤炭运输通道有晋陕蒙外运通道、蒙东外运通道、云贵外运通道、新疆外运通道、水运通道和进出口通道,形成了“九纵六横”的煤炭物流通道网络。
![]()
“九纵六横”的煤炭物流通道网络以铁路运输为主。伴随着“公转铁”政策的实施,以及“七纵五横“铁路干线网络逐渐完善,煤炭运输逐渐形成以铁路运输为主,海运为辅的运输体系。东部、南部所需的煤炭基本都是从山西走大秦线到秦皇岛港走海路。从近几年全国煤炭铁路运量的变化趋势可以看到煤炭铁路运量有持续上升趋势。
![]()
1.3.3 价格:长协定价有利于熨平煤炭价格波动
取暖用煤需求增加叠加内蒙“倒查二十年”下煤炭供给减少,近期煤炭价格上扬。自煤炭行业实施供给侧结构性改革以来,煤炭价格自16年年底大幅上涨,之后三年一直维持在高水平波动,到19年下半年,由于煤炭供给侧改革逐渐接近尾声,市场供需缺口减小,动力煤和焦煤价格开始出现回落趋势,但自入冬以来,由于受严冬影响北方取暖用煤及火电用煤增加,动力煤需求增加,叠加内蒙“倒查二十年”专项治理下煤炭供给减少,动力煤价格有大幅上升趋势,在动力煤价格上升带动下炼焦煤价格也呈现上扬趋势。
长协定价在熨平煤炭价格短期波动上有一定作用。2016年12月国家发改委联合煤、电、钢行业协会发布《关于印发平抑煤炭市场价格异常波动的备忘录的通知》,明确在2016-2020年内将以年度为周期建立电煤钢煤中长期合作基准价格确定机制,以长协基准价为基础,建立价格异常波动预警机制。当煤炭价格上下波动幅度在6%以内,为绿色区域,这时要充分发挥市场调节作用,不采取调控措施;当价格上下波动幅度在6%-12%之间,为蓝色区域,这时要重点加强市场监测,密切关注生产和价格变化情况,适时采取必要的引导措施;当价格上下波动幅度在12%以上,为红色区域,这时要启动平抑煤炭价格异常波动的响应机制。以动力煤为例,自长协政策实施以来,除了2020年11月以来受寒冬影响取暖用煤需求大幅增长,动力煤价格受市场影响价格大幅上扬,其他时间秦皇岛动力煤价格基本处于蓝色区域以内,说明建立的煤炭价格异常波动预警机制对熨平煤炭价格短期波动有一定作用。
![]()
2. 煤企非煤业务对信用资质的影响
2.1 煤企开展非煤业务的原因
通过下游延伸缓释煤炭价格波动带来的盈利及现金流波动。煤炭企业基本会沿着煤产业链进行下游延伸,比如火力发电企业成本端主要为煤炭企业收入端接口,本质上是利润在煤炭生产企业和火力发电企业的重新分配,形成煤电博弈,而煤炭生产企业进行煤炭发电会通过纵向一体化实现现金流的稳定性,平滑煤炭价格波动对自身的业绩带来的波动。
消化沉重的历史和人员负担。因为历史原因,煤企承担的社会责任和外部性要大于部分普通产业类国企,煤炭企业需要新增布局部分产业消化过剩的人员负担,利用其产业链中的先发优势沿产业链去进行扩展延伸成为最合适的选择。
出于突破核定产能限制考虑。2016年以来,国家在煤炭行业出台一系列供给侧改革措施,严格限制新增核定产能,但是下游延伸发电、生产化工产品均可以不算入核定产量,这对煤炭生产企业是一个突破口,纵向一体化延伸成为明智之举。
出于改变业务实质角度考虑。部分煤企开展贸易业务尤其煤炭贸易业务,一方面有通过走量增高收入及现金流规模进而带来附属收益(例如评级抬升、综合融资成本下降)的考虑,另一方面也有煤企通过贸易业务进行托盘融资的考虑,形成“假贸易、真融资”,此外贸易业务也容易成为一些藏污纳垢滋生风险的灰色地带,需要警惕管理层和国有资产利益的背离风险。
其他因素。例如煤企开展房地产业务去分享当地房地产市场的发展的红利,煤炭能源价格长期走势向下倒逼煤企进行横向多元化,例如开展相互竞争的清洁能源领域,开展煤机制造进行上游的延伸节约成本等。
![]()
2.2 煤企开展非煤业务怎么看?
非煤业务的关注点。我们认为,需要关注煤炭企业的资本性支出压力,尤其是多元化资本性支出的压力,如果未来煤企资本性支出压力较大,则需要警惕。一方面应该关注多元化细分领域的行业景气度,同时关注细分景气度是否和煤炭行业自身的景气度的形成对冲或者共振作用,是否会平滑现金流及盈利能力的波动或者加大现金流及盈利的波动;另一方面,多元化行业的景气度是一个动态变化的过程,需要紧密关注景气度的变化,观察企业做出投资和达产的周期性,做出判断。
多元化并非洪水猛兽,更应该看业务实质。我们认为,多元化本身并不是风险,合理运用多元化反而会平滑自身的财务和经营压力,但是我们要警惕多元化领域的相关风险,如果资本性支出压力显著大于其自身造血能力,需要不断依靠外部融资平衡现金流,则一旦融资环境收紧,机构风险偏好降低,信用资质出现边际下滑,再融资能力受到限制,一方面投资资产未达到理想的收益水平,反而容易“骑虎难下”,形成烂尾,另一方面,即使达产后如果其经营效益一般,需要煤炭板块持续输血,对煤炭行业利润形成反噬,非煤业务板块“血流不止”,则风险较大。同时,我们也要看到有些企业打着贸易业务的旗号进行实质性融资,需要警惕其贸易业务的风险,比如贸易业务上下游风险敞口长期较大,风控措施不到位,长期存在大量的坏账,对自身业务的现金流形成巨大的挑战,则值得重点关注。
3. 煤企资质应该结合区域来看?
3.1 供给区域格局:煤炭产能与资源禀赋分布趋于一致
我国煤炭资源以“西多东少、北多南少”布局。我国煤炭资源丰富,截至2019年底,我国煤炭已探明储量占世界总量的13.2%。从煤炭储量的分布上看,各省煤炭基础储量差别较大,整体呈现“西多东少、北多南少”的格局。截至2017年年底,山西和内蒙古的煤炭基础储量较其他省份遥遥领先,分别为917.3亿吨和507.63亿吨,约占全国的57%。
去产能政策下,煤炭产量向产能大省集中。我国的原煤生产大省为山西、陕西和内蒙古,这三个省份的原煤产量占全国总量的60%以上。从2015年煤炭行业去产能开始,虽然15、16年原煤产量整体有所下降,但从地域的分布上来看,原煤产量呈现向产煤大省集中的趋势。山西、陕西和内蒙古原煤产量占全国的比重从14年的62%提高到2020年的71%。
![]()
3.2 需求区域格局:消费结构向头部产煤省份集中
煤炭消费区域集中在煤炭产能大省。从2018年各省的煤炭消费量来看,煤炭消费区域主要集中在像山西、内蒙古、山东、河北、河南、新疆、陕西、辽宁、安徽、黑龙江这样的产煤省以及像江苏、广东、浙江这样的能源消耗大省。产煤省煤炭消费较多的原因主要是在产煤省煤炭资源便宜,火电、钢铁等下游企业较多,因此煤炭消费量较大。而对于能源消耗大省煤炭消费量多则是因为能源消费的基数大,即使煤炭消费占比不高,但高能源消费总量也会带来煤炭消费量较高。
严格的环保政策下,非产能大省煤炭消费量下降。从各省煤炭消费量自14年到18年的变化可以看到,除了像宁夏、新疆、山西这样的煤炭产能大省煤炭消费量有所增加,大部分省份的煤炭消费量都有所减少。尤其京津地区的煤炭消费量下降尤为明显,北京、天津的煤炭消费量从14年到18年分别下降了84.1%和24.8%。
![]()
3.3 山西煤企与河南煤企对标分析
产业链运营逻辑不同。一是煤电一体化经营效益对比悬殊。山西省煤企集团电力板块坑口电厂的经营特征明显,解决了部分煤炭运输、存放等成本问题,与煤炭板块协同发展,形成良性循环。以2019年为例,晋能集团和同煤集团的电力板块的毛利率分别达到15%和18%,远高于豫能化电力板块的3%。二是煤化工产品用途决定盈利差异。山西省煤企集团的煤化工业务主要应用于农用化工,具有需求和价格总体稳定的特征,且占据全国市场绝对份额,在当前化工行业不景气的环境中仍有一定盈利空间。如在煤化工企业普遍盈利下滑的2019年,晋煤集团煤化工板块毛利润达到83.49亿元,占比37.7%;而河南能化煤化工业务集中在甲醇、乙二醇等受石油行业波动影响较大的产品,亏损严重。
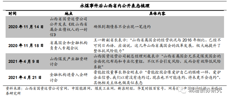
政府支持态度和保障机制存在差异。一是山西历来珍视国企信用。根据中国能源网,2016年煤炭价格断崖式下跌,王一新副省长亲赴北京金融街站台路演,助力省属煤企走出困境;2020年11月永煤事件发生后,山西省委书记楼阳生第一时间作出指示,部署应对工作;根据新浪财经,2020年11月14日,山西省国资运营公司公开发表《致山西省属企业债权人的一封信》,“确保到期债券不会出现一笔违约”;根据山西省国资运营公司官网,2020年11月18日,王一新副省长在省属国企和金融机构负责人专题会议上表示:“山西省属国企的经营状况与2016年相比,已经不可同日而语,应该说,这几年山西省属国企的改革发展,极大地提升了整体抗风险能力”。根据煤炭工业网,2021年4月9日,山西煤炭产业融资研讨会上,山西国资运营公司副总经理刘巍表示“山西省属国企尤其是煤炭国企的全面优化布局和专业化重组,不仅不会引发风险,反而会有效降低风险系数”;根据网易援引中国经济时报,2021年4月21日,金融机构进晋入企研讨会上,晋能控股董事长郭金刚表示“晋能控股会像爱护自己的眼睛一样,爱护企业信誉,我们以前没有违约过,现在也不可能违约,将来更不会违约”。二是山西省国资运营公司作为省政府授权出资人,能够快速协调省属国企形成强大资金池,对到期债券提前15天预警,已经形成了完善的风险防控及应急机制。
煤价稳中有升利好头部企业盈利能力提升。2020年以来,受供需两方面因素影响,煤价稳中有升,主要原因:一是供给有限。在安检、压缩产能等压力下,非头部产煤省(河南、山东、黑龙江等)聚焦去产能,头部产煤省(山西、内蒙、陕西等)煤矿虽保持高开工率但未有明显增产,且铁路运力增量空间较小,整体供给层相对紧张。二是进口萎缩,落实进关的进口煤量仍显著不足,2020年,共进口煤炭30399.10万吨,同比增长1.50%。
经过重组后的山西煤企更具综合竞争优势。永煤控股在煤价提升、行业景气度逐步改善背景下出现的债务违约,源于其自身经营上的瑕疵。经过专业化重组后的山西煤企更具综合竞争优势,抗风险能力更强,加之山西省政府全力维护国企信用,探索建立了一系列风险应对机制,山西煤企相比河南煤企得到的支持力度显著更优。
4. 煤炭企业重组及化债的思路
4.1 重组简介
山西煤企大而不强,改革势在必行。一直以来,山西省属国有煤企数量冗多且相互竞争,大而不强成为一个当地煤企的一个标签,另一方面,山西省内煤炭资源随着不断开采而逐步枯竭,下游煤炭用量受到诸多限制而逐步下滑,依赖煤炭资源禀赋而发展起来的山西模式会受到制约,煤企整合势在必行。
山西煤企重组改革思路清晰。2020年,山西省国有煤企整合大幕陆续展开,合并后形成两大煤企,既原焦煤+原山煤重整为新焦煤,同煤、晋煤、晋能相关板块整合为晋能控股集团,新焦煤及晋能控股成为原七大煤企的煤炭板块的承接主体,前者主营焦煤和煤炭贸易,后者主营动力煤、煤电、装备制造等,此外,新成立潞安化工集团承接原来相关煤企的化工板块资产,成立华阳新材集团承接相关新材料资产。
4.2 重组点评
山西七大煤企整合市场关注度更高。七大煤企债务压力大,债券规模较大且依赖度较高,信用分层下弱资质煤企例如山煤、同煤等主体的市场认可度下降,容易引发流动性危机。
市场对本轮重组不确定性担忧较多。本次山西大型国有煤企整合秉承“人随资产走”、“负债随资产走”等基本原则,但是优劣资产承担的债务负担、人员负担、历史负担不相匹配,这也成为市场的担忧。应该持续关注山西国资对晋能控股重组改革的边际变化。
![]()
山西煤企重组整合对山西煤企及煤炭债的信用资质提升作用显著。其一,煤企的业务区分度更高,例如重整后的企业分别负责煤炭开采、煤炭化工、煤炭机械制造等领域,避免了业务混杂及无序竞争等状态。其二,重整后的两大煤企新焦煤集团和晋能控股集团资产规模更大,业务更集中,其抵御风险的能力更强,随之而来的融资能力和资本市场的信心更强。其三,弱资质主体信用资质会随着加入到新的集团而有所增强,同时山西省政府对新组建的煤企关注度更高,支持力度更大,预计融资成本会呈下行趋势,化解债务功效可见曙光。
![]()
5. 总结:通过关注边际变化来对山西煤炭债进行投资
观点一:决定煤企信用资质因素之排序。我们认为决定煤炭企业信用风险高低的影响因子排序为:政府及股东调度能力及意愿>再融资能力>盈利及创现能力,在信用基本面未受到重大冲击的情况下,我们对煤炭企业的看法类比普通产业债,但是一旦信用基本面恶化,银行及非银债权人对企业进行广义断贷,该种极端情况下就要考虑股东甚至政府的救助能力和意愿,本质上是政府托底煤炭产业链的责任、需求和压力。
观点二:煤企非煤业务对信用资质的影响。一般煤企会沿着产业链进行纵向多元化、纵向一体化业务拓展,例如从煤炭开采向下游延伸至煤炭发电、煤化工及煤炭贸易,我们认为多元化并非一剂毒药,关键还是应该看多元化业务的实质,具体情况具体分析。
观点三:煤企资质应该结合区域来看。当前煤炭发债主体区域集中度较高,我们认为思考煤企信用风险应该结合区域来整体通盘统筹考量,不同省份在对待煤炭行业、煤炭企业的视角存在显著差异,这就构成了救助意愿及救助能力的边际上的区别。
观点四:看好山西煤企重组改革进程及成果,山西煤炭行业违约风险不高。针对市场上关注度较高的山西七大国有煤炭企业重组及整合,我们也做了简要分析,重组的进程和结果也对重组方及被重组方的信用资质产生一定影响,但是我们坚定看好山西煤企重组改革的进程和成果,同时我们认为山西煤企实质性违约风险不高。
观点五:需要警惕山西煤企的估值风险及关注影响信用资质因素的边际变化。本次山西大型国有煤企整合秉承“人随资产走”、“负债随资产走”等基本原则,但是优劣资产承担的债务负担、人员负担、历史负担不相匹配,这也成为市场的担忧,应该持续关注山西国资对不同煤企的定位差异的边际变化及其带来的估值风险。此外,山西国资持续推行一系列举措来恢复资本市场对煤企的信任和信心,建议持续关注当地政府、当地金融机构对改善发债主体信用资质及恢复再融资的实质性举措。
结合之前关于煤炭企业和区域的关系的论述,我们认为本轮山西煤企的重组和改革是化解债务的一种手段和方式,通过当地国资一系列操作,我们认为山西煤企尤其是本轮国有企业改革涉及的山西七大煤企的信用风险会得到缓解和释放,可以通过关注边际变化对山西七大煤企的债券进行投资。
产业债
房地产融资跟踪及收紧的可能影响
冰火两重天——从年报看上市房企融资能力
境内外发债冰火两重天,关注房企融资结构
产业债投资:钢铁债发行人比较分析
信用债策略
非标逾期并涉诉会成为城投债破刚兑的催化剂?
信仰充值还是破刚兑已近?——春华水务事件点评
非公开发行债券供给如何?
公司债发行指引发布,侧重防风险
如何解读《国务院关于进一步深化预算管理制度改革的意见》?
如何解读地方国企债务管控指导意见?
降低政府杠杆率对城投有何影响?
《公司债券发行与交易管理办法》有何变动?
首批碳中和债发行,助力绿色债券市场发展
2020年各省经济财政表现如何?
资金面影响市场情绪,注重个体信用挖掘
20年大开大合,21年求安求稳——2020年债市回顾与展望
中国债券违约率趋势如何? ——信用违约潮梳理及违约率测算
信用重塑,行稳致远——2021年信用债年度投资策略
城投债
分省城投挖掘之江西
分省城投挖掘之山城重庆
分省城投挖掘之安徽
分省城投挖掘之蜀地四川
中部省份挖掘之河南
地方隐性债务会如何化解?——地方隐性债务系列专题之四
本公众订阅号(微信号:珮珊债券研究)为海通证券研究所债券行业运营的唯一官方订阅号,本订阅号所载内容仅供海通证券的专业投资者参考使用,仅供在新媒体背景下的研究观点交流;普通个人投资者由于缺乏对研究观点或报告的解读能力,使用订阅号相关信息或造成投资损失,请务必取消订阅本订阅号,海通证券不会因任何接收人收到本订阅号内容而视其为客户。
本订阅号不是海通研究报告的发布平台,客户仍需以海通研究所通过研究报告发布平台正式发布的完整报告为准。
市场有风险,投资需谨慎。在任何情况下,本订阅号所载信息或所表述的意见并不构成对任何人的投资建议,对任何因直接或间接使用本订阅号刊载的信息和内容或者据此进行投资所造成的一切后果或损失,海通证券不承担任何法律责任。
本订阅号所载的资料、意见及推测有可能因发布日后的各种因素变化而不再准确或失效,海通证券不承担更新不准确或过时的资料、意见及推测的义务,在对相关信息进行更新时亦不会另行通知。
本订阅号的版权归海通证券研究所拥有,任何订阅人如预引用或转载本订阅号所载内容,务必联络海通证券研究所并获得许可,并必注明出处为海通证券研究所,且不得对内容进行有悖原意的引用和删改。
海通证券研究所债券行业对本订阅号(微信号:珮珊债券研究)保留一切法律权利。其它机构或个人在微信平台以海通证券研究所债券行业名义注册的、或含有“海通证券研究所债券团队或小组”及相关信息的其它订阅号均不是海通证券研究所债券行业官方订阅号。