重要提示:《证券期货投资者适当性管理办法》于2017年7月1日起正式实施,通过本微信订阅号发布的观点和信息仅供海通证券的专业投资者参考,完整的投资观点应以海通证券研究所发布的完整报告为准。若您并非海通证券客户中的专业投资者,为控制投资风险,请取消订阅、接收或使用本订阅号中的任何信息。本订阅号难以设置访问权限,若给您造成不便,敬请谅解。我司不会因为关注、收到或阅读本订阅号推送内容而视相关人员为客户;市场有风险,投资需谨慎。
1.1 一二级市场变动
1.2特殊条款
2.券商次级债
2.1 一二级市场变动
2.2 特殊条款
3.商业银行次级债vs保险次级债vs券商次级债
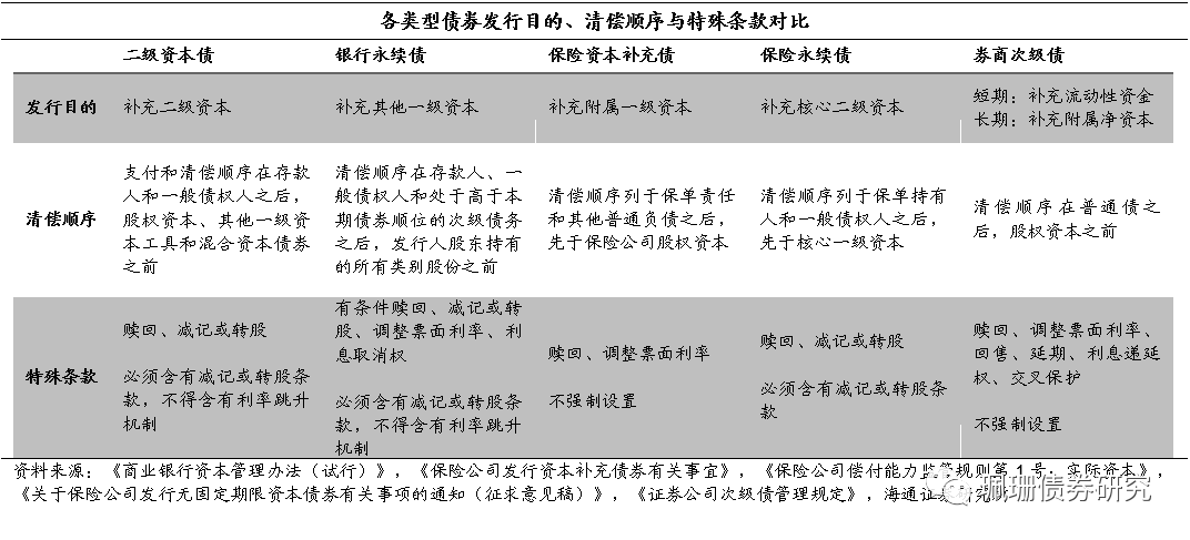
3.1 特殊条款对比
3.2 一级市场发行对比
3.2 二级市场对比:流动性与利差
法律声明