重要提示:《证券期货投资者适当性管理办法》于2017年7月1日起正式实施,通过本微信订阅号发布的观点和信息仅供海通证券的专业投资者参考,完整的投资观点应以海通证券研究所发布的完整报告为准。若您并非海通证券客户中的专业投资者,为控制投资风险,请取消订阅、接收或使用本订阅号中的任何信息。本订阅号难以设置访问权限,若给您造成不便,敬请谅解。我司不会因为关注、收到或阅读本订阅号推送内容而视相关人员为客户;市场有风险,投资需谨慎。
为何7-10Y表现偏弱?
近期经济社融数据疲软,为何标志性的10年国债国开利率表现平淡?偏陡的收益率曲线似乎“压不平”?原因一:当前债市所处位置与21年不同,债市已经从牛市走向震荡市,叠加结构性宽松政策为主,大幅下调MLF\OMO利率可能性或较小等,债市对利多较为钝化,对利空较为敏感。原因二:市场对疲软的数据预期充分,但对于稳增长预期仍在,尽管基金和理财的配置资金充沛,但大多配置3年以内短债同时加大杠杆,因此短债利率持续下行,而利率债和信用债期限利差仍高。原因三:21年外资是7-10年国债/政金债第一大/第二大净买入机构,而今年以来境外机构配置力量大幅减弱导致7-10年利率债偏弱。
维持5月长端利率震荡,短端略走高、曲线走平的观点,维持5月10Y国债利率2.75%-2.90%区间的判断。历史经验显示,如果利率低点已过、债市从牛市转向熊市或震荡市,波段交易安全边际平均在9BP左右。总体来看波段行情较窄,因此信用票息策略整体优于长久期利率波段策略,久期风险可控背景下可适当考虑3-5年骑乘策略。其中,4月份留抵退税已基本完成全年目标超一半,货币政策偏松但兼顾内外均衡,以结构性宽松政策为主,再叠加经济缓慢复工复产,5-6月政府债净供给压力大,预计流动性淤积现状或将得到缓解,短债利率或有小幅上行风险。5月以来中高频数据显示生产端呈现边际改善迹象,预计经济环比低点或在4月,叠加宽信用政策大力度、加快节奏,且政府债供给回升、社融有望重新回升,随着5-6月超长债净供给大幅回升,30-10Y国债利差逐渐修复变陡,因此长端利率短期或震荡,30-10Y曲线或走陡。此外,城投债或是年内最安全品种,地产债关注国企债,煤炭等产业债景气度仍高,资本补充工具与券商次级债利差仍有性价比、关注控制久期+波段机会。
基本面:4月经济快速下行,5月需求端降幅收窄、生产端边际弱改善
4月经济快速下行,环比低点或已显现。从生产法来看,呈现工业和服务业双弱的局面;从三驾马车看,出口继续明显回落、投资大幅转弱、消费恶化加剧(失业率大幅回升至6.1%);从季调环比来看,工业、投资均为20年3月以来首次负增长,消费降幅收窄。展望后续,预计消费二季度压力仍大,制造业投资压力增大,地产投资或继续承压,基建投资后续或依然托底经济。
5月以来中观高频数据显示,30城商品房成交面积降幅收窄,但百城土地成交面积增速转负,汽车批发和零售销量降幅收窄,出口综合指数增速放缓,钢材产量震荡上行,行业开工率改善,但沿海八省日均耗煤同比降幅扩大。基建方面,上周生产类指标走弱、环比同比均下降,库存类指标环比下降,价格类指标表现分化。物价方面,预计5月延续CPI回升PPI回落的趋势。
政策面:宽信用加码,下调首套个人住房贷款利率下限,5Y期LPR下调15BP。上周回顾:资金面宽松,债市整体收涨、短端下行幅度更大央行资金净回笼100亿元,资金利率窄幅波动。上周DR001/DR007周均值+3BP/-1BP;3M Shibor利率下行,3M存单发行利率、FR007-1Y互换利率均先下后上,国股银票1M转贴现利率仍保持低位。供给回落,国债需求较好,存单量涨价跌。截至5月20日,未来一周国债计划发行540亿元,地方政府债计划发行4095亿元。短债收益率持续下降后上升,长债收益率窄幅波动,曲线走陡,10年期隐含税率略有回升。上周,资金面保持宽松支持短债持续向暖。长债方面,15日央行下调首套个人住房贷款利率下限,16日经济数据疲弱,利率窄幅波动。20日5年期LPR超预期调降15BP,债市承压。至5月20日,10Y国债/国开债利率-2BP/-1BP;国债、国开债关键期限利差大多走阔。-------------------------------4月经济快速下行,环比低点或已显现。从生产法来看,工业增加值同比增速转负至-2.9%、创20年3月以来新低,服务业生产指数降幅扩大至-6.1%、为历史第二低水平、仅次于20年3月,整体呈现工业和服务业双弱的局面。从三驾马车看,出口继续明显回落、投资大幅转弱、消费恶化加剧。从季调环比来看,工业、投资增速均转负,均为20年3月以来首次负增长,消费降幅收窄但依然是负增长。
消费失速下降,失业率大幅回升。4月消费当月同比增速降幅扩大至-11.1%、环比降幅收窄至-0.7%、实际增速-14%、限额以上增速-14%。4月失业率回升至6.1%、高于5.5%的年度目标。全年来看消费增速恢复程度取决于地产恢复情况、疫情改善情况,预计二季度压力仍大。
投资增速大幅放缓。4月固定资产投资当月同比增速大幅回落至2.3%,创21年3月以来新低。其中:
制造业投资压力增大。4月制造业投资回落至6.4%(前值11.9%)、三年平均增速回升至4.4%(前值3.6%),高基数下压力逐渐显现,同时4月制造业PMI下行2.1个百分点至47.4%,为历史第二低,仅次于2020年2月。5月以来出口CCFI和SCFI综合指数同比增速显著放缓,出口韧性褪去,对制造业投资的支撑减弱,同时国内部分地区疫情防控形势依然严峻,短期内对国内生产的冲击依然较大,叠加高基数压力,预计制造业投资压力增大。
地产投资或继续承压。4月地产投资当月同比增速降幅扩大至-10.1%、三年平均增速2.9%,商品房销售面积-39%,新开工、施工、竣工分别为-44%、-39%、-14%。考虑到地产销售新开工依然负增,房企违约蔓延,叠加高基数,二季度地产投资或仍承压。
基建投资增速明显放缓,后续或依然托底经济。4月新旧口径基建投资当月同比增速分别为2.95%和4.35%,较一季度的8.5%和10.5%明显放缓。5月以来高频数据好坏参半(详见下文高频分析)。中央财经委员会强调全面加强基础设施建设构建现代化基础设施体系,要适度超前。随着5-6月专项债发行进度加快,预计基建投资依然保持托底作用。
![]()
5月以来,需求降幅收窄、生产边际弱修复。从5月以来的中观高频数据来看,一方面,需求端降幅收窄,30城商品房成交面积降幅收窄,但百城土地成交面积增速转负,汽车批发和零售销量降幅收窄,出口SCFI和CCFI综合指数同比增速放缓。另一方面,工业生产边际弱修复,钢材产量环比改善,行业开工率改善,但沿海八省日均耗煤同比降幅扩大。![]()
基建生产类指标环比走弱。截至5月20日,最新的基建高频数据显示,上周生产类指标走弱,螺纹钢产量、石油沥青装置开工率、全钢胎开工率环比同比均下降。库存类指标方面,沥青库存率环比同比均降,LME铜库存环比降同比升。价格类指标表现分化,螺纹钢期货收盘价同比环比下降,沥青期货收盘价、LME铜现货结算价环比上升。![]()
预计5月延续CPI回升、PPI回落趋势。5月以来猪价同比降幅大幅收窄,鲜菜和水果价格同比增速放缓,且国内疫情对消费的影响仍偏强,预计5月CPI同比增速或继续抬升;PPI方面,5月以来国际原油价震荡回升,国内油价同比增速转正、钢价同比增速转负、煤价同比涨势放缓,预计5月PPI或继续回落。
![]()
2.货币市场:资金面保持宽松,票据利率仍偏低
央行资金净回笼100亿元。上周,央行公开市场逆回购投放500亿元、逆回购到期600亿元,MLF投放1000亿元,MLF到期1000亿元,央行公开市场净回笼资金(含MLF)为100亿元。资金利率窄幅波动、DR001周均值仍处1.34%的偏低水平。具体来说,R001均值上行3BP至1.40%,R007均值下行2BP至1.67%;DR001均值上行3BP至1.34%,DR007均值下行1BP至1.57%。3M Shibor利率平稳下行,3M存单发行利率、FR007-1Y互换利率均先下后上,国股银票1M、3M、6M、1Y转贴现利率均先上后下,其中1M转贴现利率仍保持低位。![]()
![]()
![]()
![]()
![]()
3.一级市场:供给回落,国债需求较好
上周,利率债净融资额3137亿元,环比减少2044亿元,总发行量5736亿元,环比减少727亿元。其中,记账式国债发行1466亿元,环比减少738亿元;政金债发行1071亿元,环比减少159亿元;地方债发行3199亿元、为年内第二高水平,环比增加171亿元。截至5月20日,未来一周国债计划发行540亿元,环比下降;地方政府债计划发行4095亿元(为今年以来第二次周发行规模超4000亿元),环比上升。![]()
![]()
上周,利率债一级市场招投标整体需求分化,国债+政金债总计划发行规模2530亿元,实际发行规模2537亿元。国债需求较好,国开债需求分化,进出口行债、农发债需求整体一般,具体来说:国债需求较好,22附息国债07(续发)、22贴现国债22、22附息国债08(续发)的认购倍数分别为7倍、5.23倍、5.12倍,需求较好;22附息国债09(续发)的认购倍数为3.77倍,需求尚可。国开债需求分化,22国开14(增5)、22国开04(增10)的认购倍数分别为7.27倍、7.10倍,需求较好;22国开03(增11)、22国开02(增6)、22国开06、22国开10(增4)的认购倍数分别为5.12倍、5.09倍、3.44倍、3.42倍,需求一般。进出口行债需求一般,21进出07(增9)的认购倍数为4.94倍,需求较好;22进出04(增2)、22进出676、22进出05(增14)、21进出13(增24)、22进出12(增发)、22进出10(增10)的认购倍数分别为4.58倍、4.33倍、4.24倍、4.11倍、3.8倍、3.76倍,需求一般。农发债需求一般,22农发03(增6)的认购倍数为6.08倍,需求较好;22农发01(增12)、21农发10(增22)、22农发02(增10)的认购倍数分别为4.54倍、4.2倍、4.14倍,需求一般。22农发清发01(增发11)、22农发清发02(增发11)的认购倍数分别为5.50倍、4.13倍,需求一般。![]()
同业存单量涨价跌。上周,同业存单发行5044亿元,环比减少1061亿元,到期4835亿元,净融资额208亿元、环比增加792亿元;股份制银行1年同业存单发行利率较5月13日环比下行6BP至2.28%。![]()
![]()
4.二级市场:整体收涨,曲线走陡
短债收益率持续下降后上升,长债收益率窄幅波动,曲线走陡。上周,利率债供给压力回落,MLF等量平价续作,资金面保持宽松支持短债持续向暖。16日受央行周末调整首套个人住房贷款利率下限影响,宽信用预期强化,4月经济数据加速下行但市场对此预期较为充分,最终10Y国债收益率较13日小幅上行1BP;18日10Y国债利率下行3BP;20日1Y期LPR维持不动、5年期LPR超预期调降15BP至4.45%,对债市偏利空,1Y国债收益率转为上行2BP,10Y国债收益率上行1BP。具体来看,与5月13日相比,至5月20日1年期国债收益率下行6BP至1.96%,10年期国债收益率下行2BP至2.79%;1年期国开债收益率下行7BP至2.01%,10年期国开债收益率下行1BP至2.99%。![]()
各关键期限利率整体下行且仍处于偏低分位数,国开债收益率整体更低。从收益率绝对水平来看,至5月20日国债利率整体仍较低,各期限分位数整体下行或持平,均位于4%~16%分位数区间,其中10Y国债下降幅度最大,由前一周19%分位数下行至15%分位数。相对于国债,国开债利率所处分位数整体更低。30Y期限利率位于2%分位数,其余均位于7%~11%分位数区间,其中1Y国开债利率下降幅度最大,由前一周12%分位数下行至9%分位数。![]()
国债、国开债期限利差整体走阔。与前一周相比,10Y-1Y国债利差走阔3BP至83BP,且其期限利差最陡,处于88%分位数;30Y-10Y国债期限利差略有回升至4%分位数,仍处于历史低位;国开债曲线10Y-1Y期限利差最陡,处于78%分位数。整体来看,关键期限利差均走阔。短端隐含税率继续回落至偏低水平、中长期转为上升但仍处于低位。从隐含税率来看,至5月20日3年期国开债隐含税率小幅走高至6.38%,位于14%分位数左右;1年期国开债隐含税率小幅回落至2.70%,位于16%分位数左右;30年期国开债隐含税率大幅回升至4.66%,位于14%分位数。其余期限隐含税率所处分位数整体偏低(均处于11%分位数及以下)。10Y期国开债隐含税率上升至6.77%,位于2%分位数附近。5.债市策略:为何7-10Y表现偏弱?
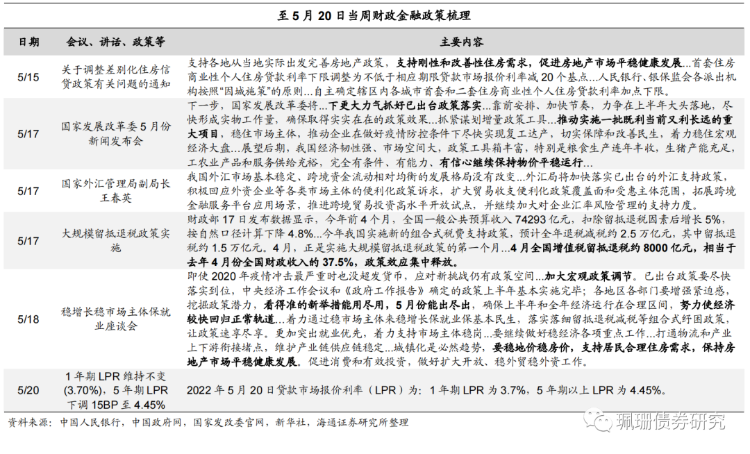
5.1 政策解读:5Y期LPR利率超预期下调15BP- 支持刚性和改善性住房需求,促进房地产市场平稳健康发展。
- 下更大力气抓好已出台政策落实,推动实施一批既利当前又利长远的重大项目。
- 4月全国增值税留抵退税约8000亿元,相当于去年4月份全国财政收入的37.5%,政策效应集中释放。
- 5年期LPR利率下调15BP。此次降息幅度超预期,且首次采用5Y降息而1Y不降的组合。截至5.20,去年以来1YLPR累计下降15BP、5YLPR下降20BP,5Y降幅已经超过1Y。居民付息占该部门新增社融占比由2020年的44%提升至2021年的49%(详见报告《(更新)回望21年付息压力、浅谈22年付息前景》),此次降低5Y期LPR利率有助于缓解居民付息压力,缓解居民房贷类似2月和4月净偿还的现状。
![]()
5.2 债市展望:为何7-10Y表现偏弱?
近期经济社融数据疲软,为何标志性的10年国债国开利率表现平淡?偏陡的收益率曲线似乎“压不平”?截至5月20日,国债10-1利差较4月25日近89BP的高点仅压缩5BP,5月中上旬10Y国债收益率也是在2.77~2.83%的区间窄幅波动。原因一,当前债市所处位置与21年不同,对利多较为钝化,对利空较为敏感。债市已经从牛市走向震荡市,这与今年1月、2021年同期所处位置不同。今年1月债市处于牛市尾部,1月10Y国债利率低点2.68%的背景是降准降息、经济基本面偏弱、债市情绪指数创新高等,而当前结构性宽松政策为主,大幅下调MLF\OMO利率可能性或较小等。详见《债券专题220418:债市牛尾转熊有何特点?》原因二,市场对疲软的数据预期充分,但对于稳增长预期仍在,因此较多采用加杠杆短久期票息策略。市场通过高频经济数据能提前预判4月经济数据偏弱,通过接近零利率的票据利率判断融资需求疲弱,但现阶段偏弱的数据意味着后续稳增长政策不断加码,例如近期央行下调首套房贷利率下限、不对称降息5YLPR利率15BP。因此,尽管基金和理财的配置资金充沛,但大多配置3年以内短债同时加大杠杆(近期基金杠杆率已创21年以来最大值),因此短债利率持续下行,信用利差不断压缩,而利率债和信用债的期限利差仍高。原因三,境外机构配置力量大幅减弱导致7-10年偏弱。2021年境外机构分别是7-10年国债和政金债的第一大和第二大净买入机构,对于2021年利率债行情的贡献举足轻重。但今年以来境外机构配置力量大幅减弱,2月以来持续卖出7-10年利率债。因此目前国债收益率曲线中,7-10年偏陡,对应性价比也是高于1-3年、30年。![]()
维持5月长端利率震荡,短端略走高、曲线走平的观点,维持5月10Y国债利率2.75%-2.90%区间的判断。历史经验显示,如果利率低点已过、债市从牛市转向熊市或震荡市,波段交易安全边际平均在9BP左右。总体来看波段行情较窄,因此信用票息策略整体优于长久期利率波段策略,久期风险可控背景下可适当考虑3-5年骑乘策略。具体来看:
DR007低利率持续性存疑。4月份留抵退税已基本完成全年目标超一半、资金集中释放,货币政策偏松但兼顾内外均衡,以结构性宽松政策为主,再叠加经济缓慢复工复产,5-6月政府债净供给压力大,预计流动性淤积现状或将得到缓解,随着资金利率的抬升,短债利率或有小幅上行风险。
长端利率短期或震荡、中期或缓上,30-10Y曲线或走陡。其一、5月以来部分地区疫情局势仍较为严峻,但相比于4月,我们认为疫情冲击最大的阶段或已过去,5月以来中高频数据显示生产端边际呈现弱改善迹象,预计经济环比低点或在4月,后续经济或复工复产但改善力度或较缓。其二、宽信用政策正加大出台力度、加快出台节奏,且政府债供给再度回升,则社融有望重新回升。其三,4月地方债国债发行量偏低、保险对超长债二级净买入增强,5-6月随着超长债净供给大幅回升,30Y-10Y国债利差已经逐渐修复变陡。
信用债方面,1年左右利差已过低,久期风险可控背景下可适当增加3-5年骑乘策略。城投债或是年内最安全品种,地产债关注国企债,煤炭等产业债景气度仍高,资本补充工具与券商次级债利差仍有性价比、关注控制久期+波段机会。
-------------------------------
本公众订阅号(微信号:珮珊债券研究)为海通证券研究所债券行业运营的唯一官方订阅号,本订阅号所载内容仅供海通证券的专业投资者参考使用,仅供在新媒体背景下的研究观点交流;普通个人投资者由于缺乏对研究观点或报告的解读能力,使用订阅号相关信息或造成投资损失,请务必取消订阅本订阅号,海通证券不会因任何接收人收到本订阅号内容而视其为客户。本订阅号不是海通研究报告的发布平台,客户仍需以海通研究所通过研究报告发布平台正式发布的完整报告为准。市场有风险,投资需谨慎。在任何情况下,本订阅号所载信息或所表述的意见并不构成对任何人的投资建议,对任何因直接或间接使用本订阅号刊载的信息和内容或者据此进行投资所造成的一切后果或损失,海通证券不承担任何法律责任。本订阅号所载的资料、意见及推测有可能因发布日后的各种因素变化而不再准确或失效,海通证券不承担更新不准确或过时的资料、意见及推测的义务,在对相关信息进行更新时亦不会另行通知。本订阅号的版权归海通证券研究所拥有,任何订阅人如预引用或转载本订阅号所载内容,务必联络海通证券研究所并获得许可,并必注明出处为海通证券研究所,且不得对内容进行有悖原意的引用和删改。海通证券研究所债券行业对本订阅号(微信号:珮珊债券研究)保留一切法律权利。其它机构或个人在微信平台以海通证券研究所债券行业名义注册的、或含有“海通证券研究所债券团队或小组”及相关信息的其它订阅号均不是海通证券研究所债券行业官方订阅号。