重要提示:《证券期货投资者适当性管理办法》于2017年7月1日起正式实施,通过本微信订阅号发布的观点和信息仅供海通证券的专业投资者参考,完整的投资观点应以海通证券研究所发布的完整报告为准。若您并非海通证券客户中的专业投资者,为控制投资风险,请取消订阅、接收或使用本订阅号中的任何信息。本订阅号难以设置访问权限,若给您造成不便,敬请谅解。我司不会因为关注、收到或阅读本订阅号推送内容而视相关人员为客户;市场有风险,投资需谨慎。
投资要点:
票据量价预示信贷改善,利空徐徐而起,债市震荡偏强
票据利率趋升,信贷或继续改善。票据具有信贷和资金的双重属性,在信贷额度宽松时,票据利率趋降,大行以票充贷增加,其中票据利率与信贷余额增速相关性高达0.75;同时票据利率与存单、SHIBOR、DR等资金利率走势也较为一致。6月以来,DR007月均值保持平稳,而6M国股银票转贴现利率均值回升32BP至1.47%、票据利率-存单发行利率利差也在触底后显著反弹,票据贴现发生额月均值也环比明显回落,预计6月票据融资增量或放缓,信贷总规模或继续改善、余额同比增速或维持上行走势。
预计6月最后一周债市震荡偏强。(1)地产汽车耗煤数据均向好,票据利率和贴现发生额回升显示信贷改善可期。(2)政府债净供给压力环比或回落。(3)央行重提闸门,为过去十年以来政策基调总结,我们认为后续货币政策转变概率较小。(4)6月最后一周政府债缴款压力仍大但缴税期已过,预计资金面宽松仍将延续。(5)随着美联储政策不断收紧,美债利率仍将上行,中美利率倒挂加深尚未结束。总的来看,利空徐徐而来,利率下行空间受限,但资金利率仍处低位,期限利差和套息价差依然偏高,利率趋势性上行空间也不大,故震荡行情延续。后续建议关注资金利率中枢的变化,若资金利率大幅持续性反弹,或是窄幅震荡行情的转折点,但我们认为利率飙升的概率不高。此外,财政部部长刘昆表示“谋划增量政策工具”,后续可关注相关增量政策的出台等。维持6月10Y国债利率在2.70%-2.90%区间震荡的观点,下半年利率走势或先上后下,建议配置户在近期长债利率中枢抬升阶段关注配置机会。
基本面:6月经济延续修复态势,CPI升PPI降
6月以来中观高频数据显示产需环比均继续改善。除百城土地成交面积降幅仍扩大之外,30城商品房成交面积环比增速创21年4月以来新高,汽车零售批发销量增速再创年内新高,出口综合指数环比改善,钢材产量先升后降,沿海八省日均耗煤创今年2月以来新高,行业开工率整体改善。基建高频方面,上周生产类指标环比改善、库存类指标环比下降、价格类指标均环比下降。物价方面,通胀压力不大,预计CPI升PPI续降。政策:央行重提“货币总闸门”;财政部表示“谋划增量政策工具”。央行资金净投放500亿元,资金利率整体上行,上周DR001/DR007均值分别+2BP/+9BP。3M Shibor利率基本持平,FR007-1Y互换利率震荡小幅上行,国股银票1M、3M、6M、1Y转贴现利率均先上后下。
周度净融资规模再创年内新高,一级市场招投标整体需求分化,同业存单量价齐跌。上周,利率债净融资额7031亿元,环比增加209亿元,净融资额再创年内新高;国开债、进出口行债需求分化、国债需求尚可、农发债需求一般;截至6月24日,未来一周国债计划发行0亿元;地方政府债计划发行5159.02亿元,环比下降。
上周债市窄幅震荡,短债收涨,长债收跌,曲线走陡。上周地方债持续放量;缴税走款对资金面形成扰动,资金利率有所回升,短债收益率周二至周四持续下行,周五小幅回升1bp;长债收益率小幅震荡,周五上升2bp。至6月24日,10Y国债/国开债利率+2BP/+2BP;国债、国开债期限利差走势分化;10Y期国开债隐含税率位于2%分位数左右。
-------------------------------1.基本面:6月产需均改善,基建环比改善,通胀仍温和6月以来,产需两端高频指标整体不断改善。从6月以来的中观高频数据来看,一方面,需求端环比改善,仅百城土地成交面积降幅仍扩大,30城商品房成交面积环比大增、创21年4月以来新高、且同比降幅显著收窄,汽车零售批发销量同比增速快速回升、再创年内新高,出口SCFI和CCFI综合指数环比改善。另一方面,工业生产缓慢修复,钢材产量先升后降,沿海八省日均耗煤创今年2月以来新高、环比增速转正至9%,行业开工率改善。![]()
基建生产类指标环比改善,库存下降,价格下降。截至6月24日,最新的基建高频数据显示,上周生产类指标整体环比改善,石油沥青装置开工率、全钢胎开工率均继续环比上升,但仍处于历史同期最低位(与15年以来同月数据比较)。库存类指标方面,沥青库存率、LME铜库存环比同比均降。价格类指标中,水泥价格指数、螺纹钢期货价、沥青期货价和LME铜价均环比下降。![]()
预计6月CPI回升至2.3%、PPI继续回落至5.9%左右。6月以来猪价环比涨幅放缓但同比降幅大幅收窄,鲜菜同比增速转负,水果价格同比增速大幅走阔,预计6月CPI同比增速或抬升至2.3%左右;PPI方面,6月以来国际原油价先上后下同比涨势放缓,国内油价环比增速提升、国内钢价环比降幅扩大,但煤价环比增速转负,预计6月PPI或继续回落至5.9%左右。
![]()
2.货币市场:资金利率回升
央行资金净投放500亿元。上周,央行公开市场逆回购投放1000亿元、逆回购到期500亿元。资金利率整体上行。具体来说,R001均值上行3BP至1.50%,R007均值大幅上行17BP至1.84%;DR001均值上行2BP至1.43%,DR007均值上行9BP至1.70%。3M存单发行利率周内先上后下,3M Shibor利率基本持平,FR007-1Y互换利率震荡小幅上行,国股银票1M、3M、6M、1Y转贴现利率均先上后下。![]()
![]()
![]()
![]()
![]()
3.一级市场:利率债净融资额再创年内新高
上周,利率债净融资额7031亿元,环比增加209亿元,净融资额再创年内新高。总发行量8596亿元,环比减少340亿元,发行规模为年内次高。其中,记账式国债发行2103亿元,环比增加590亿元;政金债发行1315亿元,环比增加59亿元;地方债发行5178亿元,环比减少989亿元。截至6月24日,未来一周国债计划发行0亿元;地方政府债计划发行5159.02亿元,环比小幅下降。![]()
![]()
![]()
上周,利率债一级市场招投标整体需求分化,国债+政金债总计划发行规模3355亿元,实际发行规模3418亿元。国开债、进出口行债需求分化、国债需求尚可、农发债需求一般,具体来说:
国开债需求分化,22国开04(增15)、22国开18、22国开19的认购倍数分别为8.15倍、6.84倍、6.46倍,需求较好;22贴现国开10、22国开02(增11)的认购倍数分别为6.13倍、5.98倍,需求尚可;22国开14(增8)、22国开08(增发)、22国开06(增5)、22国开10(增9)的认购倍数分别为5.07倍、4.61倍、3.42倍、3.07倍,需求一般。
进出口行债需求分化,21进出08(增8) 的认购倍数分别为7.48倍,需求较好;22进出03(增2) 、22进出15(增发)、22进出680、22进出12(增6)、22进出04(增7)、22进出10(增15)的认购倍数分别为4.78 倍、3.84 倍、3.64 倍、3.49 倍、2.92 倍、2.60倍,需求一般。国债需求尚可,22附息国债10(续发)、22附息国债11(续发)的认购倍数分别为4.63倍、3.82倍,需求尚可;22附息国债13、22贴现国债29的认购倍数为3.61倍、3.13倍,需求一般。农发债需求一般,22农发03(增8)、22农发04(增3)、22农发05(增3)、22农发02(增14)的认购倍数分别为4.41倍、3.75 倍、3.66倍、3.58倍,需求一般;22农发清发03的认购倍数为5.61倍,需求尚可;22农发清发02(增发16)的认购倍数为4.43倍,需求一般。![]()
同业存单量价齐跌。上周,同业存单发行4166亿元,环比减少3319亿元,到期5367亿元,净融资额-1202亿元,环比减少4940亿元;股份制银行1年同业存单发行利率较6月17日环比下行8.4BP至2.30%。![]()
![]()
4.二级市场:债市小幅震荡,曲线走陡
上周债市窄幅震荡,短债收涨,长债收跌,曲线走陡。上周地方债持续放量,周度利率债发行规模为年内次高;缴税走款对资金面形成扰动,资金利率有所回升,短债收益率周二至周四持续下行,周五小幅回升1bp;长债收益率小幅震荡,周五上升2bp。具体来看,与6月17日相比, 6月24日1年期国债收益率下行4BP至1.97%,10年期国债收益率上升2BP至2.80%;1年期国开债收益率小幅下行1BP至2.03%,10年期国开债收益率上行2BP至3.01%。![]()
短期利率走低,中长期期限利率整体走高,但仍处于低位;国开债收益率整体更低,走势分化。从收益率绝对水平来看,与6月17日相比,6月24日国债3M、1Y利率分别小幅走低至9%、14%分位数,30Y利率由2%分位数上行至7%分位数,其余关键期限利率均上行至20%-29%分位数区间内。相较于国债,国开债利率所处分位数整体更低。3M、1Y期限利率分别从上周的9%、13%走低至7%、12%。其余期限利率均小幅走高,处于5%-19%分位数区间内。![]()
国债、国开债期限利差走势分化。国债期限利差中,5Y-3Y和30Y-10Y利差与上一周周末持平,分别仍维持在90%分位数和3%分位数,10-5Y利差收窄至39%分位数,而其余关键期限利差大幅走阔。其中3Y-1Y国债利差走阔至91BP,利差最陡;10Y-1Y利差走阔7bp至83bp,位于88%分位数;相较于国债,国开债除30Y-10Y期限利差收窄至18%分位数,其余关键期限国开债期限利差均走阔,且3Y-1Y利差最陡,处于90%分位数。隐含税率走势分化,且整体仍处历史低位。从隐含税率来看,与6月17日相比,至6月24日1Y、7Y国开债隐含税率所处分位数水平上升,其余期限整体持平或走低。其中,5Y期国开债隐含税率继续下降至4.6%,位于0%分位数附近;10Y期国开债隐含税率小幅下降至6.92%,位于2%分位数左右。5.债市策略:票据量价预示信贷改善,债市震荡偏强
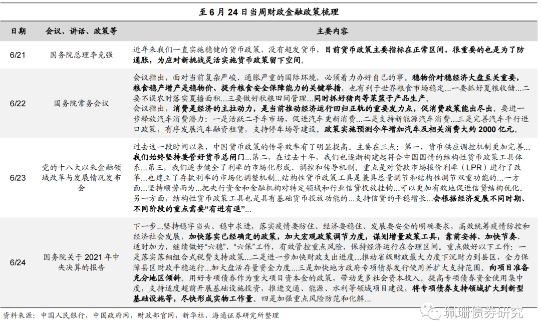
5.1 政策解读:重提“货币总闸门”,谋划增量政策工具国务院:目前货币政策主要指标在正常区间,为应对新挑战灵活实施货币政策留下空间。
国常会:稳物价对稳经济大盘至关重要,粮食稳产增产是稳物价、提升粮食安全保障能力的关键举措。
自21Q3货政报告删除“管好货币闸门”描述以来,日前央行重提“货币总闸门”,为过去十年以来政策基调总结,我们认为后续货币政策转变概率较小。党的十八大以来金融领域改革与发展情况发布会指出“我们始终坚持要管好货币总闸门…以及会根据经济发展不同时期、不同阶段的重点需要“有进有退””。财政部部长刘昆:加快落实已经确定的政策,加大宏观政策调节力度,谋划增量政策工具,靠前安排、加快节奏…
![]()
5.2 票据量价预示信贷继续改善
一方面票据具有信贷属性,票据融资是信贷的一种,作为银行调节信贷的工具,在信贷额度宽松时,大行增加买票以票充贷,满足银行信贷考核指标的同时提升闲置资金收益率;在信贷额度紧张的情况下,大行更倾向于通过中长贷、短贷等一般贷款进行放贷而非通过票据放贷。
另一方面票据也具有资金属性,票据转贴现业务属于银行同业业务,其利率与其他同业业务利率相关性较大,6M国股银票转贴现利率与同期限的存单发行利率、DR利率、SHIBOR利率历史走势基本一致,而票据的资金属性使得票据利率在跨月跨季跨年等资金面收紧时可能会有跳升迹象。
![]()
![]()
票据利率、票据-存单利差、票据贴现发生额均持续回升,显示信贷或继续改善:2018年12月-2022年5月,贷款余额同比增速与票据利率相关性高达0.75,显示票据利率走高往往意味着票据融资规模趋降、信贷投放趋于改善。为了更好分析票据的信贷属性,我们以6M国股银票转贴现利率-6M股份行存单发行利率作为分析指标,数据分析显示票据利率-存单利率的利差与信贷余额增速依然有较好的相关性、相关系数约为0.67。此外,高频数据票据贴现发生额的月均值与票据融资当月值的走势也基本一致。
6月以来(6/1-6/24),DR007月均值环比保持平稳,而6M国股银票转贴现利率均值环比回升32BP至1.47%、票据利率-存单发行利率利差也在触底后显著反弹,票据贴现发生额月均值环比明显回落,预计6月票据融资增量或放缓,信贷总规模或继续改善、余额同比增速或维持上行走势。
![]()
![]()
5.3 债市展望:利空徐徐而起,但债市震荡偏强
上周,利多因素有美债利率震荡下行、中美国债利差收窄、流动性依然保持充裕;利空因素有利率债净供给再创年内新高,缴税缴款带动资金利率有所抬升(但绝对水平依然偏低),票据利率趋升,股市继续向好,高频数据显示产需两端持续回暖,最终我国10Y国债利率仍在2.78%~2.80%区间窄幅震荡。
预计6月最后一周,债市走势依然震荡偏强。(1)经济缓慢修复,地产汽车耗煤数据均向好,票据利率和贴现发生额回升显示信贷改善可期。(2)6月最后一周政府债净供给压力环比或将明显回落,且资产荒逻辑尚存。(3)日前央行重提闸门,为过去十年以来政策基调总结,我们认为后续货币政策转变概率较小。(4)上周资金利率整体抬升,6月最后一周政府债缴款压力仍大但缴税期已过,预计资金面均衡偏松的格局仍将延续。(5)随着美联储政策不断收紧,美债利率后续仍将趋于上行,中美利率倒挂加深尚未结束。总的来看,经济、信贷、股市和海外的利空徐徐而来,债市利率下行空间受限,除非货币政策进一步超预期宽松;而资金面均衡偏松、资金利率仍处低位、期限利差和套息价差依然偏高,也意味着债市利率趋势性上行的空间不大,故债市震荡行情继续演绎。后续建议关注资金利率中枢的变化,若资金利率大幅持续性反弹,或是窄幅震荡行情的转折点,但我们认为利率飙升的概率不高。此外,财政部部长刘昆表示“加大宏观政策调节力度,谋划增量政策工具”,后续可关注相关增量政策的出台等,我们此前在《20220528:特别国债增发的历史回顾与展望》中表示“若增发特别国债,Q3或为合适的发行窗口期”。我们维持6月10Y国债利率在2.70%-2.90%区间震荡的观点,下半年利率走势或先上后下(《震荡未歇,曲径徐行——2022年利率债中期投资策略》),建议配置户在近期长债利率中枢抬升阶段关注配置机会。
-------------------------------
本公众订阅号(微信号:珮珊债券研究)为海通证券研究所债券行业运营的唯一官方订阅号,本订阅号所载内容仅供海通证券的专业投资者参考使用,仅供在新媒体背景下的研究观点交流;普通个人投资者由于缺乏对研究观点或报告的解读能力,使用订阅号相关信息或造成投资损失,请务必取消订阅本订阅号,海通证券不会因任何接收人收到本订阅号内容而视其为客户。本订阅号不是海通研究报告的发布平台,客户仍需以海通研究所通过研究报告发布平台正式发布的完整报告为准。市场有风险,投资需谨慎。在任何情况下,本订阅号所载信息或所表述的意见并不构成对任何人的投资建议,对任何因直接或间接使用本订阅号刊载的信息和内容或者据此进行投资所造成的一切后果或损失,海通证券不承担任何法律责任。本订阅号所载的资料、意见及推测有可能因发布日后的各种因素变化而不再准确或失效,海通证券不承担更新不准确或过时的资料、意见及推测的义务,在对相关信息进行更新时亦不会另行通知。本订阅号的版权归海通证券研究所拥有,任何订阅人如预引用或转载本订阅号所载内容,务必联络海通证券研究所并获得许可,并必注明出处为海通证券研究所,且不得对内容进行有悖原意的引用和删改。海通证券研究所债券行业对本订阅号(微信号:珮珊债券研究)保留一切法律权利。其它机构或个人在微信平台以海通证券研究所债券行业名义注册的、或含有“海通证券研究所债券团队或小组”及相关信息的其它订阅号均不是海通证券研究所债券行业官方订阅号。