.重要提示:《证券期货投资者适当性管理办法》于2017年7月1日起正式实施,通过本微信订阅号发布的观点和信息仅供海通证券的专业投资者参考,完整的投资观点应以海通证券研究所发布的完整报告为准。若您并非海通证券客户中的专业投资者,为控制投资风险,请取消订阅、接收或使用本订阅号中的任何信息。本订阅号难以设置访问权限,若给您造成不便,敬请谅解。我司不会因为关注、收到或阅读本订阅号推送内容而视相关人员为客户;市场有风险,投资需谨慎。定增政策几经波折。从2014年至今,再融资政策经历了从收紧到放松的过程。2006年5月,证监会发布《上市公司证券发行管理办法》,整合上市公司新股发行、增发新股、发行可转换公司债券等多项规定。之后,证监会于2011年8月修订《上市公司非公开发行股票实施细则》、2014年发布《创业板上市公司证券发行管理暂行办法》,至此再融资的制度规范基本确立。 不同板块发行的条件存在异同,总体而言,科创板与创业板可转债发行条件基本保持一致,而主板与科创板、创业板在可转债发行程序、发行财务指标、担保要求及规模限制等方面存在差异。不同板块的可转债在发行时间上存在差异。整体来看,主板可转债从预案到过会所需要的时间最长,平均达221天,而科创板可转债所需时间最短,平均为136天,创业板可转债居中;科创板可转债从过会到发行所需时间也明显短于主板和创业板可转债所需时间。正式明确短线交易相关规定。沪深交易所在2022年1月的上市规则正式明确了有关可转债短线交易相关规定:对于持有公司5%以上股份的股东若违反《证券法》相关规定,将其所持公司股票或者其他具有股权性质的证券在买入后6个月内卖出,或者在卖出后6个月内又买入的,公司董事会应当收回其所得收益,并及时披露相关人员违规买卖的情况、收益的金额、公司采取的处理措施和公司收回收益的具体情况等。鉴于《可转债管理办法》已于2021年1月末实施,该规定对可转债市场影响不大。 确定了报价范围和熔断机制,上交所在2020年对《上海证券交易所交易规则》进行的第二次修订版本详细规定了报价范围。《深圳证券交易所交易规则(2021年3月修订)》明确要求区分是否为上市首日,并对开盘集合竞价的有效竞价情况做了详尽说明,要求上市首日开盘集合竞价的有效竞价范围为发行价的上下30%,而非上市首日则为上下10%。同时,深交所发布的《关于完善可转换公司债券盘中临时停牌制度的通知》,明确了熔断机制的触发调价及停牌时间。赎回、回售信息披露,股东减持信息披露要求均有所修改,赎回、回售方面,2022年1月的修订统一了沪深交易所对于提前赎回的信息披露要求,同时沪深交易所均要求对预计可能触发赎回条件的转债“应当在预计赎回条件触发日的五个交易日前至少发布一次风险提示公告。”但是目前沪深交易所仍未对公告不赎回之后,不得再赎回的期限做出规定。回售方面,则仅对满足回售条件后的信息披露要求有少许修改。而股东减持信息披露规则趋严。应对炒作现象频发细化交易制度。沪深交易所7月29日分别发布《上海证券交易所可转换公司债券交易实施细则》、《深圳证券交易所可转换公司债券交易实施细则》,要求基本一致。主要调整要点在提出投资者适当性要求、衔接债券交易规则、涨跌幅限制、强化交易监管(明确可转债交易异常波动、严重异常波动情形及相关监管措施、增加异常交易行为类型等)、强化风险提示以及其他一些机制的调整,不过转债T+0交易依然保留。此外,也对向特定对象发行的可转债的转让进行规定。《可转债指引》与《实施细则》分别从信息披露和交易机制两个方面规范可转债存续期全流程业务。沪深交易所可转债指引正式稿已于并于7月29日实施,完善了赎回、回售、转股、停牌等业务规范,整体相较于征求意见稿变化不大,仅在个别表述上有所修改,例如对于异常波动采取的措施增加“实施盘中强制停牌”、明确触发转股价格修正条件后的重新起算日期等。我们认为随着制度的完善,转债市场投资交易也将更加规范。风险提示:基本面变化、股市波动、政策不达预期、价格和溢价率调整风险、信用风险。1. 转债的发行
1.1 转债历史发行规模
1.1.1 定增政策几经波折
从2014年至今,再融资政策经历了从收紧到放松的过程。2006年5月,证监会发布《上市公司证券发行管理办法》,整合上市公司新股发行、增发新股、发行可转换公司债券等多项规定。之后,证监会于2011年8月修订《上市公司非公开发行股票实施细则》、2014年发布《创业板上市公司证券发行管理暂行办法》,至此再融资的制度规范基本确立。
在2014-2015年的牛市中,并购重组、借壳上市等项目增多,定增作为重要的融资手段,规模大幅增加。2017年2月,证监会发布《关于修改〈上市公司非公开发行股票实施细则〉的决定》、《发行监管问答——关于引导规范上市公司融资行为的监管要求》收紧定增政策:一是要求定价基准日只能为非公开发行股票发行期首日;二是要求非公开发行股票的数量不得超过发行前总股本20%;三是要求定增时间的间隔不得低于18个月。也正是由于定增政策的收紧,加上转债申购制度的改革,才导致转债市场出现18-19年的大幅扩容。
2020年2月,证监会接连发布《关于修改<上市公司证券发行管理办法>的决定》、《关于修改<创业板上市公司证券发行管理暂行办法>的决定》、《关于修改<上市公司非公开发行股票实施细则>的决定》等政策。从发行条件、发行对象、定价机制、锁定期规定等多方面对再融资政策进行了调整。如发行规模上限由不超过20%调整为30%,定价基准日由统一的非公开发行股票发行期的首日调整为:提前确定全部发行对象且满足条件的,可以将定价基准日确定为董事会决议公告日、股东大会决议公告日或发行期首日等修改。
这也意味着经历2年多的收紧之后,定增再度出现放松。该轮政策的放松也是匹配经济发展进入新阶段的需求,一方面经历金融去杠杆之后,中小企业融资情况有所恶化,需要配套政策对中小企业融资做进一步支持;另一方面,我国目前面临经济结构的转型,股权融资需求大幅增长,从19年科创板的设立到再融资的放松,都是发展股权融资市场的重要手段。
1.1.2 定增对转债发行规模的影响
作为再融资的两大重要途径,转债与定增有相互替代的作用,二者的规模也呈现反向变动的关系。例如2014-2016年再融资政策处于宽松阶段,定增规模高速增长,2014-2016三年间定增新增量分别为6234亿元、1.33万亿、1.78万亿。同期转债发行规模出现大幅下滑,2014年转债发行规模由 2013 年的545亿萎缩至321亿,2015年再度萎缩至98亿,2016年小幅回暖至213亿。转债发行的放缓加上赎回的增加,导致市场规模大幅萎缩,最低时不到200亿。
2017-2019年再融资政策收紧,转债增量和存量高速增长。2017年2月再融资规定出台后,新增定增规模持续下降,2017年新增定增额由2016年的1.78万亿减至1万亿左右。2018-2019 年新增定增额更是缩减至7864万和6686万元。与此同时,可转债逐渐成为上市公司再融资的重要手段,规模出现爆发式增长,2017年-2019 年新增转债发行规模分别为924亿元、820亿元、2678亿元。市场规模也出现大幅扩容,从17年初的 500多亿增长至20年初的4000多亿元。
然而,2020年再融资政策放松后,转债供给并没有出现大幅的缩减,定增对于转债的冲击是有限的。原因有以下两个方面:
1)相比于定增,转债有自身独特的优势。转债主要有以下几点优势:①转债的发行费率更低,2021年转债平均发行费率约为1.3%,而定增平均发行费率为1.8%左右。②转债的转股期长,股本稀释更慢,给企业带来的业绩压力小;定增则相反,一次性稀释大股东股权,给当期的企业业绩带来较大压力。③转债属于公募产品,发行更加便利,目前基本都是纯网上发行,弃购比例也很低。而定增属于私募产品,发行需要网下寻找特定投资者,发行难度和便利程度不及转债。④对于银行等行业来说,部分正股长期处于破净状态,定增发行难度较大。而转债可以通过抬高债底的方式来发行,因此可以满足部分行业的差异化融资需求。2)转债市场趋于成熟,市场接受度大幅提升。17年的信用申购改革为转债的发行和申购确立了优势,在经历18-19年的转债扩容潮之后,转债市场的发展进入了一个前所未有的高峰。截至2021年末市场总规模7000亿元左右,连续四年高速增加。转债规模的扩容导致市场对转债供需两端的接受度都明显提升:需求端来看,此前转债主要的参与机构是公募基金,而近些年保险、年金等机构持仓占比明显提升,参与机构更加多样化。供给端来看,目前截至2021年末转债市场个券数量400只左右,基本覆盖了所有的一级行业,其中不乏各行业的龙头标的。转债已经成为上市公司再融资的重要手段,部分公司也会倾向于发行2期及以上,例如已经上市的希望转2、晶瑞转2、泰康转2,东财转3等。1.2 不同板块转债的发行梳理
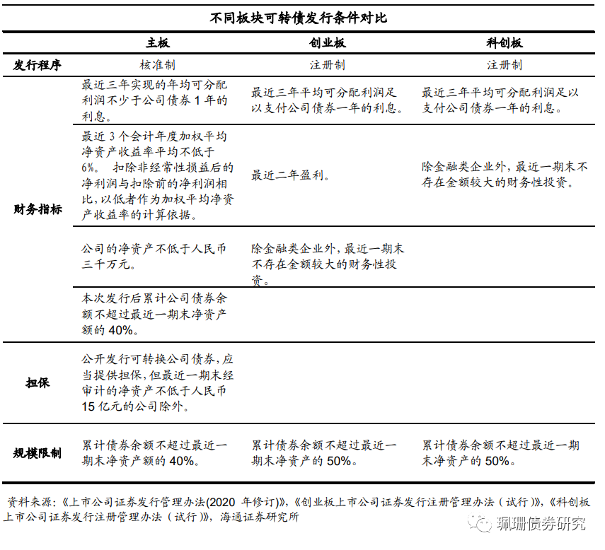
1.2.1 发行条件
总体而言,科创板与创业板可转债发行条件相对保持一致,而主板与科创板、创业板在可转债发行程序、发行财务指标、担保要求及规模限制等方面存在差异。主要情况如下:1)发行程序差异。发行可转债依照股票发行程序,主板可转债发行适用核准制,上市公司需要披露企业真实情况,符合证监会规定的必要条件,经证监会审查核准后发行;科创板、创业板可转债发行适用注册制,上市公司向交易所提交发行申请,经证监会注册后发行,发行门槛较核准制低。2)发行财务指标、担保要求差异。主板再融资办法对主板可转债发行条件进行了更为细化的规定,与科创板、创业板相比更为严格。根据《上市公司证券发行管理办法(2020 年修订)》要求,主板公开发行可转债需符合最近三年实现的年均可分配利润不少于公司债券1年的利息、最近三个会计年度加权平均净资产收益率平均不低于6%、净资产低于15亿元的,应当提供担保等条件,而科创板、创业板公开发行可转债要求最近三年平均可分配利润足以支付公司债券一年的利息、除金融类企业外最近一期末不存在金额较大的财务性投资。其中创业板公司还要求最近二年盈利。3)规模限制差异。主板公开发行可转债要求累计债券余额不超过公司净资产的百分之四十。证监会再融资审核问答通过解释《国务院办公厅关于贯彻实施修订后的证券法有关工作的通知》的方式,细化要求科创板、创业板公开发行可转债累计债券余额不超过公司净资产的百分之五十。1.2.2 发行时间
不同板块的可转债在发行时间上存在差异。我们统计了2015年初~2022年1月末发行的所有转债,整体来看,主板可转债从预案到过会所需要的时间最长,平均达221天,而科创板可转债所需时间最短,平均为136天,创业板可转债居中;科创板可转债从过会到发行所需时间(平均68天)也短于主板和创业板可转债所需时间(平均100天左右)。证监会对创业板和科创板上市公司证券发行注册管理办法规定,交易所审核期限为二个月,证监会注册期限为十五个工作日。2021年中央经济工作会议提出全面实行注册制,有望加速主板可转债发行。2. 转债的上市交易
2.1 上市规则
根据上交所和深交所规则,可转债在上市时仍需满足相关发行条件,如2021年1月公告发行的日升转债,根据其披露的《东方日升2020年度业绩预告》,发行人扣除非经常性损益后的净利润预计亏损6000万元–14000万元,该财务指标导致其不符合《创业板上市公司证券发行注册管理办法(试行)》等规定的可转债发行条件,因此日升转债终止上市,返还投资者认购资金和利息。
可转债上市条件有所放松,此外,在2022年1月修订的《上海证券交易所股票上市规则》将上市公司向媒体披露上市公告书等文件的时限由2020年12月修订版本的5个交易日缩减到3个交易日,并且取消了期限为一年以上、实际发行额不少于人民币5000万元的规定,总体有所放松。深交所的最新规定仍为5个交易日,但也无对期限、实际发行额的相关要求。
2.2 交易规则
交易所对可转债的交易制度进行了修改与完善,整体从宽松逐步趋严,适应整体市场的发展情况。上交所与深交所对于可转债的交易制度在报价范围、减持规则公告、熔断机制及停止交易规则等进行规定。报价范围、竞价时间有所区别,上交所在2020年对《上海证券交易所交易规则》进行的第二次修订详细规定了报价范围,报价范围方面,上交所开盘集合竞价阶段的交易申报价格最高不高于前收盘价格的150%,并且不低于前收盘价格的70%,连续竞价阶段的交易申报价格不高于即时揭示的最低卖出价格的110%且不低于即时揭示的最高买入价格的90%;同时不高于上述最高申报价与最低申报价平均数的130%且不低于该平均数的70%。对开盘集合竞价,《深圳证券交易所交易规则(2021年3月修订)》明确要求区分是否为上市首日,并对开盘集合竞价的有效竞价情况做了详尽说明,要求上市首日开盘集合竞价的有效竞价范围为发行价的上下30%,而非上市首日则为上下10%,连续竞价、收盘集合竞价的有效竞价范围均为最近成交价的上下10%。此外,深交所规定14:57~15:00为收盘集合竞价时间,与上交所形成区分。熔断机制上沪深交易所也有区别,深交所发布的《关于完善可转换公司债券盘中临时停牌制度的通知》明确了熔断机制的触发调价及停牌时间:1.盘中成交价较前收盘价首次上涨或下跌达到或超过20%的,临时停牌时间为30分钟;2.盘中成交价较前收盘价首次上涨或下跌达到或超过30%的,临时停牌至14:57。盘中临时停牌期间,投资者可以申报,也可以撤销申报。复牌时对已接受的申报实行复牌集合竞价。而上交所2018年修订的《上海证券交易所证券异常交易实时监控细则(2018年修订)》规定盘中交易价格较前收盘价首次上涨或下跌超过20%(含)、单次上涨或下跌超过30%(含)的实施临时停牌,首次盘中临时停牌持续时间为30分钟,第二次盘中临时停牌时间持续至当日14:57。投资者可以在盘中临时停牌期间撤销未成交的申报。交易采用竞价交易方式,集合竞价成交价需满足以下三个条件:1、实现最大成交量;2、高于该价格的买入申报与低于该价格的卖出申报全部成交;3、与该价格相同的买方或卖方至少有一方全部成交。同时满足时,上交所取未成交量最小的申报价格,深交所取收盘集合竞价时最接近成交价的价格。明确了暂停转股的条件,除此以外,可转债赎回后将会停止交易和停止转股,上交所规定涉及以下事项时上市公司可以申请暂停可转换公司债券的转股:1)修正或者调整转股价格。2)实施利润分配或者资本公积金转增股本方案。3)中国证监会和上交所规定的应当暂停转股的情形。虽然深交所并无相应的细则,但部分情况会停止转股,如希望转债(127015.SZ)为确保公司发行希望转2的顺利实施及保证原股东优先配售,于2021年10月28日起暂停转股3个交易日,2021年11月2日(希望转2网上申购日)恢复转股;以及迪龙转债(128033.SZ)、本钢转债(127018.SZ)、靖远转债(127027.SZ)权益分派期间暂停转股,一般于权益分派股权登记日后的第一个交易日恢复转股等情况。《可转换公司债券管理办法》则规定了转股价格调整的多种情况。因配股、增发、送股、派息、分立、减资及其他原因引起发行人股份变动的,应当同时调整转股价格。上市公司可转债募集说明书约定转股价格向下修正条款的,应当同时约定:(一)转股价格修正方案须提交发行人股东大会表决,且须经出席会议的股东所持表决权的三分之二以上同意,持有发行人可转债的股东应当回避;(二)修正后的转股价格不低于前项通过修正方案的股东大会召开日前二十个交易日该发行人股票交易均价和前一个交易日均价。正式明确短线交易相关规定。沪深两所在2022年1月修订的股票上市规则中正式明确了有关可转债短线交易相关规定:对于持有公司5%以上股份的股东若违反《证券法》相关规定,将其所持公司股票或者其他具有股权性质的证券在买入后6个月内卖出,或者在卖出后6个月内又买入的,公司董事会应当收回其所得收益,并及时披露相关人员违规买卖的情况、收益的金额、公司采取的处理措施和公司收回收益的具体情况等。鉴于《可转债管理办法》已于2021年1月末实施,该规定对可转债市场影响不大。股东减持信息披露规则趋严,上交所2022年1月修订的《上海证券交易所股票上市规则》规定,投资者持有一个上市公司已发行的可转换公司债券达到发行总量的20%时,应当在事实发生之日起两个交易日内通知该上市公司并给予公告,相比2020年12月的三个交易日更加严格。持有上市公司已发行的可转换公司债券20%以上的投资者,其所持上市公司已发行的可转换公司债券比例每增加或者减少10%时,应当在事实发生之日起两个交易日内通知该上市公司并予以公告。此外,2020年12月修订版本规定在上述规定的期限内,投资者不得再行买卖该公司可转换公司债券和股票,而2022年1月的修订版本去掉了这一规定。深交所相关规定与上交所保持一致。应对炒作现象频发细化交易制度。沪深交易所7月29日分别发布《上海证券交易所可转换公司债券交易实施细则》(以下简称《上交所实施细则》)、《深圳证券交易所可转换公司债券交易实施细则》(以下简称《深交所实施细则》),要求基本一致。主要调整要点在提出投资者适当性要求、衔接债券交易规则、涨跌幅限制、强化交易监管(明确可转债交易异常波动、严重异常波动情形及相关监管措施、增加异常交易行为类型等)、强化风险提示以及其他一些机制的调整,不过转债T+0交易依然保留。此外,也对向特定对象发行的可转债的转让进行规定。实行涨跌幅限制。《上交所实施细则》规定“首个交易日涨幅比例为57.3%、跌幅比例为43.3%”。《深交所实施细则》规定“全日有效申报价格不得高于发行价的157.3%并不得低于发行价的56.7%。”,并且除上市首日外涨跌幅限制为20%,也就是说熔断在次日后不再适用。另外进一步加强防炒作力度,并对相关交易信息进行公开。大宗交易方面,根据深交所,将“大宗交易”表述相应调整为“协商成交”,并且沪深交易所对协商成交的时间、申报数量和有效申报价格范围进行规定。设置转债龙虎榜,沪深交易所《实施细则》规定可转债上市首日,公布其匹配成交当日买入、卖出金额最大的5家会员证券营业部的名称及其各自的买入、卖出金额。上市首日后对于收盘价涨跌幅达到±15%的前5只可转债以及价格振幅达到30%的前5只可转债,将公布其当日买入、卖出金额最大的5家会员证券营业部的名称及其各自的买入、卖出金额。明确交易异常波动、严重异常波动情形及相关监管措施,增加异常交易行为类型。沪深交易所规定连续三个交易日内日收盘价涨跌幅偏离值累计达到±30%的视为异常波动,分别公布其在交易异常波动期间累计买入、卖出金额最大五家会员证券营业部或者交易单元的名称及其各自累计买入、卖出金额。出现以下情况:1.连续10个交易日内3次出现上述提到的同向异常波动情形。2.连续10个交易日内日收盘价格涨跌幅偏离值累计达到+100%(-50%)。3.连续30个交易日内日收盘价格涨跌幅偏离值累计达到+200%(-70%),则认定为严重异常波动,将公布严重异常波动期间的投资者分类交易统计等信息。6月17日,沪深交易所发布《关于可转换公司债券适当性管理相关事项的通知》明确向不特定对象发行的可转债适当性要求,一方面对新参与投资者增设“2年交易经验+10万元资产量”的准入要求,强化投资者保护;另一方面,实施新老划断,明确存量投资者可继续参与不受影响。《实施细则》和《适当性通知》有利于防止过度投机炒作、维护可转债市场平稳运行,也有利于转债市场个券定价回归有效性。
![]()
赎回、回售信息披露要求有所修改,2022年1月修订的《深圳证券交易所股票上市规则》规定“公司应当在满足可转换公司债券赎回条件的当日决定是否赎回并于次一交易日开市前披露。”此前2020年版本并无相关规定,此次修订也统一了沪深交易所对于提前赎回的信息披露要求,同时沪深交易所均要求对预计可能触发赎回条件的转债“应当在预计赎回条件触发日的五个交易日前至少发布一次风险提示公告。”回售方面,则仅对满足回售条件后的信息披露要求有少许修改。
7月29日沪深交易所分别发布《上海证券交易所上市公司自律监管指引第12号——可转换公司债券》以及《深圳证券交易所上市公司自律监管指引第15号——可转换公司债券》(以下统称《可转债指引》),规定大体一致,重点内容包括:(1)将定向可转债纳入规范范围;(2)完善赎回、回售、转股、停牌等业务规范,明确不行使赎回权在未来至少3个月内不得再行使赎回权,并在公告中说明下一满足赎回条件期间的起算时间。同时,上市公司决定不行使可转债赎回权的,还应当披露其实际控制人、控股股东、持有5%以上股份的股东、董事、监事、高级管理人员未来6个月内减持可转债的计划。并且,对于未及时履行审议程序和披露义务的,则视为不行使赎回权或不修正转股价格。(3)严格短线交易监管;(4)压实持续督导责任,加强投资者保护力度。《可转债指引》与《实施细则》分别从信息披露和交易机制两个方面规范可转债存续期全流程业务。沪深交易所可转债指引正式稿已于7月29日实施,整体相较于征求意见稿变化不大,仅在个别表述上有所修改,例如对于异常波动采取的措施增加“实施盘中强制停牌”、明确触发转股价格修正条件后的重新起算日期等。我们认为随着制度的完善,转债市场投资交易也将更加规范。
![]()
转债交易及信息披露新规已经实施1个多月,我们也看到:1)市场成交量明显下降,8月成交量均值回落至753.23亿元,远低于4月中下旬市场底部反弹后的成交。2)炒作品种估值被明显抑制,高价标的溢价率均值在全样本和剔除双高样本间开始收敛。3)不下修转债公告较多。8月以来截至9月10日,共94只转债公告不下修转股价,稳定市场博弈下修预期的同时,也使得部分低价超高溢价品种的配置价值有所下降。![]()
![]()
在停止交易规则方面,上交所在2022年1月将停止交易条件的“转换期结束之前的第10个交易日起”改为“可转换公司债券自转换期结束之前的第3个交易日起”,同时在可转换公司债券转换期结束的20个交易日前,应当至少发布3次提示性公告。2020年的《深圳证券交易所股票上市规则(2020年12月修订)》对于停止交易的条件与上交所保持一致,但2022年1月最新修订的上市规则中删掉了相关细则。![]()
本公众订阅号(微信号:珮珊债券研究)为海通证券研究所债券行业运营的唯一官方订阅号,本订阅号所载内容仅供海通证券的专业投资者参考使用,仅供在新媒体背景下的研究观点交流;普通个人投资者由于缺乏对研究观点或报告的解读能力,使用订阅号相关信息或造成投资损失,请务必取消订阅本订阅号,海通证券不会因任何接收人收到本订阅号内容而视其为客户。本订阅号不是海通研究报告的发布平台,客户仍需以海通研究所通过研究报告发布平台正式发布的完整报告为准。市场有风险,投资需谨慎。在任何情况下,本订阅号所载信息或所表述的意见并不构成对任何人的投资建议,对任何因直接或间接使用本订阅号刊载的信息和内容或者据此进行投资所造成的一切后果或损失,海通证券不承担任何法律责任。本订阅号所载的资料、意见及推测有可能因发布日后的各种因素变化而不再准确或失效,海通证券不承担更新不准确或过时的资料、意见及推测的义务,在对相关信息进行更新时亦不会另行通知。本订阅号的版权归海通证券研究所拥有,任何订阅人如预引用或转载本订阅号所载内容,务必联络海通证券研究所并获得许可,并必注明出处为海通证券研究所,且不得对内容进行有悖原意的引用和删改。海通证券研究所债券行业对本订阅号(微信号:珮珊债券研究)保留一切法律权利。其它机构或个人在微信平台以海通证券研究所债券行业名义注册的、或含有“海通证券研究所债券团队或小组”及相关信息的其它订阅号均不是海通证券研究所债券行业官方订阅号。