重要提示:《证券期货投资者适当性管理办法》于2017年7月1日起正式实施,通过本微信订阅号发布的观点和信息仅供海通证券的专业投资者参考,完整的投资观点应以海通证券研究所发布的完整报告为准。若您并非海通证券客户中的专业投资者,为控制投资风险,请取消订阅、接收或使用本订阅号中的任何信息。本订阅号难以设置访问权限,若给您造成不便,敬请谅解。我司不会因为关注、收到或阅读本订阅号推送内容而视相关人员为客户;市场有风险,投资需谨慎。
投资要点:
美联储下调经济增长预测。美国9月NAHB房产市场指数46,续刷2020年5月以来新低,预期47,前值49;美国8月新屋开工总数年化157.5万户,创2020年8月来新低;8月谘商会领先指标环比降0.3%,预期降0.1%,前值由降0.4%修正至降0.5%;美国9月S&P Global制造业PMI初值为51.8,高于预期和前值;服务业PMI初值为49.2,预期45;综合PMI初值为49.3,预期46.1。美联储预计,2022年GDP增长0.2%(6月的预估为增长1.7%),2023年增长1.2%(6月的预估为增长1.7%),2024年增长1.7%(6月的预估为增长1.9%);2025为增长1.8%,长期增长预估中值为1.8%(6月的预估为增长1.8%)。美联储75bp加息落地,鲍威尔讲话延续抗通胀表态。美联储连续第三次升息75基点;美联储的预测中值显示2023年利率将为4.6%,2024年为3.9%,2025年为2.9%。9月21日,美联储主席鲍威尔表示,考虑到高通胀,应需要将联邦基金利率降至限制性水平,并在一段时间内保持该水平;9月22日,美国财长耶伦表示,已经看到了供应限制有所缓解的证据,相信通货膨胀一定会在明年下降;但也许2023年无法达到2%的通胀目标,美国仍然容易受到俄乌冲突带来的供应冲击;截至9月24日,据CME“美联储观察”:市场预期11月联邦基金利率升至3.5%~3.75%的概率为27.10%,升至3.75%~4%的概率为72.90%;全年加息至少17次(加息至4.25%~4.5%)的概率为74.3%,加息至少18次(加息至4.5%~4.75%)的概率为3.70%(假设每次加息25BP)。美国。主权债:美债下跌。22/9/16-22/9/23,2Y美债利率上行35bp至4.2%,10Y美债利率上行24bp至3.69%;10Y-2Y美债利差倒挂幅度由9月16日的40bp走阔至51bp。信用债:高收益债指数下跌。欧洲。主权债:法国、英国、德国债市下跌,长短端利率均上行。信用债:投资级债券指数、高收益债指数均下跌。亚洲。主权债:中国、日本债市分化,短端利率上行,长端利率下行;韩国、新加坡债市下跌,长短端利率均上行。信用债:中债信用债总指数上涨,日本公司债指数、新兴国家(除日本)非投资级指数均下跌。新兴市场。主权债:俄罗斯、印度、印尼债市下跌,长短端利率均上行;巴西债市上涨,长短端利率均下行;墨西哥短端利率上行;巴基斯坦长端利率上行;南非、土耳其债市分化,短端利率下行,长端利率上行。信用债:投资级非主权债指数、高收益债指数均下跌。中资美元债:投资级收益率平均上行,投机级价格平均下跌。投资级中资美元债收益率平均上行28.1BP,投机级中资美元债价格平均下跌0.73%。--------------------
1. 主权债和信用债市场周度观察
![]()
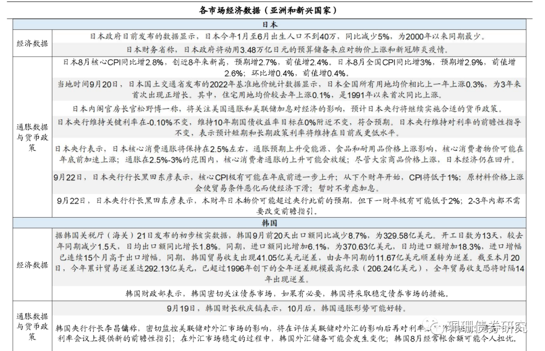
2. 各市场经济数据周度观察
![]()
![]()
![]()
![]()
3.中资美元债周度观察
3.1中资美元债:投资级收益率平均上行,投机级价格平均下跌
上周投资级中资美元债收益率平均大幅上行。根据我们的样本库,9月23日投资级中资美元债(非金融债)收益率与9月16日相比平均上行28.1BP。具体来看,3年期及以下债券收益率平均上行25.65BP,3-5年期债券收益率平均上行32.20BP,7年期及以上期限的债券收益率平均上行18.90BP。
![]()
![]()
![]()
![]()
上周投机级中资美元债价格平均下跌0.73%。具体来看,投机级中资美元债发行人的价格平均下跌。价格上涨幅度最大的发行人为中骏集团控股,价格下跌幅度最大的发行人为雅居乐集团。
![]()
![]()
![]()
![]()
3.2 新兴市场美元债发行情况
![]()
-------------------------------
相关报告(点击链接可查看原文):
【海通固收】美债系列研究合集
美国加息预期升温,投资级中资美元债续跌
美联储持续鹰派表态,中资美元债续跌
美国非农就业仍强,中资美元债下跌
美联储鹰派表态,投资级中资美元债下跌
FOMC提示过度紧缩风险,中资美元债下跌
美国通胀回落,中资美元债续跌
美国非农就业强劲,中资美元债下跌
美联储如期加息,中资美元债上涨
美债上涨,投资级中资美元债回涨
美国通胀再创新高,中资美元债续跌
美国非农就业强劲,中资美元债下跌
美债上涨,投资级中资美元债续涨
美债回涨,投资级中资美元债回暖
美联储加息落地,中资美元债续跌
美国通胀再度冲高,中资美元债续跌
美国非农就业强劲,中资美元债下跌
美国通胀回落,投资级中资美元债续涨
熬冬待春——中资美元债介绍与展望
短期震荡行情,中长期或陡峭化——从供需角度看美国国债市场
美元的在岸与离岸流动——美元流动性系列之二
![]()
本公众订阅号(微信号:珮珊债券研究)为海通证券研究所债券行业运营的唯一官方订阅号,本订阅号所载内容仅供海通证券的专业投资者参考使用,仅供在新媒体背景下的研究观点交流;普通个人投资者由于缺乏对研究观点或报告的解读能力,使用订阅号相关信息或造成投资损失,请务必取消订阅本订阅号,海通证券不会因任何接收人收到本订阅号内容而视其为客户。本订阅号不是海通研究报告的发布平台,客户仍需以海通研究所通过研究报告发布平台正式发布的完整报告为准。市场有风险,投资需谨慎。在任何情况下,本订阅号所载信息或所表述的意见并不构成对任何人的投资建议,对任何因直接或间接使用本订阅号刊载的信息和内容或者据此进行投资所造成的一切后果或损失,海通证券不承担任何法律责任。本订阅号所载的资料、意见及推测有可能因发布日后的各种因素变化而不再准确或失效,海通证券不承担更新不准确或过时的资料、意见及推测的义务,在对相关信息进行更新时亦不会另行通知。本订阅号的版权归海通证券研究所拥有,任何订阅人如预引用或转载本订阅号所载内容,务必联络海通证券研究所并获得许可,并必注明出处为海通证券研究所,且不得对内容进行有悖原意的引用和删改。海通证券研究所债券行业对本订阅号(微信号:珮珊债券研究)保留一切法律权利。其它机构或个人在微信平台以海通证券研究所债券行业名义注册的、或含有“海通证券研究所债券团队或小组”及相关信息的其它订阅号均不是海通证券研究所债券行业官方订阅号。