重要提示:《证券期货投资者适当性管理办法》于2017年7月1日起正式实施,通过本微信订阅号发布的观点和信息仅供海通证券的专业投资者参考,完整的投资观点应以海通证券研究所发布的完整报告为准。若您并非海通证券客户中的专业投资者,为控制投资风险,请取消订阅、接收或使用本订阅号中的任何信息。本订阅号难以设置访问权限,若给您造成不便,敬请谅解。我司不会因为关注、收到或阅读本订阅号推送内容而视相关人员为客户;市场有风险,投资需谨慎。
投资要点:
本篇报告选取东亚(日本、韩国、中国香港、中国台湾)和东南亚(越南、新加坡)六个经济体作为样本,对其疫后“重启”之路上货币政策与债市表现进行梳理分析。
1)东亚和东南亚经济体大多在今年3-5月期间调整疫情管控措施,仅越南调整较早(21年10月)。
2)防疫政策调整后的经济表现各异,但除了越南以外,其余经济体的经济增速未明显提振,消费有可能短暂提振,但后续趋于回落,且前景指数大多走低。通胀压力大多飙升,其中中国香港、中国台湾和日本的通胀压力相对可控。
3)在美欧加息进程推进的宏观背景下,大多数经济体均同样选择了加息以应对汇率和通胀方面的压力(除日本以外)。但加息开启时点和幅度各异,视本经济体通胀和经济复苏情况具体决策(除中国香港的联系汇率制度)。
中国与海外经济体防疫政策、经济周期、货币政策等存在错位,债市并不同步,外部加息环境对我国货币政策掣肘较弱。在稳增长、政府加杠杆的背景下,明年我国货币政策有望保持稳健宽松。
债市高波动、重票息。23年经济因低基数或高于22年,从库存周期和名义GDP走势来看,明年利率走势或先下后上,利率中枢相较于22年下半年或有所抬升。考虑到疫情优化后内需波动中修复,资金淤积状况不断改善,债市波动率加大,从牛市尾部步入震荡,十年国债利率区间波动加大(悲观情况2.7%~3.15%,乐观情况2.6%~3.0%)。
--------------------
整体来看,2022年通胀压力在世界范围内蔓延、美欧正式进入加息周期、海外经济体相继调整疫情管控政策,全球利率债和信用债市场多跌。本篇报告选取东亚(日本、韩国、中国香港、中国台湾)和东南亚(越南、新加坡)六个经济体作为样本,对其疫后“重启”之路上货币政策与债市表现进行梳理分析。
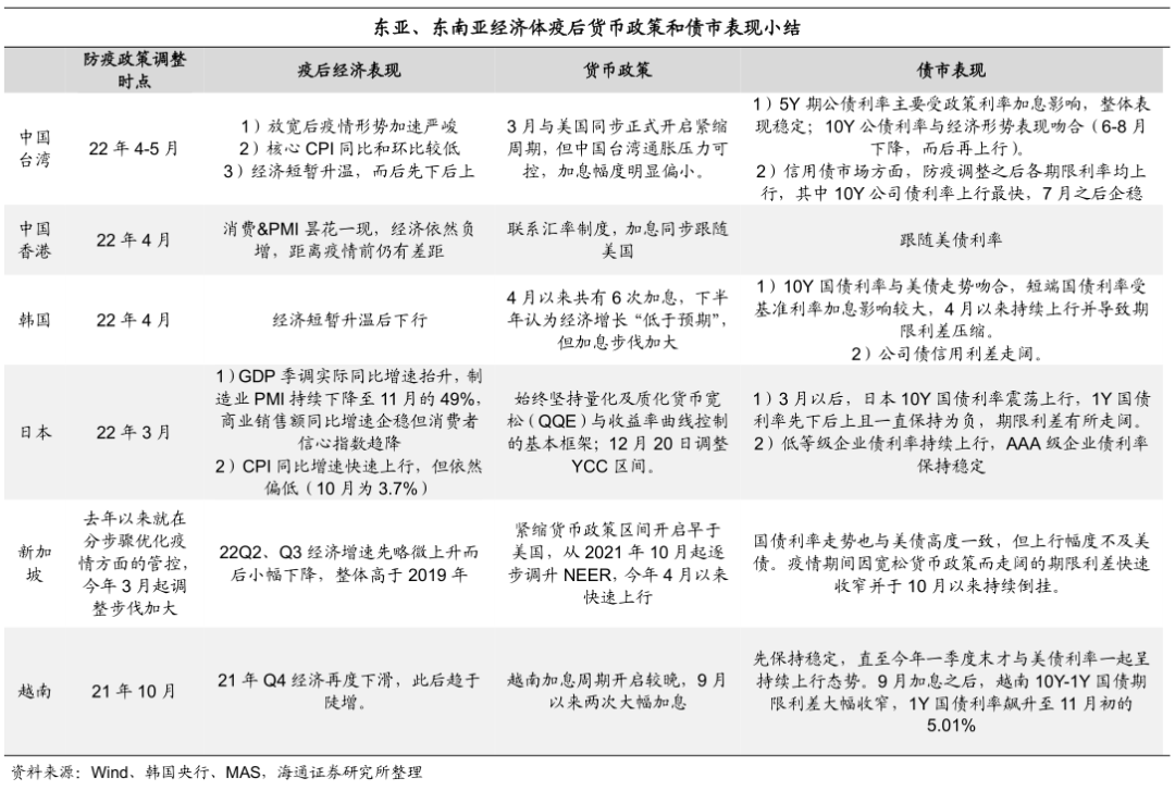
22年3月,中国台湾与美国同步正式开启紧缩周期,但中国台湾通胀压力可控,加息幅度明显偏小。3月18日,中国台湾将重贴现率、担保放款融通利率、短期融通利率均升息25BP,升息幅度和时点与美联储保持一致。此后又在6月和9月分别加息13BP;7月和10月两次提准,各类本币法定存款准备金率均累计上行50BP。货币政策紧缩力度明显弱于美国。中国台湾货币政策主管机构官员杨金龙4月也曾明确表示“中国台湾没有必要跟进美国等幅升息”。
中国台湾货币政策紧缩力度偏弱与其通胀压力可控密切相关。中国台湾虽然同样依赖于矿物燃料的进口,但一方面,在油价飙升时中国台湾会以亚洲国家或地区(日韩港新)最低价、平稳机制运作,平缓油价波动;另一方面,新台币虽然也出现了贬值,但贬值幅度相较而言偏温和,美元兑新台币汇率今年以来整体在27~30之间波动。
除去油价导致的输入性通胀压力之外,中国台湾的核心CPI同比和环比同样较低,尤其是防控政策调整后的疫情形势严峻阶段。今年3月以来,核心CPI同比围绕1.8%附近波动,10月上升至1.99%;核心CPI环比在5月~8月期间持续为负。
债市表现来看,中国台湾5Y期公债利率主要受政策利率加息影响,整体表现稳定;长期限公债利率与经济形势表现吻合。中国台湾4月27日调整管控之后,工业生产指数和官方制造业PMI指数均持续陡降、零售/批发/消费餐饮同比增速先上后下、高于2019年但防疫政策调整后较调整前无明显提振,尤其是消费者信心指数下降至2009年末以来新低。10Y公债利率走势和经济走势基本吻合,6月经济形势恶化之后利率由6月的1.29%下行至8月的1.19%。
信用债市场方面,防疫调整之后各期限利率均上行,其中10Y公司债利率上行最快,7月之后企稳。
中国香港采取联系汇率制度,因此货币政策主要跟随美国,而非取决于疫情形势。22年4月14日,中国香港宣布于4月21日起分阶段放宽社交距离措施。之后,中国香港金融管理局五次调高贴现窗基本利率,但主要是为了跟随美联储的加息节奏而非配合防疫政策。据中国香港金融局披露,中国香港的贴现窗基本利率定价于美国联邦基金利率目标区间的下限加50BP,或隔夜及1个月中国香港银行同业拆息5天移动平均数的平均值,以较高者为准。
防疫政策调整后,中国香港经济增速依然维持负增、比19年同期更差,消费数据短暂反弹后再度走弱、今年10月零售总销货价值相当于2019年末的88%,制造业PMI也是昙花一现、9~11月已连续三个月在荣枯线下方。
中国香港政府债券利率同样紧紧跟随美债利率,受疫情形势影响不大。疫情调整后2Y、10Y政府债券利率先持续上行,10月末以来10Y利率转为下行、2Y利率窄幅震荡。疫情防控政策调整以来,中国香港10Y、2Y政府债券利率与同期限美债利率相关性均在0.97以上。
通胀和海外加息周期是韩国紧缩货币政策的主要考虑因素,对于疫情政策提及较少。下半年韩央行虽认为经济承压,但加息步伐反而加大。韩国央行今年4月以来共有6次加息,基准利率由1.25%上升至3.25%,但主要考虑因素为“高通货膨胀的持续程度”“主要经济体的货币政策”和“地缘政治风险”。对于疫情管控调整后的经济形势变化,韩国央行由最初“疫情限制的放宽…经济继续复苏”的表态逐渐走向悲观,到下半年认为经济增长“低于预期”“有所放缓”,但加息步伐加大,在7月和10月两次做出50BP的加息举措。
韩国10Y国债利率与美债走势吻合,1)4月疫情管控调整之后,韩国国债收益率先由于海外加息周期+国内通胀率超过4%+第二期补充预算案的不确定性而上行,6月15日10Y国债利率达到3.8%,创历史新高。2)7-8月,经济衰退担忧叠加通胀见顶预期共同影响下,国债利率下行。3)9月之后,美联储鹰派信号不断、通胀再度冲高、加息预期升温,国债利率再创新高。4)11月之后,与美国国债利率同步下行。
短端国债利率受基准利率加息影响较大,4月以来持续上行并导致期限利差压缩。
截至11月,韩国10Y、5Y和1Y国债收益率分别为3.92%、3.95%和3.84%,较3月分别上升1.13pcts、1.35pcts和2.25pcts,10Y-1Y期限利差压缩112BP至8BP。
公司债信用利差走阔,截至22年11月,3Y期AA-和BBB-公司债信用利差分别为159BP、744BP,较3月走阔93BP、95BP,但AA-与BBB-之间的利差整体保持了稳定。利率波动加大叠加地缘政治等风险事件的影响下,投资者的避险情绪加大,带动利差走阔。10月以来,加息导致的信贷成本上升使得企业纷纷减少新发债,公司债上市金额大幅下降,同时信用利差上升斜率加大,债市承压。
疫情爆发以来,日本央行坚持量化及质化货币宽松(QQE)与收益率曲线控制的基本框架,旨在实现2%的通胀目标;但12月20日日本央行调整了YCC区间。据日本央行政策委员会成员中川俊子,为应对疫情挑战,日本央行自2020年3月起采取了以下货币政策:1)推出特别支持计划,包括为应对新冠肺炎疫情推出的特别融资计划(特别融资操作)和额外购买商业票据和公司债券;(2)购买日本国债并提供美元资金供应;(3)购买交易所交易基金(ETF)和日本房地产投资信托(J-REIT)。
进入2022年,日本CPI同比增速在输入性通胀压力的影响下快速上行,但是较其他国家而言依然偏低(10月为3.7%)。对此,日本央行委员野口旭表示“消费通胀的上升主要是由于进口商品价格的上涨;一旦成本推动因素消失,日本消费通胀可能回落至2%以下;工资必须上涨3%左右,才能达到日本央行2%的通胀目标”。12月6日,日本央行行长黑田东彦称,“现在讨论政策框架还为时过早。日本央行将继续实施量化质化宽松(QQE),以确保企业能够顺利地提高薪资”。但12月20日,日本央行宣布将10年期日本国债收益率波动区间从目前的正负0.25个百分点扩大至正负0.5个百分点,显示海外市场波动下日本货币政策或发生转向。
债市表现来看,3月以后,日本10Y国债利率震荡上行,1Y国债利率先下后上且一直保持为负,期限利差有所走阔。低等级企业债利率持续上行,AAA级企业债利率保持稳定。
新加坡的货币政策更关注汇率,以新加坡元名义有效汇率NEER为中介目标。新加坡中央银行职能由新加坡金融管理局(MAS)行使,其货币政策目标在于“维持有利于经济持续增长的价格稳定”。在像新加坡这样的小型开放经济体中,商品和服务的进出口总额占GDP的比重超过300%,汇率对通胀的影响远大于利率。基于此,新加坡的货币政策框架以管理新加坡元兑一揽子贸易加权货币(即新加坡元名义有效汇率,S$NEER)为核心,从汇率管理与流动性管理两个方面展开。
新加坡对于经济复苏的乐观预期较强,紧缩货币政策区间开启早于美国,从2021年10月起逐步调升NEER,今年4月以来快速上行。21年10月,MAS表示考虑到经济增长预计将高于趋势水平、核心通胀率或将升高两方面的影响后,将略微提高NEER政策区间的利率;22年4月14日,为应对通胀冲击,MAS决定采用同时上调NEER斜率与中枢的方法来收紧货币,这也是12年以来首次。
和中国香港类似,新加坡的国债利率走势也与美债高度一致,但上行幅度不及美债。具体而言,今年1月,1Y期美债利率上行至超过新加坡1Y期国债后保持快速增长,二者的差距逐渐拉大(截至12月16日,1Y新加坡国债、美债利率分别为4.01%、4.61%),10Y美债利率则是在今年8月起与美债利率之间的差距逐渐拉大(截至12月16日,10Y新加坡国债、美债利率分别为2.88%、3.48%)。疫情期间因宽松货币政策而走阔的期限利差快速收窄并于10月以来持续倒挂。
越南加息周期开启较晚,9月以来两次大幅加息以干预外汇和货币市场。越南央行在进入2022年以来就紧缩了货币供应,但相较于其他经济体而言迟迟未开启加息进程。随着通胀压力加大和美国升息加快,越南盾在进入三季度后快速大幅贬值,随后,央行于9月以来连续两次将再融资利率与贴现率提高100BP(再融资利率4%→6%,贴现率2.5%→4.5%)。
21年10月防疫政策调整之后,越南国债利率先保持了稳定,直至今年一季度末才与美债利率一起呈持续上行态势。9月加息之后,越南10Y-1Y国债期限利差大幅收窄,1Y国债利率由9月初的2.65%飙升至11月初的5.01%,已远超美债利率。
3)在美欧加息进程推进的宏观背景下,大多数经济体均同样选择了加息以应对汇率和通胀方面的压力(除日本以外)。但加息开启时点和幅度各异,视本经济体通胀和经济复苏情况具体决策(除中国香港的联系汇率制度)。
3)货币政策错位,汇率趋于稳定:与东亚东南亚其他经济体不同,我国在防疫力度调整时已经处于美国加息后期,11月以来美元指数加速回落,人民币贬值压力已趋于缓和,对我国央行货币政策的限制减弱。
稳增长、政府加杠杆的背景下,明年货币政策有望保持稳健宽松。中央经济工作会议强调各类政策形成合力,货币政策“保持流动性合理充裕”,这意味着在经济改善之前货币政策难言转向,政策重点或在加强与财政政策的协调配合,结构性工具(再贷款、PSL、政策性金融工具)加码概率更大,准备金率、MLF利率等总量宽松政策或存在空间,但受外部因素和宽松空间制约。
债市高波动、重票息。23年经济因低基数或高于22年,从库存周期和名义GDP走势来看,明年利率走势或先下后上,利率中枢相较于22年下半年或有所抬升。考虑到疫情优化后内需波动中修复,资金淤积状况不断改善,债市波动率加大,从牛市尾部步入震荡,十年国债利率区间波动加大(悲观情况2.7%~3.15%,乐观情况2.6%~3.0%)。年底理财赎回负反馈导致债市(尤其是信用债短债)大跌,带来票息资产的配置机会。建议均衡配置利率债与信用债,短久期票息资产打底辅以利率波段(骑乘、票息为主)。此外中资美元债、REITS投资机会同样值得关注。
-------------------------------
相关报告(点击链接可查看原文):
海外的“重启”之路——医疗、人口、经济的系统梳理
法律声明