本期导读
2016年12月,中共中央、国务院印发《关于加强和改进新形势下高校思想政治工作的意见》(中发〔2016〕31号文件),正式提出“支持有条件的高校在马克思主义理论一级学科下设置党的建设二级学科”。
2017年,“党的建设”正式成为马克思主义理论一级学科下的第七个二级学科。
据不完全统计,目前已有北京大学、中国人民大学、山东大学、武汉大学、复旦大学、南开大学、华东师范大学、华南师范大学、西南大学等41所高校自设了“党的建设”二级学科,招收“党的建设”专业硕士生、博士生。
今天,《思享前沿》带您一起看看
欧阳淞、靳诺、丁俊萍、齐卫平、韩 强
杨德山、曾荻、商志晓、郑敬斌、李向勇
排名不分先后
等10余位知名专家学者解读
如何加强“党的建设”二级学科
部分文章可阅读全文
未经授权,谢绝转载
01
欧阳淞 原中央党史研究室主任
建好高校“党的建设”学科的看法和建议
第一,为什么要倡导建立高校党的建设学科?
其一,这是协调推进“四个全面”战略布局的需要。
其二,这是更好遵循我国高等教育的发展方向、扎实办好中国特色社会主义高校的需要。
其三,这是加快构建中国特色社会科学学科体系和教材体系,进一步办好高校马克思主义学院的需要。
第二个方面是对办好高校党的建设学科的几点看法和建议。
其一,要认真贯彻习近平总书记系列重要讲话精神特别是在哲学社会科学工作座谈会上的讲话精神。
其二,要体现高校马克思主义理论学科建设的一般要求。
其三,要借鉴党校系统办好党的建设学科的成功经验。
其四,要立足高校实际,在厘清党的建设学科建设现有基础的前提下,明确高校党的建设学科建设的主攻方向。
其五,要在高校党委、行政的领导和支持下,主要依靠高校的马克思主义学院完成学科组建。
其六,要按照“只争朝夕、循序渐进”的原则开展学科组建后的各项工作。
【全文】欧阳淞.建好高校“党的建设”学科的看法和建议[J].马克思主义理论学科研究,2017(04).
02
靳诺 中国人民大学党委书记
关于建好“党的建设”学科的几点看法
党的建设学科面临大好机遇,当然,作为新学科也面临一系列考验和艰巨的建设任务。下面我讲几点看法。
第一,尽快厘清党的建设学科建设的基本问题。
首先,要认真研究党的建设的学科内涵、学科性质、学科特点、研究对象、研究内容、研究方法等学科建设的基础性问题,尽快划清党的建设的学科边界,明确学科建设的原则和方法,形成具有共识性的学科研究规范。这是党的建设学科的安身之本,也是创建一门新学科所必须解决的问题。
其次,要深入探讨党的建设学科与其他相关学科之间的联系与区别,明确党的建设学科在马克思主义理论一级学科中的地位,正确处理好其与党史学科之间的关系,探索形成党的建设学科的范畴体系和话语体系。
再次,要加强党的建设学科的人才培养与队伍建设,尽快建立相对完善的课程体系,启动学科文献和核心教材的编写工作,打造一支高素质的教学、科研队伍。
最后,要逐步建立党的建设学科的评估标准,对学科的建设成效进行及时的、科学的评价,不断提升党的建设学科的建设质量。
第二,不断加强对党的建设基本原理的研究。
第三,不断加强对党的建设史的研究。
第四,不断加强对党的建设重大实践问题的研究。
【全文】靳诺.关于建好“党的建设”学科的几点看法[J].马克思主义理论学科研究,2017(04).
03
韩强 北京联合大学马院原院长
论“党的建设”学科内在体系的完善
一、“党的建设”学科内在体系现有框架的优点与不足
二、进一步完善“党的建设”学科内在体系的基本思路
第一,围绕新时代“建设一个什么样的党、怎样建设党”这一根本任务进行“党的建设”学科体系的建构。
第二,拓宽理论视野,把党的建设的目标、方法、途径等纳入其中。
第三,理顺“党的建设”学科一级体系的结构和关系。
三、新时代“党的建设”学科内在体系的基本构成
1.地位论
2.目标论
3.依据论
4.精髓论
5.原则论
6.布局论
7.途径论
8.方法论
9.步骤论
10.效果论
11.前途论
【全文】韩强.论“党的建设”学科内在体系的完善[J].思想理论教育导刊,2020(06).
04
丁俊萍 武汉大学马克思主义学院教授
党的建设学科属性及其对学科建设的导向作用
一、党建学科的“姓马”“姓党”属性
(一)党建学科的基本属性:“姓马”
(二)党建学科的根本属性:“姓党”
二、明确党建学科定位,凝练党建学科方向
(一)明确党建学科定位
(二)党建学科属性对凝练学科方向的导向作用
(三)党建学科属性对科学研究的导向作用
三、明确党建学科人才培养目标,构建科学的课程体系和教材体系
(一)党建学科属性对人才培养目标的导向作用
(二)党建学科属性对课程体系建设的导向作用
(三)党建学科属性对教材体系建设的导向作用
四、加强党建学科队伍建设,建设高素质的党建研究队伍
五、发挥党建学科的社会服务功能,彰显党建学科的社会价值
【全文】丁俊萍、刘秀华.党的建设学科属性及其对学科建设的导向作用[J].山东社会科学,2021(05).
05
齐卫平 华东师范大学终身教授
党的建设多学科融合研究方法的思考
一、党建学科建设需要创新研究方法
二、多学科融合为党的建设研究方法提供创新路径
三、党的建设研究“借他山之石”的方法运用
四、以多学科融合方法促进党建学科繁荣发展
第一,以多学科融合研究方法构建党建研究的新学术话语。
第二,以多学科融合研究方法提高党建研究的学理水平。
第三,以多学科融合研究方法提升党建研究的成果质量。
第四,以多学科融合研究方法开拓党建研究的知识领域。
【全文】齐卫平.党的建设多学科融合研究方法的思考[J].山东社会科学,2020(11).
06
杨德山 中国人民大学马院教授
新时代高校党的建设学科发展现状调查及展望
一、稳妥扩大招生规模,专门制定培养方案
二、专业教师面临短缺,举办学科师资培训
三、党建研究数量庞大,总体质量有待提升
四、政治性学术性统一,办好高校党建学科
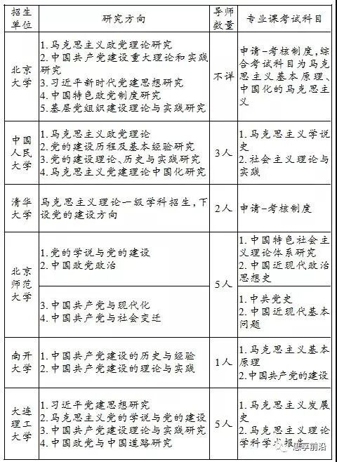
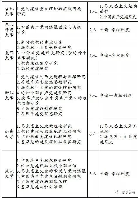
表1 第一批全国重点马克思主义学院党建专业招生数量
【全文】杨德山、张冬冬.新时代高校党的建设学科发展现状调查及展望[J].上海交通大学学报(哲学社会科学版),2021(01).
07
杨德山 中国人民大学马院教授
关于高校“党的建设”学科建设中四重关系的几点认识
与马克思主义理论一级学科建设的关系
与“中共党史”学科的关系
与党的建设工作布局的关系
与党校党建教研工作和机关党建研究的关系
【全文】杨德山.关于高校“党的建设”学科建设中四重关系的几点认识[J].思想理论教育导刊,2018(03).
08
曾 荻 西南财经大学马院教授
“党的建设”二级学科建设的思路
一、明确“党的建设”二级学科建设的新背景
第一,从中华民族的历史发展看,中华民族迎来了从站起来、富起来到强起来的伟大飞跃。
第二,从中国社会的现实发展看,实现了从无产阶级革命到社会主义国家现代化强国建设的根本转变。
第三,从中国社会与国际社会的现实关系看,中国人民在建设中国特色社会主义强国,实现中华民族伟大复兴的中国梦的同时,正在为人类社会的进步、为世界社会主义运动的发展、为人类命运共同体的构建贡献中国智慧,正在实现从世界舞台边缘走近世界舞台中央的根本转变。
二、形成“党的建设”二级学科建设的新视角
第一,“党的建设”二级学科的现实性视角。
第二,“党的建设”二级学科的综合性视角。
第三,“党的建设”二级学科的实践性视角。
三、聚焦“党的建设”二级学科建设的新任务
第一,党的政治建设研究。
第二,党的组织建设研究。
第三,执政党的执政能力建设和执政规律研究。
第四,全面从严治党研究。
四、构建“党的建设”二级学科建设的新模式
第一,明确“党的建设”理论研究方向。
第二,联合实施“党的建设”理论研究。
第三,联合培养“党的建设”学科专业人才。
【全文】曾荻、罗杰.“党的建设”二级学科建设的思路[J].思想理论教育,2018(07).
09
商志晓 山东师范大学原党委书记
论党建学科化的学理支撑
一、党建学科化的“条件”与“根据”
二、党建学科化需要学理上的支撑
第一,学理上的支撑,为党建学科化提供充分的理性论证。
第二,学理上的支撑,为党建学科化提供基础的理论内容。
第三,学理上的支撑,为党建学科化提供有力的指导动能。
三、党建学科化学理支撑的主要方面
(一)党建学科的研究对象
(二)党建学科的研究领域
(三)党建学科的逻辑结构
(四)党建学科的哲学基础
【全文】商志晓.论党建学科化的学理支撑[J].山东社会科学,2020(11).
10
郑敬斌 山东大学马院副院长、教授
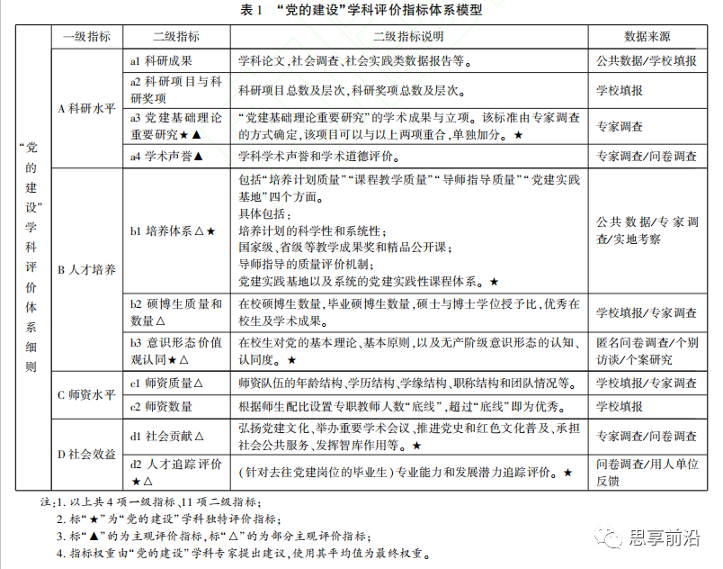
“党的建设”学科评价体系构建初探
一、构建“党的建设”学科评价体系的缘由
(一)特色学科评价体系是促进“学科”发展的反哺与导向力量
(二)“党的建设”学科以其本质属性特殊性决定了学科评价特殊性
(三)构建特色评价体系是促进“党的建设”学科走向成熟的必由之路
二、构建特色的“党的建设”学科评价体系
(一)“党的建设”学科评价体系的基本原则
(二)“党的建设”学科评价指标体系模型
三、将“党的建设”学科评价体系转化为反哺与导向效能
(一)以“科研水平”指标为基准,夯实基础理论研究
(二)以“人才培养”指标为中心,完善人才培养体系
(三)以“师资水平”指标为支撑,加强师资队伍建设
(四)以“社会效益”指标为牵引,促进理论的实践转化
【全文】郑敬斌、庞然.“党的建设”学科评价体系构建初探[J].东岳论丛,2021(09).
11
李向勇武汉大学马院副教授
近年来党的建设学科建设研究述评
一、关于当前党建学科设置必要性和现状的研究
二、关于党建学科建设的研究
三、关于近年来党建学科建设研究的评价与思考
全国党的建设学科博士点设置及招生基本情况表(2018.12)
【全文】李向勇,丁俊萍.近年来党的建设学科建设研究述评[J].学校党建与思想教育,2019(21).
汇编 | 《思享前沿》总编组
来源 | 马克思主义理论学科研究、思想理论教育导刊、思想理论教育、学校党建与思想教育、东岳论丛、上海交通大学学报、人大党史党建研究院官方微信号,中国知网、中国社会科学网等
版权归原单位、原作者所有
汇编仅用于学习研究
转载本文请在正文前注明出处,并附公众号名片
再次声明
未经授权,谢绝转载
相关链接
收藏学习:60位知名专家学者解读习近平总书记“七一”重要讲话精神
曲青山、沈壮海、王炳林、艾四林、颜晓峰、齐卫平等26位专家谈:建党精神
喜欢《思享前沿》微信公众号内容的师友可以扫码实名添加 本号常务副主编个人微信以便于邀请您进入《思享前沿》微信交流群。
球分享
球点赞
球在看