本期导读
一般而言
被引率高的论文,学术质量也高
从10月29日起
本平台陆续为大家推出
马克思主义理论学科知名专家
(排名不分先手)
被引次数最多的论文
品读名家名作
共享思想精粹
第二十二期推出
清华大学马克思主义学院院长、博士生导师
艾四林教授被引次数最多的文章
专家简介
艾四林,哲学博士、教授,清华大学马克思主义学院院长、习近平新时代中国特色社会主义思想研究院院长。国务院学位委员会马克思主义理论学科评议组成员兼秘书长、中央马克思主义理论研究和建设工程首席专家、全国高校马克思主义理论学科研究会副会长、中国历史唯物主义学会副会长、中国科学社会主义学会副会长。教育部组编《习近平新时代中国特色社会主义思想学生读本》(共4册)编委会主任以及《高校马克思主义理论研究》《高校马克思主义理论学科年度发展报告》《北京高校马克思主义理论和思想政治理论课建设年度发展报告》主编。教育部长江学者特聘教授、国家万人计划哲学社会科学领军人才、新世纪百千万人才工程国家级人选、全国宣传文化系统四个一批人才、国家级教学团队带头人。主要从事马克思主义基本原理、马克思主义发展史、习近平新时代中国特色社会主义思想的教学研究,出版有《艾四林论文选》《新时代如何办好思想政治理论课》《<共产党宣言>导读》《哈贝马斯》《民主正义与全球化》等著作,主编《马克思主义经典著作导读丛书》《建党时期马克思主义文献丛编》《马克思主义经典文献传播通考》等200余卷,在国内外报刊发表文章近200篇。
中国知网检索 2021.12.24
被引次数最多的名作
哈贝马斯交往理论评析
艾四林
清华大学马克思主义学院
清华大学学报(哲学社会科学版)
1995(03):11-18.
被引228次
观点精编
哈贝马斯自本世纪80年代以来所建构的交往理论在西方人文社会科学诸领域产生很大影 响,成为众多学者尤其是青年学者竟相研究的课题。哈贝马斯的交往理论是一个非常庞杂的思想体系, 还处在不断完善中。鉴于国内目前对哈贝马斯的了解大多限于他 80 年代前的作品, 本文拟以哈贝马斯 80 、90 年代出版的著作为基础对这一理论的主要内容作一概略的评析。
一、 范式转移
哈贝马斯在本世纪 80 年代初告别曾迷恋的意识哲学 而转向了交往理论。促使这一 范式转换的原因自然是多方面的,而下面二方面的因素在我看来是不容忽视的。第一,是当代西方的 “语言哲学转向”。第二 ,是鉴于韦伯合理性理论的教训。
正是在对当代西方语言转向和韦伯合理性理论的批判性研究中,哈贝马斯加深认识到意识哲学的最大弱点,即把人的精神活动同人的行为、生活环境、“生活世界”以及把人联结在一起的最普遍的语言中介物分裂开来。因此,意识哲学对理性的批判,不管进行得如何彻底或采取何种形式,都只能停留在狭窄的主客体关系的范围内,甚至停留在孤立的主体中,从而不单无法解决认识论本身的基本问题,而且也无法解决认识论以外更普遍的社会问题。要推翻传统意识哲学在意识及其对象的范围内寻求立足点的奢望,使对理性的批判超出从柏拉图到黑格尔的传统形而上学的范围,在哈贝马斯看来,最关键的是引入 “交往行为”、“生活世界”等概念,从而建立起完整的交往理论。
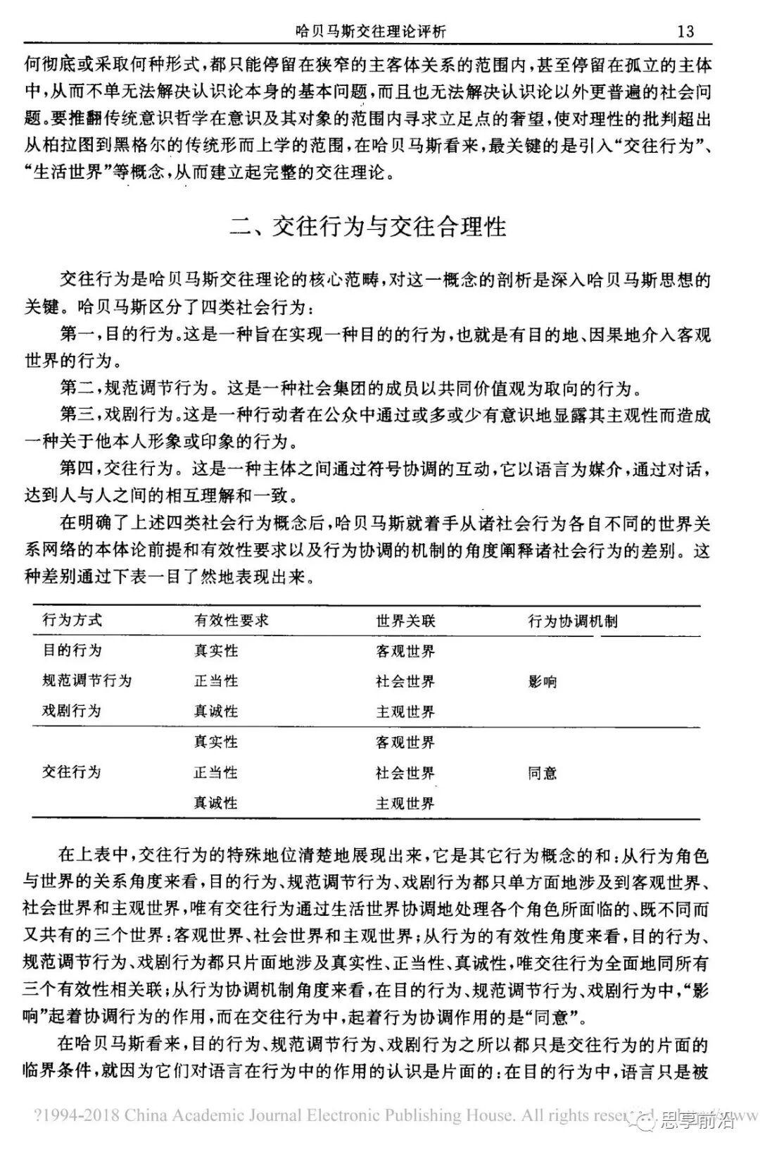
二、交往行为与交往合理性
交往行为是哈贝马斯交往理论的核心范畴,对这一概念的剖析是深入哈贝马斯思想的关键 。哈贝马斯区分了四类社会行为:第一,目的行为。这是一种旨在实现一种目的的行为,也就是有目的地、因果地介入客观世界的行为。第二,规范调节行为。这是一种社会集团的成员 以共同价值观为取向的行为。第三,戏剧行为。这是一种行动者在公众中通过或多或少有意 识地显露其主观性而造成一种关于他本人形象或印象的行为。第四,交往行为。这是一种主体之间通过符号协调的互动,它以语言为媒介,通过对话,达到人与人之间的相互理解和一致。
交往合理性是一个极难把握的概念,透过哈贝马斯的论述,我们可以窥见其如下特征:第一,交往合理性是语言性的。“相互理解作为目的寓居于人的语言中”。在哈贝马斯看来,语言或人的交往资质内在地包含一个真正的主体间一致性之所以可能的条件。哈贝马斯认为,这种语言理性与传统的意识理性完全不同。第二,交往合理性是互主体性的。交往合理性的核 心是主体间的关系,它所处理的是主体间达成一致的可能条件;与诸主体相关联。哈贝马斯认为,这种互主体性恰好使交往合理性与传统的囿于主客关系的独白式的理性概念区分开来。第三,交往合理性是程序性的。交往合理性不是实质性、实体性的,它从形式上被规定为一个纯程序性的操作原则、商谈论证程序。这又与传统哲学所追求的实体性理性概念不同。第四,交往合理性是开放的、暂时的、可误性的。交往合理性是通过交谈、论证、说服等过程达到的一种共识,这种共识只是暂时的、脆弱的,它本身是“可误性的”和“不 完全性的”,因为主体之间的交往与讨论归根结底都须诉诸理由,但这种理究竟是什么并非绝对的、不变的,而且其本身也可以讨论和批判。总之,交往合理性是内在于交往行为之中的、语言性的、互主体性、程序性的合理性 。
三、生活世界与系统
哈贝马斯认为:“对任何社会理论来说,最基本的间题就是如何将两个概念战略:系统和 生活世界 令人满意地 联结起来”。故而 , 哈贝马斯建议,“将社会同时构想为系统和生活世界”,也就是说,社会不仅是交往结构而成的生活世界,而且也是系统,因为社会整合向来是朝着两个方向进行的,其一是社会性整合,这种整合着眼于行为者取向,它是从交往行为出发,并将社会建构为生活世界;其二是系统整合,这种整合着眼于行为结果,它根据一个 自我控制、调节的系统模式来表象社会。哈贝马斯认为,正因为他对“社会”所作的重新阐述,才使得他能够超越韦伯以及其他社会哲学家,真实地把握现代社会的真谛。他说:“谁区分系统和生活世界,谁就能把握现代社会的病态学 ”。
四、生活世界殖民地化
哈贝马斯反对韦伯关于现代文明不可阻挡地堕落的悲观结论,并为人类社会发展勾勒出一个理想模式、新“乌托邦”。这个未来的理想社会不再是目的合理行为的共同体,而是“无限制的交往共同体”,这个交往共同体是“由非强 制性意 愿形 式 的较高水平的互主体性 所提供出来的”。在交往社会里,“没有暴力的共同生活使个人的自我实现和自主权有了可能。这不是靠牺牲团结和正义,而是借助于团结和正义”。当然,哈贝马斯没有给这个未来理想社会设计具体的内容。在他看来,这 个未来交往社会之所以令人向往,不是因为它同某种具体的生活方式有关,而是因为它同共同体成员用以决定其生活的方式、程序有关,与形式上完好的互主体性有关,与自由地相互承认的对称关系相关。
哈贝马斯对西方社会的诊断,表现了他独到的视角,启人深思。他在悲观主义、虚无主义喧嚣声中,仍对人类命运抢持严肃的乐观主义态度,这本身就是难能可贵的。然而,撇开资本 主义社会所固有的经济、政治、意识形态本身的矛盾性去把握现代西方社会,这不能不使人 怀疑,哈贝马斯是否真的如他所言把握到了西方社会的真谛。同时,建立在交往合理性这种 形式理性构想基础上的社会批判理论如何具有经验解释效力,尚须加以证明。
审核 | 《思享前沿》总编组
编辑 | 高光欢 张永杰
来源 | 中国知网、清华大学学报(哲社版)
清华大学马克思主义学院官网
汇编仅用于学习研究
版权归原单位原作者所有
如有侵权请联系删除
相关链接
喜欢《思享前沿》微信公众号内容的师友请按“单位+姓名”扫码实名添加 本号常务副主编微信以便于邀请您进入《思享前沿》微信交流群
为保障群内成员们的信息安全,未实名的师友将不予通过申请要求
球分享
球点赞
球在看